湖南省怀化市新晃侗族自治县2023-2024学年七年级上学期期中生物学试题
展开
这是一份湖南省怀化市新晃侗族自治县2023-2024学年七年级上学期期中生物学试题,共7页。
温馨提示:1、本试题卷共四道大题,共6页,考试时量60分钟,满分100分。
2、本卷分为试题卷和答题卡卷,请在答题卡的相应有效区域内作答。
一、单项选择题(本大题共25小题,均为单选,每小题2分,共50分)
1.下列是大家熟悉的物质,其中有生命的是( )
A.枞菌B.恐龙化石
C.高度一直有变化的喜马拉雅山D.流动的水
2022年10月12日16时,“天宫课堂”第三课在中国空间站开讲,“神舟十四”航天员带上太空的水稻种子经过70多天的培育,长成了一棵棵水稻植株。根据所学知识回答第2~3题:
2.下列有关水稻的描述中,不是生物基本特征的是( )
A.水稻需要营养B.水稻“趴”在透明盒子里
C.水稻能生长和繁殖D.水稻有遗传和变异的特征
3.太空种植的水稻幼苗看起来有些“懒散”,并没有像地面上的水稻那样“精神抖擞”地挺立起来,而是“趴”在透明的实验盒子里。这体现了生物与环境的关系是( )
A.生物适应环境B.环境影响生物C.生物影响环境D.环境适应生物
4.下列不属于科学探究的步骤的是( )
A.提出问题B.制订计划C.制作标本D.表达与交流
5.在“调查土壤中的动物种类”活动中,不需要的实验器材是( )
A.调查表B.透明有盖的小瓶子C.放大镜D.显微镜
6.下列对探究“水温变化对金鱼呼吸的影响”实验描述正确的是( )
A.此实验的探究变量是金鱼条数
B.测量金鱼呼吸频率时,鱼口张开1次算呼吸1次
C.实验结论是随着水温的升高,金鱼呼吸频率增加
D.实验结束后直接把还有生命力的金鱼丢入垃圾篓
7.某同学调查校园植物时的记录如下,其中不正确的是( )
A.草本植物:菊花、柳树B.乔木:雪松、龙爪槐
C.生活在陆地:悬铃木D.生活在水中:睡莲
8.舞水河是流经我县境内最大的河流。下列哪项可以看作一个生态系统的是( )
A.舞水河中的泥沙B.舞水河边的一块农田
C.舞水河中的水D.舞水河里所有的生物
9.生物圈中有着多种多样的生态系统,彼此相关联。下列叙述不能体现生物圈是一个统一整体的是( )
A.蒲公英的果实随风飘散B.大气在不停地有规律地环流
C.朝阳水库水流入平溪河D.每种生物都可以跨越不同生态系统
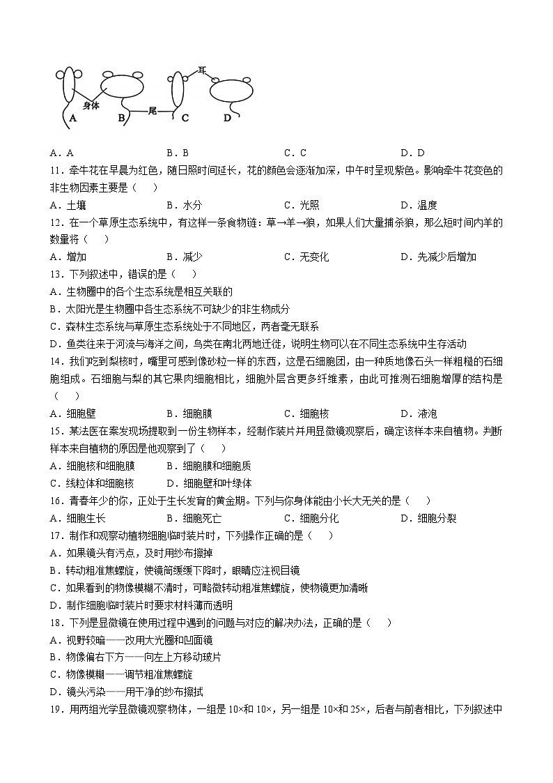
10.下列是通过想象绘出的4个哺乳动物的体形图,各部分的比例是依据动物原型确定的。你认为哪一动物最宜生活在寒冷的环境中?( )
A.AB.BC.CD.D
11.牵牛花在早晨为红色,随日照时间延长,花的颜色会逐渐加深,中午时呈现紫色。影响牵牛花变色的非生物因素主要是( )
A.土壤B.水分C.光照D.温度
12.在一个草原生态系统中,有这样一条食物链:草→羊→狼,如果人们大量捕杀狼,那么短时间内羊的数量将( )
A.增加B.减少C.无变化D.先减少后增加
13.下列叙述中,错误的是( )
A.生物圈中的各个生态系统是相互关联的
B.太阳光是生物圈中各生态系统不可缺少的非生物成分
C.森林生态系统与草原生态系统处于不同地区,两者毫无联系
D.鱼类往来于河流与海洋之间,鸟类在南北两地迁徙,说明生物可以在不同生态系统中生存活动
14.我们吃到梨核时,嘴里可感到像砂粒一样的东西,这是石细胞团,由一种质地像石头一样粗糙的石细胞组成。石细胞与梨的其它果肉细胞相比,细胞外层含更多纤维素,由此可推测石细胞增厚的结构是( )
A.细胞壁B.细胞膜C.细胞核D.液泡
15.某法医在案发现场提取到一份生物样本,经制作装片并用显微镜观察后,确定该样本来自植物。判断样本来自植物的原因是他观察到了( )
A.细胞核和细胞膜B.细胞膜和细胞质
C.线粒体和细胞核D.细胞壁和叶绿体
16.青春年少的你,正处于生长发育的黄金期。下列与你身体能由小长大无关的是( )
A.细胞生长B.细胞死亡C.细胞分化D.细胞分裂
17.制作和观察动植物细胞临时装片时,下列操作正确的是( )
A.如果镜头有污点,及时用纱布擦掉
B.转动粗准焦螺旋,使镜筒缓缓下降时,眼睛应注视目镜
C.如果看到的物像模糊不清时,可略微转动粗准焦螺旋,使物镜更加清晰
D.制作细胞临时装片时要求材料薄而透明
18.下列是显微镜在使用过程中遇到的问题与对应的解决办法,正确的是( )
A.视野较暗——改用大光圈和凹面镜
B.物像偏右下方——向左上方移动玻片
C.物像模糊——调节粗准焦螺旋
D.镜头污染——用干净的纱布擦拭
19.用两组光学显微镜观察物体,一组是10×和10×,另一组是10×和25×,后者与前者相比,下列叙述中正确的是( )
A.细胞变大,数量变多B.细胞变大,数量变少
C.细胞变小,数量变多D.细胞变小,数量变少
20.制作人的口腔上皮细胞临时玻片标本时,刮取细胞的部位、载玻片上滴加的液体、漱口用的液体分别是( )
A.口腔内侧壁、清水、生理盐水B.口腔内侧壁、生理盐水、凉开水
C.舌头、生理盐水、凉开水D.牙缝、清水、生理盐水
21.某飞机因恶劣天气失事后,对当时没有亲人认领的遇难者尸体进行处理之前,除了对死者编号、拍照之外,还提取死者的DNA样本,DNA主要存在于( )
A.细胞壁上B.细胞膜上C.细胞质中D.细胞核内
22.红豆杉被誉为植物中的“大熊猫”,它与真正的大熊猫都具有的细胞结构是( )
A.细胞壁、细胞质、染色体B.细胞膜、细胞质、细胞核
C.细胞膜、细胞质、叶绿体D.细胞核、染色体、细胞壁
23.某兴趣小组将具有较强再生能力的单细胞喇叭虫切成了如图①②③三部分。一段时间后,最可能长成喇叭虫的结构是( )
A.①B.②C.③D.①②③
24.下列关于一株番茄和一头牛的叙述中错误的是( )
A.细胞是它们的结构和功能单位
B.都是由一个细胞——受精卵发育而来
C.它们的结构层次都是细胞→组织→器官→个体
D.番茄的果实、牛的胃都属于器官
25.如图载玻片上滴有甲、乙两滴草履虫培养液,用解剖针连通两滴培养液,并在乙的右侧放一小粒食盐。请你利用生物能对外界刺激作出反应的原理,推测草履虫将( )
A.静止不动B.从甲移到乙中C.从乙移到甲中D.随机分布
二、识图简答题(本大题共3小题,26题6分,27题7分,28题7分,共20分)
26.(6分)如图是生态系统的概念图。请补充完整。
①_______,②_______,③_______,④_______,⑤_______,⑥_______
27.(7分)为了解校园内的生物种类,某中学生物兴趣小组进行了相关调查。请回答下列问题。
(1)要做好调查,首先要明确调查目的和调查对象.制定合理的_______。
(2)校园占地100亩,在调查时,该同学选取操场东边的绿地为调查对象,则该绿地在调查中被称为_______。调查过程中要如实记录,对调查的结果要进行整理和分析,有时还要用_______方法进行统计。
(3)如图是某同学调查到的校园内的几种生物的代表,他将A、D归为一类,C、E归为一类。B归为另一类,则他的归类依据是_______特点不同。
(4)在一棵大树上,生存着很多昆虫和多只食虫鸟,而大树却能长期存活,这是因为树木个体大,里面的_______多。鸟儿看到张良同学走来时会迅速飞走,这说明生物具有_______的特征。
(5)下列在调查过程中,正确的做法是_______。
A.发现一种不认识的植物,先记录下来,再拔掉带回家研究
B.草丛中的一只蝴蝶,飞到校园外面去了,把它记录下来
C.自己的调查记录中有麻雀,其它同学都没有,把它删掉
D.发现一只老鼠,太恶心,不记录
28.(7分)图为甲、乙两个细胞的结构模式图,请据图来回答:
(1)将甲、乙两个细胞放在普通光学显微镜下,不容易看到的结构是_______,支持和保护细胞的结构是_______。
(2)能将光能转化成为化学能并将其储存为有机物的结构是_______,它和线粒体是细胞的_______器。
(3)小杨同学将草莓放入酒精中,一段时间后发现酒精颜色变红了,这说明酒精破坏了草莓细胞的_______。
(4)切洋葱时常会流眼泪,原因是洋葱中含有刺激眼睛的物质,那么这些物质存在于洋葱细胞的_______中。
(5)今年10月16日“康养新晃自在由你”首届中国(新晃)黄精产业发展大会在城北鼓楼广场举行。黄精(图丙)的组成细胞应类似图_______。
三、实验探究题(本大题共3小题,29题5分,30题5分,31题5分,共15分)
29.(5分)某学习小组在探究光对鼠妇的影响实验中,实验装置如图所示,图中鼠妇数量为刚放入时的状态,请根据所学知识回答下列问题:
(1)该探究实验中所设置的变量是_______。
(2)A装置与B装置组成_______实验,其中实验组是_______装置。
(3)待实验装置中的鼠妇平静后,每隔1分钟对实验装置A和B中的鼠妇进行计数。经10分钟的计数后,计算出装置A和B中鼠妇数量的_______值为实验结果。这样做是为了_______。
30.(5分)如图是“洋葱鳞片叶内表皮细胞临时装片制作与观察”实验的部分步骤示意图,请据图回答。
(1)在制作洋葱表皮细胞临时装片之前小东回忆了临时装片制作的流程图“擦→( )→取→( )→盖→( )→吸”中,请你帮他将空格依次填写出来。( )
A.滴、展、染B.染、展、滴C.展、染、滴D.展、滴、染
(2)实验开始时,要用纱布把盖玻片、载玻片擦干净,并在载玻片中央滴一滴_______。
(3)步骤②的正确的操作是:用镊子夹起盖玻片,使它的一边先接触载玻片上的水滴,然后缓缓放下。这样做可以避免盖玻片下面出现较多的_______而影响观察。
(4)步骤③所示的操作是滴加_______,目的是使细胞的部分结构着色,便于观察。
(5)用显微镜观察洋葱鳞片叶的表皮细胞,物像如⑤所示,应将装片向_______方向移动后才能达到⑥的效果。
31.(5分)某中学课外兴趣小组的同学取池塘中的水在显微镜下观察,发现了两种微小生物:眼虫和草履虫。其结构示意图如图所示。
(1)在观察草履虫的实验中,观察的液滴应取自培养液的_______(上层或下层)。
(2)在制作草履虫临时装片时,先在载玻片的培养液的液滴上放几丝棉花纤维,目的是_______,从而便于观察。
(3)草履虫的结构图中[①]_______具有运动作用。
(4)草履虫与眼虫都有[ ]伸缩泡(填序号),是能节奏性伸缩的液泡,兼排泄功能。
(5)由图可知,眼虫细胞内的_______是草履虫所没有的。
四、分析作答题(本大题共3小题,32题5分,33题5分,34题5分,共15分)
32.(5分)根据下列材料回答问题。
2023年8月24日,日本不顾国际社会反对,将核污水排入大海。东京电力公司曾将“核污水”称为“氚水”,氚在自然界中含量极少,但它在核污水中含量却很高,是其中最难去除的放射性元素。氚对人体的影响主要是衰变过程的放射性,氚会被人体细胞用于细胞代谢,直接在细胞内放射衰变,对人体还是有一些影响的。而且排到海里,也会参与海洋生物的代谢,也就是人吃了鱼也会吸收氚。
(1)海洋生态系统的能量来自于浮游植物等生产者通过_______固定的太阳能。
(2)海洋生态系统中的鱼、虾等属于_______。在该生态系统中还有一类肉眼看不见的细菌、真菌等微生物,它们的作用是分解有机物,它们属于_______。
(3)海水中含有某些难以代谢的有辐射物质,在人体中不断_______(填“积累”或“减少”)。
(4)日本将核污水排到海洋生态系统中将最终影响的是_______。
33.(5分)2019年,研究人员利用3D打印技术,首次成功用人体细胞打印出3D心脏(图1)。这颗3D打印心脏约两厘米长,不仅有心肌细胞,还有血管等结构。这一医学突破或将为等待器官移植的患者带来福音。
(1)心脏主要由心肌细胞构成,心肌属于_______组织,如图2中的_______(填“a”或“b”)。另外,心脏的表层分布有上皮组织,心脏壁中分布有神经组织等,由此可知,心脏属于生物体结构层次中的_______。
(2)3D打印心脏的心肌细胞和上皮细胞等均来自于人的多能干细胞,如图2所示。多能干细胞经过①过程,细胞核中的_______先复制再平均分开,随后细胞膜内陷,将细胞缢裂成两个,使细胞的_______增多。再经过②过程,产生形态、结构和功能均不同的心肌细胞和上皮细胞。
34.(5分)如图是小羊多莉出生图解,请如图回答。
(1)小羊多莉的出生与三只母羊有关,其中_______羊提供去掉细胞核的卵细胞,_______羊提供乳腺细胞
的细胞核。
(2)生出来的小羊多莉几乎跟_______羊一模一样,其性别是_______(填“雄性”或“雌性”)。
(3)小羊多莉为什么会像这位羊妈妈呢?_______。
2023年下期七年级期中质量监测卷
生物学 参考答案
一、单项选择(本大题共25小题,均为单选,每小题2分,共50分)
1~25:ABBCD CABAD CACAD BDABB DBBCC
二、识图简答(本大题共3小题,26题6分,27题7分,28题7分 ,共20分)
26.①生物部分; ②消费者; ③自动调节;
④能量; ⑤森林; ⑥海洋
27.(1)调查方案;(2)样本;数学(3)形态结构;
(4)物质和能量;对外界刺激作出反应;(5)B
28.(1)A或细胞膜;D或细胞壁;(2)E或叶绿体;能量转换
(3)A或细胞膜 (4)F或液泡;(5)乙
三、实验探究(本大题共3小题,29题5分,30题5分,31题5分,共15分)
29.(1)光;(2)对照;A(3)平均;避免偶然性,减少误差
30.(1)A;(2)清水;(3)气泡;(4)稀碘液;(5)右下
31.(1)上层;(2)阻止草履虫过快运动;(3)纤毛;(4)⑤;(5)叶绿体
四、分析作答(本大题共3小题,32题5分,33题5分,34题5分,共15分)
32.(1)光合作用;(2)消费者;分解者;(3)积累;(4)生物圈
33.(1)肌肉;b;器官;(2)染色体;数目
34.(1)B;C;(2)C;雌性;
(3)发育成小羊多莉的细胞核来自于供核母羊C,具有供核母羊C的全部遗传信息
相关试卷
这是一份08,湖南省怀化市新晃侗族自治县2023-2024学年七年级下学期4月份期中考试生物试卷,共6页。
这是一份湖南省怀化市新晃侗族自治县2023-2024学年七年级下学期4月期中生物试题,共6页。
这是一份湖南省永州市2023-2024学年七年级上学期期末生物学试题,共6页。

