资料中包含下列文件,点击文件名可预览资料内容




还剩3页未读,
继续阅读
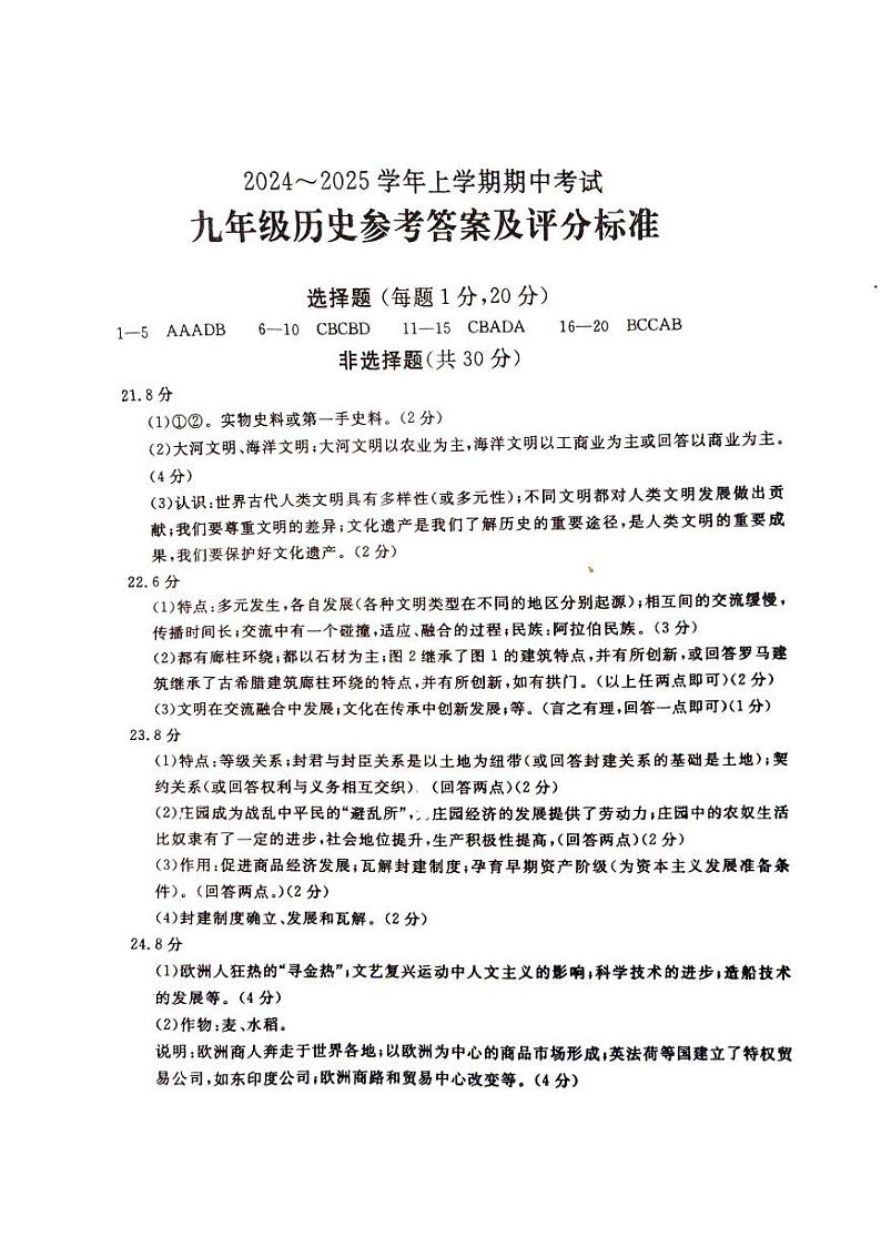
河南省漯河市舞阳县2024-2025学年九年级上学期期中考试历史试卷
展开
这是一份河南省漯河市舞阳县2024-2025学年九年级上学期期中考试历史试卷,文件包含九年级期中历史试卷pdf、九年级期中历史答案pdf等2份试卷配套教学资源,其中试卷共7页, 欢迎下载使用。
相关试卷
河南省漯河市郾城区2024-2025学年九年级上学期11月期中历史试题:
这是一份河南省漯河市郾城区2024-2025学年九年级上学期11月期中历史试题,文件包含河南省漯河市郾城区2024-2025学年九年级上学期11月期中历史试题docx、河南省漯河市郾城区2024-2025学年九年级上学期11月期中历史试题pdf、河南省漯河市郾城区2024-2025学年九年级上学期11月期中历史试题答案docx等3份试卷配套教学资源,其中试卷共14页, 欢迎下载使用。
[历史]河南省漯河市舞阳县2023-2024学年七年级上学期期末历史试题:
这是一份[历史]河南省漯河市舞阳县2023-2024学年七年级上学期期末历史试题,共7页。
河南省漯河市舞阳县2023-2024学年九年级上学期期末考试历史试题:
这是一份河南省漯河市舞阳县2023-2024学年九年级上学期期末考试历史试题,共6页。