


2025届天津市红桥区高三(上)期中检测化学试卷
展开
这是一份2025届天津市红桥区高三(上)期中检测化学试卷,共8页。试卷主要包含了 下列物质属于强电解质的是, 下列说法正确的是, 下列性质的比较中,不正确的是, 下列解释事实的方程式正确的是等内容,欢迎下载使用。
本卷共12小题,每题3分,共36分。在每题列出的四个选项中,只有一项是最符合题目要求的。
以下数据可供解题时参考:H 1 C 12 O 16 Cu 64
选择题(每小题只有一个选项最符合题意,每小题3分,共36分)
1. 中国传统文化中包括许多化学知识,下列古语不涉及化学变化的是( )
A. 凡石灰(CaCO3)经火焚炼为用
B. 千淘万漉虽辛苦,吹尽狂沙始到金
C. 熬胆矾(CuSO4•5H2O)铁釜,久之亦化为铜
D. 丹砂(HgS)烧之成水银,积变又还成丹砂
2. 科技兴则民族兴,科技强则国家强。下列说法正确的是( )
A. 中国天眼FAST用到的 SiC属于合成高分子材料
B. 华为麒麟芯片的主要成分与光导纤维的主要成分相同
C. 天问一号形状记忆合金中的两种金属Ti、Ni都属于主族元素
D. “嫦娥五号”探月采集的月壤上的3He与地球上的4He互为同位素
3. 下列物质属于强电解质的是( )
A. HI B. Fe(SCN)3 C. H2SiO3 D. Al(OH)3
4. 下列说法正确的是( )
A. s区元素全部是金属元素
B. p能级电子能量不一定高于s能级电子能量
C. 同一原子中,1s、2s、3s电子的能量逐渐减小
D. 2p、3p、4p能级的轨道数依次增多
5. 下列物质在生活中的应用与氧化还原反应无关的是( )
A. 还原Fe粉用作食品脱氧剂
B. 用食醋清除水壶中的少量水垢
C. 用暖宝宝(含铁粉、碳、氯化钠)取暖
D. FeSO4补血剂与维生素C配合使用效果更佳
6. 食盐在不同分散剂中形成不同分散系
分散系1:食盐分散在水中形成无色透明溶液
分散系2:食盐分散在乙醇中形成无色透明胶体
下列说法正确的是( )
A. 分散系1中只有两种离子
B. 分散系2为电解质
C. 可用丁达尔效应区分两个分散系
D. 两个分散系中分散质粒子直径相同
7. 用NA表示阿伏德罗常数,下列叙述正确的是( )
A. 常温常压下,2 g H2含有的原子数目2 NA
B. 标准状况下,22.4 L SO3中含有的分子数为NA
C. 6.4 g Cu与足量硫粉充分反应转移的电子数目为0.2 NA
D. 常温常压下,2.24 L CH4含有的原子数目为0.5 NA
8. 下列性质的比较中,不正确的是( )
A. 电负性:Cl > Br B. 微粒半径:O2- > Na+
C. 第一电离能: Al > Mg D. 酸性:HNO3 > H3PO4
9. 下列解释事实的方程式正确的是( )
A. 硫酸铜溶液中加少量的铁粉:3Cu2+ + 2Fe = 2Fe3+ + 3Cu
B. 用氨水吸收烟气中的二氧化硫:SO2 + 2OH - = SO+ H2O
C. 把金属钠放入冷水中产生气体:Na + 2H2O = Na++2OH- + H2↑
D. 用氢氧化钠溶液可以溶解氢氧化铝固体: Al(OH)3 + OH- = [Al(OH)4]-
10. 下列有关碳酸钠和碳酸氢钠的说法中,错误的是( )
A. 可以用澄清石灰水来鉴别Na2CO3溶液和NaHCO3溶液
B. 小苏打能中和胃酸,且对胃壁不产生强烈的刺激或腐蚀作用
C. Na2CO3可用于蒸馒头,是因为能中和面团发酵后产生的酸,并产生二氧化碳气体
D. 向饱和Na2CO3溶液中通入足量CO2气体,可产生NaHCO3沉淀
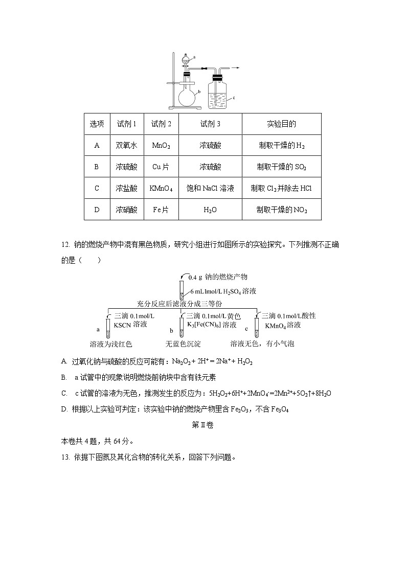
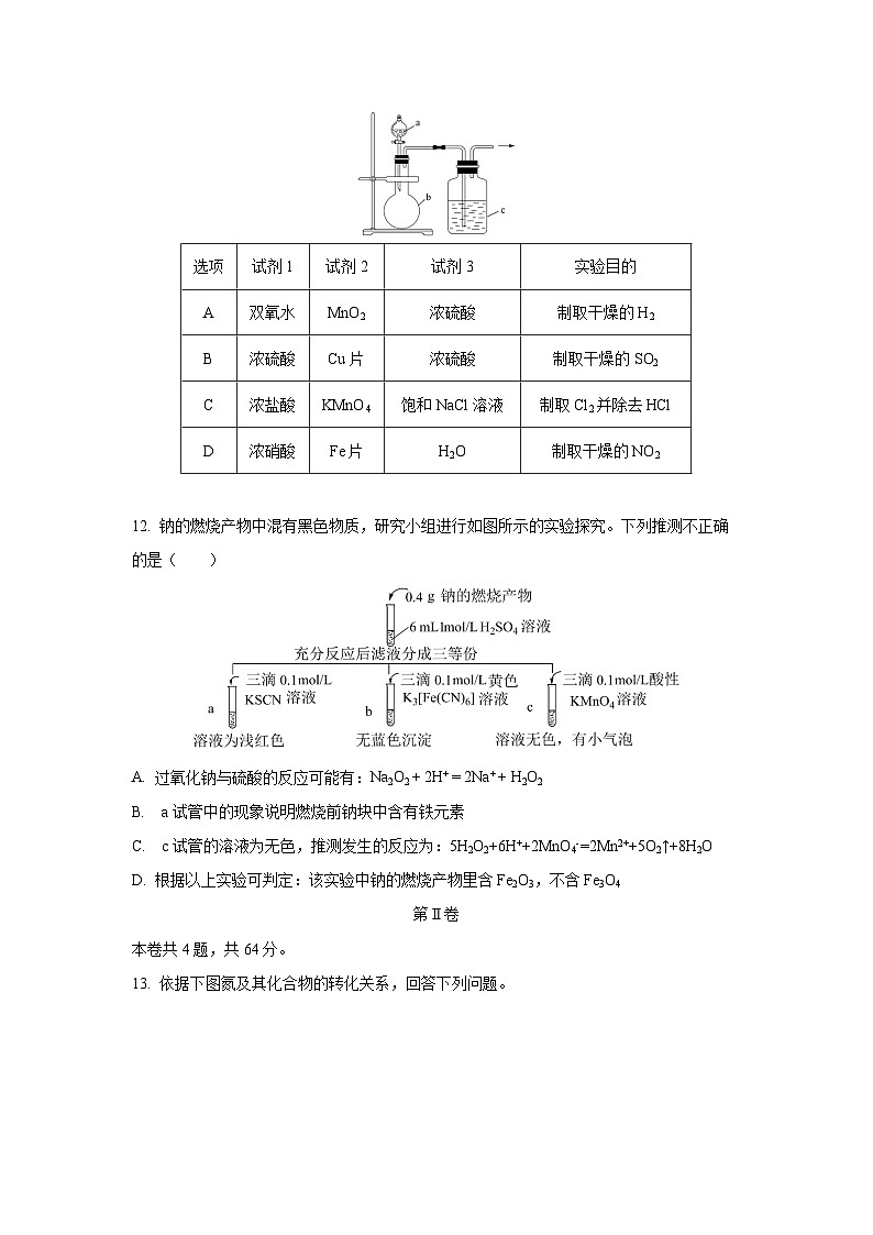
11. 用如图所示装置完成相应实验(a、b、c中分别盛有试剂1、2、3),能达到实验目的的是( )
12. 钠的燃烧产物中混有黑色物质,研究小组进行如图所示的实验探究。下列推测不正确的是( )
A. 过氧化钠与硫酸的反应可能有:Na2O2 + 2H+ = 2Na+ + H2O2
B. a试管中的现象说明燃烧前钠块中含有铁元素
C. c试管的溶液为无色,推测发生的反应为:5H2O2+6H++2MnO4-=2Mn2++5O2↑+8H2O
D. 根据以上实验可判定:该实验中钠的燃烧产物里含Fe2O3,不含Fe3O4
第Ⅱ卷
本卷共4题,共64分。
13. 依据下图氮及其化合物的转化关系,回答下列问题。
化合价
-2
0
+2
+4
+5
NH3
氢化物
单质
氧化物
酸
盐
类别
N2
NO
NO2
NH4Cl
HNO3
X
= 1 \* GB3 \* MERGEFORMAT ①
= 3 \* GB3 \* MERGEFORMAT ③
= 4 \* GB3 \* MERGEFORMAT ④
= 2 \* GB3 \* MERGEFORMAT ②
(1)实验室常见用NH4Cl与Ca(OH)2 制取氨气,写出该反应的化学方程式
。
(2)下列试剂不能用于干燥NH3的是 。
浓硫酸 B. 碱石灰 C. NaOH固体
(3)工业上以NH3、空气和水为原料按图中 = 1 \* GB3 \* MERGEFORMAT ① = 2 \* GB3 \* MERGEFORMAT ② = 3 \* GB3 \* MERGEFORMAT ③步生产硝酸
写出反应 = 1 \* GB3 \* MERGEFORMAT ①的化学方程式 。
反应 = 3 \* GB3 \* MERGEFORMAT ③氧化剂与还原剂的物质的量之比为 。
(4)图中反应 = 4 \* GB3 \* MERGEFORMAT ④是实验室只用一种物质将NO 直接转化为硝酸且绿色环保,该物质的化学式为 。
(5)图中X的化学式为 ,从物质性质上看,X属于 氧化物(填酸性、碱性或两性)
(6)若要将NH3→N2,从转化的原理上看,下列试剂可行的是 。
A. O2 B. Na C. NH4Cl D. NO2
14. R、W、X、Y、M是原子序数依次增大的五种主族元素。R最常见同位素的原子核中不含中子。W与X可形成两种稳定的化合物:WX和WX2。工业革命以来,人类使用的化石燃料在燃烧过程中将大量WX2排入大气,在一定程度导致地球表面平均温度升高。Y与X是同一主族的元素,且在元素周期表中与X相邻。
(1)基态W原子的轨道表示式为 。
(2)WX2的电子式是 。
(3)R2X、R2Y中,稳定性较高的是 (填化学式)
(4)Se与Y是同一主族的元素,且在元素周期表中与Y相邻。
①基态Se的价层电子排布式 。
= 2 \* GB3 \* MERGEFORMAT ②根据元素周期律,下列推断正确的是 (填字母序号)。
a.Se的最高正化合价为+7价
b.H2Se还原性比H2Y强
c.H2SeO3的酸性比H2YO4强
d.SeO2在一定条件下可与NaOH溶液反应
= 3 \* GB3 \* MERGEFORMAT ③室温下向SeO2固体表面吹入NH3,可得到两种单质和H2O,该反应的化学方程式为 。
(5)科研人员从矿石中分离出一种氧化物,化学式可表示为M2O3。为确定M元素的种类,进行了一系列实验,结果如下:
① M的相对原子质量介于K和Rb(铷)之间;
② 0.01 ml M2O3在碱性溶液中与Zn充分反应可得到M的简单氢化物,反应完全时,被M2O3氧化的Zn为0.06 ml;
综合以上信息推断,M可能位于元素周期表第 族,写出其基态原子的简化电 子排布式 。
ClO2和NaClO2都是广泛使用的漂白剂、消毒剂。其中高浓度ClO2气体易发生爆炸,在生产、使用时需用其他气体进行稀释。某工厂生产ClO2和NaClO2的工艺流程如下。
ClO2发生器
ClO2吸收器
结晶
NaClO3和Na2SO3混合溶液
NaClO2产品
浓NaOH
硫酸
30%H2O2溶液
NaClO也是常用的漂白剂、消毒剂,其电子式为 。用Cl2与NaOH溶液反应得到NaClO的离子方程式为 。
(2)请写出ClO2发生器中反应的离子方程式 。
(3)ClO2吸收器中,H2O2的作用是 。
(4)若加硫酸过快,发生器中Na2SO3的利用率降低,请结合化学用语分析可能的原因
。
(5)制备ClO2的工艺还有:
盐酸法 5NaClO2 + 4HCl = 4ClO2 + 5NaCl + 2H2O
双氧水法 2NaClO3 + H2SO4 + H2O2 = 2ClO2 + Na2SO4 + O2 + H2O
双氧水法相比盐酸法的优点有:反应需要的酸度条件较低,对设备腐蚀影响较小; 。(补充一条优点)
(6)在碱性条件下,用ClO2无害化处理含CN-废水,请写出此过程反应的离子方程式
。
16. 工业废水任意排放,会造成环境污染。“协同去污,变废为宝”,为处理工业废水提供了新思路。电镀厂产生大量含FeSO4、CuSO4的电镀废液,皮革厂产生大量含K2Cr2O7的废液。两厂联合处理废水,回收Cu并生产铁红和媒染剂Cr2(SO4)3·6H2O,工艺流程如图:
(1)K2Cr2O7中Cr元素的化合价为 ,
(2)该工艺中多次用到过滤,过滤时需要的玻璃仪器除烧杯外还有 , 。 (3)滤液可以通入或加入X经一步转化为溶液A,X可以是下列选项中的哪些物质 。
A.CO2 B.N2 C.Cl2 D.SO2
证明滤液中只含有Fe2+而不含Fe3+的实验方法是 。
(4)滤液与含K2Cr2O7的废液反应的离子方程式为 。
(5)从Cr2(SO4)3溶液制取Cr2(SO4)3·6H2O晶体的实验操作方法为 、 、过滤、洗涤、干燥。
(6)已知Cr(OH)3化学性质与Al(OH)3类似,选择合适的化学试剂,先将流程中的Cr2(SO4)3溶液转化为氢氧化铬,再转化成可用于陶瓷和搪瓷的着色剂Cr2O3。转化过程中发生的主要的方程式为:
离子方程式① 。
化学方程式② 。
【参考答案】
第 = 1 \* ROMAN \* MERGEFORMAT I卷(共36分)
选择题(每小题3分)
第 = 2 \* ROMAN \* MERGEFORMAT II卷(共64分)
(每空2分,共16分)
(1)2NH4Cl + Ca(OH)2CaCl2 + 2NH3↑+ 2H2O
A
4NH3 + 5O24NO + 6H2O 1:2
H2O2
N2O5 酸性
AD
(每空2分,共16分)
(1)
(2)
(3) H2O
(4) = 1 \* GB3 \* MERGEFORMAT ① 4s24p4
= 2 \* GB3 \* MERGEFORMAT ② bd
= 3 \* GB3 \* MERGEFORMAT ③ 3SeO2 + 4NH3 = 3Se + 2N2 + 6H2O
(5) VA [Ar]3d104s24p3
15. (每空2分,共14分)
(1) Cl2 + 2OH- = Cl- + ClO- + H2O
(2)
(3)还原剂
(4),,SO2逸出溶液,使Na2SO3的利用率降低
(5) 产生的氧气稀释了ClO2, 防止其浓度过高发生爆炸,产生危险
(6)
16. (共18分)
(1) +6 (2分)
(2) 漏斗 玻璃棒 (各1分)
(3) C (2分)
先加硫氰化钾无现象再加氯水有血红色等合理即给分 (2分)
(4)6Fe2+ + Cr2O72- + 14H+ = 6Fe3+ + 2Cr3+ + 7H2O (2分)
(5)加热浓缩 (2分) 冷却结晶 (2分)
(6) (2分)
(2分)选项
试剂1
试剂2
试剂3
实验目的
A
双氧水
MnO2
浓硫酸
制取干燥的H2
B
浓硫酸
Cu片
浓硫酸
制取干燥的SO2
C
浓盐酸
KMnO4
饱和NaCl溶液
制取Cl2并除去HCl
D
浓硝酸
Fe片
H2O
制取干燥的NO2
题号
1
2
3
4
5
6
7
8
9
10
11
12
答案
B
D
A
B
B
C
A
C
D
A
C
D
相关试卷
这是一份天津市红桥区2024届高三一模化学试卷(含答案),共19页。试卷主要包含了单选题,填空题,实验题等内容,欢迎下载使用。
这是一份天津市红桥区2024届高三一模化学试卷,共4页。
这是一份2021-2022学年天津市红桥区高二(上)期末化学试卷(含答案解析),共15页。试卷主要包含了5kJ的热量,4kJ/ml,【答案】D,【答案】A,【答案】C等内容,欢迎下载使用。