


2024-2025学年江苏省苏州市高一(上)11月期中考试物理试卷(解析版)
展开
这是一份2024-2025学年江苏省苏州市高一(上)11月期中考试物理试卷(解析版),共16页。
1.本调研卷选择题11题,非选择题5题,共16题,满分为100分,调研时间75分钟。
2.答卷前,学生务必将自己的姓名、学校、班级、调研序列号填在答题卷的相应位置。
3.将每题的答案或解答写在答题卷上,在调研卷上答题无效,调研结束,只交答题卷。
一、单项选择题:共11题,每题4分,共计44分,每题只有一个选项最符合题意.
1. 下列物理量中,属于标量的是( )
A. 弹力B. 速度C. 密度D. 加速度
【答案】C
【解析】A.弹力有大小,有方向,遵循平行四边形定则,弹力是矢量,故A错误;
B.速度有大小,有方向,遵循平行四边形定则,速度是矢量,故C错误;
C.密度有大小,没有方向,密度是标量,故C正确;
D.加速度有大小,有方向,遵循平行四边形定则,加速度是矢量,故D错误。
故选C。
2. 如图所示,游客在苏州两景点间获三条导航行车路线,下列说法正确的是( )
A. “4:44到达”是指时间间隔
B. “6.7公里”表示位移大小
C. 汽车沿三条路线运动平均速度方向相同
D. 研究汽车轮胎的转动情况时可以把汽车看作质点
【答案】C
【解析】A.“4:44到达”是指时刻,故A错误;
B.“6.7公里”表示路程,故B错误;
C.三条路线的起点相同,终点也相同,所以位移相同,而平均速度的方向与位移方向相同,即汽车沿三条路线运动平均速度方向相同,故C正确;
D.研究汽车轮胎的转动情况时若将汽车看作质点将无法研究轮胎的转动情况,故D错误。
故选C。
3. 有两个力,一个是10N,一个是5N,它们的合力不可能是( )
A. 4NB. 7NC. 10ND. 13N
【答案】A
【解析】两个分力的合力的取值范围
解得
可知,给出的合力不可能的是4N。
故选A。
4. 关于自由落体运动,下列说法正确的是( )
A. 物体刚下落时,速度和加速度都为零
B. 物体的质量越大,下落时加速度就越大
C. 不受空气阻力的运动一定是自由落体运动
D. 自由落体运动过程中,相同时间内速度的变化量相同
【答案】D
【解析】A.自由落体运动的物体刚下落时,速度为零,加速度为重力加速度,故A错误;
B.自由落体运动的加速度为重力加速度,物体的质量越大,下落时加速度恒定不变,故B错误;
C.不受空气阻力的运动由静止释放时的运动是自由落体运动,故C错误;
D.自由落体运动过程中,根据
可知,相同时间内速度的变化量相同,故D正确。
故选D。
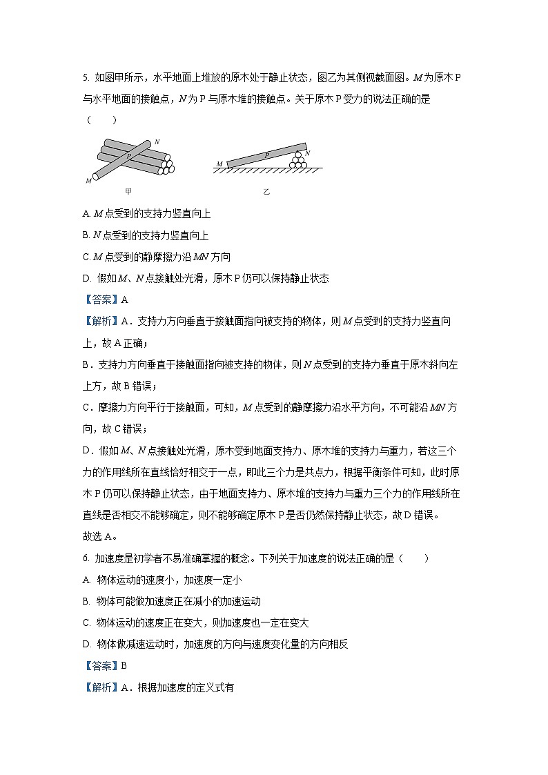
5. 如图甲所示,水平地面上堆放的原木处于静止状态,图乙为其侧视截面图。M为原木P与水平地面的接触点,N为P与原木堆的接触点。关于原木P受力的说法正确的是( )
A. M点受到的支持力竖直向上
B. N点受到的支持力竖直向上
C. M点受到的静摩擦力沿MN方向
D. 假如M、N点接触处光滑,原木P仍可以保持静止状态
【答案】A
【解析】A.支持力方向垂直于接触面指向被支持的物体,则M点受到的支持力竖直向上,故A正确;
B.支持力方向垂直于接触面指向被支持的物体,则N点受到的支持力垂直于原木斜向左上方,故B错误;
C.摩擦力方向平行于接触面,可知,M点受到的静摩擦力沿水平方向,不可能沿MN方向,故C错误;
D.假如M、N点接触处光滑,原木受到地面支持力、原木堆的支持力与重力,若这三个力的作用线所在直线恰好相交于一点,即此三个力是共点力,根据平衡条件可知,此时原木P仍可以保持静止状态,由于地面支持力、原木堆的支持力与重力三个力的作用线所在直线是否相交不能够确定,则不能够确定原木P是否仍然保持静止状态,故D错误。
故选A。
6. 加速度是初学者不易准确掌握的概念。下列关于加速度的说法正确的是( )
A. 物体运动的速度小,加速度一定小
B. 物体可能做加速度正在减小的加速运动
C. 物体运动的速度正在变大,则加速度也一定在变大
D. 物体做减速运动时,加速度的方向与速度变化量的方向相反
【答案】B
【解析】A.根据加速度的定义式有
可知,物体运动的速度小,当速度的变化快时,加速度较大,故A错误;
B.物体的加速度正在减小,当加速度方向与速度方向相同时,物体做加速度正在减小的加速运动,故B正确;
C.当加速度与速度方向相同时,物体运动的速度正在变大,但加速度可能在变大,可能在变小,还可能不变,故C错误;
D.物体做减速运动时,加速度方向与速度方向相反,但加速度方向与速度变化量的方向相同,故D错误。
故选B。
7. 传送带是现代生活中应用比较广泛的装置,如图所示。相同的物体由静止被轻轻放在水平匀速转动的传送带左端,到达最右端前物体与传送带已达到相对静止。下列说法正确的是( )
A. 物体在传送带上受到竖直向上的弹力是由物体向下形变产生的
B. 物体放上传送带时,传送带受到物体水平向右的摩擦力
C. 物体在传送带上先受到滑动摩擦力,后受到静摩擦力
D. 如果只增大传送带的转速,物体受到的摩擦力大小不变
【答案】D
【解析】A.物体在传送带上受到竖直向上的弹力是由传送带向下形变产生的,故A错误;
BC.物体放上传送带时,物体的速度小于传送带速度,传送带受到物体水平向左的摩擦力,而物体受到向右的滑动摩擦力,做匀加速直线运动;过一段时间物体与传送带相对静止,一起做匀速直线运动,受到的摩擦力为零,故BC错误;
D.如果只增大传送带的转速,物体受到的摩擦力仍为滑动摩擦力,物体与传送带间的摩擦因数不变,压力不变,根据
可知物体受到的摩擦力大小不变,故D正确。
故选D。
8. 如图甲描述的是龟兔赛跑故事中兔子和乌龟比赛的位移-时间图像,图乙是A和B两物体运动的速度-时间图像。两幅图中关于兔子和乌龟、A和B的运动描述说法正确的是( )
A. 图甲中兔子做曲线运动
B. 图甲中时刻兔子离出发点更近
C. 图乙时间内物体A处于静止状态
D. 从图乙中无法知道A、B是否从同一地点出发
【答案】D
【解析】A.位移—时间图像描述的是直线运动,所以图甲中兔子做直线运动,故A错误;
B.由图可知图甲中兔子在t2时刻比t3时刻离出发点最近,故B错误;
C.由图乙可知在t3-t4时间内物体A处于匀速直线运动状态,故C错误;
D.从v-t图像中可以看出出发时刻和初始速度大小,不能看出是否从同一地点出发,故D正确。
故选D。
9. 物理思想和方法是研究物理问题的重要手段,下列说法错误的是( )
A. 把一个物体当作“质点”进行研究,使用了控制变量法
B. “瞬时速度”概念的建立蕴含了极限的思想
C. 在研究重力的作用点重心的过程中,利用了等效的思想
D. 伽利略研究自由落体运动采用了推理与实验相结合的方法
【答案】A
【解析】A.把一个物体当作“质点”进行研究,使用了理想模型法,选项A错误;
B.“瞬时速度”概念的建立蕴含了极限的思想,选项B正确;
C.在研究重力的作用点重心的过程中,利用了等效的思想,选项C正确;
D.伽利略研究自由落体运动采用了推理与实验相结合的方法,选项D正确。
此题选择不正确,故选A。
10. 一辆汽车在高速公路匀速行驶,突遇紧急情况司机立即刹车,汽车刹车过程中位移随时间变化的规律式为:(x的单位是m,t的单位是s)。关于该汽车的运动,下列判断中正确的是( )
A. 刹车过程中加速度大小为
B. 刹车后6s内的位移72m
C. 刹车后,汽车第一个1s内,第二个1s内,第三个1s内位移之比为
D. 刹车全过程的平均速度为15m/s
【答案】D
【解析】A.根据位移公式有
将题中函数式进行对比有
,
解得
故A错误;
B.结合上述可知,刹车时间
可知,6s前车已经停止运动,则刹车后6s内的位移
故B错误;
C.令T=1s,刹车后,汽车第一个1s内的位移
第二个1s内的位移
第三个1s内位移
解得
故C错误;
D.结合上述可知,刹车全过程的平均速度为
故D正确。
故选D。
11. 如图所示,水平桌面上平放有36张卡片,每一张卡片的质量均为m。用一手指以竖直向下大小为F的力压第1张卡片,并以一定速度向右移动手指,第1张卡片跟随手指一起滑出,确保第1张卡片与第2张卡片之间有相对滑动。设最大静摩擦力与滑动摩擦力相同,手指与第1张卡片之间的动摩擦因数为,卡片之间、卡片与桌面之间的动摩擦因数均为,且有,则下列说法正确的是( )
A. 上一张卡片受到下一张卡片的摩擦力方向一定向右
B. 任意两张卡片之间均可能发生相对滑动
C. 第36张卡片受到桌面的摩擦力大小为
D. 除第1张卡片,其它任一张卡片下表面受到的摩擦力大于上表面受到的摩擦力大小
【答案】C
【解析】A.根据题意,因上一张卡片相对下一张卡片要向右滑动,因此上一张卡片受到下一张卡片的摩擦力一定向左,故A错误;
B.设每张卡片的质量为,对第2张卡片进行受力分析,第3张卡片对第2张卡片的支持力等于两张卡片的重力及手指的压力,最大静摩擦力为
而受到的第1张卡片的滑动摩擦力为
则第2张卡片与第3张卡片之间不发生相对滑动。同理,第3张到第4张卡片也不发生相对滑动。也就是说,除第一张卡片外,其余卡片均处于静止状态。B错误;
C.对36张卡片(除第1张卡片外)研究,处于静止状态,水平方向受到第1张卡片的滑动摩擦力,方向与手指的运动方向相同,则根据平衡条件可知:第36张卡片受到桌面的摩擦力方向与手指的运动方向相反,即水平向左,大小为
C正确;
D.除第1张卡片,其它任一张卡片均处于平衡态,所以其它任一张卡片下表面受到摩擦力等于上表面受到的摩擦力大小,D错误。
故选C。
二、非选择题:共5题,共56分.其中第13~16题解答时请写出必要的文字说明、方程式和重要的演算步骤,只写出最后答案的不能得分;有数值计算时,答案中必须明确写出数值和单位。
12. 某同学在“探究小车速度随时间变化的规律”实验中,选出了如图所示的一条纸带(每两点间还有4个点没有画出来),纸带上方的数字为相邻两个计数点间的距离。打点计时器的电源频率为50Hz。
(1)根据纸带上的数据,计算打下A、B、C、D、E点时小车的瞬时速度并填在表中,B点对应的速度为______m/s。(结果保留两位有效数字)
(2)以O点为计时起点,在图中画出小车的图像______。
(3)根据图像可求出小车运动的加速度______。(结果保留两位有效数字)
【答案】(1)0.81 (2)见解析 (3)2.0(1.8~2.1)
【解析】
【小问1解析】
由于相邻间还有4个点没有画出来,则相邻计数点之间的时间间隔为
匀变速直线运动全程的平均速度等于中间时刻的瞬时速度,则B点对应的速度为
【小问2解析】
将表格中的数据在坐标纸上描点,用直线连接,使点迹均匀分布在直线两侧,如图所示
【小问3解析】
图像的斜率表示加速度,则求出小车运动的加速度
13. 某同学用图甲装置完成“探究两个互成角度的力的合成规律”实验。
(1)下列有关该实验的说法中,正确的是______。
A. 用两个弹簧测力计和用一个弹簧测力计拉时应将橡皮筋结点拉至同一位置
B. 两分力的夹角越大越好
C. 弹簧测力计拉伸时应保持和木板平行
D. 多次实验验证时O点需要保持在同一位置
(2)如图乙所示,图中______是只用一个弹簧测力计的拉力(选填“”、“”、“F”、“”)。
【答案】(1)AC (2)
【解析】
【小问1解析】
A.为了确保效果相同,实验中用两个弹簧测力计和用一个弹簧测力计拉时应将橡皮筋结点拉至同一位置,故A正确;
B.为了便于做平行四边形,两分力的夹角应适当大一些,但并不是越大越好,故B错误;
C.为了精确作出力的图示,实验时,弹簧测力计拉伸时应保持和木板平行,故C正确;
D.为了确保用两个弹簧测力计和用一个弹簧测力计拉时的效果相同,同一次实验时,两个弹簧测力计和用一个弹簧测力计拉时应将橡皮筋结点拉至同一位置,但多次实验验证时O点不需要保持在同一位置,故D错误。
故选AC。
【小问2解析】
用一个弹簧测力计拉橡皮条时,拉力的方向沿橡皮条拉伸的方向,可知,图中是只用一个弹簧测力计的拉力。
14. 乘热气球飞行(图甲)已成为人们喜欢的观光游览项目。如图乙所示,为某次热气球竖直升空过程中的图像,取竖直向上为正方向,求:
(1)0~108s内,热气球上升的总位移大小x;
(2)时,乘客手机不慎滑落,手机初速度为0,不计空气阻力,g取,手机落地时的速度大小v。
【答案】(1)320m
(2)80m/s
【解析】
【小问1解析】
图像与时间轴所围几何图形的面积表示位移,则0~108s内,热气球上升的总位移大小
【小问2解析】
不计空气阻力,手机做自由落体运动,根据速度与位移的关系有
结合上述解得
15. 如图,一个质量m为400kg的箱子,在平行于斜面的拉力F作用下,沿倾角为30°的斜面匀速上滑。已知箱子与斜面间的动摩擦因数为0.3,g取(结果可以保留)。求:
(1)箱子受到滑动摩擦力f的大小;
(2)拉力F的大小。
【答案】(1)
(2)
【解析】
【小问1解析】
对箱子进行受力分析,如图所示
根据平衡条件有
,
解得
【小问2解析】
结合上述,根据平衡条件有
结合上述解得
16. 如图甲所示,水平轻杆BC固定于竖直墙壁上,轻绳A端固定于墙上,另一端D跨过杆BC右端的光滑定滑轮挂一个质量为的物体,;图乙中轻杆HG一端用铰链连接在竖直墙上,另一端G通过轻绳EG拉住,EG与水平方向也成30°角,在轻杆的G点用轻绳GK拉住一个质量为的物体,求:
(1)轻绳AC段的张力与轻绳EG的张力之比;
(2)轻杆BC对C端的支持力与轻杆HG对G端的支持力大小之比。
【答案】(1)
(2)
【解析】
【小问1解析】
甲图中轻绳AC段的张力
乙图中轻绳EG的张力
可知
【小问2解析】
轻杆BC对C端的支持力
轻杆HG对G端的支持力
可得
17. 驾驶汽车平稳变道并线是基本且重要的技能,下图演示了甲车超车并线的过程。已知乙车匀速行驶,速度,甲车速度,甲车车身长,如图甲所示,甲车在与乙车相距处开始并线,到完成并线进入乙车车道恰好用时。甲车在并线变道过程中,沿前进方向的速度不变,横向移动速度可忽略,求:
(1)甲车刚刚并线结束时,甲车车尾与乙车车头之间的距离s;
(2)若因前方出现事故,甲车并线后立即以的加速度刹车,而此时乙车来不及反应,继续匀速运动。从甲车刹车开始经多长时间甲乙两车相撞;
(3)如图乙,乙车前方的丙车也以匀速行驶,甲车并道后立刻以的加速度减速刹车,以保证车头与丙车车尾的距离不小于。甲车开始并线前,乙车车头到丙车车尾之间距离L至少有多大,甲车才能安全并道成功。
【答案】(1) (2) (3)
【解析】
【小问1解析】
并线过程中,两车的位移大小分别为
故
小问2解析】
甲车从开始刹车至停止通过的位移大小和所用时间为
这段时间内乙车的位移大小为
因
故这段时间内两车未相撞。设从甲车开始刹车至两车相撞所经历的时间为
【小问3解析】
以丙车为参考系,甲车的初速度大小为
并道过程中,甲车相对于丙车的位移大小为
甲车相对于丙车的速度减小至零的过程中甲车相对于丙车通过的位移大小为
则的最小值满足
求得
即至少为。
位置
A
B
C
D
E
0.61
1.00
1.18
1.39
相关试卷
这是一份2024-2025学年江苏省无锡市宜兴市高一(上)期中考试物理试卷(解析版),共14页。试卷主要包含了11,5m/s2等内容,欢迎下载使用。
这是一份2024-2025学年江苏省苏州市陆慕中学高一(上)月考物理试卷(10月)(含答案),共9页。试卷主要包含了单选题,实验题,计算题等内容,欢迎下载使用。
这是一份2024-2025学年江苏省苏州市市一中高一(上)月考物理试卷(10月)(含答案),共8页。试卷主要包含了单选题,实验题,计算题等内容,欢迎下载使用。
