


2023-2024学年山东省聊城市高一(上)11月期中生物试卷(解析版)
展开一、单项选择题:本题共15小题,每小题2分,共30分。在每小题给出的四个选项中,只有一项是符合题目要求的。
1. 蓝细菌是古老的生物,被誉为“改造地球的先行者”,地球最早由无氧环境转化为有氧环境,就是由于蓝细菌的出现并产氧所致。下列关于蓝细菌说法正确的是( )
A. 蓝细菌的生物膜系统使细胞结构区域化,有利于细胞代谢有序进行
B. 拟核区含有线状的DNA分子,但是不含有染色体
C. 与大肠杆菌结构相似,均含有细胞壁、细胞膜和核糖体等细胞结构
D. 其叶绿体中含有藻蓝素和叶绿素,是能自养的原核生物
【答案】C
【分析】1、蓝细菌细胞内含有藻蓝素和叶绿素,是能进行光合作用的自养生物。原核生物没有由核膜包被的细胞核,也没有染色体,但有环状的DNA分子,位于细胞内特定的区域,这个区域叫作拟核,唯一具有的细胞器是核糖体。
2、生物膜系统是由细胞膜、细胞器膜和核膜构成的一个整体。
【详解】A、生物膜系统包括细胞膜、细胞器膜和核膜;蓝细菌属于原核生物,只有细胞膜,没有生物膜系统,A错误;
B、蓝细菌是原核生物,拟核区含有环状的DNA分子,但是不含有染色体,B错误;
C、大肠杆菌与蓝细菌均属于原核生物,故蓝细菌与大肠杆菌结构相似,均含有细胞壁、细胞膜和核糖体等细胞结构,C正确;
D、蓝细菌含有藻蓝素和叶绿素,是能自养的原核生物,但是蓝细菌不含叶绿体,D错误。
故选C。
2. 新冠病毒引起的肺炎严重影响着人们的身体健康。常见的肺炎类型包括细菌性肺炎、支原体肺炎、病毒性肺炎(如新冠肺炎)和肺真菌病(如曲霉菌),下列相关叙述正确的是( )
A. 阻断细胞壁合成的药物可用来治疗曲霉菌等引起的肺真菌病
B. 从生命系统的结构层次来看,一个新冠病毒既是细胞层次,也是个体层次
C. 细菌、支原体、新冠病毒和曲霉菌的遗传物质都是DNA
D. 对支原体和新冠病毒进行体外培养时,需要将其接种在完全培养基上
【答案】A
【分析】病毒是非细胞生物,只能寄生在活细胞中进行生命活动。病毒不属于生命系统的结构层次。
【详解】A、肺真菌具有细胞壁,阻断细胞壁合成的药物可使肺真菌不能形成细胞壁,从而容易吸水涨破,因此可用来治疗肺真菌病,A正确;
B、病毒没有细胞结构,不属于生命系统的结构层次,B错误;
C、新冠病毒的遗传物质为RNA,C错误;
D、新冠病毒没有细胞结构,不能直接用培养基培养,D错误。
故选A。
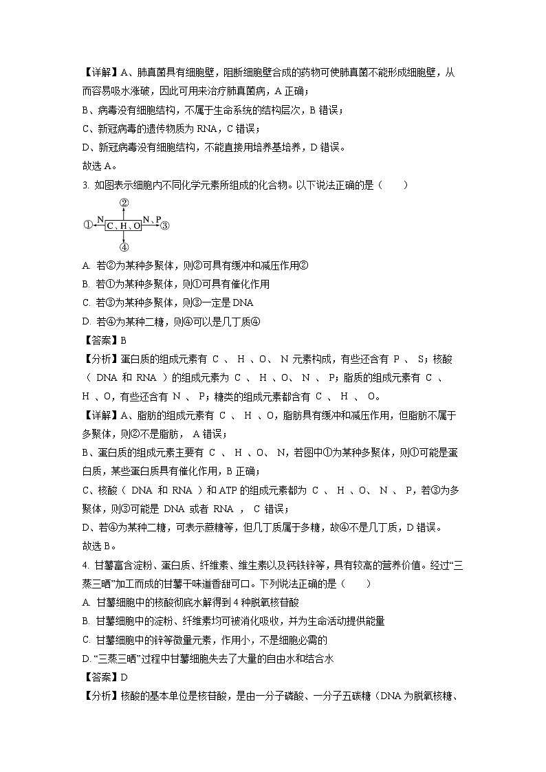
3. 如图表示细胞内不同化学元素所组成的化合物。以下说法正确的是( )
A. 若②为某种多聚体,则②可具有缓冲和减压作用②
B. 若①为某种多聚体,则①可具有催化作用
C. 若③为某种多聚体,则③一定是DNA
D. 若④为某种二糖,则④可以是几丁质④
【答案】B
【分析】蛋白质的组成元素有 C 、 H 、O、 N 元素构成,有些还含有 P 、 S;核酸( DNA 和 RNA )的组成元素为 C 、 H 、O、 N 、 P;脂质的组成元素有 C 、 H 、O,有些还含有 N 、 P;糖类的组成元素都含有 C 、 H 、 O。
【详解】A、脂肪的组成元素有 C 、 H 、O,脂肪具有缓冲和减压作用,但脂肪不属于多聚体,则②不是脂肪, A错误;
B、蛋白质的组成元素主要有 C 、 H 、O、 N,若图中①为某种多聚体,则①可能是蛋白质,某些蛋白质具有催化作用,B正确;
C、核酸( DNA 和 RNA )和ATP的组成元素都为 C 、 H 、O、 N 、 P,若③为多聚体,则③可能是 DNA 或者 RNA , C 错误;
D、若④为某种二糖,可表示蔗糖等,但几丁质属于多糖,故④不是几丁质,D错误。
故选B。
4. 甘薯富含淀粉、蛋白质、纤维素、维生素以及钙铁锌等,具有较高的营养价值。经过“三蒸三晒”加工而成的甘薯干味道香甜可口。下列说法正确的是( )
A. 甘薯细胞中的核酸彻底水解得到4种脱氧核苷酸
B. 甘薯细胞中的淀粉、纤维素均可被消化吸收,并为生命活动提供能量
C. 甘薯细胞中的锌等微量元素,作用小,不是细胞必需的
D. “三蒸三晒”过程中甘薯细胞失去了大量的自由水和结合水
【答案】D
【分析】核酸的基本单位是核苷酸,是由一分子磷酸、一分子五碳糖(DNA为脱氧核糖、RNA为核糖)和一分子含氮碱基组成;组成DNA的核苷酸叫做脱氧核苷酸,组成RNA的核苷酸叫做核糖核苷酸。
【详解】A、甘薯细胞是真核细胞,含有DNA和RNA,其中的核酸彻底水解可得到2种五碳糖、1种磷酸和A、T、G、C、U五种碱基,A错误;
B、甘薯细胞中的纤维素不能直接被消化吸收,B错误;
C、锌属于微量元素,微量元素虽然含量少,但是作用很重要,C错误;
D、水是活细胞中含量最多的化合物,主要以自由水和结合水的形式存在,“三蒸三晒”过程中甘薯细胞失去了大量的自由水(晒)和结合水(高温蒸),D正确。
故选D。
5. 奶茶中含有反式脂肪酸、高浓度果糖、淀粉、乳化剂、甜味剂、咖啡因等,其中反式脂肪酸使高密度胆固醇脂蛋白与低密度胆固醇脂蛋白比值降低。以下分析不正确的是( )
A. 果糖属于六碳糖,人体细胞可以吸收利用果糖
B. 长期饮用奶茶易使脂质在血液中积累,诱发心血管疾病
C. 长期饮用奶茶有一定的“上瘾”风险
D. 在动物和低等植物细胞膜上分布有胆固醇
【答案】D
【分析】1、糖类一般由C、H、O三种元素组成,分为单糖、二糖和多糖,是主要的能源物质。常见的单糖有葡萄糖、果糖、半乳糖、核糖和脱氧核糖等。植物细胞中常见的二糖是蔗糖和麦芽糖,动物细胞中常见的二糖是乳糖。植物细胞中常见的多糖是纤维素和淀粉,动物细胞中常见的多糖是糖原。淀粉是植物细胞中的储能物质,糖原是动物细胞中的储能物质。
2、组成脂质的化学元素主要是C、H、O,有些脂质还含有P和N,细胞中常见的脂质有:(1)脂肪:是由三分子脂肪酸与一分子甘油发生反应而形成的,作用:①细胞内良好的储能物质;②保温、缓冲和减压作用。(2)磷脂:构成膜(细胞膜、核膜、细胞器膜)结构的重要成分。(3)固醇:维持新陈代谢和生殖起重要调节作用,分为胆固醇、性激素、维生素D等。①胆固醇:构成动物细胞膜的重要成分,参与血液中脂质的运输。②性激素:促进生殖器官的发育和生殖细胞的形成。③维生素D:促进肠道对钙和磷的吸收。
【详解】A、果糖属于六碳糖,是单糖,人体细胞可以吸收利用果糖,A正确;
B、反式脂肪酸使高密度胆固醇脂蛋白与低密度胆固醇脂蛋白比值降低,长期饮用奶茶易使脂质在血液中积累,诱发心血管疾病,B正确;
C、奶茶中含有咖啡因,容易让人上瘾,C正确;
D、在动物细胞膜上分布有胆固醇,低等植物细胞膜上无胆固醇,D错误。
故选D。
6. 水分子是极性分子,水分子间也可相互吸引,形成氢键,氢键易于形成和断裂,水分子的上述结构特点决定了它具有多种多样的功能。下列相关叙述不正确的是( )
A. 带有正电荷与负电荷的分子(或离子)都易与水结合,因此水是良好的溶剂
B. 结合水不能提供能量,不属于细胞的结构成分
C. 氢键使水具有较高的比热容,因此水有助于维持生命系统的稳定性
D. 自由水与结合水的比例处于动态变化中,有利于生物体适应环境的多种变化
【答案】B
【分析】生物体的一切生命活动离不开水,水是活细胞中含量最多的化合物;细胞内水的存在形式是自由水和结合水,结合水是细胞结构的主要组成成分,自由水是良好的溶剂、是许多化学反应的介质、自由水还参与许多化学反应,自由水对于营养物质和代谢废物的运输具有重要作用;自由水与结合水的比值越大,细胞代谢越旺盛,反之亦然。
【详解】A、水分子的空间结构及电子的不对称分布,使水分子成为一个极性分子;带有正电荷与负电荷的分子(或离子)都易与水结合,因此水是良好的溶剂,A正确;
B、水不是能源物质,结合水不能提供能量,但属于细胞的结构成分,B错误;
C、由于水分子是极性分子,1个水分子的氧端靠近另一水分子的氢端时,它们之间的静电吸引作用就形成一种弱的引力,这种弱的引力称为氢键;氢键的存在,使水有较高的比热容,使水的温度不易发生改变,有利于维持生命系统的稳定,C正确;
D、自由水与结合水的比值不同,细胞的代谢强度不同,细胞内自由水和结合水比例时刻处于动态变化中,这与细胞的代谢强度和所处环境有关,有利于生物体适应不同的环境,D正确。
故选B。
7. 下列关于氨基酸和蛋白质的叙述,不正确的是( )
A. 酪氨酸几乎不溶于水,而精氨酸易溶于水,这种差异是由R基的不同引起的
B. 甲硫氨酸的R基是—CH2—CH2—S—CH3,则它的分子式是C5H11O2NS
C. n个氨基酸共有m个氨基(m>n),则这些氨基酸缩合成的一条肽链中的氨基数为m-n
D. 甜味肽的分子式为C13H16O5N2,则甜味肽一定是一种二肽
【答案】C
【分析】蛋白质的基本组成单位是氨基酸;组成元素是C、H、O、N(S)。
【详解】A、组成蛋白质的氨基酸不同是由于氨基酸的R基不同决定的,因此酪氨酸几乎不溶于水,而精氨酸易溶于水,这种差异是由R基不同引起,A正确;
B、氨基酸的分子通式可以简写为C2H4O2NR,甲硫氨酸的R基是-CH2-CH2-S-CH3,则它的分子式是C5H11O2NS,B正确;
C、由氨基酸脱水缩合形成的多肽链中,一条多肽链至少含有一个氨基和一个羧基,因此n个氨基酸共有m个氨基,说明各氨基酸的R基中有(m-n)个氨基,则这些氨基酸脱水缩合成的一条肽链中的氨基数为(m-n+1)个氨基,C错误;
D、氨基酸至少含有一个氨基,即每个氨基只有一个N原子,由“甜味肽”名称和其分子式中含有2个N原子,可以确定该甜味肽是二肽,D正确;
故选C。
8. 蛋白酶1和2是两种内切酶,作用于肽链内部特定的肽键。已知蛋白酶1作用于甘氨酸两侧的肽键,蛋白酶2作用于赖氨酸氨基端的肽键,某五十肽经蛋白酶1和蛋白酶2作用后产生的肽链如图所示。下列叙述错误的是( )
A. 五十肽经酶1水解得到的产物与五十肽相比少了4个肽键
B. 五十肽中至少含有2个甘氨酸,且位于第2号位和第49号位
C. 五十肽经酶2水解可断裂4个肽键,且产物中含有1个游离的氨基酸
D. 五十肽中含有3个赖氨酸,且位于第28、30和50号位
【答案】C
【分析】1、两个氨基酸分子发生脱水缩合,形成二肽,其间的化学键称为肽键。许多个氨基酸以肽键连成一长串的肽链,称为多肽。氨基酸数=肽键数+肽链数。
2、题干信息蛋白酶1作用于甘氨酸两侧的肽键,题图蛋白酶1对五十肽酶切后得到3-48的一条肽链,说明第2号位和第49号位均为甘氨酸;题干信息蛋白酶2作用于赖氨酸氨基端的肽键,题图蛋白酶2对五十肽酶切后得到1-27的一条肽链,28-29二肽,30-49的一条肽链;说明第28号位、第30号位和第50号位均为赖氨酸。
【详解】A、五十肽含有49个肽键,经酶1水解得到产物是1条多肽链3-48即四十六肽,该四十六肽含有45个肽键,因此五十肽经酶1水解得到的产物与五十肽相比少了4个肽键,A正确;
B、酶1作用于甘氨酸两侧的肽键,题图表明酶1水解五十肽产物是1条3-48的肽链,说明第2号位和第49号位均为甘氨酸,B正确;
CD、酶2作用于赖氨酸氨基端的肽键,题图表明酶2水解五十肽产物是1-27的肽链、28-29二肽、30-49的肽链,说明第27号位与第28号位之间的肽键断裂、第29号位与第30号位之间的肽键断裂、第49号位与第50号位之间的肽键断裂,则第28号位、第30号位和第50号位均为赖氨酸,第50号位成为游离的赖氨酸;故五十肽经酶2水解可断裂3个肽键,且产物中含有1个游离的氨基酸,C错误,D正确。
故选C。
9. 核孔与核纤层(组分为核纤层蛋白,存在于内层核膜内侧)紧密结合,成为核孔复合体。核孔复合体具有双功能和双向性。双功能表现在既有被动运输,又有主动运输;双向性表现在既介导蛋白质的入核运输,又介导RNA、RNP(含有RNA的核蛋白)等的出核运输。下列分析正确的是( )
A. 根尖分生区和成熟区细胞都表达有核纤层蛋白
B. 物质进出细胞核的方式都为需要载体、消耗能量的主动运输
C. RNP中含有的RNA和蛋白质均在细胞核内合成
D. RNA出核运输经过两层核膜
【答案】A
【分析】细胞核包括核膜(将细胞核内物质与细胞质分开)、染色质(DNA和蛋白质)、核仁(与某种RNA的合成以及核糖体的形成有关)、核孔(核膜上的核孔的功能是实现核质之间频繁的物质交换和信息交流)。细胞核是遗传物质贮存和复制的场所,是细胞遗传和代谢的控制中心。
【详解】A、根尖分生区和成熟区细胞都具有细胞核,都表达有核纤层蛋白,A正确;
B、物质进出细胞核的方式不一定都为需要载体、消耗能量的主动运输,如RNA、RNP的出核运输,B错误;
C、RNP中含有的RNA在细胞核内合成,而蛋白质在细胞质中的核糖体上合成,C错误;
D、RNA出核运输是通过核孔,没有跨膜,D错误。
故选A。
10. 从横切面看,每个中心粒是由9组微管组成,微管属于细胞骨架。中心粒能使细胞产生纤毛(其定向摆动,可把被吸入的灰尘和细菌等排出)和鞭毛,并影响其运动能力。下列关于中心体的叙述正确的是( )
A. 中心体是纤维素组成的管状结构
B. 含有叶绿体的细胞均不含有中心体
C. 白细胞变形穿过血管壁吞噬病原体的运动与中心体有关
D. 细菌的鞭毛是中心体特化的结构
【答案】C
【分析】中心体存在于动物细胞和低等植物细胞中,与细胞的有丝分裂有关。
【详解】A、中心体是蛋白质组成的管状结构,A错误;
B、含有叶绿体的低等植物细胞均含有中心体,B错误;
C、结合题干“中心粒能使细胞产生纤毛(其定向摆动,可把被吸入的灰尘和细菌等排出)和鞭毛,并影响其运动能力”可知,白细胞变形穿过血管壁吞噬病原体的运动与中心体有关,C正确;
D、细菌是原核生物,没有中心体,D错误。
故选C。
11. 科学家对某动物细胞膜上不同种类的磷脂分子(SM、PC、PS、PE、PI、CI)进行研究,发现PC、SM主要分布在外侧,PS、PE、PI主要分布在内侧,CI在内外侧的分布差别不大。下列相关叙述错误的是( )
A. 研究细胞膜的成分时可利用哺乳动物成熟的红细胞获取纯净的细胞膜
B. 磷脂分子都是由甘油、脂肪酸和磷酸组成
C. 同种磷脂分子在磷脂双分子层中的分布大多是不对称的
D. 磷脂分子的结构使细胞膜内部形成疏水区,有利于细胞膜的稳定性
【答案】B
【分析】1、生物膜的流动镶嵌模型:(1)蛋白质在脂双层中的分布是不对称和不均匀的。(2)膜结构具有流动性。膜的结构成分不是静止的,而是动态的,生物膜是流动的脂质双分子层与镶嵌着的球蛋白按二维排列组成。(3)膜的功能是由蛋白与蛋白、蛋白与脂质、脂质与脂质之间复杂的相互作用实现的。
2、细胞膜的成分:脂质、蛋白质和少量的糖类。磷脂双分子层构成了细胞膜的基本支架。
【详解】A、哺乳动物成熟的红细胞没有细胞核也没有众多的细胞器,可以在研究细胞膜的成分时用来获取纯净的细胞膜,A正确;
B、磷脂分子是由甘油、脂肪酸和磷酸及其衍生物组成,B错误;
C、根据题干信息,除了CI在膜的内外侧分布差别不大,其他同种磷脂分子一般分布在膜的某一侧,是不对称分布的,C正确;
D、磷脂分子头部亲水,尾部疏水,所以磷脂分子的极性使细胞膜内部形成疏水区,有利于细胞膜的稳定性,D正确。
故选B。
12. 实验有助于人们理解现象之间的因果关系,是用来检验某种假设,或者验证或质疑某种已经存在的理论而进行的操作。下列关于观察叶绿体和细胞质流动实验的叙述,错误的是( )
A. 通过细胞质流动可以实现物质分配
B. 菠菜叶的下表皮作材料可以看到体积比较大的叶绿体
C. 用黑藻叶片作实验材料观察叶绿体,临时装片要始终保持有水的状态
D. 把黑藻放在灯光下照射15~20min再制片观察,实验效果更明显
【答案】B
【分析】叶绿体呈绿色,所以可以以叶绿体为标志物观察细胞质的流动,叶绿体不断移动,则说明细胞质是不断流动的。细胞代谢越旺盛,细胞质的流动速度越快。
【详解】A、通过细胞质流动及时运输营养物质和代谢废物,可以实现物质分配,A正确;
B、菠菜叶的稍带叶肉下表皮作材料才可以看到体积比较大的叶绿体,B错误;
C、用黑藻观察叶绿体的形态和分布,制作藓类叶片临时装片,叶片要保持有水状态,细胞才有活性,才能维持叶绿体的形态和功能,C正确;
D、在“观察叶绿体与细胞质流动”实验中,把黑藻放在灯光下照射15〜20min,有助于黑藻细胞的光合作用加强,代谢速率加快,细胞质的流动性加快,因此再制片观察,实验效果更明显,D正确。
故选B。
13. 如图是动植物细胞亚显微结构模式图。下列相关判断正确的是( )
A. ⑨只存在于植物细胞中
B. 为双层膜结构,会发生能量转化的细胞器只有⑥
C. b若为根尖分生区细胞,不存在的细胞器只有⑩
D. b中不含有生物膜的细胞器只有③
【答案】D
【分析】分析题图,a表示动物细胞,其中①表示中心体,②表示内质网,③表示核糖体,④表示细胞核,⑤表示细胞膜,b表示植物细胞,其中⑥表示线粒体,⑦表示高尔基体,⑧表示细胞壁,⑨表示液泡,⑩表示叶绿体。
【详解】A、题图⑨表示液泡,真菌也有液泡,故⑨不只存在于植物细胞中,A错误;
B、与能量有关的细胞器且具有双层膜结构的是叶绿体和线粒体,故为双层膜结构,会发生能量转化的细胞器有⑥⑩,B错误;
C、分析题图可知,⑨表示大液泡,⑩表示叶绿体;b若为根尖分生区细胞,不存在的细胞器有⑨⑩,C错误;
D、无膜的细胞器是中心体和核糖体,b表示植物细胞,分析题图可知,③表示核糖体,故b中不含有生物膜的细胞器只有③,D正确。
故选D。
14. 如图为常见的两套渗透装置,图中S1为0.3ml·L-1的蔗糖溶液、S2为蒸馏水、S3为0.3ml·L-1的葡萄糖溶液。已知葡萄糖能通过半透膜,但蔗糖不能通过半透膜:两装置半透膜面积相同,初始时半透膜两侧液面高度一致,A装置一段时间后再加入蔗糖酶。下列有关叙述错误的是( )
A. 装置A漏斗中液面先上升,加酶后继续上升,然后开始下降
B. 装置B的现象是S3溶液液面先上升后下降,最终S3和S2溶液液面持平
C. 实验刚刚开始时,装置A和装置B中水分子从S2侧进入另一侧的速度不同
D. 若不加入酶,装置A达到渗透平衡时半透膜两侧溶液浓度不同
【答案】C
【分析】渗透作用是指水分通过半透膜,从溶质浓度低的溶液向溶质浓度高的溶液的转移现象。
分析题意可知,图A中S1为0.3ml/L的蔗糖溶液、S2为蒸馏水,所以漏斗内液面上升;图B中S2为蒸馏水、S3为0.3ml/L葡萄糖溶液,而葡萄糖能通过半透膜,所以右侧液面先上升,后下降。
【详解】A、装置A因渗透作用,水分子进入漏斗使液面上升,加酶后,蔗糖被蔗糖酶催化为葡萄糖和果糖,漏斗中溶液浓度继续增大,液面会继续上升,但是由于葡萄糖能透过半透膜,所以漏斗内溶液浓度减小,而烧杯中溶液浓度增大,故漏斗中液面开始下降,A正确;
B、由于葡萄糖能通过半透膜,所以装置B的现象是S3溶液液面先上升后下降,最终S3和S2溶液液面持平,B正确;
C、根据渗透作用的原理,实验刚刚开始时,由于装置A和装置B中半透膜两侧的溶液浓度差相同,所以水分子从S2侧进入另一侧的速度相同,C错误;
D、装置A达到渗透平衡后,由于漏斗中溶液存在重力势能,水分子进出半透膜速率相等,但装置A中漏斗内的蔗糖不可能进入到烧杯中,所以S1溶液浓度仍大于S2溶液浓度,D正确。
故选C。
15. I-和氨基酸是合成甲状腺激素的重要原料,研究人员发现甲状腺滤泡上皮细胞中I-和氨基酸浓度均比血液中高出几十倍。如图表示I-和氨基酸进入甲状腺滤泡上皮细胞的模式图,下列有关说法正确的是( )
A. 细胞通过主动运输吸收I-,通过易化扩散吸收氨基酸
B. 图示的运输方式能降低细胞膜两侧I-和氨基酸的浓度差
C. 载体①和②的结构不同,但发挥作用时都会消耗能量
D. I-和氨基酸是小分子物质,能通过无蛋白质的脂双层
【答案】C
【分析】据图分析,I-和氨基酸都是从低浓度运输到高浓度,需要载体和能量,属于主动运输。
【详解】A、据题可知,细胞吸收氨基酸和I-都是逆浓度梯度的运输,因此其运输方式都属于主动运输,A错误;
B、主动运输会增大膜两侧物质的浓度差,B错误;
C、载体①和②运输的物质类型不同,因此结构不同,但是都参与主动运输,主动运输会消耗能量,C正确;
D、离子和小分子有机物不能通过无蛋白质的脂双层,需要依靠膜蛋白进行运输,D错误。
故选C。
二、不定项选择题:本题共5小题,每小题3分,共15分。每小题有一个或多个选项符合题目要求,全部选对得3分,选对但不全的得1分,有选错的得0分。
16. 桑葚果实在成熟过程中葡萄糖含量和淀粉含量的变化如图所示,下列相关叙述正确的是( )
A. 据图分析可知,果实中淀粉分解是葡萄糖增加的主要原因
B. 此实验中,需在果实发育的五个阶段各取一个果实进行打孔取样
C. 果实中淀粉和纤维素的基本单位的连接方式不同
D. 淀粉水解的过程,需要水分子参与
【答案】CD
【分析】根据题干信息和图形分析,随着桑葚果实成熟的阶段的增加,淀粉的含量逐渐降低,葡萄糖的含量逐渐增加,据此推测可能是淀粉水解产生了葡萄糖;葡萄糖属于还原糖,可以用斐林试剂(本尼迪特试剂)鉴定。
【详解】A、据图分析,淀粉含量下降的幅度远远小于葡萄糖含量增加的幅度,说明果实中淀粉分解不是葡萄糖增加的主要原因,A错误;
B、为减少实验误差,在果实发育的每一个阶段应该取多个果实进行打孔取样,B错误;
C、淀粉和纤维素的基本单位均为葡萄糖,但是淀粉和纤维的功能不同,结构决定功能,则果实中淀粉和纤维素的基本单位的连接方式不同,C正确;
D、水解属于分解反应,该过程中需要消耗水分子,故淀粉水解的过程,需要水分子参与,D正确。
故选CD。
17. 普通光学显微镜的分辨力极限约为0.2微米,小于0.2微米的结构就需要用电子显微镜进行观察,科学家将之称为亚显微结构。下列有关显微观察的叙述,正确的是( )
A. 将藓类叶片制成临时装片,直接用普通光学显微镜可观察到叶绿体
B. 调暗视野后,可在普通光学显微镜下观察到未经染色的动物细胞的细胞膜
C. 核糖体、中心体属亚显微结构,用电子显微镜可在低等植物细胞中观察到
D. 尼克森等据电子显微下细胞膜呈清晰的暗—亮—暗结构提出了流动镶嵌模型
【答案】AC
【分析】一般在光学显微镜下能观察到的结构有细胞核、叶绿体、线粒体、液泡、染色体等,其余如内质网、高尔基体、中心体、核糖体等结构需要借助电子显微镜观察。
【详解】A、将藓类叶片制成临时装片,直接用普通光学显微镜可观察到叶绿体,无需染色,可看到叶绿体的基本形态,A正确;
B、细胞膜的观察需要使用电子显微镜,B错误;
C、低等植物细胞含有核糖体和中心体,需要借助电子显微镜观察,C正确;
D、罗伯特森在电子显微镜下观察到细胞膜的“暗—亮—暗”结构,据此他提出了细胞膜的静态统一结构,D错误。
故选AC。
18. 如图a、c为细胞中的两种结构,b是它们共有的特征。下列叙述不正确的是( )
A. 若b表示两层膜结构,则a、c只能是叶绿体和线粒体
B. 若b表示细胞器中含有的核酸,则a、c一定是叶绿体和线粒体
C. 若b表示细胞器中含有色素,则a、c可能是叶绿体和液泡
D. 若b表示磷脂,a、c可能是核糖体和溶酶体
【答案】ABD
【分析】1、线粒体、叶绿体、细胞核都具有双层膜结构,核糖体、中心体是不具有膜结构的细胞器。
2、生物膜的基本骨架由磷脂双分子层构成。
3、含有核酸的细胞器是线粒体、叶绿体、核糖体,线粒体和叶绿体含有DNA和RNA两种核酸,核糖体只含有RNA一种核酸。
【详解】A、细胞中的各种结构中,具有双层膜结构的有线粒体、叶绿体和细胞核,若b表示两层膜结构的结构,则a、c是线粒体、叶绿体和细胞核中的任意两者,A错误;
B、细胞中的各种细胞器中,含有核酸的细胞器有叶绿体、线粒体和核糖体,若b表示细胞器中含有核酸,则a、c可能是叶绿体、线粒体和核糖体中的任意两者,B错误;
C、细胞中含有色素的细胞器有叶绿体和液泡,若b表示细胞器中含有色素,则a、c应该是叶绿体和液泡,C正确;
D、磷脂是组成生物膜的重要成分,核糖体是不含膜结构的细胞器,不含磷脂,D错误。
故选ABD。
19. 某兴趣小组利用植物细胞的“质壁分离实验”测定紫色洋葱鳞片叶外表皮的细胞液浓度,实验过程如下:分别撕取洋葱鳞片叶外表皮置于0.1ml/L、0.2ml/L…1.0ml/L的蔗糖溶液中,浸泡一段时间后,取相应浓度的蔗糖溶液滴在载玻片上,制作临时装片镜检统计。下列关于实验误差的说法,错误的是( )
A. 若配制蔗糖溶液时蔗糖未充分溶解即进行实验,实验结果偏大
B. 镜检时若用清水代替相应浓度的蔗糖溶液制作临时装片,实验结果偏小
C. 用相应浓度的蔗糖溶液处理洋葱表皮细胞的时间过短,实验结果偏小
D. 若使用KNO3溶液代替相应浓度的蔗糖溶液进行实验,会造成较大实验误差
【答案】BC
【分析】把成熟的植物细胞放置在某些对细胞无毒害的物质溶液中,当细胞液的浓度小于外界溶液的浓度时,细胞液中的水分子就透过原生质层进入到外界溶液中,使原生质层和细胞壁都出现一定程度的收缩。由于原生质层比细胞壁的收缩性大,当细胞不断失水时,原生质层就会与细胞壁逐渐分离开来,也就是逐渐发生了质壁分离。当细胞液的浓度大于外界溶液的浓度时,外界溶液中的水分子就通过原生质层进入到细胞液中,发生质壁分离的细胞的整个原生质层会慢慢地恢复成原来的状态,使植物细胞逐渐发生质壁分离复原。
【详解】A、蔗糖未充分溶解,说明配置的蔗糖溶液浓度比实际值要高,使得结果是偏大的,A正确;
B、镜检时若用清水代替,导致刚发生质壁分离的细胞吸水,使实验结果偏大,B错误;
C、用相应浓度的蔗糖溶液处理洋葱表皮细胞的时间过短,会导致与细胞液浓度接近的蔗糖溶液中的细胞质壁分离显性不明显,使实验结果偏大,C错误;
D、细胞在KNO3溶液会主动吸收离子,改变细胞液的浓度,所以误差较大,D正确。
故选BC。
20. 下图是不同物质进出细胞的运输速率与影响因素关系图,有关分析正确的是( )
A. ①、③、⑤只能表示自由扩散
B. ②、④、⑥最大速率的限制因素相同
C. 水的转运可以是⑤,也可以是⑥
D. 葡萄糖的转运可以是②,也可以是⑥
【答案】D
【分析】物质运输方式:
(1)被动运输:分为自由扩散和协助扩散:①自由扩散:顺相对含量梯度运输;不需要载体;不需要消耗能量。②协助扩散:顺相对含量梯度运输;需要载体参与;不需要消耗能量。
(2)主动运输:能逆相对含量梯度运输;需要载体;需要消耗能量。
(3)胞吞胞吐:物质以囊泡包裹的形式通过细胞膜,从细胞外进或出细胞内的过程。
【详解】A、①③表示被动运输,⑤可以表示不需要载体蛋白的运输方式,A错误;
B、②的限制因素是转运蛋白的数量,④的限制因素是载体数量,⑥的限制因素是物质浓度或者能量,B错误;
C、水需要通道蛋白而不是载体蛋白,不可以是⑥,C错误;
D、葡萄糖的转运可以是协助扩散也可以是主动运输,D正确。
故选D。
三、非选择题:本题共5小题,共55分。
21. 血红蛋白(Hb)具有运输氧和CO2的功能,是由血红素和珠蛋白组成的。人的血红蛋白由2条α链和2条β链组成,α链由141个氨基酸组成,β链由146个氨基酸组成。每条肽链形成的亚基结构中间结合一个Fe2+,可与氧结合运输氧气。如图为血红蛋白的四级结构示意图。回答下列问题:
(1)提取血红蛋白,常利用哺乳动物成熟的红细胞为材料,方法是__________。一分子血红蛋白合成过程中要脱去___________分子水。血红蛋白三级结构的形成与__________(填化学键的名称)有关。形成四级结构的场所是___________。
(2)血红蛋白β链第6位的谷氨酸被缬氨酸取代,运输氧的能力将大大降低,原因是__________。
(3)α1和α2链在结构上不同的原因是__________。
【答案】(1)①. 放在清水中吸水胀破 ②. 570 ③. 肽键、氢键、二硫键 ④. 细胞质基质
(2)每种蛋白质都有承担功能相适应的独特结构,氨基酸替换导致血红蛋白的空间构象改变,从而影响其功能
(3)组成肽链的氨基酸种类和排列顺序不同,肽链盘曲折叠形成的空间结构不同
【分析】蛋白质是以氨基酸为基本单位构成的生物大分子。氨基酸分子首先通过互相结合的方式进行连接:一个氨基酸分子的羧基(—COOH)和另一个氨基酸分子的氨基(—NH2)相连接,同时脱去一分子的水,这种结合方式叫作脱水缩合。连接两个氨基酸分子的化学键叫作肽键。
【小问1详解】
动物细胞没有细胞壁,可放置在清水中让其吸水胀破,从而获得细胞质内的血红蛋白;人的血红蛋白由2条α链和2条β链组成,α链由141个氨基酸组成,β链由146个氨基酸组成,脱去水分子数=肽键数=氨基酸个数-肽链条数=2×(141+146)-4=570。血红蛋白三级结构的形成与肽键、氢键、二硫键等化学键有关。形成四级结构的场所是细胞质基质。
【小问2详解】
血红蛋白β链第6位的谷氨酸被缬氨酸取代,运输氧的能力将大大降低,原因是每种蛋白质都有承担功能相适应的独特结构,氨基酸替换导致血红蛋白的空间构象改变,从而影响其功能。
【小问3详解】
α1和α2链为肽链,导致肽链不同的原因是组成肽链的氨基酸种类和排列顺序不同,肽链盘曲折叠形成的空间结构不同。
22. 冬小麦和大豆收获后的种子可以制作加工成各类食品,食品被人体消化吸收后通过一系列代谢来提供营养。具体途径如下图所示。
(1)小麦种子萌发初期,种子的干重会出现增加。已知淀粉一般不会直接氧化分解提供能量。请分析出现该变化趋势的原因__________。
(2)冬小麦在冬天来临前,含水量会降低,而结合水的比例会逐渐上升,其生理意义是__________。
(3)光照阶段适当施加硝酸盐可以提高产量。原因之一是硝酸盐中的氮元素是组成__________(填生物大分子)的必需元素。
(4)某同学要减肥,制定了高蛋白高淀粉低脂的减肥餐。有人认为该方案没有效果。请根据图示信息说出“没有效果”的理由__________。
(5)大豆相对小麦来说,种的要浅一些,试解释原因__________。
【答案】(1)种子萌发的初始阶段,淀粉水解为葡萄糖,种子吸水导致结合水增加,导致干重增加
(2)结合水越多,细胞抵抗寒冷的能力越强(避免气温下降时,自由水过多导致结冰而损害自身)
(3)蛋白质、核酸
(4)糖类(和蛋白质)在供应充足的情况下,可以大量转化为脂肪
(5)大豆中含有的脂肪多,分解脂肪需要的氧气多
【分析】由图可知,小麦种子主要通过氧化分解葡萄糖来供能,葡萄糖分解形成的中间产物可实现蛋白质和脂肪之间的转化。
【小问1详解】
种子在萌发的过程中,先吸收水分,使淀粉水解变成葡萄糖,该过程中种子的干重会增加。
【小问2详解】
冬季来临时,冬小麦细胞内自由水的比例逐渐降低,而结合水的比例逐渐上升,可以避免气温下降,使自由水过多,导致容易结冰而损害自身,抗逆性增强,这是植物适应环境的一种表现,是生物进化的结果。
【小问3详解】
蛋白质的元素组成是主要是C、H、O、N,核酸的元素组成是C、H、O、N、P;故氮是组成蛋白质、核酸等生物大分子的基本元素,光照阶段适当施加硝酸盐可以提高产量。
【小问4详解】
题图可知,葡萄糖分解形成的中间产物可实现蛋白质和脂肪之间的转化;由于糖类在供应充足的情况下,可以大量转化为脂肪,所以高蛋白高淀粉低脂的减肥餐对减肥是无效的。
【小问5详解】
大豆中含有的脂肪多,分解脂肪需要的氧气多,故大豆相对小麦来说,种的要浅一些。
23. 细胞作为基本的生命系统,依靠系统内各组分的分工合作,共同完成一系列生命活动。下图为高等动物细胞内蛋白质合成、加工及定向转运的主要途径示意图,其中a~f表示相应的细胞结构,①~⑧表示相应的生理过程,请据图回答问题:
(1)合成f上的蛋白质(胰蛋白)时,最先是在__________上合成的。据图分析,膜蛋白加工并分泌依次经过的细胞器是__________(填字母)。
(2)利用放射性同位素标记法研究分泌蛋白的合成和运输过程,可以用下列哪两种元素标记亮氨酸?__________
A. 18OB. 15NC. 3HD. 32P E. 14C
(3)将图中c的磷脂抽提出来,在空气和水的界面上铺成单层,其面积是c表面积的__________倍(填写模式:>、=或
(5)如图多种膜结构将细胞质分成一个个小区室,意义是__________。
【答案】(1)①. 游离的核糖体 ②. de (2)CE
(3)>4倍 (4)0
(5)使代谢反应互不干扰,高效有序进行
【分析】分泌蛋白合成过程大致是:首先在游离的核糖体中以氨基酸为原料开始多肽链的合成。当合成了一段肽链后,这段肽链会与核糖体一起转移到粗面内质网上继续其合成过程,并且边合成边转移到内质网腔内,再经过加工、折叠,形成具有一定空间结构的蛋白质。内质网膜鼓出形成囊泡,包裹着蛋白质离开内质网,到达高尔基体,与高尔基体膜融合,囊泡膜成为高尔基体膜的一部分。高尔基体还能对蛋白质做进一步的修饰加工,然后由高尔基体膜形成包裹着蛋白质的囊泡。囊泡转运到细胞膜,与细胞膜融合,将蛋白质分泌到细胞外。
【小问1详解】
合成f上的蛋白质(胰蛋白)时,最先是在游离的核糖体上合成的。据图分析,膜蛋白加工并分泌依次经过的细胞器是d内质网和e高尔基体。
【小问2详解】
18O和15N不具有放射性,是稳定性同位素,氨基酸一定含有的元素是C、H、O、N,故利用放射性同位素标记法研究分泌蛋白的合成和运输过程,可以用3H和14C这两种元素标记亮氨酸,ABD错误,CE正确。
故选CE。
【小问3详解】
c为线粒体,线粒体为双层膜细胞器,1层膜2层磷脂分子,但是线粒体内膜向内折叠,大大地增大了膜面积,故将图中c的磷脂抽提出来,在空气和水的界面上铺成单层,其面积是c表面积的>4倍。
【小问4详解】
mRNA从细胞核中出来需经过核孔,经过的生物膜为0层。
【小问5详解】
如图多种膜结构将细胞质分成一个个小区室,意义是使代谢反应互不干扰,高效有序进行。
24. Na+是植物生长所需的矿质元素,主要储存在液泡中。液泡膜上的Na+反向转运蛋白将H+转运出液泡的同时将细胞质基质中的Na+转运到液泡内,下图表示紫色洋葱外表皮细胞的液泡吸收Na+的过程。
(1)据图分析,液泡中H+浓度比细胞质基质中的_________(填:“高”或“低”),H+进出液泡的运输方式分别为_________。Na+转运到液泡内所需的能量来自于_________。
(2)转运蛋白I的具有特异性,其机理是_________。
(3)盐碱地上大多数植物很难生长,但碱蓬可以。研究发现,碱蓬含有的转运蛋白Ⅱ较多,试解释原因_________。
(4)据图分析,在植物细胞中,液泡的作用有_________。
【答案】(1)①. 高 ②. 主动运输、协助扩散 ③. 液泡膜两侧H+浓度差(电化学梯度)形成的(电化学)势能
(2)转运蛋白I只允许与自身结合部位相适应的分子或离子通过
(3)外界溶液中的Na+会通过运输储存在液泡中,使得细胞液的浓度(渗透压)增大,细胞能够吸水
(4)调节细胞的内部环境、储存物质、充盈的液泡使植物细胞保持坚挺、渗透吸水
【分析】据图分析,H+进入液泡时需要消耗ATP,且需要转运蛋白Ⅰ的协助,属于主动运输,进而说明液泡中H+浓度比细胞质基质中的高,因此H+进入液泡的运输方式为主动运输、H+出液泡的运输方式是顺浓度梯度的协助扩散。
【小问1详解】
据图分析,H+进入液泡时需要消耗ATP,且需要转运蛋白Ⅰ的协助,属于主动运输,进而说明液泡中H+浓度比细胞质基质中的高,因此H+进入液泡的运输方式为主动运输、H+出液泡的运输方式是顺浓度梯度的协助扩散。Na+转运到液泡内所需的能量来自于液泡膜两侧H+浓度差(电化学梯度)形成的(电化学)势能。
【小问2详解】
转运蛋白I的具有特异性(一般而言一种转运蛋白只运输一种物质),为载体蛋白,其机理是转运蛋白I只允许与自身结合部位相适应的分子或离子通过。
【小问3详解】
盐碱地(外界浓度较高)上大多数植物很难生长,但碱蓬可以。研究发现,碱蓬含有的转运蛋白Ⅱ较多,外界溶液中的Na+会通过运输储存在液泡中,使得细胞液的浓度(渗透压)增大,细胞能够吸水,从而维持细胞基本形态和生命活动的正常进行。
【小问4详解】
据图分析,在植物细胞中,液泡的作用有调节细胞的内部环境、储存物质、充盈的液泡使植物细胞保持坚挺、渗透吸水。
25. 2022年9月21日,经过17天的营救,泄洪英雄甘宇被成功救出。医护人员立马给他补充营养液,包括水、无机盐、维生素、糖类、脂质和蛋白质等营养物质。
(1)人体内Na+缺乏会引起神经系统的兴奋性_________,这说明无机盐的生理作用是_________。
(2)长期的营养缺乏,人体内的溶酶体会提供一定的物质来维持生命需要,被称为细胞内的“消化车间”,溶酶体含有_____酶,其作用主要是_______。
(3)血液中钙离子的含量太低,会出现肌肉抽搐现象。某生物小组采用了小白鼠进行实验验证,请完善以下实验步骤:
①选择_________健康小鼠若干只,随机均分成甲乙两组;
②甲组小鼠饲喂适量含钙的饲料;乙组小鼠_________;
③将甲乙小鼠放在相同且适宜的环境中饲养一段时间,并随时观察其生理状况;
④预期实验现象:_________。
【答案】(1)①. 降低 ②. 维持细胞和生物体正常的生命活动
(2)①. 水解 ②. 分解衰老、损伤的细胞器,吞噬并杀死侵入细胞的病毒和细菌
(3)①. 生长发育状况相同的 ②. 饲喂等量的不含钙的饲料 ③. 甲组小鼠表现正常,乙组小鼠出现抽搐现象
【分析】生物体内的无机盐主要以离子的形式存在,有些无机盐是细胞内某些复杂化合物的组成成分,许多无机盐对于维持细胞和生物体的生命活动具有重要作用,有些无机盐对于维持酸碱平衡和渗透压具有重要功能。
【小问1详解】
人体内Na+缺乏会引起神经系统的兴奋性降低,这说明无机盐的生理作用是维持细胞和生物体正常的生命活动。
【小问2详解】
长期的营养缺乏,人体内的溶酶体会提供一定的物质来维持生命需要,被称为细胞内的“消化车间”,溶酶体含有水解酶,其作用主要是分解衰老、损伤的细胞器,吞噬并杀死侵入细胞的病毒和细菌。
【小问3详解】
本实验为验证实验,结果和结论都是唯一的,实验要考虑对照原则、单一变量原则、重复避免偶然性原则。本实验目的是“钙离子的含量太低,会出现肌肉抽搐现象”,自变量钙离子浓度的高低,因变量为小白鼠的生理状态,因此实验步骤是:
①分组编号:选择生长发育状况相同的健康小鼠若干只,随机均分成甲乙两组;
②变量处理:甲组小鼠饲喂适量含钙的饲料,乙组小鼠应该饲喂等量的不含钙的正常饲料。
③观察记录:将甲乙小鼠放在相同且适宜的环境中饲养一段时间,并随时观察其生理状况。
④现象和结论应该相互对应,且与实验目的对应,甲组小鼠表现正常,乙组小鼠出现肌肉抽搐现象。该现象可以验证实验目的:钙离子的含量太低,会出现肌肉抽搐现象。
2023-2024学年山东省德州市高一(上)期中生物试卷(解析版): 这是一份2023-2024学年山东省德州市高一(上)期中生物试卷(解析版),共19页。试卷主要包含了选择题等内容,欢迎下载使用。
2023-2024学年山东省潍坊市高一(上)11月期中生物试卷(解析版): 这是一份2023-2024学年山东省潍坊市高一(上)11月期中生物试卷(解析版),共22页。试卷主要包含了选择题,非选择题等内容,欢迎下载使用。
2023-2024学年山东省聊城市高一(上)期末生物试卷(解析版): 这是一份2023-2024学年山东省聊城市高一(上)期末生物试卷(解析版),共26页。