还剩16页未读,
继续阅读
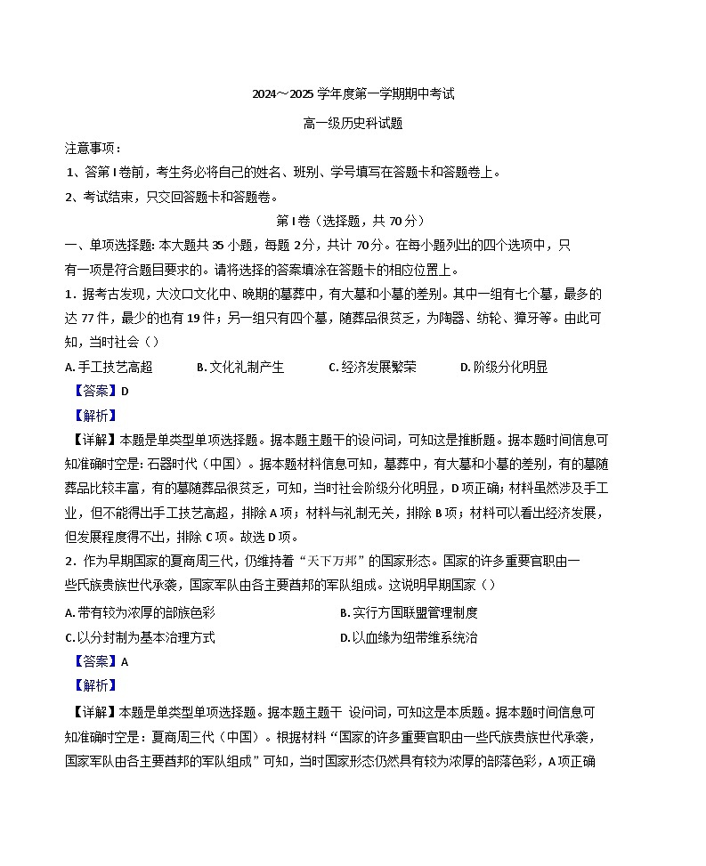
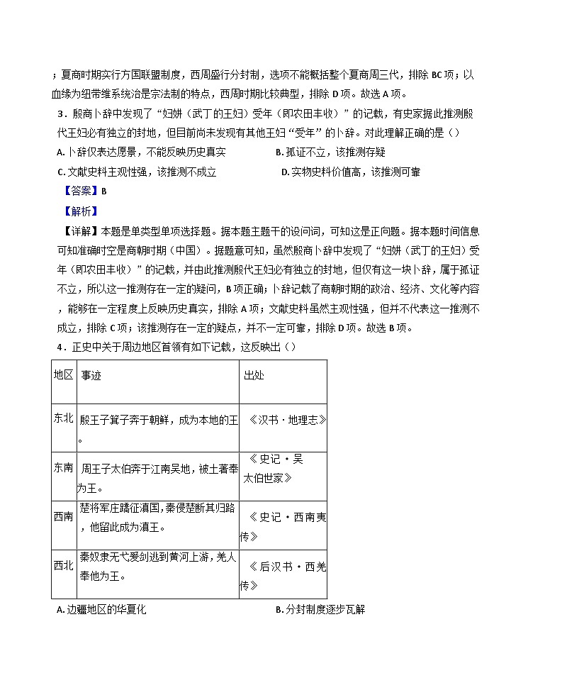
广东省江门市新会第一中学2024-2025学年高一上学期11月期中历史试题(解析版)
展开
这是一份广东省江门市新会第一中学2024-2025学年高一上学期11月期中历史试题(解析版),共19页。试卷主要包含了考试结束,只交回答题卡和答题卷等内容,欢迎下载使用。
相关试卷
广东省江门市新会第一中学2024-2025学年高二上学期11月期中历史试题(解析版):
这是一份广东省江门市新会第一中学2024-2025学年高二上学期11月期中历史试题(解析版),共16页。试卷主要包含了考试结束,只交回答题卡,“獬豸”,祭祀是明清书院一项重要活动,以下为20世纪初的一份“报单”,阅读材料,完成下列要求等内容,欢迎下载使用。
广东省江门市新会第一中学2024-2025学年高二上学期11月期中历史试题:
这是一份广东省江门市新会第一中学2024-2025学年高二上学期11月期中历史试题,共7页。试卷主要包含了 考试结束,只交回答题卡,【答案】等内容,欢迎下载使用。
广东省江门市新会第一中学2024-2025学年高二上学期第一次月考历史试题:
这是一份广东省江门市新会第一中学2024-2025学年高二上学期第一次月考历史试题,共12页。试卷主要包含了单选题,材料分析题,论述题等内容,欢迎下载使用。

