资料中包含下列文件,点击文件名可预览资料内容



还剩2页未读,
继续阅读
山西省长治市2024-2025学年高三上学期11月月考地理试题
展开
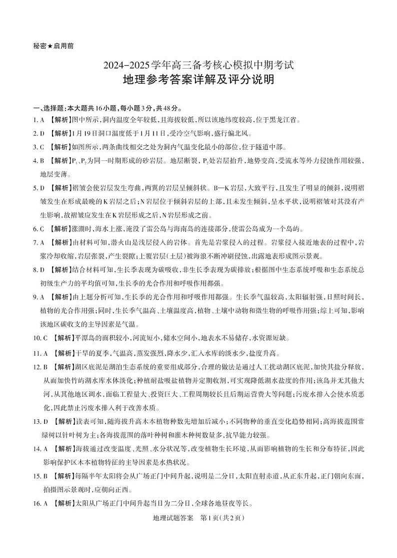
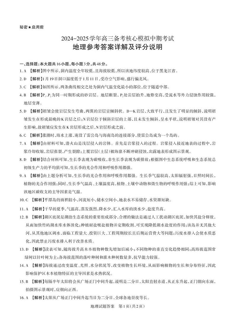
这是一份山西省长治市2024-2025学年高三上学期11月月考地理试题,文件包含2024-2025学年高三备考核心模拟中期考试试题地理_Printpdf、2024-2025学年高三备考核心模拟中期考试答案与详解地理_Printpdf等2份试卷配套教学资源,其中试卷共6页, 欢迎下载使用。
相关试卷
山西省长治市2024-2025学年高三上学期10月月考地理试题(无答案):
这是一份山西省长治市2024-2025学年高三上学期10月月考地理试题(无答案),共6页。试卷主要包含了推测羊卓雍湖的形成原因是,据图判断,下列对应关系正确的是等内容,欢迎下载使用。
山西省忻州市2024-2025学年高三上学期10月月考地理试题:
这是一份山西省忻州市2024-2025学年高三上学期10月月考地理试题,共7页。试卷主要包含了本试卷分选择题和非选择题两部分,本卷命题范围,此次锋面过境,图中最可能表示锋面的是,由图可知,图中洋流等内容,欢迎下载使用。
山西省部分学校2024-2025学年高三上学期9月月考地理试题:
这是一份山西省部分学校2024-2025学年高三上学期9月月考地理试题,文件包含山西省部分学校2024-2025学年高三上学期9月月考地理试题docx、地理答案pdf等2份试卷配套教学资源,其中试卷共10页, 欢迎下载使用。