天津市蓟州区2024-2025学年高一上学期11月期中考试化学试题(Word版附解析)
展开
这是一份天津市蓟州区2024-2025学年高一上学期11月期中考试化学试题(Word版附解析),文件包含天津市蓟州区2024-2025学年高一上学期11月期中考试化学试题Word版含解析docx、天津市蓟州区2024-2025学年高一上学期11月期中考试化学试题Word版无答案docx等2份试卷配套教学资源,其中试卷共20页, 欢迎下载使用。
本试卷分为第1卷(选择题)和第Ⅱ卷(非选择题)两部分,共100分,练习用时60分钟。第Ⅰ卷1至4页,第Ⅱ卷5至8页。
不使用答题卡的考生,请将选择题答案填在第5页答题栏内:使用答题卡(纸)的考生,请将答案填涂在答题卡(纸)上。
可能用到的相对原子质量:H1 C12 O16 Na23
第Ⅰ卷
注意事项:
本卷共15题,每题3分,共45分。在每题给出的四个选项中,只有一项是最符合题目要求的。
1. 我国传统文化源远流长。对下列古文或诗词的解读错误的是
A. “曾青得铁则为铜”的过程发生了复分解反应
B. “野火烧不尽”涉及氧化还原反应
C. “方以类聚,物以群分”表达了分类的观点
D. “纷纷灿烂如星陨,赫赫喧豗似火攻”呈现的是金属元素的焰色
2. 下列有关物质的分类正确的是
A. 混合物:空气、冰水混合物B. 盐:、HCl
C. 碱:、D. 氧化物:、HCOOH
3. 实现下列物质之间的转化,需要加入还原剂才能实现的是
A. B. CuO→CuC. Na→NaClD.
4. 实验室有一瓶失去标签的无色溶液,测其pH为强酸性,则该溶液中还可能大量存在的离子组是
A. 、、、B. 、、、
C. 、、、D. 、、、
5. 下列溶液与20mL2ml/LNaNO3溶液中物质的量浓度相等的是
A. 10mL2ml/LMg(NO3)2溶液B. 5mL0.4ml/LAl(NO3)3溶液
C. 10mL2ml/LAgNO3溶液D. 10mL0.5ml/LCu(NO3)2溶液
6. 下列说法正确是
A. 元素由化合态变成游离态时,它可能被氧化,也可能被还原
B. 有单质生成的反应一定是氧化还原反应
C. 丁达尔效应是溶液和胶体的本质区别
D. 盐类物质中一定含有金属阳离子
7. amlH2SO4中含有b个氧原子,则阿伏加德罗常数的值可以表示为
A. B. C. D.
8. 下列离子方程式书写正确的是
A. 将稀硫酸滴在铁片上:
B. 向氢氧化钠溶液中通入过量二氧化碳:
C. 用小苏打治疗胃酸过多:
D. 氯气通入水中:
9. 下列说法正确的是
A. 液态HCl不导电,所以HCl不是电解质
B. 金刚石和石墨互为同素异形体
C 与盐酸反应生成氯化钠、水和氧气,所以属于碱性氧化物
D. 能电离出氢离子,所以属于酸
10. 已知M2O + 3 S2- + 14H+= 2M 3++ 3S↓+ 7H2O,则M2O中的M的化合价为
A. +2B. +3C. +4D. +6
11. 用表示阿伏加德罗常数的值,下列说法正确的是
A. 标准状况下,11.2L和的混合气中所含原子总数为
B. 0.1ml中所含阴离子数目为
C. 1ml/LNaOH溶液中含数目为
D. 标准状况下,22.4L水中含有分子数为
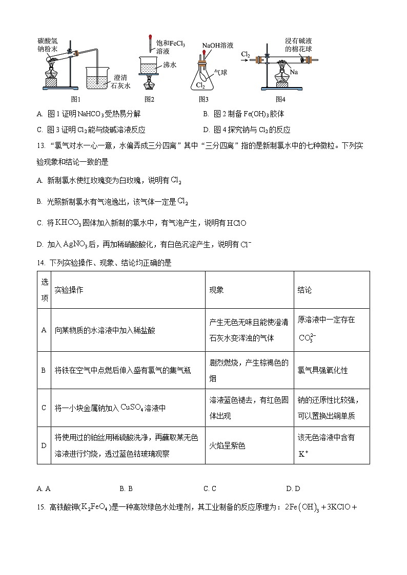
12. 用如图所示实验装置进行相关实验探究,下列说法不合理的是
A. 图1证明NaHCO3受热易分解B. 图2制备Fe(OH)3胶体
C. 图3证明Cl2能与烧碱溶液反应D. 图4探究钠与Cl2的反应
13. “氯气对水一心一意,水偏弄成三分四离”其中“三分四离”指的是新制氯水中的七种微粒。下列实验现象和结论一致的是
A. 新制氯水使红玫瑰变为白玫瑰,说明有
B. 光照新制氯水有气泡逸出,该气体一定是
C. 将固体加入新制的氯水中,有气泡产生,说明有
D. 加入后,再加稀硝酸酸化,有白色沉淀产生,说明有
14. 下列实验操作、现象、结论均正确的是
A. AB. BC. CD. D
15. 高铁酸钾()是一种高效绿色水处理剂,其工业制备的反应原理为:。下列说法错误的是
A. 氧化剂是KClOB. 发生氧化反应
C. 氧化性:D. 生成1ml转移的电子数为
第Ⅱ卷
注意事项:本卷共4题,共55分。
16. 某一无色澄清透明溶液,可能含有Na+、Mg2+、Cu2+、K+、Cl-、、中一种或几种,通过下述实验进行验证:
①取少量该溶液,向其中加入足量的BaCl2溶液,有白色沉淀生成
②过滤,向沉淀中加入足量盐酸后,沉淀部分溶解,并有气体生成
③向滤液中滴加AgNO3溶液,产生白色沉淀
(1)由题干无色澄清透明溶液可推测一定不存在的离子是_______。由①和②中信息可推测一定存在的离子是_______,一定不存在的离子是_______,沉淀部分溶解所涉及的离子方程式为_______。
(2)由③_______(填“能”或“不能”)推测原溶液中一定存在Cl-,其原因是_______。
(3)综合上述信息,可推测Na+和K+_______(填“两种都有”、“两种都无”、“至少有一种”)原因是_______。
17. 能源、环境、材料以及日常生活等都离不开化学。现有以下生产、生活中常见的物质,请根据题意回答以下问题:
A.铜丝 B.苏打固体 C.NaCl晶体 D.溶液E.过氧化钠粉末 F.干冰 G.小苏打固体
(1)在上述所给状态下能导电的物质是_______(填写序号)。
(2)某同学炒菜时汤汁溅到液化气的火焰上时,火焰呈黄色。据此他判断汤汁中含有_______元素(填元素名称)。
(3)写出苏打在水中电离方程式_______。
(4)E是一种供氧剂,写出E与F在一定条件下发生反应的化学方程式_______,其中氧化剂与还原剂的物质的量之比为_______,每生成1ml,转移电子数为_______(为阿伏加德罗常数的值)。
(5)将小苏打加入氢氧化钠溶液中,写出反应的离子方程式:_______。
(6)下列有关和的叙述正确的是_______(填写序号)。
A. 比热稳定性强
B. 和固体溶于水均放出热量
C. 等质量的和分别与足量盐酸反应,放出等量的
D. 向等物质的量浓度的两种溶液中分别滴加2滴酚酞溶液,溶液红色较深
18. 某兴趣小组在实验室制备氯气,并对含氮的物质进行研究、回答下列问题。
(1)盛放浓盐酸的仪器名称为_______。写出装置Ⅰ中发生反应的化学方程式:_______。
(2)为了除去氯气中混有的氯化氢气体,Ⅱ中盛放的溶液是_______。
(3)Ⅲ为氯气的收集装置,其连接顺序为a→_______→_______→b(填“m”或“n”)。
(4)图中缺少氯气的干燥装置,下列试剂不能用于干燥氯气的是_______(填写序号)。
A.浓硫酸 B.碱石灰 C.无水
(5)、HClO和三种微粒的物质的量分数随pH变化的关系如下图所示
①使用“84消毒液”时,为增强消毒效果常调节,原因是_______。
②通常购买的“84消毒液”pH在12左右,为增强消毒效果可向其中滴加_______(填写序号)。
A.食盐 B.可口可乐(pH在2.5-4.2之间) C.食醋
19. 配制240mL0.50ml/L的NaOH溶液,回答下列问题:
(1)选择仪器:完成本实验所必需的仪器有托盘天平、药匙、量筒、烧杯、玻璃棒、_______、_______。
(2)计算、称量:需称量NaOH固体的质量为_______g。
(3)配制时,正确的操作顺序是_______(字母表示,每个操作只用一次)。
A.用少量水洗涤烧杯2~3次,洗涤液均注入容量瓶,振荡
B.在盛有NaOH固体的烧杯中加入适量水溶解
C.将烧杯中已冷却的溶液沿玻璃棒注入容量瓶中
D.将容量瓶盖紧,反复上下颠倒,摇匀
E.改用胶头滴管加水,使溶液凹面恰好与刻度相切
F.继续往容量瓶内小心加水,直到液面接近刻度1~2cm处
(4)该实验中玻璃棒起到_______和引流作用。
(5)在配制过程中,下列操作会对溶液物质的量浓度造成怎样的影响?(选填“偏高”、“偏低”、“无影响”)
①定容时,加蒸馏水超过刻度线,又用胶头滴管吸出多余液体_______;
②配制前,容量瓶中含有少量蒸馏水_______;
③定容摇匀后,发现液面低于刻度线,又用胶头滴管加蒸馏水至刻度线_______;
④定容时,俯视刻度线_______。选项
实验操作
现象
结论
A
向某物质的水溶液中加入稀盐酸
产生无色无味且能使澄清石灰水变浑浊的气体
原溶液中一定存在
B
将铁在空气中点燃后伸入盛有氯气的集气瓶
剧烈燃烧,产生棕褐色的烟
氯气具强氧化性
C
将一小块金属钠加入溶液中
溶液蓝色褪去,有红色固体出现
钠的还原性比较强,可以置换出铜单质
D
将使用过的铂丝用稀硫酸洗净,再蘸取某无色溶液进行灼烧,透过蓝色钴玻璃观察
火焰呈紫色
该无色溶液中含有
相关试卷
这是一份天津市蓟州区2024-2025学年高二上学期11月期中考试 化学试题,文件包含高二化学docx、高二化学答案pdf等2份试卷配套教学资源,其中试卷共6页, 欢迎下载使用。
这是一份天津市蓟州区第一中学2024-2025学年高三上学期期中考试+化学试题,共8页。
这是一份天津市蓟州区2024-2025学年高一上学期11月期中考试+化学试题,共4页。

