




精品解析:湖南省邵阳市武冈市2024-2025学年高一上学期期中考试化学试题
展开
这是一份精品解析:湖南省邵阳市武冈市2024-2025学年高一上学期期中考试化学试题,文件包含精品解析湖南省邵阳市武冈市2024-2025学年高一上学期期中考试化学试题原卷版docx、精品解析湖南省邵阳市武冈市2024-2025学年高一上学期期中考试化学试题解析版docx等2份试卷配套教学资源,其中试卷共18页, 欢迎下载使用。
1.本试卷考试时量75分钟,满分100分;
2.答卷前,考生务必将自己的姓名、准考证号填写在答题卡上;
3.请将答案填写在答题卡上,写在本试卷上无效,请勿折叠答题卡,答题卡上不得使用涂改液、涂改胶和贴纸,保持字体工整、笔迹清晰、卡面清洁。
可能用到的相对原子质量:H:1 C:12 N:14 O:16 Na: 23 Cl:35.5
一、选择题(本题包括18小题,每小题3分,共54分。在每小题给出的四个选项中,只有一项是符合题目要求的。)
1. 下列常见俗语中隐含化学变化的是
A. 水滴石穿B. 涂脂抹粉C. 火上浇油D. 木已成舟
【答案】AC
【解析】
【详解】A.空气中含有的二氧化碳溶于水生成碳酸,水滴实际上是具有弱酸性的碳酸溶液,当这种水滴落在石灰石、大理石等含有碳酸钙的石头上时,碳酸会与碳酸钙发生化学反应,A选;
B.涂脂抹粉没有生成新物质,属于物理变化,B不选;
C.火上浇油涉及油的燃烧,有新物质二氧化碳和水生成,属于化学变化,C选;
D.木已成舟只是形状发生了变化,没有新物质生成,属于物理变化,D不选;
故选AC。
2. 根据物质的组成与性质进行分类,Na2SO4属于
A. 氧化物B. 酸C. 碱D. 盐
【答案】D
【解析】
【详解】氧化物是指两种元素组成,其中一种元素是氧元素的化合物,酸是指电离出的阳离子全部都是氢离子的化合物,碱是指电离出的阴离子全部都是氢氧根离子的化合物,Na2SO4是由金属阳离子Na+和阴离子组成的化合物,属于盐,故选D。
3. 下列分散系中,不能产生丁达尔效应的是
A. CuSO4 溶液B. 有色玻璃C. Fe(OH)3胶体D. 雾
【答案】A
【解析】
【详解】A.CuSO4溶液属于溶液,不能产生丁达尔效应,A符合题意;
B.有色玻璃属于胶体,能够使光线发生散射作用而产生丁达尔效应,B不符合题意;
C.Fe(OH)3胶体能够使光线发生散射作用而产生丁达尔效应,C不符合题意;
D.云属于胶体,能够使光线发生散射作用而产生丁达尔效应,D不符合题意;
故选A。
4. 下列金属元素的单质或化合物在火焰上灼烧时,透过蓝色钴玻璃,焰色呈紫色的是
A. 钠元素B. 钾元素C. 铁元素D. 铜元素
【答案】B
【解析】
【详解】焰色试验是检验金属元素是否存在的检验方法,不同的金属元素在火焰上灼烧时产生的颜色不同,焰色为紫色说明含有钾元素,故选B。
5. 在反应4NH3+6NO=5N2+6H2O中,还原剂是
A. NH3B. NOC. N2D. H2O
【答案】A
【解析】
【详解】反应4NH3+6NO=5N2+6H2O中,NH3的N元素化合价由-3价上升到0价,还原剂是NH3,故选A。
6. 关于四种基本反应类型与氧化还原反应的关系,说法错误的是
A. 置换反应一定是氧化还原反应B. 复分解反应一定不是氧化还原反应
C. 分解反应一定是氧化还原反应D. 化合反应不一定是氧化还原反应
【答案】C
【解析】
【详解】A.置换反应是单质与化合物反应生成另外的单质和化合物的化学反应,一定存在元素化合价发生变化,一定是氧化还原反应,A正确;
B.复分解反应是两种化合物互相交换成分,生成另外两种化合物的反应,一定不存在元素化合价发生变化,一定不是氧化还原反应,B正确;
C.分解反应是由一种物质反应生成两种或两种以上新物质的反应,只有当分解反应中有元素化合价的变化时,它才是氧化还原反应,否则就不是氧化还原反应,例如,碳酸氢钠受热分解生成碳酸钠、水和二氧化碳,C错误;
D.化合反应是指两种或两种以上的物质反应生成一种新物质的反应,并不一定涉及元素的化合价变化,不一定是氧化还原反应,例如氧化钙与二氧化碳反应生成碳酸钙,D正确;
故选C。
7. 化学与生活密切相关,下列描述合理是
A. 纯碱可用于治疗胃酸过多B. Na2O可作潜水艇中的供氧剂
C. 碳酸氢钠溶液显碱性,不可用作食用碱D. 漂白粉可用作游泳池的消毒剂
【答案】D
【解析】
【详解】A.纯碱是碳酸钠的俗称,碳酸钠溶液的碱性强、腐蚀性强,不能用于治疗胃酸过多,可用NaHCO3治疗胃酸过多,A项不合理;
B.Na2O与CO2等反应不能产生O2,不能用作潜水艇中的供氧剂,可用Na2O2作潜水艇中的供氧剂,B项不合理;
C.碳酸氢钠溶液呈碱性,可用作食用碱,C项不合理;
D.漂白粉的有效成分Ca(ClO)2具有强氧化性,可用作游泳池的消毒剂,D项合理;
答案选D。
8. 向下列溶液中滴加稀H2SO4或MgCl2溶液时,都会产生沉淀的是
A. KOHB. Ba(OH)2C. Na2CO3D. Ba(NO3)2
【答案】B
【解析】
【详解】A.KOH和稀H2SO4反应生成K2SO4和H2O,没有沉淀生成,KOH和MgCl2溶液反应生成Mg(OH)2沉淀,A不选;
B.Ba(OH)2和稀H2SO4反应生成BaSO4沉淀和H2O,Ba(OH)2和MgCl2溶液反应生成Mg(OH)2沉淀,B选;
C.Na2CO3和稀H2SO4反应生成Na2SO4、CO2和H2O,没有沉淀生成,Na2CO3和MgCl2溶液反应生成MgCO3沉淀,C不选;
D.Ba(NO3)2和稀H2SO4反应生成BaSO4沉淀和HNO3,Ba(NO3)2和MgCl2溶液不反应,D不选;
故选B。
9. 下列各组离子,在水溶液中能大量共存的是
A. Na+、H+、Cl-、OH-B. Ca2+、K+、Cl-、
C. K+、H+、Na+、HCOD. K+、Cu2+、Cl-、
【答案】D
【解析】
【详解】A.H+与OH-结合成H2O,不能大量共存,A项不符合题意;
B.Ca2+与形成CaCO3沉淀,不能大量共存,B项不符合题意;
C.H+与反应生成H2O和CO2,不能大量共存,C项不符合题意;
D.K+、Cu2+、Cl-、相互间不反应,能大量共存,D项符合题意;
答案选D。
10. 下列关于金属钠的叙述中不正确的是
A. 实验剩余的钠应放回原试剂瓶B. 钠是银白色金属,硬度大,熔点高
C. 在实验室中钠保存于煤油中D. 钠着火时需要用干燥的沙土灭火
【答案】B
【解析】
【详解】A.钠易和氧气、水等物质反应,若随意丢弃会造成火灾等安全事故,且放回原试剂瓶并不会污染其它钠单质,故实验后剩余的钠粒,要放回原试剂瓶中,A正确;
B.钠是银白色金属,硬度小,熔点低,B错误;
C.钠易和空气中的氧气、水反应,故实验室把钠保存在石蜡油或煤油中来隔离空气,C正确;
D.钠可以和水反应,故钠着火后,要用干燥的沙土灭火隔离空气,D正确;
故选B。
11. Na2O2和Na2O是金属钠两种化合物,下列有关说法不正确的是
A. Na2O2和Na2O都属于氧化物
B. 将两种物质进行焰色试验,火焰均为黄色
C. Na2O2和Na2O均能与CO2反应,都能放出O2
D. 将7.8克Na2O2投入到92.2水中,完全反应后所得溶液的溶质质量分数大于8%
【答案】C
【解析】
【详解】A.氧化物是指由两种元素组成且其中一种是氧元素的化合物,Na2O2和Na2O都属于氧化物,A正确;
B.Na元素的焰色为黄色,Na2O2和Na2O中均含有Na元素,火焰均为黄色,B正确;
C.Na2O2和CO2反应生成Na2CO3和O2,Na2O和CO2反应只生成Na2CO3,C错误;
D.过氧化钠的物质的量为: =0.1ml,根据反应2Na2O2+2H2O=4NaOH+O2↑可知,反应生成了0.2ml氢氧化钠,氢氧化钠的质量为:40g/ml×0.2ml=8.0g,由于反应过程中生成了氧气,溶液的质量小于:92.2g+7.8g=100g,所以反应后的溶液中溶质的质量分数大于:×100%=8%,D正确;
故选C。
12. 设NA表示阿伏加德罗常数的值,下列说法错误的是
A. 常温下,9gH2O含有的原子数为1.5NA
B. NaCl的摩尔质量为58.5g/ml
C. 标准状况下,分子数为0.5NA的O2的体积约是11.2L
D. 将8.5克NaNO3固体完全溶于100mL水中,得到1ml/LNaNO3溶液
【答案】D
【解析】
【详解】A.9gH2O的物质的量为=0.5ml,含原子物质的量为1.5ml,含有的原子数为1.5NA,A项正确;
B.NaCl的式量为58.5,NaCl的摩尔质量为58.5g/ml,B项正确;
C.分子数为0.5NA的O2物质的量为0.5ml,在标准状况下的体积为0.5ml×22.4L/ml=11.2L,C项正确;
D.8.5gNaNO3物质的量为=0.1ml,溶液体积未知,不能计算NaNO3溶液物质的量浓度,D项错误;
答案选D。
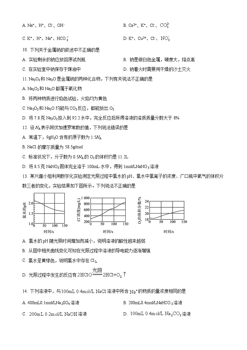
13. 某兴趣小组利用数字化实验测定光照过程中氯水的pH、氯水中氯离子的浓度、广口瓶中氧气的体积分数三者的变化,实验结果如下图所示。下列说法不正确的是
A. 氯水的pH随光照时间增加而减小,说明溶液的酸性越来越弱
B. 从图中相关曲线变化可知在光照过程中溶液的导电能力逐渐增强
C. 氯水呈黄绿色,说明氯水中存在Cl2。
D. 光照过程中发生的反应有
【答案】A
【解析】
【详解】A.由图可知,氯水的pH随光照时间增加而减小,c(H+)增大,说明溶液的酸性越来越强,A错误;
B.由图可知,氯水的pH随光照时间增加而减小,c(H+)增大,酸性增强,溶液的导电能力逐渐增强,B正确;
C.氯气是黄绿色气体,氯水呈黄绿色,说明氯水中存在Cl2,C正确;
D.光照过程中,氯水中的HClO分解生成HCl和O2,化学方程式为:,D正确;
故选A。
14. 下列溶液中,与溶液中所含的物质的量浓度相同的是
A. 400mL0.1ml/LNa2SO4溶液B. 200mL0.4ml/LNaHCO3溶液
C. 溶液D. 溶液
【答案】B
【解析】
【详解】溶液中所含的物质的量浓度为0.4ml/L,
A.400mL0.1ml/LNa2SO4溶液中所含的物质的量浓度为0.1ml/L×2=0.2ml/L,A不选;
B.200mL0.4ml/LNaHCO3溶液中所含的物质的量浓度为0.4ml/L,B选;
C.溶液中所含的物质的量浓度为0.2ml/L,C不选;
D.溶液中所含的物质的量浓度为0.4ml/L×2=0.8ml/L,D不选;
故选B。
15. 实验室制取的实验原理及装置均正确的是
A. AB. BC. CD. D
【答案】C
【解析】
【详解】A.实验室制取氯气使用的是浓盐酸和MnO2反应,不能使用稀盐酸,A错误;
B.除去中的HCl可将气体通入饱和食盐水中,注意长口进入便于充分吸收,应该长进短出,B错误;
C.氯气密度大于空气,可用向上排空气法收集氯气,多功能瓶收集气体注意长进短出,C正确;
D.对氯气的尾气处理应选择氢氧化钠溶液吸收,水吸收效果不好,D错误。
故选C。
【点睛】
16. 下列离子方程式书写不正确的是
A. 石灰石与盐酸反应:
B 盐酸与铁片反应:2Fe+6H+ = 2Fe3++3H2↑
C. 稀硫酸与氢氧化钡溶液反应:Ba2++SO+2H++2OH- = BaSO4↓+2H2O
D. 向小苏打溶液中逐滴加入稀盐酸:
【答案】B
【解析】
【详解】A.石灰石与盐酸反应生成氯化钙、二氧化碳和水,离子方程式为:,A正确;
B.盐酸与铁片反应生成氯化亚铁和氢气,离子方程式为:Fe+2H+ = Fe2++H2↑,B错误;
C.稀硫酸与氢氧化钡溶液反应生成硫酸钡和水,离子方程式为:Ba2+++2H++2OH- = BaSO4↓+2H2O,C正确;
D.小苏打是碳酸氢钠,向小苏打溶液中逐滴加入稀盐酸生成二氧化碳和水,离子方程式为:,D正确;
故选B。
17. 已知氧化性由强到弱的顺序为:KBrO3 > KClO3 > Cl2 > Br2 ,则下列反应不能进行的是
A. 3Cl2 + KCl + 3H2O = KClO3+6HClB. Cl2 +2KBr = 2KCl + Br2
C. 2KBrO3+Cl2 = Br2 + 2KClO3D. 6HBr+ KClO3 = KCl+3H2O +3Br2
【答案】A
【解析】
【详解】A.已知氧化性KClO3 >Cl2,根据氧化剂的氧化性强于氧化产物可知反应3Cl2 + KCl + 3H2O = KClO3+6HCl不能发生,A符合题意;
B.已知氧化性Cl2 > Br2,根据氧化剂的氧化性强于氧化产物可知反应Cl2 +2KBr = 2KCl + Br2能发生,B不符合题意;
C.已知氧化性KBrO3 > KClO3 > Cl2,根据氧化剂的氧化性强于氧化产物、氧化剂的氧化性大于还原剂的氧化性可知2KBrO3+Cl2 = Br2 + 2KClO3能发生,C不符合题意;
D.已知氧化性KClO3 > Br2,根据氧化剂的氧化性强于氧化产物可知反应6HBr+ KClO3 = KCl+3H2O +3Br2能发生,D不符合题意;
故选A。
18. 已知Cl2通入氢氧化钠浓溶液中发生如下两个反应:Cl2+2NaOH = NaCl+NaClO+H2O、3Cl2+6NaOH = 5NaCl+NaClO3+3H2O。现将一定量的氯气通入50 mL浓度为10 ml/L的氢氧化钠浓溶液中,加热少许时间后溶液中形成NaCl、NaClO、NaClO3共存体系。下列判断错误的是
A. 两个反应中Cl2既做氧化剂又做还原剂
B. 与NaOH反应的氯气一定为0.25 ml
C. 溶液中n(Na+)∶n(Cl-)可能为10∶7
D. n(NaCl)∶n(NaClO)∶n(NaClO3)可能为9∶2∶1
【答案】D
【解析】
【详解】A.Cl2+2NaOH = NaCl+NaClO+H2O、3Cl2+6NaOH = 5NaCl+NaClO3+3H2O中Cl2的Cl元素化合价均既上升又下降,既做氧化剂又做还原剂,A正确;
B.根据化学式NaCl、NaClO、NaClO3知,Na、Cl原子个数之比为1:1,所以与NaOH反应的n(Cl2)==0.25ml,B正确;
C.若只发生,,若只发生,,6:5< 10:7 ”、“=”或“
【解析】
小问1详解】
实验室需要配制500mL 0.1ml/L NaOH溶液,需要称取NaOH的质量是0.5L×0.1ml/L×40g/ml=2.0g。
【小问2详解】
溶解药品需要烧杯,定容需要用到容量瓶和胶头滴管,不是必须要用到的仪器是量筒,故选C。
【小问3详解】
在配制NaOH溶液实验中,其他操作均正确,若定容时俯视刻度线读数,会导致所配溶液的体积偏小,则所配得溶液浓度>0.1ml/L。
24. Na2CO3和NaHCO3是两种非常重要的化工原料。碳酸钠很稳定,受热不易发生分解,碳酸氢钠不稳定,受热易分解。某化学兴趣小组为探究碳酸钠和碳酸氢钠的性质,进行相关实验,按要求回答下列问题:
(1)写出碳酸氢钠受热分解的化学方程式是_______。
(2)小组同学利用下图实验装置验证两者的稳定性,则碳酸氢钠固体应放在下图中的_______处(填“甲”或“乙”)。
(3)由上实验受到启发:若碳酸钠固体中含有少量碳酸氢钠杂质,则可采取的除杂方法是_______。
(4)该小组同称取20.00克碳酸钠和碳酸氢钠的固体混合物,加热使碳酸氢钠完全分解,测得混合物的质量减小了0.93克,则原混合物中碳酸钠的质量分数是_______%。
【答案】(1)2NaHCO3Na2CO3 + CO2↑+ H2O
(2)甲 (3)加热
(4)87.4
【解析】
【分析】碳酸钠很稳定,受热不易发生分解,碳酸氢钠不稳定,受热易分解,为了验证两者的稳定性,碳酸钠应放在乙处直接受热,碳酸氢钠应放在甲处间接受热。
【小问1详解】
碳酸氢钠受热分解成碳酸钠、二氧化碳和水,反应的化学方程式为2NaHCO3Na2CO3+H2O+CO2↑。
【小问2详解】
根据分析,碳酸氢钠应放在甲处。
【小问3详解】
碳酸钠受热不易分解,而碳酸氢钠受热易分解成碳酸钠,故若碳酸钠固体中含有少量碳酸氢钠杂质,可采取的除杂方法是加热。
【小问4详解】
用差量法,,列式=,解得m(NaHCO3)=2.52g,原混合物中碳酸钠的质量分数为×100%=87.4%。A.制取
B.除去中的HCl
C.收集
D.吸收尾气中的
相关试卷
这是一份湖南省邵阳市武冈市2024-2025学年高一上学期期中考试化学试卷(Word版附答案),文件包含湖南省邵阳市武冈市2024-2025学年高一上学期期中考试化学试题docx、湖南省邵阳市武冈市2024-2025学年高一上学期期中考试化学试题答案docx等2份试卷配套教学资源,其中试卷共6页, 欢迎下载使用。
这是一份湖南省邵阳市武冈市2024-2025学年高二上学期期中考试化学试卷(Word版附答案),文件包含湖南省邵阳市武冈市2024-2025学年高二上学期期中考试化学试题docx、湖南省邵阳市武冈市2024-2025学年高二上学期期中考试化学试题答案docx等2份试卷配套教学资源,其中试卷共7页, 欢迎下载使用。
这是一份湖南省邵阳市海谊中学2024-2025学年高一上学期分班考试化学试题 (有解析),共11页。试卷主要包含了答题前填写好自己的姓名、班级,请将答案正确填写在答题卡上,下列实验操作正确的是,已知化学反应,下列化学方程式书写正确的是,下列物质的化学式书写错误的是等内容,欢迎下载使用。