所属成套资源:2025汕头金山中学高三上学期期中及答案(九科)
2025汕头金山中学高三上学期期中考试地理试题含答案
展开
这是一份2025汕头金山中学高三上学期期中考试地理试题含答案,文件包含2022级高三地理期中考试试题docx、2022级高三地理期中考试参考答案及评分细则docx、2022级高三第一学期期中考试地理科答题卡pdf等3份试卷配套教学资源,其中试卷共13页, 欢迎下载使用。
命题人:郑昕彤 方 城 审题人:陈 亮
本试卷共6页,19小题,满分100分,考试用时75分钟
一、选择题:本大题共16小题,每小题3分,共48分。在每小题列出的四个选项中,只有一项符合题目要求。
在埃及狄俄尼索斯古城遗址中,加龙神庙(29°24’N,30°25’E)位于一条西北--东南走向的街道尽头。当清晨第一缕阳光沿着街道恰好从加龙神庙的正门垂直入射时,人们便会在庙前欢度一年一度的日光节。无独有偶,四川成都(30°05’N,102°54’E)的多条古街与加龙神庙所在街道走向基本一致。据此完成1~2题。
1.人们在加龙神庙前欢度日光节的日期可能是
A.3月20日前后 B.6月21日前后 C.9月22日前后 D.2月21日前后
2.当清晨第一缕阳光从加龙神庙正门垂直入射时,同一时刻成都上述古街
A.当地时间可能为11时 B.走向与太阳光线平行
C.行人的日影长度达到全年最大值 D.西南面房屋临街外墙受阳光照射
“大气河”是大气中狭长的强水汽输送通道,通常在温带气旋(属于锋面气旋)冷锋锋前形成。图1为某条“大气河”形成时的海平面等压线分布图,据此完成3~4小题。
图1
3.图中最有可能为“大气河”经过的区域是
A.甲 B.乙 C.丙 D.丁
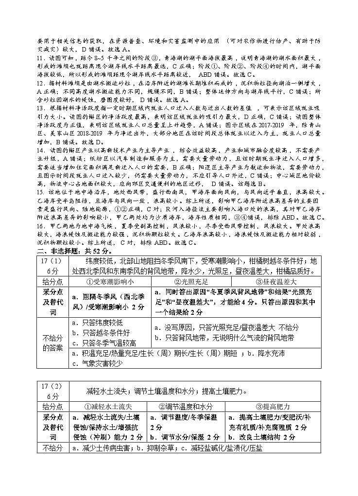
4.图示时刻,“大气河”的水汽输送方向为
A.由东北向西南 B.由西北向东南 C.由西南向东北 D.由东南向西北
兴城位于东北老工业基地,海岸线漫长、沙滩广布。20世纪80年代,该地建成大批休闲度假区和疗养院,并出现大量家庭泳装作坊;90年代起,重工业衰落,而泳装产业快速发展,众多家庭作坊发展为泳装厂。目前,兴城聚集了超过1200家泳装生产企业,成为全球最大的泳装生产基地,产品行销国内外。据此完成5~7题。
5.20世纪80年代,该地出现大量家庭泳装作坊主要得益于
A.漫长的海岸线 B.旅游业的兴起 C.劳动力价格低 D.工业基础良好
6.推测促进20世纪90年代该地泳装产业快速发展的主要投入要素是
A.土地 B.原料 C.技术 D.劳动力
7.目前众多泳装生产企业在兴城聚集主要是为了节省
A.地租成本 B.运输成本 C.营销成本 D.研发成本
归一化植被指数(NDVI)是反映植物长势的重要指标。通常NDVI值越高,区域植被覆盖率也越高。祁连山位于我国西北地区,呈西北--东南走向,山地崎岖、起伏较大,平地少。图2示意祁连山不同坡向多年平均NDⅥ值(图中P代表平地)。据此完成8~10题。
图2
8.与南坡(S)相比,祁连山北坡(N)的NDVI值较高,主要是由于
A.北坡风力较大 B.北坡蒸发较少
C.南坡降水较多 D.南坡起伏较小
9.祁连山地区平地的NDⅥ值最高,其原因可能是平地
A.太阳光照较少 B.水土条件较好
C.气温日较差小 D.空气湿度较小
10.为综合评价祁连山生态环境,需要对NDVI、降水、气温、土壤等海量数据进行处理和分析。这一过程主要使用的是
A.地理信息系统 B.全球卫星导航系统
C.北斗卫星导航系统 D.遥感技术
青海湖滩坝是由湖水搬运砂粒,在沿岸附近的湖滩长期堆积而成。青海湖周边地势起伏小,气候变化导致青海湖湖平面发生升降变化,从而在不同位置形成多条滩坝。图3示意近18千年以来青海湖湖平面升降变化示意图。据此完成11~12题。
图3
11.在可目测到的古滩坝中,距现今湖岸线水平距离最远的一个最有可能形成于
A.阶段① B.阶段② C.阶段③ D.阶段④
12.每一条古滩坝
A.沉积物粒径向湖一侧增大B.形成过程湖岸线不断迁移
C.整体延伸方向与湖岸垂直D.所含砂粒磨圆程度比较差
净活跃度指一定时期某区域内就业人口迁入人数与迁出人数的差值,可表示该区域就业吸引力的大小。图4示意武汉部分地区的净活跃度变化。据此完成13~14题。
图4
13.2017-2019年,图示区域
A.就业人口总量下降明显B.青山就业人口总量减少
C.沌口就业人口总量不变D.豹澥就业吸引力居首位
14.为促进产业和城市融合发展,下列措施合理的是
A.豹澥注重产业升级B.纸坊适当增加住宅面积
C.引导阳逻人口外迁D.物流业向中心城区迁移
西班牙南部某地有甲乙两处砂质海岸,两海岸附近的浪高及沙滩沉积物颗粒差异较大,图5示意该地甲乙两处海岸。据此完成15~16题。
图5
15.影响甲乙海岸附近浪高差异的主要因素是
①盛行风向 ②陆地轮廓 ③入海径流 ④海岸性质
A.①③ B.②④C.①②D.③④
16.据此推测,甲、乙两处海岸沉积物颗粒大小及侵蚀最严重的季节,组合正确的是
A.甲>乙,夏季 B.甲<乙,夏季 C.甲>乙,冬季 D.甲<乙,冬季
二、非选择题:共52分。考生根据要求作答。
17.阅读图文材料,完成下列要求。(18分)
柑橘树多分布在热带和亚热带,性喜暖、喜光、怕寒、忌涝。四国岛爱媛县是日本少有的适宜种植柑橘的地区,被誉为日本的“柑橘王国”。该县培育了四十余个柑橘品种,每年收获量超过20万吨,爱媛县柑橘园多分布在山区向阳的缓坡,柑橘园内普遍种植草类。橘园的柑橘分批采摘后再通过缆车运下山送至冷库,一年四季都有柑橘鲜果上市。图6示意爱媛县位置。
图6
(1)说明爱媛县利于柑橘种植的气候条件。(6分)
(2)简述爱媛县柑橘种植园内种植草类并定期割草还田对土壤的有利影响。(6分)
(3)分析爱媛县柑橘一年四季均有鲜果上市的原因。(6分)
18. 阅读图文材料,完成下列要求。(22分)
河套盆地为断陷盆地,盆地内部的地层中普遍存有巨厚的湖泊沉积物。研究表明,距今约12万年,盆地内存在巨大的内陆闭塞型湖泊,称为河套古湖。河套古湖南侧以东西走向的隆起带作为分水岭,隆起带地势西高东低。约在距今3万至2万年前,隆起带东端的分水岭因溯源侵蚀被切穿,发生了河流袭夺,导致河套古湖湖水外流并消亡。图7示意河套盆地及周边地区水系分布。
1—分水岭;2—隆起带;3—水系(常流河、时令河);4—河流袭夺处
图 7
(1)描述湖水外流前河套古湖流域河流的水系特征。(6分)
(2)说明河套盆地的地层中湖泊沉积物巨厚的原因。(6分)
(3)与隆起带西端相比,分析东端发生河流袭夺的有利条件。(6分)
(4)研究认为,大青山发生的多次超强地震也是河套古湖萎缩消亡的原因之一,请说明理由。(4分)
19.阅读图文材料,完成下列要求。(12分)
石狩湾是日本北海道地区的一处海湾,受暖流影响冬季平均水温约5℃。冬季晴朗夜晚,石狩湾近岸海域易出现低空层状云(布满全部或部分天穹且厚度较为均匀的云层),云层高度在50米以内。研究表明,合适的风场和逆温是低空层状云形成的重要条件。图8示意某次低空层状云形成时北海道岛部分地区的风场和近地面等温线分布。图9示意石狩湾近岸海域某次低空层状云的形成过程。
图8
图9
(1)分析该地低空层状云多出现在冬季晴朗夜晚的主要原因。(8分)
(2)从风和气温角度,说明图中太平洋近岸海域难以形成低空层状云的原因。(4分)
相关试卷
这是一份2025汕头金山中学高三上学期期中考试地理试题PDF版含答案,文件包含2022级高三地理期中考试试题pdf、2022级高三地理期中考试参考答案及评分细则pdf、2022级高三第一学期期中考试地理科答题卡pdf等3份试卷配套教学资源,其中试卷共12页, 欢迎下载使用。
这是一份广东省汕头市金山中学2024-2025学年高三上学期期中考试地理试题,文件包含2022级高三地理期中考试参考答案及评分细则docx、2022级高三地理期中考试试题docx、2022级高三第一学期期中考试地理科答题卡pdf等3份试卷配套教学资源,其中试卷共13页, 欢迎下载使用。
这是一份广东省汕头市金山中学2024-2025学年高一上学期期中考试地理试题,文件包含2024级高一第一学期阶段性测试地理科试卷docx、2024级高一第一学期阶段性测试参考答案docx、2024级高一第一学期阶段性测试地理科答题卡pdf等3份试卷配套教学资源,其中试卷共10页, 欢迎下载使用。

