还剩8页未读,
继续阅读
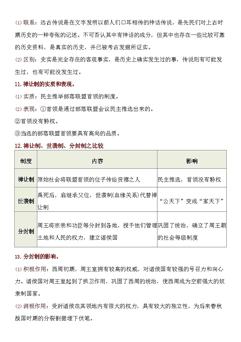
2024新版七年级上册历史常考40个简答题练习
展开
这是一份2024新版七年级上册历史常考40个简答题练习,共11页。试卷主要包含了华夏民族的形成有什么特点?,史实与传说的联系与区别,禅让制的实质和表现,禅让制、世袭制、分封制之比较,商鞅变法对国家和个人的启示,对春秋时期争霸战争的评价,汉武帝和秦始皇对儒学的态度等内容,欢迎下载使用。
相关试卷
备战2024年中考历史全6册基础知识简答题汇总(含答案):
这是一份备战2024年中考历史全6册基础知识简答题汇总(含答案),共17页。试卷主要包含了迄今所知世界上内涵最丰富,世界上最早的栽培稻,半坡居民,中华民族的人文始祖是指谁?炎帝等内容,欢迎下载使用。
七年级上册历史期末必考基础知识简答题116道:
这是一份七年级上册历史期末必考基础知识简答题116道,共6页。试卷主要包含了半坡居民种植的农作物,武王伐纣灭商的战役,甲骨文最原始的造字方法是,战国时期成效最大的变法是,秦朝时期的标准货币,中国历史上第一次农民大起义,东汉的开国皇帝,我国古代第一部纪传体通史等内容,欢迎下载使用。
七年级上册历史期末6轮基础知识简答题:
这是一份七年级上册历史期末6轮基础知识简答题,共7页。试卷主要包含了我国已确认的最早的古人类,半坡居民种植的农作物,武王伐纣灭商的战役,甲骨文最原始的造字方法是,战国时期成效最大的变法是,秦朝时期的标准货币,中国历史上第一次农民大起义,东汉的开国皇帝等内容,欢迎下载使用。

