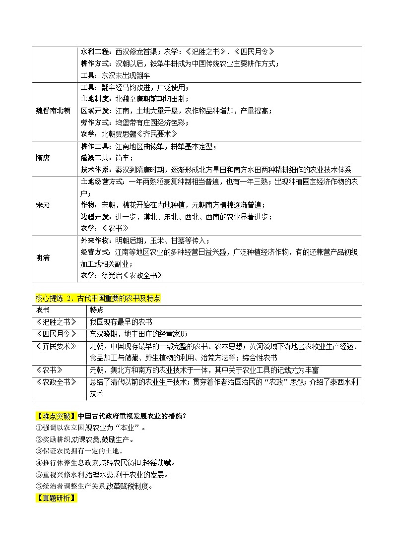
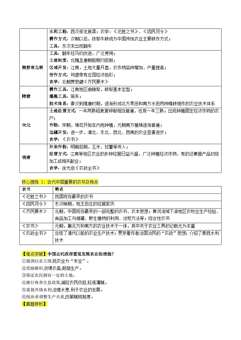
专题02 古代中国的经济与社会生活(讲义)-2024年高考历史二轮复习讲练测(新教材新高考)
展开专题06 现代中国的国家发展(讲义)-2024年高考历史二轮复习讲练测(新教材新高考): 这是一份专题06 现代中国的国家发展(讲义)-2024年高考历史二轮复习讲练测(新教材新高考),文件包含专题06现代中国的国家发展原卷版docx、专题06现代中国的国家发展解析版docx等2份试卷配套教学资源,其中试卷共34页, 欢迎下载使用。
专题03 古代中国的思想文化与科学艺术(讲义)-2024年高考历史二轮复习讲练测(新教材新高考): 这是一份专题03 古代中国的思想文化与科学艺术(讲义)-2024年高考历史二轮复习讲练测(新教材新高考),文件包含专题03古代中国的思想文化与科学艺术讲义原卷版docx、专题03古代中国的思想文化与科学艺术讲义解析版docx等2份试卷配套教学资源,其中试卷共38页, 欢迎下载使用。
专题02 古代中国的经济与社会生活(练习)-2024年高考历史二轮复习讲练测(新教材新高考): 这是一份专题02 古代中国的经济与社会生活(练习)-2024年高考历史二轮复习讲练测(新教材新高考),文件包含专题02古代中国的经济与社会生活练习原卷版docx、专题02古代中国的经济与社会生活练习解析版docx等2份试卷配套教学资源,其中试卷共51页, 欢迎下载使用。

