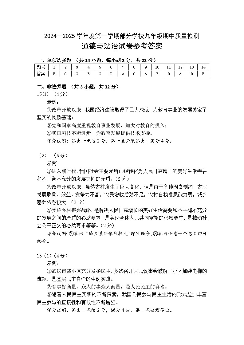
湖北省武汉市江夏、蔡甸、黄陂区部分学校2024-2025学年九年级上学期期中质量监测道德与法治试题
展开一、单项选择题 (共14小题,每小题2分,共28分)
二、非选择题 (共3小题,共32分)
15(1) (4分)
示例:
①改革开放以来,我国经济建设取得了巨大成就,为教育事业的发展奠定了坚实的物质基础;
②党和国家高度重视教育事业发展,加大对教育的投入;
③我国科技不断进步,为教育发展提供技术支持。
评分说明:答出一点给2分,第一点必须答出,满分4分。
(2) (6分)
示例:
①进入新时代,我国社会主要矛盾已经转化为人民日益增长的美好生活需要和不平衡不充分的发展之间的矛盾。(2分)
②改革开放以来,虽然农村发生了巨大变化,但是由于多种因素制约,农业发展质量、效益、竞争力不高,农民增收后劲不足,农村自我发展能力弱,城乡差距依然较大。(2分)
③实施乡村振兴战略,是解决人民日益增长的美好生活需要和不平衡不充分的发展之间的矛盾的必然要求,是实现全体人民共同富裕的必然要求,是推动社会公平正义的必然要求等等。(2分)
评分说明:②答出“城乡差距依然较大”即可给分,③答出任意一个意义即可给分。
16(1)(4分)
示例:
①武汉市某小区充分发扬民主,多次召开居民议事会破解了小区加装电梯的难题,是基层民主自治的生动实践。
②有事好商量,众人的事众人商量,是人民民主的真谛。
③随着人民民主实践的不断探索,我国公民参与民主生活的形式愈加丰富,民主参与的直接性和有效性不断增强。
评分说明:答出一点给2分,满分4分,第一点必须答出。
(2)(6分)
示例:小聪的说法是片面的(或不赞成小聪的说法)。(1分)高空抛物、遛狗不栓绳、乱搭乱建等社区存在的问题依靠居民议事会不能完全解决。(1分)国家和社会治理既需要充分发扬民主,也需要道德教育和法律支撑。(2分)高空抛物、遛狗不栓绳、乱搭乱建等方面的问题需要提升居民的道德水平、增强法治意识,加强道德和法治的宣传教育,对违法行为要进行相应的处罚。(2分)
17(1)(6分)
示例:
①创新是引领发展的第一动力;
②创新驱动发展 ;
③创新是一个民族进步的灵魂,是一个国家兴旺发达的不竭源泉;
④在激烈的国际竞争中,唯创新者进,唯创新者强,唯创新者胜;
⑤创新是改革开放的生命;
⑥创新永无止境;
⑦创新能力已经成为综合国力竞争的决定性因素;
⑧建设创新型国家,要坚定不移地走中国特色自主创新道路。
评分说明:答出一点2分,满分6分。
(2) (6分)
示例:
①发现并保持对学习的兴趣,自觉、主动地学习;养成良好的学习习惯,掌握科学的学习方法,提高学习效率;积极参加社会实践活动,到社会大课堂去读好“无字之书”,获得更多的启迪。
②树立远大理想,将个人命运与祖国命运紧密相连;心怀爱国情怀,树立国家利益至上的观念;乐于奉献,甘于平淡,不畏艰难,勇于担责。
③培养好奇心和批判精神,敢于质疑,敢为人先;不断增强自己的创新意识、提高自己的创新能力;勇于实践,积极参加小发明、小制作活动。
评分说明:每个方面2分,满分6分。每一个方面至少答出不同的两点,每点1分。题号
1
2
3
4
5
6
7
8
9
10
11
12
13
14
答案
B
C
C
B
C
D
A
C
A
B
D
A
D
B
湖北省武汉市江夏、蔡甸、黄陂区部分校 2024-2025学年八年级上学期期中道德与法治试题: 这是一份湖北省武汉市江夏、蔡甸、黄陂区部分校 2024-2025学年八年级上学期期中道德与法治试题,文件包含试卷docx、2024年秋期中考试八年级道法参考答案pdf等2份试卷配套教学资源,其中试卷共8页, 欢迎下载使用。
湖北省武汉市江夏区、蔡甸区、黄陂区部分学校2024-2025学年七年级上学期期中质量监测道德与法治试题: 这是一份湖北省武汉市江夏区、蔡甸区、黄陂区部分学校2024-2025学年七年级上学期期中质量监测道德与法治试题,文件包含七年级试题docx、答案docx等2份试卷配套教学资源,其中试卷共7页, 欢迎下载使用。
湖北省武汉市黄陂区部分学校2022-2023学年七年级下学期期中质量检测道德与法治试卷+: 这是一份湖北省武汉市黄陂区部分学校2022-2023学年七年级下学期期中质量检测道德与法治试卷+,文件包含试题docx、道德与法治答案docx等2份试卷配套教学资源,其中试卷共7页, 欢迎下载使用。

