湖南省湘西州花垣县2024-2025学年九年级上学期期中考试历史试题
展开------------------------------------------------------------------------------
注意事项:
1.答题前,考生先将自己的姓名、准考证号写在答题卡上,并认真核对条形码上的姓名、准考证号和相关信息;
2.选择题部分请按题号用2B铅笔填涂方框,修改时用橡皮擦干净,不留痕迹;
3.非选择题部分请按题号用0.5毫米黑色墨水签字笔书写,否则作答无效;
4.在草稿纸、试题卷上作答无效;
5.请勿折叠答题卡,保持字体工整、笔迹清晰、卡面清洁;
6.答题卡上不得使用涂改液、涂改胶和贴纸.
7.本试题卷共4页,时量60分钟,满分100分。
------------------------------------------------------------------------------
一、选择题(本题共16小题,每小题3分,共48分。在每个小题给出的四个选项,只有一项是符合题目要求的)
1.古代亚非地区的文明是在适合农业耕作的大河流域产生的。古代埃及文明发源于( )
A.尼罗河流域 B.两河流域 C.印度河流域 D.黄河流域
2.1950年美国国会大厦众议院里安放了世界历史上23位重要立法者的大理石浮雕,其中有一位是古巴比伦王国国王汉谟拉比。汉谟拉比入选的主要原因是( )
A.汉谟拉比统一了两河流域
B.汉谟拉比自称“众神之王”,提倡君权神授
C.汉谟拉比治理国家严格保护奴隶主利益
D.他制定的《汉谟拉比法典》表明人类社会的法制传统源远流长
3.在一部反映印度古代社会生活的电影中,出现了下面的画面:一位白发苍苍的老国王向一位年幼的孩子行礼。这位孩子的身份最有可能是( )
A.婆罗门 B.刹帝利 C.吠舍 D.首陀罗
4.婆罗门教圣典《吠陀经》将种姓制度的等级描述得很具有艺术性,说是诸神们齐心协力一起灭了一个体型庞大的巨人,然后巨人的嘴演化成了婆罗门,巨人的手臂演化为刹帝利,巨人的腿部演化出了吠舍,巨人的脚部变成了首陀罗。据此可知,种姓制度( )
A.是艺术创作的产物 B.是以土地封赐为纽带
C.反映了“众生平等” D.各等级之间贵贱分明
5.右表所示内容体现古代希腊城邦的特点是( )
A.小国寡民
B.等级森严
C.军事独裁
D.自给自足
6.罗马贵族考察团认为雅典的政治制度是“外现是民主,实质的独裁”。作出这一判断的主要依据是( )
A.妇女不能参加城邦的公民大会 B.城邦的实权掌握在少数奴隶主手中
C.雅典民主制是一种直接民主制 D.向雅典城邦纳税的外邦人无选举权
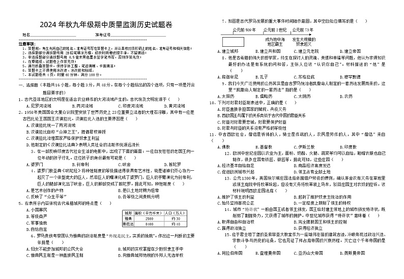
7.如图是古代罗马发展的重大事件时间轴示意图,其中空白处应填写的是( )
公元前509年 公元前2世纪 公元前73年
成为地中海 发生大规模的
地区霸主 奴隶起义
A.建立城邦 B.建立共和国 C.建立元老院 D.建立帝国
8.他是古希腊的伟大的哲学家,终生在探讨人的灵魂、美德和幸福等问题,他认为求得知识最好的办法是有系统的问和答,主张人应该“认识你自己”。材料描述的“他”是( )
A.释迦牟尼 B.孔子 C.苏格拉底 D.穆罕默德
9.我们今天广泛使用的公历其实是由古罗马统治者凯撒命人制定的一套历法发展而来的,这里“凯撒命人制定的一套历法”指的是( )
A.太阳历 B.儒略历 C.太阴历 D.农历
10.下列对封君封臣制表述中,正确的是( )
A.封臣直接承担国家的赋税、兵役义务
B.西欧国王与属下的关系类似于古代中国的君臣关系
C.封臣对封君要忠诚,封君要保护封臣
D.封君与封臣的关系没有严格的等级性
11.中古西欧社会,僧侣是祈祷的人,骑士是作战的人,农民是劳作的人,其中“僧侣”来自( )
A.佛教 B.基督教 C.伊斯兰教 D.印度教
12.欧洲中世纪庄园以农业为主,面粉、奶酪、火腿、蔬菜等均可以自给,鞋帽衣服也自己制作,很多庄园有铁匠、银匠等。据此可知,这些庄园( )
A.经济基本自给自足 B.商品经济高度发达
C.促进欧洲城市兴起 D.领主占有全部土地
13.公元1300年,英国埃尔顿庄园法庭依据佃户劳役的惯例,确认茅舍农有义务在草地里或领主庭院中将牧草垛起,但没有义务将牧草装上马车,驳回庄园主对农奴的控诉。该材料说明西欧庄园法庭( )
A.维护了领主的利益 B.起到了维护奴隶主统治的作用
C.始终坚持客观公正 D.一定程度上限制了领主的特权
14.城市“特许状”一般由国王或者领主颁发,国王给封建主领地上的城市颁发特许状,既削弱了割据势力,又获得了城市的拥护。中世纪城市获得“特许状”意味着( )
A.取得自由和自治权 B.完全摆脱国王和领主的控制
C.赢得政治独立 D.获得经济独立
15.位于君士坦丁堡的圣索菲亚大教堂作为一座雄伟壮丽的建筑古迹,冷眼旁观过政治兴迭、宗教斗争与历史的沧桑,它也见证了拜占庭帝国的兴衰历程。灭亡这个千年帝国的是( )
A.阿拉伯帝国 B.查理曼帝国 C.亚历山大帝国 D.奥斯曼帝国
16.“《查士丁尼法典》无疑是罗马法集大成的集中表现,也是罗马法发展到完备、成熟阶段的标志性成就。”材料叙述了《查士丁尼法典》的( )
A.编纂背景 B.适用范围 C.具体内容 D.历史地位
二、非选择题(本题共4题,共52分)
17.(16分)民主与法制建设是一个循序渐进的过程。阅读下列材料,回答问题。
材料一 我们的制度之所以被称为民主政治,是因为政权在全体公民的手中,而不是在少数人手中。解决私人争执的时候,每个人在法律上都是平等的。
——伯里克利《在阵亡将士葬礼上的演说》
材料二 法典由前言、正文和结语三部分组成,被刻在一个2.25米高的玄武岩石柱上。该法典很多条文是用来处理自由民的内部关系的……为了巩固奴隶主的统治,法典还规定了一些更严厉的条款:逃避兵役的人一律处死……正是依靠这部法典,汉谟拉比时代的巴比伦社会,成为古代东方奴隶制国家中统治最严密的国家。
——摘编自曹顺仙《世界文明史》
材料三
图1 公民大会 图2 元老院
(1)材料一中所说的“全体公民”主要指哪些人?(2分)伯里克利所说的“民主政治”的核心是什么?(2分)在当时起到了怎样的积极作用?(2分)
(2)材料一和材料二相比,在法律上的最大进步是什么?(2分)材料三中的两幅图片分别属于古代哪两个国家的机构?(4分)材料三中帝国的建立者具有首创精神,举例说明。(2分)
(3)随着古代社会的发展,治理国家的主要发展趋势是什么?(2分)
18.(14分)阅读下列材料,探究相关问题。
材料一
图1 图2
材料二 在中世纪,城市本身的结构就明确反映出了城市同农村是分离的……,中世纪的城市是作为经济中心出现的,也是一个自治团体,……而包围着它的却是一整套以束缚个人自由为特征的封建体系。
(1)依据材料一,分析图1反映的是哪一种制度?(2分)图2反映的是哪一农业经济组织,当中土地分为哪两部分?(4分)
(2)根据材料二,概括中世纪西欧城市的主要特点(4分)。城市争取自治权的常用手段是什么?(2分)
(3)综合以上材料,给本次探究拟一个恰当的主题(2分)。
19.(12分)九(11)班历史兴趣小组就“世界文明的起源与传承”为主题开展探究,请你参与。
请完成下表(任举一例)
材料一 通过远征而形成的欧、亚、非三洲一体的希腊化世界,对沟通希腊和埃及、西亚、中亚以至印度的商业贸易,具有非常积极的意义。……希腊化各国的君主改变了以往东方宫廷和国库贮藏巨额金银的习惯,将大量金银铸成货币以利流通,形成了一种融合东西方特色的新兴经济……
材料二 阿拉伯艺术同文学一样绚丽多彩,集中体现在清真寺的建筑结构和装饰上。在长期的发展过程中,它不断吸收希腊、波斯、印度、两河流域和埃及的古建筑特色,逐渐形成了阿拉伯-伊斯兰建筑艺术。……阿拉伯地处欧、亚、非三洲要冲,在沟通东西方文化上起着特殊的作用。
——摘编自黄运发《略论阿拉伯-伊斯兰文化的成因、成就和世界影响》
(1)图表中①、②分别应该填写什么(4分)
(2)写出材料一中“远征”事件的名称。(2分)根据材料分析“希腊化世界”产生的影响。(2分)
(3)根据材料二,概括阿拉伯文化的特征。(2分)结合所学知识,举一例说明阿拉伯“在沟通东西方文化上起着特殊的作用”。(2分)
20.(10分)阅读下列材料,回答问题。
世界古代史重大事件(部分)
选择上表中的两个事件,结合所学知识自定一个观点,加以阐述或说明。(要求:观点合理、明确、史论结合、条理清楚)
城邦
面积(平方千米)
人口(万人)
雅典
2500
约30
斯巴达
8400
约40
文明古国
所处的地理环境
文明代表
古埃及
尼罗河流域
①
古印度
印度河、恒河流域
阿拉伯数字
古希腊
希腊半岛
《荷马史诗》
古罗马(共和国)
意大利半岛
②
时间
事 件
公元前18世纪
《汉谟拉比法典》颁行
公元前5世纪
伯里克利改革
公元前4世纪
亚历山大东征
公元6世纪
《查士丁尼法典》形成
公元7世纪
日本推行“大化改新”
公元8—13世纪
中国的造纸术、指南针经阿拉伯人传入欧洲
湖南省湘西州花垣县2024-2025学年八年级上学期期中考试历史试题: 这是一份湖南省湘西州花垣县2024-2025学年八年级上学期期中考试历史试题,文件包含八年级历史期中试题卷答案docx、八年级历史排版docx、八年级历史答题卡docx等3份试卷配套教学资源,其中试卷共6页, 欢迎下载使用。
湖南省湘西州花垣县2024-2025学年七年级上学期期中考试历史试题: 这是一份湖南省湘西州花垣县2024-2025学年七年级上学期期中考试历史试题,文件包含七年级历史期中排版docx、七年级历史期中答题卡docx、七年级历史答案docx等3份试卷配套教学资源,其中试卷共7页, 欢迎下载使用。
湖南省湘西州2023-2024学年九年级上学期期末考试历史试题: 这是一份湖南省湘西州2023-2024学年九年级上学期期末考试历史试题,共6页。试卷主要包含了选择题,非选择题等内容,欢迎下载使用。

