所属成套资源:【备战2025】最新中考数学二轮复习 模块专题训练(含解析)
- 模块二 知识全整合专题2 方程与不等式 第5讲 一元一次不等式及其应用(含解析) -最新中考数学二轮专题复习训练 试卷 1 次下载
- 模块二 知识全整合专题3 函数及其图像 第1讲 平面直角坐标系与函数的概念 (含解析)-最新中考数学二轮专题复习训练 试卷 1 次下载
- 模块二 知识全整合专题3 函数及其图像 第3讲 一次函数的应用(含解析) -最新中考数学二轮专题复习训练 试卷 1 次下载
- 模块二 知识全整合专题3 函数及其图像 第4讲 反比例函数(含解析) -最新中考数学二轮专题复习训练 试卷 1 次下载
- 模块二 知识全整合专题3 函数及其图像 第5讲 二次函数的图象和性质 (含解析)-最新中考数学二轮专题复习训练 试卷 2 次下载
模块二 知识全整合专题3 函数及其图像 第2讲 一次函数的图象与性质(含解析)-最新中考数学二轮专题复习训练
展开
这是一份模块二 知识全整合专题3 函数及其图像 第2讲 一次函数的图象与性质(含解析)-最新中考数学二轮专题复习训练,共40页。试卷主要包含了知识全整合等内容,欢迎下载使用。
专题3 函数及图象
第2讲 一次函数的图象与性质
一、一次函数的概念
1.一次函数:用自变量的一次整式表示的函数;
2.一般形式:(k、b为常数,k≠0);
3.正比例函数:(k为常数,k≠0);
二、一次函数的图象与性质
1.系数K、b对图象的影响
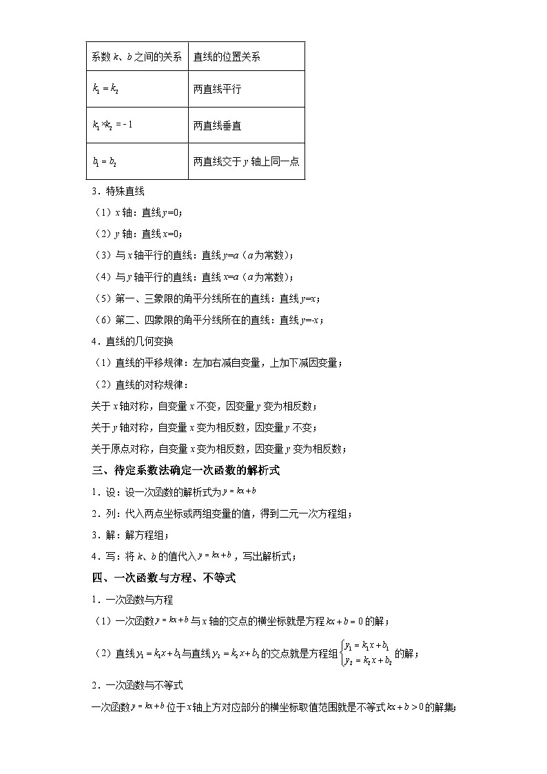
2.两条直线的位置关系
直线与直线的位置关系:
3.特殊直线
(1)x轴:直线y=0;
(2)y轴:直线x=0;
(3)与x轴平行的直线:直线y=a(a为常数);
(4)与y轴平行的直线:直线x=a(a为常数);
(5)第一、三象限的角平分线所在的直线:直线y=x;
(6)第二、四象限的角平分线所在的直线:直线y=-x;
4.直线的几何变换
(1)直线的平移规律:左加右减自变量,上加下减因变量;
(2)直线的对称规律:
关于x轴对称,自变量x不变,因变量y变为相反数;
关于y轴对称,自变量x变为相反数,因变量y不变;
关于原点对称,自变量x变为相反数,因变量y变为相反数;
三、待定系数法确定一次函数的解析式
1.设:设一次函数的解析式为
2.列:代入两点坐标或两组变量的值,得到二元一次方程组;
3.解:解方程组;
4.写:将k、b的值代入,写出解析式;
四、一次函数与方程、不等式
1.一次函数与方程
(1)一次函数与x轴的交点的横坐标就是方程的解;
(2)直线与直线的交点就是方程组的解;
2.一次函数与不等式
一次函数位于x轴上方对应部分的横坐标取值范围就是不等式的解集;
《义务教育数学课程标准》2022年版,学业质量要求:
1.能根据简单实际问题中的已知条件确定一次函数的表达式;
2.会画出一次函数的图象;
3.会根据一次函数的表达式求其图象与坐标轴的交点坐标;
4.会根据一次函数的图象和表达式,探索并理解K值的变化对函数图象的影响;
5.认识正比例函数中两个变量的对应规律,会结合实例说明正比例函数的意义及变量之间的对应规律;
6.会根据一次函数的图象解释一次函数与二元一次方程的关系;
【例1】
(2023·内蒙古通辽·统考中考真题)
1.在平面直角坐标系中,一次函数的图象是( )
A. B. C. D.
【变1】
(2022·辽宁阜新·统考中考真题)
2.当我们将一条倾斜的直线进行上下平移时,直线的左右位置也发生着变化.下面是关于“一次函数图像平移的性质”的探究过程,请补充完整.
(1)如图,将一次函数的图像向下平移个单位长度,相当于将它向右平移了______个单位长度;
(2)将一次函数的图像向下平移个单位长度,相当于将它向______(填“左”或“右”)平移了______个单位长度;
(3)综上,对于一次函数的图像而言,将它向下平移个单位长度,相当于将它向______(填“左”或“右”)(时)或将它向______(填“左”或“右”)(时)平移了个单位长度,且,,满足等式_______.
【例1】
(2023·湖南益阳·统考中考真题)
3.关于一次函数,下列说法正确的是( )
A.图象经过第一、三、四象限B.图象与y轴交于点
C.函数值y随自变量x的增大而减小D.当时,
【变1】
(2023·辽宁盘锦·统考中考真题)
4.关于x的一次函数,若y随x的增大而增大,且图象与y轴的交点在原点下方,则实数a的取值范围是 .
【例1】
(2023·湖北鄂州·统考中考真题)
5.象棋起源于中国,中国象棋文化历史悠久.如图所示是某次对弈的残图,如果建立平面直角坐标系,使棋子“帅”位于点的位置,则在同一坐标系下,经过棋子“帅”和“马”所在的点的一次函数解析式为( )
A.B.C.D.
【变1】
(2023·浙江杭州·统考中考真题)
6.在“ “探索一次函数的系数与图像的关系”活动中,老师给出了直角坐标系中的三个点:.同学们画出了经过这三个点中每两个点的一次函数的图像,并得到对应的函数表达式.分别计算,的值,其中最大的值等于 .
【例1】
(2023·辽宁丹东·统考中考真题)
7.如图,直线过点,,则不等式的解集是( )
A.B.C.D.
【变1】
(2022·贵州贵阳·统考中考真题)
8.在同一平面直角坐标系中,一次函数与的图象如图所示,小星根据图象得到如下结论:
①在一次函数的图象中,的值随着值的增大而增大;
②方程组的解为;
③方程的解为;
④当时,.
其中结论正确的个数是( )
A.1B.2C.3D.4
【例1】
(2023·四川广安·统考中考真题)
9.在平面直角坐标系中,点在轴的正半轴上,点在直线上,若点的坐标为,且均为等边三角形.则点的纵坐标为 .
【变1】
(2023·辽宁沈阳·统考中考真题)
10.如图,在平面直角坐标系中,一次函数的图象交轴于点,交轴于点直线与轴交于点,与直线交于点点是线段上的一个动点(点不与点重合),过点作轴的垂线交直线于点设点的横坐标为.
(1)求的值和直线的函数表达式;
(2)以线段,为邻边作▱,直线与轴交于点.
①当时,设线段的长度为,求与之间的关系式;
②连接,,当的面积为时,请直接写出的值.
一、选择题
(2023·湖南娄底·统考中考真题)
11.将直线向右平移2个单位所得直线的表达式为( )
A.B.C.D.
(2023·山东临沂·统考中考真题)
12.对于某个一次函数,根据两位同学的对话得出的结论,错误的是( )
A.B.C.D.
(2023·宁夏·统考中考真题)
13.在同一平面直角坐标系中,一次函数与的图象如图所示,则下列结论错误的是( )
A.随的增大而增大
B.
C.当时,
D.关于,的方程组的解为
(2022·甘肃兰州·统考中考真题)
14.若一次函数的图象经过点,,则与的大小关系是( )
A.B.C.D.
(2022·江苏南通·统考中考真题)
15.根据图像,可得关于x的不等式的解集是( )
A.B.C.D.
(2023·安徽滁州·校联考一模)
16.已知一次函数的图象经过点,其中,,则关于的一次函数和的图象可能是( )
A.B.
C.D.
(2022·辽宁阜新·统考中考真题)
17.如图,平面直角坐标系中,在直线和轴之间由小到大依次画出若干个等腰直角三角形(图中所示的阴影部分),其中一条直角边在轴上,另一条直角边与轴垂直,则第个等腰直角三角形的面积是( )
A.B.C.D.
(2023·内蒙古通辽·统考中考真题)
18.如图,在平面直角坐标系中,已知点,点,以点P为中心,把点A按逆时针方向旋转得到点B,在,,,四个点中,直线经过的点是( )
A.B.C.D.
二、填空题
(2023·江苏南通·统考中考真题)
19.已知一次函数,若对于范围内任意自变量的值,其对应的函数值都小于,则的取值范围是 .
(2022·山东济宁·统考中考真题)
20.已知直线y1=x-1与y2=kx+b相交于点(2,1).请写出b值 (写出一个即可),使x>2时,y1>y2.
(2022·江苏扬州·统考中考真题)
21.如图,函数的图像经过点,则关于的不等式的解集为 .
(2023·江苏盐城·景山中学校考模拟预测)
22.已知是关于的函数,若该函数的图象经过点,则称点为函数图象上的“不动点”,例如:直线,上存在“不动点”.若函数的图象上存在唯一“不动点”,则 .
(2023·四川南充·统考中考真题)
23.如图,直线(k为常数,)与x,y轴分别交于点A,B,则的值是 .
(2023·四川自贡·统考中考真题)
24.如图,直线与x轴,y轴分别交于A,B两点,点D是线段AB上一动点,点H是直线上的一动点,动点,连接.当取最小值时,的最小值是 .
(2023·黑龙江·统考中考真题)
25.如图,在平面直角坐标系中,的顶点A在直线上,顶点B在x轴上,垂直轴,且,顶点在直线上,;过点作直线的垂线,垂足为,交x轴于,过点作垂直x轴,交于点,连接,得到第一个;过点作直线的垂线,垂足为,交x轴于,过点作垂直x轴,交于点,连接,得到第二个;如此下去,……,则的面积是 .
三、解答题
(2023·北京·统考中考真题)
26.在平面直角坐标系中,函数的图象经过点和,与过点且平行于x轴的线交于点C.
(1)求该函数的解析式及点C的坐标;
(2)当时,对于x的每一个值,函数的值大于函数的值且小于4,直接写出n的值.
(2023·浙江温州·统考中考真题)
27.如图,在直角坐标系中,点在直线上,过点A的直线交y轴于点.
(1)求m的值和直线的函数表达式.
(2)若点在线段上,点在直线上,求的最大值.
(2023·青海西宁·统考中考真题)
28.一次函数的图象与轴交于点,且经过点.
(1)求点和点的坐标;
(2)直接在上图的平面直角坐标系中画出一次函数的图象;
(3)点在轴的正半轴上,若是以为腰的等腰三角形,请直接写出所有符合条件的点坐标.
(2023·河北·统考中考真题)
29.在平面直角坐标系中,设计了点的两种移动方式:从点移动到点称为一次甲方式:从点移动到点称为一次乙方式.
例、点P从原点O出发连续移动2次;若都按甲方式,最终移动到点;若都按乙方式,最终移动到点;若按1次甲方式和1次乙方式,最终移动到点.
(1)设直线经过上例中的点,求的解析式;并直接写出将向上平移9个单位长度得到的直线的解析式;
(2)点P从原点O出发连续移动10次,每次移动按甲方式或乙方式,最终移动到点.其中,按甲方式移动了m次.
①用含m的式子分别表示;
②请说明:无论m怎样变化,点Q都在一条确定的直线上.设这条直线为,在图中直接画出的图象;
(3)在(1)和(2)中的直线上分别有一个动点,横坐标依次为,若A,B,C三点始终在一条直线上,直接写出此时a,b,c之间的关系式.
(2022·甘肃兰州·统考中考真题)
30.在平面直角坐标系中,是第一象限内一点,给出如下定义:和两个值中的最大值叫做点P的“倾斜系数”k.
(1)求点的“倾斜系数”k的值;
(2)①若点的“倾斜系数”,请写出a和b的数量关系,并说明理由;
②若点的“倾斜系数”,且,求OP的长;
(3)如图,边长为2的正方形ABCD沿直线AC:运动,是正方形ABCD上任意一点,且点P的“倾斜系数”,请直接写出a的取值范围.
K的正负
B的正负
图象经过的象限
函数的增减性
K>0
b>0
第一、二、三象限
Y随x的增大而增大
b3时,,
则y=kx+b>3的解集是.
【点睛】本题考查了一次函数与不等式结合,深入理解函数与不等式的关系是解题的关键.
22.或或
【分析】根据题意列出关于的一元二次方程有唯一解,利用根的判别式可得关于的一元二次方程,解方程即可求解.
【详解】解:由题意可知,方程有唯一解,
整理得:,且.
即,
解得或.
当时,它是一次函数,存在唯一“不动点”,
故答案为:或或.
【点睛】本题考查了一元二次方程根的判别式,新定义,一次函数的定义,对“不动点”的理解是解决本题的关键.
23.1
【分析】根据一次函数解析式得出,,然后代入化简即可.
【详解】解:,
∴当时,,当时,,
∴,,
∴,
故答案为:1.
【点睛】题目主要考查一次函数与坐标轴的交点及求代数式的值,熟练掌握一次函数的性质是解题关键.
24.
【分析】作出点,作于点D,交x轴于点F,此时的最小值为的长,利用解直角三角形求得,利用待定系数法求得直线的解析式,联立即可求得点D的坐标,过点D作轴于点G,此时的最小值是的长,据此求解即可.
【详解】解:∵直线与x轴,y轴分别交于A,B两点,
∴,,
作点B关于x轴的对称点,把点向右平移3个单位得到,
作于点D,交x轴于点F,过点作交x轴于点E,则四边形是平行四边形,
此时,,
∴有最小值,
作轴于点P,
则,,
∵,
∴,
∴,
∴,即,
∴,则,
设直线的解析式为,
则,解得,
∴直线的解析式为,
联立,,解得,
即;
过点D作轴于点G,
直线与x轴的交点为,则,
∴,
∴,
∴,
即的最小值是,
故答案为:.
【点睛】本题考查了一次函数的应用,解直角三角形,利用轴对称求最短距离,解题的关键是灵活运用所学知识解决问题.
25.
【分析】解直角三角形得出,,求出,证明,,得出,,总结得出,从而得出.
【详解】解:∵,
∴,
∵轴,
∴点A的横坐标为,
∵,
∴点A的纵坐标为,
∴,
∴,
∵,
∴设,则,
∴,
∴,
∴,
,
∵,
∴,
∴平分,
∵,,
∴,
∵,,
∴,
∴,
∴,
∴
,
∵,
∴,
∴,
∵,,,
∴,
∴,
∴,
∴,,
∵轴,轴,
∴,,
∵轴,轴,轴,
∴,
∴,,
∵,
∴,,
∴,
∵,
∴,
同理,
∴,
,
∴,
∴.
故答案为:.
【点睛】本题主要考查了三角形相似的判定和性质,解直角三角形,三角形面积的计算,平行线的判定和性质,一次函数规律探究,角平分线的性质,三角形全等的判定和性质,解题的关键是得出一般规律.
26.(1),;
(2).
【分析】(1)利用待定系数法可求出函数解析式,由题意知点C的纵坐标为4,代入函数解析式求出点C的横坐标即可;
(2)根据函数图象得出当过点时满足题意,代入求出n的值即可.
【详解】(1)解:把点,代入得:,
解得:,
∴该函数的解析式为,
由题意知点C的纵坐标为4,
当时,
解得:,
∴;
(2)解:由(1)知:当时,,
因为当时,函数的值大于函数的值且小于4,
所以如图所示,当过点时满足题意,
代入得:,
解得:.
【点睛】本题考查了一次函数的图象和性质,待定系数法的应用,一次函数图象上点的坐标特征,利用数形结合的思想是解题的关键.
27.(1),
(2)
【分析】(1)把点A的坐标代入直线解析式可求解m,然后设直线的函数解析式为,进而根据待定系数法可进行求解函数解析式;
(2)由(1)及题意易得,,则有,然后根据一次函数的性质可进行求解.
【详解】(1)解:把点代入,得.
设直线的函数表达式为,把点,代入得
,解得,
∴直线的函数表达式为.
(2)解:∵点在线段上,点在直线上,
∴,,
∴.
∵,
∴的值随的增大而减小,
∴当时,的最大值为.
【点睛】本题主要考查一次函数的图象与性质,熟练掌握一次函数的图象与性质是解题的关键.
28.(1)
(2)见解析
(3)坐标是,
【分析】(1)令得出点的坐标是,把代入,即可求解;
(2)画出经过的直线,即可求解;
(3)根据等腰三角形的定义,勾股定理,即可求解.
【详解】(1)解:∵一次函数的图象与x轴交于点,
∴令
解得
∴点的坐标是
∵点在一次函数的图象上
把代入,
得,
∴,
∴点的坐标是;
(2)解:如图所示,
(3)解:如图所示,当时,;
∵,,
∴,
当时,
∴符合条件的点坐标是,.
【点睛】本题考查了一次函数的性质,画一次函数图象,勾股定理,等腰三角形的定义,熟练掌握以上知识是解题的关键.
29.(1)的解析式为;的解析式为;
(2)①;②的解析式为,图象见解析;
(3)
【分析】(1)根据待定系数法即可求出的解析式,然后根据直线平移的规律:上加下减即可求出直线的解析式;
(2)①根据题意可得:点P按照甲方式移动m次后得到的点的坐标为,再得出点按照乙方式移动次后得到的点的横坐标和纵坐标,即得结果;
②由①的结果可得直线的解析式,进而可画出函数图象;
(3)先根据题意得出点A,B,C的坐标,然后利用待定系数法求出直线的解析式,再把点C的坐标代入整理即可得出结果.
【详解】(1)设的解析式为,把、代入,得
,解得:,
∴的解析式为;
将向上平移9个单位长度得到的直线的解析式为;
(2)①∵点P按照甲方式移动了m次,点P从原点O出发连续移动10次,
∴点P按照乙方式移动了次,
∴点P按照甲方式移动m次后得到的点的坐标为;
∴点按照乙方式移动次后得到的点的横坐标为,纵坐标为,
∴;
②由于,
∴直线的解析式为;
函数图象如图所示:
(3)∵点的横坐标依次为,且分别在直线上,
∴,
设直线的解析式为,
把A、B两点坐标代入,得
,解得:,
∴直线的解析式为,
∵A,B,C三点始终在一条直线上,
∴,
整理得:;
即a,b,c之间的关系式为:.
【点睛】本题是一次函数和平移综合题,主要考查了平移的性质和一次函数的相关知识,正确理解题意、熟练掌握平移的性质和待定系数法求一次函数的解析式是解题关键.
30.(1)3
(2)①a-2b或b=2a,②OP=
(3)a>
【分析】(1)直接由“倾斜系数”定义求解即可;
(2)①由点的“倾斜系数”,由=2或=2求解即可;
②由a=2b或b=2a,又因a+b=3,求出a、b值,即可得点P坐标,从而由勾股定理可求解;
(3)当点P与点D重合时,且k=时,a有最小临界值,此时,=,则,求得a=+1;当点P与B点重合,且k=时,a有最大临界值,此时,,则,求得:a=3+;即可求得时,a的取值范围.
【详解】(1)解:由题意,得,,
∵3>,
∴点的“倾斜系数”k=3;
(2)解:①a=2b或b=2a,
∵点的“倾斜系数”,
当=2时,则a=2b;
当=2时,则b=2a,
∴a=2b或b=2a;
②∵的“倾斜系数”,
当=2时,则a=2b
∵,
∴2b+b=3,
∴b=1,
∴a=2,
∴P(2,1),
∴OP=;
当=2时,则b=2a,
∵,
∴a+2a=3,
∴a=1,
∴b=2,
∴P(1,2)
∴OP=;
综上,OP=;
(3)解:由题意知,当点P与点D重合时,且k=时,a有最小临界值,如图,连接OD,延长DA交x轴于E,
此时,=,
则,
解得:a=+1;
∵则;
当点P与B点重合,且k=时,a有最大临界值,如图,连接OB,延长CB交x轴于F,
此时,,
则,
解得:a=3+,
∵,则;
综上,若P的“倾斜系数”,则a>.
【点睛】本题考查新定义,正方形的性质,正比例函数性质,解题的关键是:(1)(2)问理解新定义,(3)问求临界值.
相关试卷
这是一份模块二 知识全整合专题3 函数及其图像 第9讲 二次函数的实际应用(含解析) -最新中考数学二轮专题复习训练,共38页。试卷主要包含了知识全整合等内容,欢迎下载使用。
这是一份模块二 知识全整合专题3 函数及其图像 第8讲 二次函数与几何图形(含解析) -最新中考数学二轮专题复习训练,共57页。试卷主要包含了知识全整合等内容,欢迎下载使用。
这是一份模块二 知识全整合专题3 函数及其图像 第7讲 二次函数与方程、不等式综合(含解析) -最新中考数学二轮专题复习训练,共34页。试卷主要包含了知识全整合等内容,欢迎下载使用。

