所属成套资源:【备战2025】最新中考化学二轮复习考点一遍过(全国通用)
专题一3 化学与生活(讲义+练习)- 【考点精讲】最新中考化学复习考点一遍过(全国通用)
展开
这是一份专题一3 化学与生活(讲义+练习)- 【考点精讲】最新中考化学复习考点一遍过(全国通用),共33页。试卷主要包含了化学与人体健康,化学与材料,化学与环境等内容,欢迎下载使用。
知识点一、化学与人体健康
1. 六大基本营养素: 和水。
2. 部分营养素的生理功能和主要来源
(1)蛋白质:构成细胞的基本物质,是机体生长及修补受损组织的主要原料。蛋白质在体内有多种功能,其中酶是重要的生物催化剂。蛋白质还能为机体提供能量。
(2)糖类:生命活动的主要 物质,包括 、 、纤维素等
(3)油脂:重要的供能物质,维持生命活动的备用能源。摄入过多会引起肥胖和心脑血管疾病
(4)维生素:调节新陈代谢、预防疾病、维持身体健康。
缺乏维生素A—— ;缺乏维生素C—— ;
缺乏维生素D——青少年发育不良,佝偻病,老年人骨质疏松
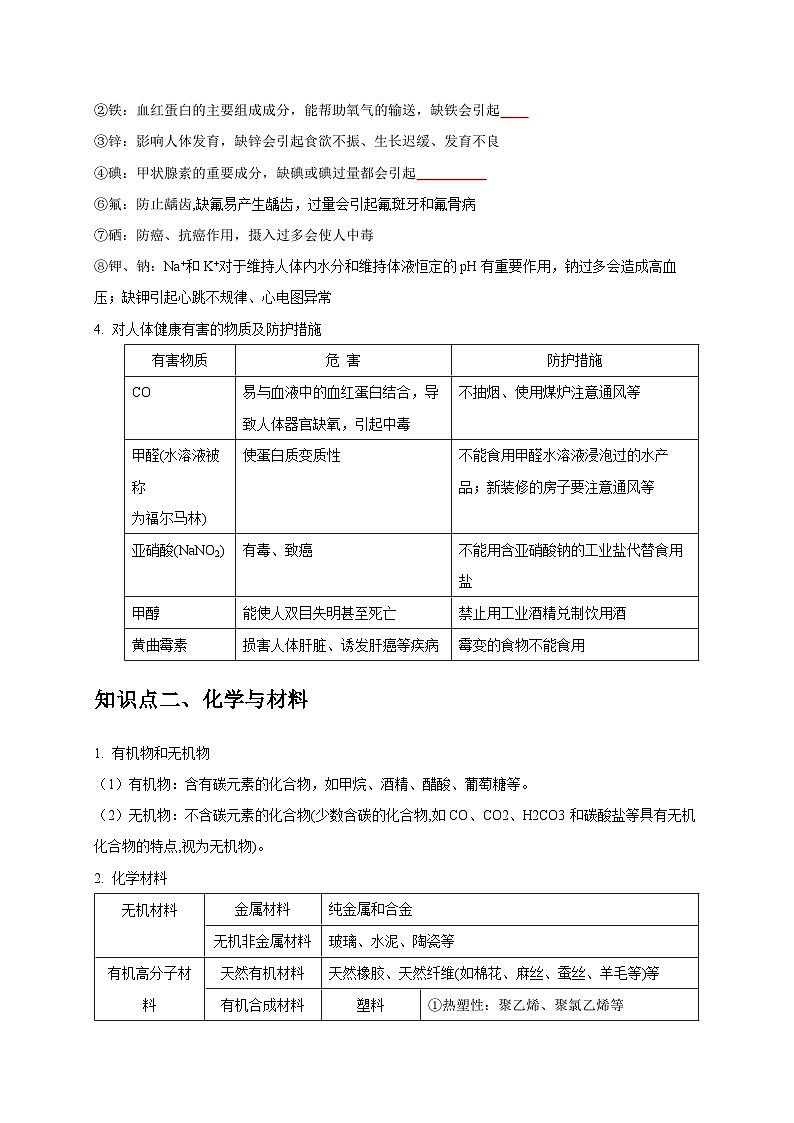
3. 化学元素和人体健康
(1)人体中的重要元素:① 常量元素(含量>0.01%):如C、O、H、N、P、K、Na、Ca等;② 微量元素(含量
相关试卷
这是一份专题一8 化学实验方案的设计与评价(讲义+练习)- 【考点精讲】最新中考化学复习考点一遍过(全国通用),共23页。试卷主要包含了实验方案的设计,实验方案的评价等内容,欢迎下载使用。
这是一份专题一6 物质的检验与鉴别(讲义+练习)- 【考点精讲】最新中考化学复习考点一遍过(全国通用),共23页。试卷主要包含了常见气体的检验与鉴别,物质的检验与鉴别综合运用等内容,欢迎下载使用。
这是一份专题一5 气体的制取与净化(讲义+练习)-【考点精讲】最新中考化学复习考点一遍过(全国通用),共23页。试卷主要包含了实验室制取氧气,气体的净化与干燥,尾气的处理,装置的连接顺序等内容,欢迎下载使用。

