


河南省安阳市滑县2024~2025学年八年级(上)期中生物试卷(含答案)
展开河南省安阳市滑县2024-2025学年七年级10月月考生物学试卷(含答案): 这是一份河南省安阳市滑县2024-2025学年七年级10月月考生物学试卷(含答案),共12页。试卷主要包含了单选题,实验题,读图填空题,填空题等内容,欢迎下载使用。
[生物]河南省安阳市滑县2024~2025学年八年级上学期10月月考试题(有答案): 这是一份[生物]河南省安阳市滑县2024~2025学年八年级上学期10月月考试题(有答案),共7页。
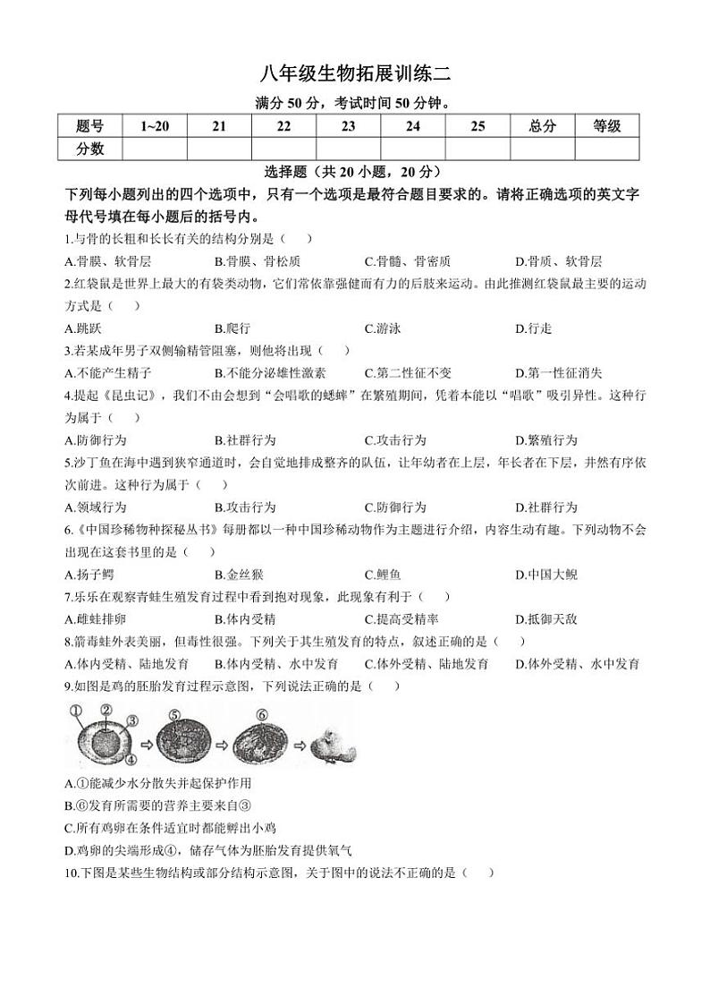
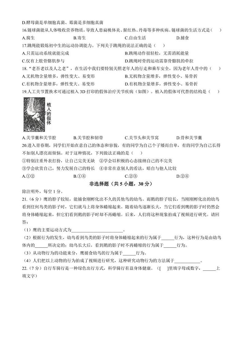
河南省安阳市滑县2024-2025学年八年级上学期10月月考生物试题: 这是一份河南省安阳市滑县2024-2025学年八年级上学期10月月考生物试题,共6页。试卷主要包含了10等内容,欢迎下载使用。