还剩7页未读,
继续阅读
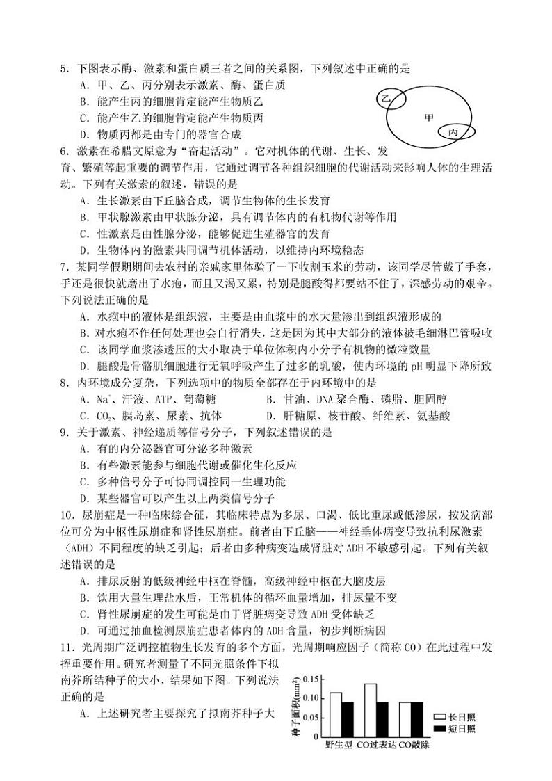
江苏省扬州中学2024~2025学年高二(上)期中生物试卷(含答案)
展开
这是一份江苏省扬州中学2024~2025学年高二(上)期中生物试卷(含答案),共10页。
相关试卷
江苏省盐城市亭湖区盐城市伍佑中学2024~2025学年高二(上)期中卷生物试卷(含答案):
这是一份江苏省盐城市亭湖区盐城市伍佑中学2024~2025学年高二(上)期中卷生物试卷(含答案),共10页。
江西省丰城中学2024~2025学年高二(上)期中生物试卷(含答案):
这是一份江西省丰城中学2024~2025学年高二(上)期中生物试卷(含答案),共9页。
江苏省扬州中学2024~2025学年高一(上)期中生物试卷(含答案):
这是一份江苏省扬州中学2024~2025学年高一(上)期中生物试卷(含答案),共11页。

