


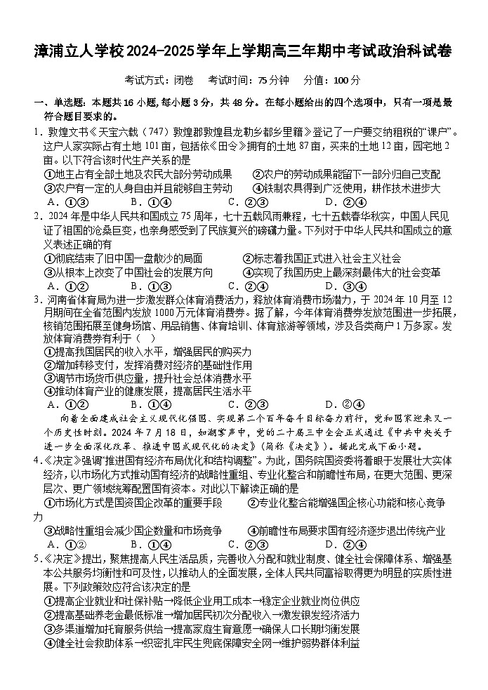
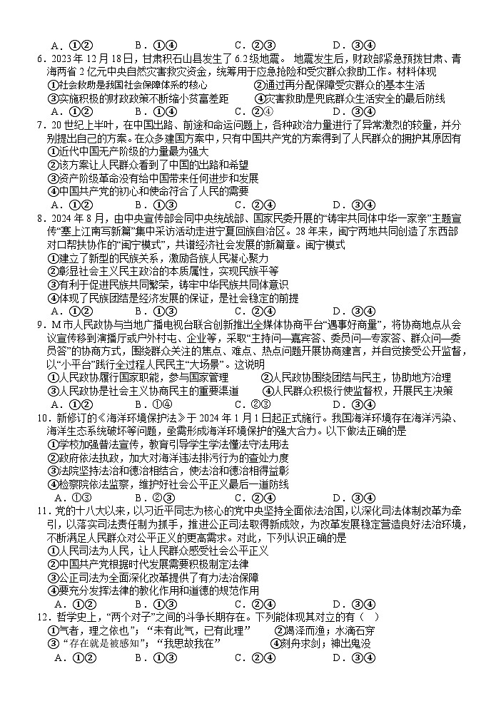
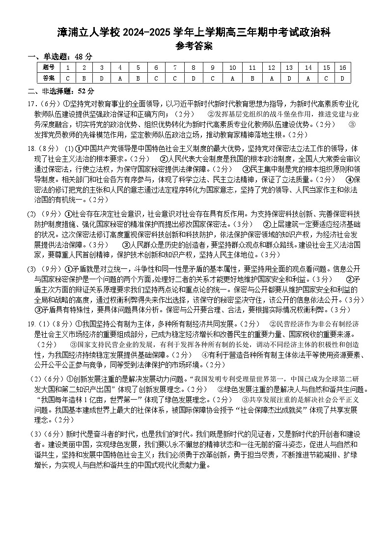
福建省漳州市漳浦立人学校2024-2025学年高三上学期期中考试政治试题
展开福建省名校联盟2024-2025学年高三上学期期中考试政治试题: 这是一份福建省名校联盟2024-2025学年高三上学期期中考试政治试题,文件包含福建省名校联盟2024-2025学年高三上学期期中考试政治试题pdf、思想政治试题参考答案pdf等2份试卷配套教学资源,其中试卷共6页, 欢迎下载使用。
福建省金太阳2024-2025学年高三上学期期中考试政治试题: 这是一份福建省金太阳2024-2025学年高三上学期期中考试政治试题,文件包含福建省金太阳2024-2025学年高三上学期半期考试25-121C政治+答案pdf、政治答题卡pdf等2份试卷配套教学资源,其中试卷共12页, 欢迎下载使用。
福建省漳州市部分学校2024-2025学年高二上学期开学联考政治试题: 这是一份福建省漳州市部分学校2024-2025学年高二上学期开学联考政治试题,共19页。试卷主要包含了单选题,非选择题等内容,欢迎下载使用。