湖北省武汉市2024-2025学年高二上学期11月期中考试生物试卷(Word版附解析)
展开一、选择题:本题共18小题,每小题2分,共36分。在每小题给出的四个选项中,只有一项是符合题目要求的。
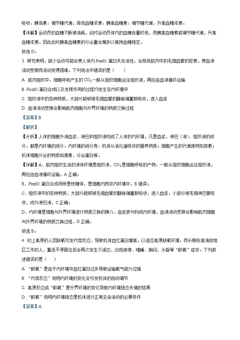
1. 如图为小肠绒毛上皮细胞(图中数字1所示)与内环境之间进行物质交换的示意图,下列说法错误的是( )
A. 葡萄糖进入1的方式是主动运输
B. 3渗透压过高可引起组织水肿
C. 2所生活的环境为血浆
D. 5淋巴液内含有的蛋白质比3血浆内的少
【答案】B
【解析】
【分析】据图分析:1是小肠绒毛上皮细胞,2是红细胞,3是是血浆,4是组织液,5是淋巴液。内环境由血浆、组织液和淋巴等组成,是体内细胞与外界环境进行物质交换的媒介。
【详解】A、由题图可知,1为小肠绒毛上皮细胞,4为组织液,5为淋巴液,3为血浆。葡萄糖进入1的方式是主动运输,A正确;
B、3是血浆,血浆渗透压过高不会引起组织水肿,B错误;
C、2是红细胞,所生活的环境为血浆,C正确;
D、3血浆内含较多的蛋白质,5淋巴液内含有的蛋白质比3血浆内的少,D正确。
故选B。
2. 运动员的血糖不断被消耗,此时运动员体内某种激素的分泌量会增多以维持血糖稳定。这种激素是( )
A. 生长激素B. 抗利尿激素C. 胰岛素D. 胰高血糖素
【答案】D
【解析】
【分析】生长激素:促进生长,促进蛋白质合成和骨生长。抗利尿激素:促进肾小管和集合管对水分的重吸收。胰岛素:调节糖代谢,降低血糖浓度。胰高血糖素:调节糖代谢,升高血糖浓度。
【详解】运动员的血糖不断被消耗,此时运动员体内的血糖含量较低,而胰高血糖素能调节糖代谢,升高血糖浓度。因此此时胰高血糖素的分泌量会增多以维持血糖稳定。
故选D。
3. 研究表明,缺少运动可能会使人体内Piez01蛋白失去活性,会降低肌肉中的毛细血管的密度,使血液流动受限而活动变得困难。下列说法中错误的是( )
A. 肌肉组织中,细胞呼吸产生的CO2一般从组织细胞运往组织液,再经由血液循环运输
B. Picz01蛋白合成以及发挥作用的过程均发生在内环境中
C. 组织液中的各种物质,大部分能够被毛细血管的静脉端重新吸收,进入血浆
D. 血液流动受限会影响肌肉细胞与外界环境的物质交换过程
【答案】B
【解析】
【分析】人体的细胞外液血浆、淋巴和组织液构成了人体的内环境,凡是血浆、淋巴(液)、组织液的成分,都是内环境的成分。内环境的成分有:机体从消化道吸收的营养物质;细胞产生的代谢废物如尿素;机体细胞分泌的物质如激素、分泌蛋白等。
【详解】A、肌肉组织生活的液体环境是组织液,CO2是细胞呼吸的产物,一般从组织细胞运往组织液,再经由血液循环运输,A正确;
B、Piez01蛋白合成场所是核糖体,是细胞内而非内环境中,B错误;
C、组织液中的各种物质,大部分能够被毛细血管的静脉端重新吸收,进入血浆,小部分被毛细淋巴管吸收,成为淋巴液,C正确;
D、内环境是细胞与外界环境进行物质交换的媒介,血浆参与构成内环境,血液流动受限会影响肌肉细胞与外界环境的物质交换过程,D正确。
故选B。
4. 初上高原的人因缺氧引发代偿反应,导致机体血红蛋白增高,以适应高原缺氧环境。而长期在高海拔地区工作的人,重返平原居住后会再次发生不适应,出现疲倦、嗜睡、胸闷、头昏等“醉氧”症状。下列叙述错误的是( )
A. “醉氧”是由于内环境中血红蛋白过多导致运输氧气能力过强
B. “代偿反应”说明内环境的变化会引发机体的自动调节
C. 高原反应或“醉氧”是外界环境的变化导致内环境稳态失调的结果
D. “醉氧”说明内环境稳态是机体进行正常生命活动的必要条件
【答案】A
【解析】
【分析】关于“内环境稳态的调节”应掌握以下几点:(1)实质:体内化学成分及渗透压、温度、pH等理化特性呈现动态平衡的过程;(2)定义:在神经系统和体液的调节下,通过各个器官、系统的协调活动,共同维持内环境相对稳定的状态;(3)调节机制:神经-体液-免疫调节网络;(4)层面:水、无机盐、血糖、体温等的平衡与调节;(5)意义:机体进行正常生命活动的必要条件。
【详解】A、内环境即细胞外液,血红蛋白位于红细胞内,不属于内环境的组成成分,A错误;
B、初上高原的人因缺氧引发代偿反应,导致机体血红蛋白增高,以适应高原缺氧环境,因此推测“代偿反应”说明内环境的变化会引发机体的自动调节,B正确;
C、高原反应或醉氧是外界环境的变化导致内环境的化学成分发生了变化,是内环境稳态失衡的结果,C正确;
D、醉氧是由于外界环境变化剧烈,导致内环境稳态被打破,从而出现疲倦、无力、嗜睡、胸闷、头昏、腹泻等症状,说明内环境稳态是机体进行正常生命活动的必要条件,D正确。
故选A。
5. 在太极拳的“白鹤亮翅”招式中,伸肘动作时伸肌收缩的同时屈肌舒张,如图是完成伸肘动作的反射弧示意图。下列叙述中正确的是( )
A. 整个反射弧中含有4个神经元,效应器是伸肌及相应的运动神经末梢
B. 当兴奋传到③处时膜内电流方向与兴奋传导方向相反
C. 该反射弧的神经中枢在脊髓,受大脑皮层相应高级中枢的调控
D. 伸肘时,图中抑制性中间神经元释放抑制性神经递质使伸肌舒张
【答案】C
【解析】
【分析】反射弧结构包括感受器、传入神经、神经中枢、传出神经和效应器五部分,是反射活动完成的结构基础。
【详解】A、通常来说,一个神经元一根长的轴突,结合题图可知,图中涉及4个神经元,效应器是伸肌运动神经未梢及其所支配的伸肌和屈肌运动神经末梢及其所支配的屈肌,A错误;
B、肌梭受到刺激,兴奋传至③处时,③处Na+内流,形成外负内正的电位,膜内电流方向与兴奋传导方向相同,B错误;
C、该反射弧的神经中枢在脊髓(低级中枢),受大脑皮层相应高级中枢的调控,C正确;
D、伸肘动作中伸肌收缩的过程中,肌梭感受器兴奋,引发伸肌收缩的同时,会刺激抑制性中间神经元兴奋,释放抑制性神经递质,使屈肌运动神经元抑制,导致屈肌的舒张,D错误。
故选C。
6. 人们在品尝酸梅时会流口水,有些人听到酸梅或看到酸梅时,会流口水。下图表示酸梅引起唾液腺分泌唾液的三种途径,以下相关叙述中正确的是( )
A. 在“望梅止渴”这种非条件反射中,体现神经调节存在分级调节的特点
B. 吃酸梅和看、听到酸梅引起唾液腺分泌的反射中,效应器不同的
C. 若某正常人看到酸梅未流口水,可能其未形成相应的条件反射
D. 吃酸梅流口水的条件反射活动中,延脑能对来源于舌的兴奋进行分析
【答案】C
【解析】
【分析】非条件反射是指人生来就有的先天性反射,是一种比较低级的神经活动,由大脑皮层以下的神经中枢(如脑干、脊髓)参与即可完成。条件反射是人出生以后在生活过程中逐渐形成的后天性反射,是在非条件反射的基础上,经过一定的过程,在大脑皮层参与下完成的,是一种高级的神经活动,是高级神经活动的基本方式。
【详解】A、“望梅止渴”属于条件反射,A错误;
B、吃酸梅和看、听到酸梅引起唾液腺分泌的反射中,都是通过传出神经到达唾液腺,引起唾液腺分泌唾液,效应器是相同的,B错误;
C、若某正常人看到酸梅未流口水,可能其未形成相应的条件反射,此时的酸梅属于无关刺激,C正确;
D、吃酸梅流口水是非条件反射活动,D错误。
故选C。
7. 阿尔茨海默病是发生于老年和老年前期,以进行性认知功能障碍和行为损害为特征的神经系统疾病,主要表现为逐渐丧失记忆和语言功能、抽象思维和计算能力损害、人格和行为改变等,下列说法错误的是( )
A. 阿尔茨海默病丧失的记忆、语言功能是人脑特有的高级功能
B. 阿尔茨海默病的形成可能与脑内某些神经递质、蛋白质的合成有关
C. 脑的高级功能可以使人类能主动适应环境,适时调整情绪
D. 阿尔茨海默病轻度患者看不懂文字、不能讲话,说明大脑V、S区受损
【答案】A
【解析】
【分析】1、学习是神经系统不断地接受刺激,获得新的行为、习惯和积累经验的过程。记忆则是将获得的经验进行贮存和再现。
2、人体部分生理(或病理)现象的生物学解释
【详解】A、语言功能是人脑特有的高级功能,但记忆功能不是人脑特有的高级功能,A错误;B、阿尔茨海默病主要表现为逐渐丧失记忆,人类的记忆可能与脑内某些神经递质的作用、蛋白质的合成有关,B正确;
C、脑的高级功能可以使人类不断的学习与记忆,获得新的行为、习惯和积累经验,能主动适应环境,适时调整情绪,C正确;
D、看不懂文字说明V区受损,不能讲话说明S区受损,D正确。
故选A。
8. 呼吸性碱中毒是指肺过度通气使血浆H2CO3浓度或动脉血CO2分压(PaCO2)降低而导致pH升高的现象,患者可能出现眩晕、手足麻木、抽搐等症状。以下相关叙述中错误的是( )
A. 患者可佩戴N95口罩以缓解症状
B 情绪激动时呼吸急促可能引起呼吸性碱中毒
C. 症状明显的患者内环境的pH可能大于7.45
D. 维持内环境pH稳态主要依靠细胞内的多种缓冲对
【答案】D
【解析】
【分析】在神经系统和体液的调节下,通过各个器官、系统的协调活动,共同维持内环境相对稳定的状态。内环境稳态的实质是体内渗透压、温度、pH等理化特性呈现动态平衡的过程。
【详解】A、患者可佩戴N95口罩增加CO2分压,进而缓解眩晕、手足麻木、抽搐等症状,A正确;
B、情绪激动时呼吸急促,会导致肺过度通气,进而可能引起呼吸性碱中毒,B正确;
C、内环境正常的酸碱度在7.35-7.45之间,呼吸性碱中毒会导致患者内环境pH大于7.45,C正确;
D、缓冲对物质位于内环境,不在细胞内,D错误。
故选D。
9. 下图表示的是清华大学研究发现的“脑—脾神经轴”调节免疫活动的机制。下列错误的是( )
A. 乙酰胆碱在该调节过程中作为神经递质刺激B淋巴细胞增殖分化
B. 刺激CRH神经元后,会记录到脾神经的电信号明显加强
C. 去除脾神经的小鼠在疫苗接种后,浆细胞的数量不会明显增加
D. 图示免疫活动的免疫方式为体液免疫
【答案】A
【解析】
【分析】1、第一道防线是皮肤和黏膜及其分泌物,它们不仅能够阻挡大多数病原体入侵人体,而且他们的分泌物还有杀菌作用。呼吸道黏膜上有纤毛,具有清扫异物(包括病毒、细菌)的作用。
2、第二道防线是体液中的杀菌物质(如溶菌酶)和吞噬细胞。前两道防线是人类在进化过程中逐渐建立起来的天然防御功能,特点是人人生来就有,不针对某一种特定的病原体,对多种病原体都有防御作用,因此叫做非特异性免疫(又称先天性免疫)。
3、第三道防线主要由免疫器官(扁桃体、淋巴结、胸腺、骨髓、脾等)和免疫细胞(淋巴细胞、巨噬细胞)借助血液循环和淋巴循环而组成的。第三道防线是人体在出生以后逐渐建立起来的后天防御功能,特点是出生后才产生的,只针对某一特定的病原体或异物起作用,因而叫做特异性免疫。
【详解】A、图示乙酰胆碱是T淋巴细胞释放的,应为细胞因子,其作用是刺激B细胞增殖和分化成浆细胞和记忆细胞,A错误;
B、兴奋在神经纤维上以电信号的形式传导,因此刺激CRH神经元后几秒钟之内,会记录到脾神经的电信号明显加强,B正确;
C、脾神经释放的去甲肾上腺素可作用于T细胞释放乙酰胆碱,进而促进B细胞增殖分化,因此去除脾神经的小鼠,由于缺少脾神经释放的去甲肾上腺素作用于T淋巴细胞,因此在疫苗接种后,浆细胞的数量会急剧减少,C正确;
D、由题图可知,下丘脑CRH神经元通过释放信号作用于脾神经,使其释放去甲肾上腺素,去甲肾上腺素与T淋巴细胞上的受体结合可促进接受抗原刺激的T淋巴细胞释放乙酰胆碱,乙酰胆碱与B细胞上的受体结合,可促进其增殖分化形成浆细胞,浆细胞产生抗体,因此属于体液免疫过程,D正确。
故选A。
10. 憋尿时,如膀胱内尿液过多,对牵张感受器的刺激就会过强,来自于脊髓的兴奋则超过来自于大脑的抑制,会出现“憋不住”的现象。下列叙述错误的是( )
A. 人之所以能有意识的控制排尿,是因为大脑皮层对脊髓进行着调控
B. 当大脑皮层有关区域受损时,排尿反射会消失
C. 尿液排出时导致逼尿肌进一步收缩,加速尿液的排出,属于正反馈调节
D. 排尿反射过程中,脊髓的兴奋性信号会导致传出神经元发生Na+内流
【答案】B
【解析】
【分析】人体完成排尿反射的低级中枢位于脊髓,从神经系统分级调节的角度分析“憋尿”的实例,可说明低级中枢的调节活动受到高级中枢的调控。
【详解】A、神经系统存在分级调节,大脑皮层作为高级中枢可控制低级中枢脊髓,A正确;
B、尿意的形成在大脑皮层,排尿反射的神经中枢在脊髓,大脑皮层有关区域受损时,不能产生尿意,但排尿反射能够完成,B错误;
C、尿液排出时导致逼尿肌进一步收缩,这样会加速尿液的排出,从而完成排尿,属于正反馈调节,C正确;
D、脊髓的兴奋性信号会导致传出神经元发生Na+内流,进而将兴奋传至效应器,D正确。
故选B。
11. 实验小组为了探究交感神经在情绪应激中的免疫调节作用,建立情绪应激的动物模型组和用化学制剂6-OHDA选择性损毁外周交感神经组,并检测了各组小鼠血清中糖皮质激素(一种具有免疫抑制作用的激素)的浓度,实验结果如图所示。下列叙述错误的是( )
A. 糖皮质激素发挥免疫抑制作用后会被内环境中的酶水解
B. 单独损毁交感神经会导致机体的免疫功能被抑制
C. 交感神经损毁能减弱应激对免疫功能的抑制作用
D. 长期的情绪应激易导致机体免疫功能下降
【答案】C
【解析】
【分析】糖皮质激素(GC)是机体内极为重要的一类调节分子,它对机体的发育、生长、代谢以及 免疫功能等起着重要调节作用,是机体应激反应最重要的调节激素,也是临床上使用最为广泛而有效的抗炎和免疫抑制剂。在紧急或危重情况下,糖皮质激素往往为首选。
【详解】A、糖皮质激素是一种动物激素,其发挥作用后会被内环境中的酶水解,A错误;
B、根据图示结果,对比C、D两组可知.单独损毁交感神经不会改变血清中的糖皮质激素的含量,因此不会导致机体的免疫功能被抑制,B错误;
C、对比A组和B组可知,情绪应激会降低机体的免疫功能,而损毁交感神经后其作用效果会被大大减弱,因此交感神经损毁能减弱应激对免疫功能的抑制作用,C正确;
D、长期的情绪应激会降低机体的免疫功能,而自身免疫病和免疫功能过强有关,D错误。
故选C
12. 冬天,同学们从温暖的教室里出来到操场上跑操,由于教室内外温差很大,机体需经过一系列调节活动才能维持体温平衡。以下有关人体体温调节的叙述错误的是( )
A. 安静状态下,产热的主要器官是肝脏和脑,运动时主要靠骨骼肌产热
B. 炎热环境中,皮肤血管舒张,汗液分泌增多,以增加散热
C. 某人因感冒持续高烧不退的过程中,机体产热量大于散热量
D. 人体在寒冷环境中散热量大于在炎热环境中
【答案】C
【解析】
【分析】人体体温调节:(1)体温调节中枢:下丘脑;(2)机理:产热和散热保持动态平衡;(3)寒冷环境下:①增加产热的途径:骨骼肌战栗、甲状腺激素和肾上腺素分泌增加;②减少散热的途径:立毛肌收缩、皮肤血管收缩等。(4)炎热环境下:主要通过增加散热来维持体温相对稳定,增加散热的途径主要有汗液分泌增加、皮肤血管舒张。
【详解】A、代谢产热是机体热量的主要来源。在安静状态下,人体主要通过肝、脑等器官的活动提供热量;运动时,骨骼肌成为主要的产热器官,A正确;
B、炎热环境中,皮肤血管舒张,汗液分泌增多,散热量增大,B正确;
C、持续高烧不退的过程中,体温维持稳定,此时机体的产热等于散热,C错误;
D、与炎热环境相比,寒冷环境中,人体产热量增加,散热量也增加,因此人体在寒冷环境中散热量大于在炎热环境中,D正确。
故选C。
13. 醛固酮是一种类固醇激素,其受体位于细胞内。该激素和受体结合后启动相关基因的表达,进而促进肾小管和集合管对钠离子和水的重吸收以及对钾离子的排出。下列叙述错误的是( )
A. 血钠含量下降时,醛固酮分泌量增多
B. 血钾含量升高时,醛固酮分泌量增加
C. 醛固酮在肾上腺髓质合成后,以胞吐的方式运出细胞
D. 醛固酮发挥作用后导致尿量和尿的成分发生变化
【答案】C
【解析】
【分析】与人体盐平衡调节相关的激素是醛固酮,促进肾小管和集合管对钠离子和水的重吸收以及对钾离子的排出,具有“保钠排钾”的作用。
【详解】A、血钠含量下降时,醛固酮分泌量增多,促进肾小管和集合管对钠离子的重吸收,维持动态平衡,A正确;
B、血钾含量升高时,醛固酮分泌量增加,促进肾小管和集合管对钾离子的排出,B正确;
C、醛固酮在肾上腺皮质合成,不是髓质,且运出细胞的方式是自由扩撒,C错误。
D、醛固酮发挥作用后导致尿量和尿的成分发生变化,进而调节盐平衡,D正确。
故选C。
14. 人在恐惧、焦虑、紧张等情况下机体会发生体温上升,心跳加快、血压升高、排尿量增加等一系列的生理变化,这些变化受肾上腺素和钠尿肽等的调节。钠尿肽是心房壁细胞在受到牵拉(如血量过多)时合成并释放的肽类激素,能减少肾脏对水分的重吸收。下列说法错误的是( )
A. 钠尿肽作用的靶细胞是肾小管和集合管细胞
B. 肾上腺素分泌增多引起心脏血输出量增多,会导致钠尿肽释放量增多
C. 钠尿肽的合成需要细胞器核糖体的参与
D. 在尿量的调节中,钠尿肽与抗利尿激素具有协同作用
【答案】D
【解析】
【分析】激素由内分泌细胞或器官产生,通过体液运输作用于靶器官、靶细胞,从而调节细胞代谢,激素一旦与靶细胞接受并起作用后就会失活,因此机体需要源源不断产生。肾上腺素由肾上腺分泌,是氨基酸类激素,而钠尿肽是肽类激素,不可以口服。
【详解】A、钠尿肽能减少肾脏对水分的重吸收,而肾脏中对水的重吸收主要是肾小管和集合管,因此钠尿肽作用的靶细胞是肾小管和集合管细胞,A正确;
B、肾上腺素的作用效果是引起机体体温升高,心跳加快、血压升高,据此可推测肾上腺素分泌增多会引起心脏血输出量增多,进而导致钠尿肽释放量增多,B正确;
C、钠尿肽的化学本质是肽类化合物,因此其合成过程需要细胞器核糖体参与,C正确;
D、在尿量的调节中,钠尿肽的作用效果是使尿量增多,而抗利尿激素的作用效果是促进肾小管和集合管对水分的重吸收作用,进而使尿量减少,二者在尿量调节过程中具有拮抗作用,D错误。
故选D。
15. 海马是机体完成学习记忆功能的关键结构,海马突触中一氧化氮(NO)可作为一种神经递质,若前后两个神经元持续兴奋,则有助于提高学习与记忆能力,下图是NO作用的主要机制。下列说法错误的是( )
A. 图示表明与NO结合的受体位于突触前膜
B. 途径I作用时,可能会抑制突触小体的活动
C. 途径II有助于提高机体的学习与记忆能力
D. 途径Ⅲ表明兴奋在突触处可以双向传递
【答案】C
【解析】
【分析】1、神经元的轴突末梢经过多次分支,最后每个小枝末端膨大,呈杯状或球状,叫做突触小体。突触小体可以与其他神经元的细胞体、树突相接触,共同形成突触。
2、当神经末梢有神经冲动传来时,突触前膜内的突触小体受到刺激,会释放一种化学物质—神经递质。神经递质经过扩散通过突触间隙,然后与突触后膜上的特异性受体结合,引发突触后膜电位变化,引发一次新的神经冲动。
【详解】A、依据图示信息可知,NO位于突触后膜,根据箭头方向可知,与其结合的受体位于突触前膜,A正确;
B、据图可知,途径I作用于线粒体起到抑制作用,线粒体可以为突触小体的活动提供能量,所以途径I作用时,可能会抑制突触小体的活动,B正确;
C、途径Ⅲ表示NO刺激前后两个神经元持续兴奋,因此途径Ⅲ有助于提高学习与记忆能力,而途径II刺激后,释放的是抑制性递质,使神经元抑制,根据题干信息可判断,该途径不能提高其学习和记忆能力,C错误;
D、依据图示箭头可知,兴奋在突触处可以双向传递,D正确。
故选C。
16. 胰腺中的胰岛B细胞是可兴奋的细胞,存在内负外正的静息电位。下图为血糖浓度升高时,胰岛B细胞分泌胰岛素的机制示意图。下列说法错误的是( )
A. 细胞内的葡萄糖在葡萄糖激酶作用下生成6-磷酸葡萄糖,进入线粒体氧化分解生成ATP
B. ATP/ADP比率的上升使细胞膜内侧电位变化为由负变正
C. 图中胰岛素的分泌依赖细胞膜的结构特点流动性
D. 胰岛素是能降低血糖的激素
【答案】A
【解析】
【分析】胰岛A细胞分泌胰高血糖素,能升高血糖,即促进肝糖原的分解和非糖类物质转化;胰岛B细胞分泌胰岛素是唯一能降低血糖的激素,其作用分为两个方面:促进血糖氧化分解、合成糖原、转化成非糖类物质;抑制肝糖原的分解和非糖类物质转化。
【详解】A、线粒体只能将丙酮酸氧化分解,6-磷酸葡萄糖需在细胞质基质被分解为丙酮酸才可以被线粒体利用,A错误;
B、ATP/ADP 比率的上升,引起ATP敏感钾通道关闭,膜电位改变,引起电压敏感钙通道打开,Ca2+内流,使细胞膜内侧电位变化为由负变正,B正确;
C、图中胰岛素(分泌蛋白)分泌依赖的是细胞膜的结构特点流动性,C正确;
D、胰岛素能促进组织细胞摄取、利用、储存葡萄糖进而降低血糖,D正确。
故选A
17. 人体红骨髓中的造血干细胞能够通过增殖和分化,不断产生不同类型的血细胞,如红细胞、巨噬细胞、淋巴细胞、树突状细胞等。树突状细胞因其表面具有树枝状突起而得名。下列说法正确的是( )
A. 免疫活性物质只能由淋巴细胞产生
B. 树突状细胞既参与体液免疫过程,又参与细胞免疫过程
C. 树突状细胞能够吞噬、摄取和处理病原体,并将抗原传递给B细胞
D. 细胞毒性T细胞通过分泌细胞因子识别、杀死、吞噬靶细胞,完成细胞免疫
【答案】B
【解析】
【分析】树突状细胞能够吞噬、摄取和处理病原体,并将抗原传递给T细胞,功能类似于吞噬细胞。吞噬细胞既可以在非特异免疫中发挥作用(直接吞噬消灭各种病原微生物),又可在特异性免疫中发挥作用(摄取、处理抗原,吞噬抗原-抗体的复合物)。
【详解】A、免疫活性物质也可由其他细胞产生,如溶菌酶也可由唾液腺细胞产生,A错误;
BC、树突状细胞为抗原呈递细胞,能摄取、处理和呈递抗原至辅助性T细胞,既参与体液免疫过程,又参与细胞免疫过程,B正确,C错误;
D、细胞因子是促进B细胞和细胞毒性T细胞的增殖分化,不能直接杀死和吞噬靶细胞,D错误。
故选B。
18. 健康人的子宫感染人乳头瘤病毒(HPV)可能引发罹患子宫颈癌。HPV入侵机体感染细胞a后,机体做出免疫应答,细胞b与细胞a结合。细胞b释放穿孔素和颗粒酶,颗粒酶通过细胞膜上的孔道进入细胞,如图所示。下列叙述错误的是( )
A. 穿孔素和颗粒酶属于细胞因子,以主动运输的方式穿过细胞膜
B. 细胞b是细胞毒性T细胞,可识别并裂解靶细胞
C. 颗粒酶进入细胞a,可能激活细胞a启动细胞凋亡,暴露HPV
D. HPV抗体可与血液中的游离的HPV特异性结合可阻止对人体细胞的黏附
【答案】A
【解析】
【分析】细胞免疫:细胞毒性T细胞识别到被感染的宿主细胞后,增殖分化形成新的细胞毒性T细胞和记忆细胞,细胞毒性T细胞和靶细胞接触,将靶细胞裂解。
【详解】A、穿孔素和颗粒酶属于细胞因子,其本质是蛋白质,蛋白质以胞吐方式分泌到细胞外,A错误;
B、细胞b是细胞毒性T细胞,可识别并裂解靶细胞,将其中的病原体释放出来,B正确;
C、颗粒酶进入细胞a,可能激活细胞a(靶细胞)启动细胞凋亡,暴露HPV,进而通过体液免疫再被进一步清除,C正确;
D、HPV抗体可与血液中的游离的HPV特异性结合以阻止其增殖和对人体细胞的黏附,D正确。
故选A。
二、非选择题:本题共4小题,共64分。
19. “渐冻症”又称肌萎缩侧索硬化(ALS),是一种运动神经元疾病。患者大脑、脑干和脊髓中运动神经细胞受到损伤,肌肉逐渐萎缩无力,直至瘫痪,而患者大脑始终保持清醒。
(1)如图是ALS患者病变部位的有关生理过程,NMDA为膜上的结构,因此NMAD应为______,经检测ALS患者突触间隙的谷氨酸含量比正常人高,其中谷氨酸为______(兴奋性/抑制性)神经递质,其判断理由为_________。
(2)推测ALS发病机理可能为_________。
(3)对患者注射神经类药物进行治疗时,病人有感觉,原因_______,此病可通过________作用于突触缓解病症。
(4)早期患者基本可以有意识地控制排尿,是因为________。晚期患者有尿不尽现象,可能是膀胱缩小程度不够,______(交感/副交感)神经兴奋,会使膀胱缩小。
【答案】(1) ①. 特异性受体 ②. 兴奋性 ③. 谷氨酸与突触后膜上的受体结合后,引起钠离子内流,进而产生动作电位
(2)ALS患者的突触间隙谷氨酸过多,持续作用引起Na+过度内流,突触后神经细胞渗透压升高,最终水肿破裂
(3) ①. 患者运动神经细胞受到损伤,而感觉神经细胞没有受到损伤,因此对患者注射神经类药物进行治疗时,病人有感觉 ②. 抑制突触前膜回收谷氨酸
(4) ①. 高级中枢对低级中枢有调控作用 ②. 副交感
【解析】
【分析】兴奋在神经元之间需要通过突触结构进行传递,突触包括突触前膜、突触间隙、突触后膜,其具体的传递过程为:兴奋以电流的形式传导到轴突末梢时,突触小泡释放递质(化学信号),递质作用于突触后膜,引起突触后膜产生膜电位(电信号),从而将兴奋传递到下一个神经元。
【小问1详解】
如图是ALS患者病变部位的有关生理过程,NMDA为膜上的结构,因此NMAD应为特异性受体。图中谷氨酸与突触后膜的受体结合后,引起钠离子内流,进而产生动作电位,可见谷氨酸为“兴奋性”神经递质。
【小问2详解】
题意显示,ALS患者的突触间隙谷氨酸过多,持续作用引起Na+过度内流,突触后神经细胞渗透压升高,最终水肿破裂,从而导致运动神经细胞受损,进而表现患病。
【小问3详解】
“渐冻症”是一种运动神经元疾病,患者运动神经细胞受到损伤,而感觉神经细胞没有受到损伤,因此,对患者注射神经类药物进行治疗时,病人有感觉。若某药物能抑制突触前膜释放递质(谷氨酸)或抑制递质(谷氨酸)与突触后膜上的受体结合或抑制突触后膜钠离子内流或促进突触前膜回收递质(谷氨酸)等,则可通过作用于突触来缓解病症。
【小问4详解】
排尿中枢在脊髓,由于大脑皮层高级中枢对低级中枢脊髓有调控作用,早期患者基本可以有意识地控制排尿。脊髓通过副交感神经兴奋,会使膀胱缩小。
20. 丙型肝炎由丙型肝炎病毒感染导致,患者大部分在感染期伴有轻度肝水肿和高水平的血浆肝酶。临床上的常规治疗需要注意水、电解质的平衡,以维持内环境稳态,还需要定时监测肝酶、血氧饱和度等指标。如图为人体肝细胞与外界环境进行物质交换的过程,图中a、b、c代表不同的细胞外液。
(1)人的肝脏处毛细血管壁细胞直接生活的内环境称是______。内环境稳态维持的机制为_____,并通过机体______分工合作,协调统一来实现。
(2)丙型肝炎患者表现肝水肿现象的原因主要是_____。如果肌肉注射某种消炎药进行治疗,药物首先进入的内环境是______(a、b、c)。
(3)机体血氧饱和度正常的生理意义是________。
【答案】(1) ①. 组织液和血浆 ②. 神经-体液-免疫调节网络 ③. 各器官、系统
(2) ①. 肝脏处毛细血管壁细胞及肝脏细胞受损,血浆蛋白和细胞内液外渗,使组织液渗透压升高,渗透吸水导致肝水肿 ②. b
(3)保障机体对氧气的正常需求
【解析】
【分析】细胞通过内环境与外界环境进行物质交换。细胞作为一个开放系统,可以直接与内环境进行物质交换:不断获取进行生命活动所需要的物质,同时又不断排出代谢产生的废物,从而维持细胞正常的生命活动。内环境与外界环境的物质交换过程,需要体内呼吸系统、泌尿系统、循环系统、消化系统等的参与。
【小问1详解】
人的肝脏处毛细血管壁细胞直接生活的内环境一侧是血浆,另一侧是组织液,内环境维持稳态的机制是神经-体液-免疫调节网络,需要机体的各器官、系统分工合作、协调统一来实现。
【小问2详解】
丙型肝炎患者肝脏处毛细血管壁细胞及肝脏细胞受损,血浆蛋白(不是血红蛋白)和细胞内液外渗,使组织液的渗透压升高,渗透吸水导致肝水肿,如果肌肉注射消炎药进行治疗,注射的药物首先进入的是组织液。
【小问3详解】
机体血氧饱和度正常的生理意义是保障机体对氧气的正常需求。
21. 布氏田鼠是生活在寒冷地带的一种非冬眠小型哺乳动物。下图为持续寒冷刺激下机体调节褐色脂肪组织细胞BAT细胞产热过程的示意图。请分析并回答下列问题:
(1)据图,寒冷刺激使BAT细胞中______增加,在其作用下,部分脂肪分解,其产物进入线粒体参与细胞呼吸。另一方面寒冷刺激还能使下丘脑合成并释放______的量增加,该生理活动的结构基础是______;通过______轴的______调节使体内甲状腺激素的含量增加。
(2)综上所述,在持续寒冷的环境中,布氏田鼠通过______调节,最终引起BAT细胞中______和ATP合成减少,实现产热增加,维持体温的稳定。
(3)在缺水的环境中布氏田鼠的下丘脑(神经)细胞产生兴奋,传导至______,产生渴觉;同时垂体释放的______增加,促进______,保持机体水平衡。
【答案】(1) ①. 甲状腺激素和cAMP ②. 促甲状腺激素释放激素 ③. 反射弧 ④. 下丘脑-垂体-甲状腺 ⑤. 分级
(2) ①. 神经-体液 ②. 脂肪分解
(3) ①. 大脑皮层 ②. 抗利尿激素 ③. 肾小管和集合管对水分的重吸收
【解析】
【分析】题意分析,寒冷刺激一方面使下丘脑部分传出神经末梢释放去甲肾上腺素,导致BAT细胞中cAMP增加,cAMP的直接作用是促进脂肪分解和促进UCP-1基因的表达。另一方面寒冷刺激还能使下丘脑合成并释放促甲状腺激素释放激素的量增加,最终导致体内甲状腺激素的量增加。
【小问1详解】
据图可看出,BAT细胞内的甲状腺激素和cAMP增加,促进了UCP-1基因的表达。在其作用下,部分脂肪分解,其产物进入线粒体参与细胞呼吸。另一方面寒冷刺激还能使下丘脑合成并释放促甲状腺激素释放激素的量增加,该生理活动的结构基础是反射弧,通过下丘脑-垂体-甲状腺轴的分级调节,可放大激素的作用,使体内甲状腺激素的含量增加。甲状腺激素具有提高细胞代谢速率,增加机体产热的作用。
【小问2详解】
综上所述,在持续寒冷的环境中,通过反射弧和相关激素的作用,即布氏田鼠通过神经-体液调节,最终引起BAT细胞中脂肪分解增加和ATP合成减少,实现产热增加,达到产热和散热的平衡,维持体温的稳定。
【小问3详解】
在缺水的环境中布氏田鼠细胞外液渗透压上升,引起下丘脑(神经)细胞产生兴奋,传导至大脑皮层产生渴觉;同时垂体释放的抗利尿激素增加,促进肾小管和集合管对水分的重吸收,进而使细胞外液渗透压下降,保持机体水平衡。
22. 科学家研究发现一种树突状细胞(DC 细胞),在免疫反应中有强大的功能。请回答问题:
(1)DC 细胞能通过__________方式将外来抗原摄入细胞内,将其分解;同时,免疫调节也可对付体内的异常细胞,以上这些过程这体现了免疫系统的三个功能即_______________。
(2)DC 细胞处理抗原后,细胞表面出现特定的物质能与 T 细胞外的________相结合,激活信号分子(S1、S2)从而激发 T 细胞出现免疫效应,此过程体现了细胞膜___________的功能。
(3)辅助性T细胞发生免疫效应时,它产生的_____________可作用于已被抗原刺激的B细胞,并促进其_____________成为________和记忆B细胞。
(4)DC 免疫疗法是通过采集患者自体的外周血液,在体外诱导培养出大量 DC 细胞,使之负载上肿瘤抗原信息后再输回给患者。这些 DC细胞进入患者体内后,可启动细胞免疫精确杀伤肿瘤细胞,请描述该过程:___________________。
【答案】(1) ①. 胞吞 ②. 免疫防御、免疫自稳和免疫监视
(2) ①. 特异性受体 ②. 信息交流
(3) ①. 细胞因子 ②. 增殖、分化 ③. 浆细胞##效应B细胞
(4)负载上肿瘤抗原信息的DC细胞将抗原呈递给细胞毒性T细胞,细胞毒性T细胞识别并接触、裂解具有同样肿瘤抗原信息的靶细胞
【解析】
【分析】细胞膜的功能为:①将细胞与外界环境分隔开;②控制物质进出细胞;③进行细胞间的信息交流。
【小问1详解】
抗原通常是蛋白质、多糖或者脂质等大分子物质,DC细胞能通过胞吞方式将外来抗原摄取入细胞内,将其分解,体现的是免疫防御功能;同时,免疫调节也可对付体内的异常细胞,这体现了免疫自稳和免疫监视的功能,即免疫系统具有免疫防御、免疫自稳和免疫监视的功能。
【小问2详解】
结合图示可以看出,DC细胞处理抗原后,细胞外出现特定的物质能与T细胞外具有识别作用的特异性受体相结合,激活信号分子(S1、S2)从而激发T细胞出现免疫效应,此过程是细胞间的信息交流功能的体现,说明细胞膜具有信息交流功能。
【小问3详解】
辅助性T细胞发生免疫效应时,它产生的细胞因子可作用于已被抗原刺激的B细胞,并促进其增殖、分化成为浆细胞(效应B细胞)和记忆B细胞,其中浆细胞能产生抗体,抗体能与相应的抗原发生特异性结合,再由吞噬细胞或其他细胞将其消化。
【小问4详解】
这些DC细胞进入患者体内后,负载上肿瘤抗原信息的DC细胞将抗原呈递给细胞毒性T细胞,细胞毒性T细胞识别并接触、裂解具有同样肿瘤抗原信息的靶细胞,该免疫过程属于细胞免疫。同时,还能产生记忆T细胞,使机体产生免疫记忆,具有防止肿瘤复发的功效。生理或病理现象
参与(损伤)神经中枢
考试专心答题时
大脑皮层V区和W区(高级中枢)参与
聋哑人学习舞蹈
大脑皮层视觉中枢、言语区的V区和躯体运动中枢参与
植物人
大脑皮层损伤、小脑功能退化,但下丘脑、脑干、脊髓功能正常
高位截瘫
脊椎受损伤,大脑皮层、小脑等功能正常
湖北省武汉市部分重点中学2024-2025学年高二上学期期中联考生物试卷(Word版附答案): 这是一份湖北省武汉市部分重点中学2024-2025学年高二上学期期中联考生物试卷(Word版附答案),共8页。试卷主要包含了选择题的作答,非选择题的作答等内容,欢迎下载使用。
湖北省随州市高中2024-2025学年高二上学期期中考试生物学试卷(Word版附解析): 这是一份湖北省随州市高中2024-2025学年高二上学期期中考试生物学试卷(Word版附解析),文件包含湖北省随州市高中2024-2025学年高二上学期期中考试生物学试题Word版含解析docx、湖北省随州市高中2024-2025学年高二上学期期中考试生物学试题Word版无答案docx等2份试卷配套教学资源,其中试卷共25页, 欢迎下载使用。
湖北省武汉市洪山高级中学2024-2025学年高一上学期10月考试生物试卷(Word版附解析): 这是一份湖北省武汉市洪山高级中学2024-2025学年高一上学期10月考试生物试卷(Word版附解析),文件包含湖北省武汉市洪山高级中学2024-2025学年高一上学期10月考试生物试卷Word版含解析docx、湖北省武汉市洪山高级中学2024-2025学年高一上学期10月考试生物试卷Word版无答案docx等2份试卷配套教学资源,其中试卷共27页, 欢迎下载使用。

