河南省新乡市封丘县天一大联考2024-2025学年高一上学期期中考试生物试题
展开
这是一份河南省新乡市封丘县天一大联考2024-2025学年高一上学期期中考试生物试题,共13页。
考生注意:
1.答题前,考生务必将自己的姓名、考生号填写在试卷和答题卡上,并将考生号条形码粘贴在答题卡上的指定位置。
2.回答选择题时,选出每小题答案后,用铅笔把答题卡对应题目的答案标号涂黑。如需改动,用橡皮擦干净后,再选涂其他答案标号。回答非选择题时,将答案写在答题卡上。写在本试卷上无效。
3.考试结束后,将本试卷和答题卡一并交回。
一、选择题:本题共16小题,每小题3分,共48分。在每小题给出的四个选项中,只有一项是符合题目要求的。
1.细胞学说被认为是19世纪自然科学三大发现之一。下列关于细胞学说的叙述,正确的是
A.细胞学说认为一切动植物都是由细胞构成的
B.细胞学说认为新细胞是由老细胞分裂产生的
C.细胞学说认为细胞是一切生物结构和功能的基本单位
D.细胞学说认为动物细胞和植物细胞具有完全相同的结构
2.归纳法是指由一系列具体事实推理出一般结论的思维方法。下列关于归纳法的叙述,错误的是
A.归纳法分为完全归纳法和不完全归纳法
B.细胞学说是采用不完全归纳法概括出来的理论
C.不完全归纳法得出的结论存在例外的可能,很可能是不可信的
D.观察到人的成熟红细胞没有细胞核,不能得出动物细胞都无细胞核的结论
3.自然界从生物个体到生物圈,可以看作各个层次的生命系统。下列关于生命系统结构层次的叙述,正确的是
A.病毒要寄生在活细胞中,因此生命系统结构层次的基础是病毒
B.与1只大熊猫相比,1株冷箭竹具有的生命系统结构层次较多
C.麦田里的小麦、杂草等植物与田鼠等动物共同形成了一个群落
D.生物圈的碳氧平衡与地球上所有生物细胞的生命活动都有关系
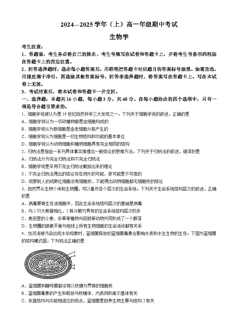
4.当河流被污染出现水华现象时,蓝细菌释放的蓝细菌毒素会影响水质和水生生物的生存。下图为蓝细菌的结构模式图。下列说法正确的是
A.蓝细菌和酵母菌都没有以核膜为界限的细胞核
B.蓝细菌毒素的产生和释放与核糖体、内质网和高尔基体有关
C.依据结构与功能相适应的观点,蓝细菌是自养生物主要与结构2有关
D.发生水华的河流中N、P元素含量高,可为蓝细菌合成核酸提供营养物质
5.下表所示为玉米和人体细胞内的部分元素及其含量(干重,质量分数),下列关于组成生物体的元素和化合物的叙述,正确的是
A.组成玉米和人体细胞的元素中,含量最多的都是C
B.组成玉米和人体细胞的元素种类和含量均大致相同
C.推测玉米和人体细胞中不同有机物的含量可能有差别
D.表中的部分元素属于微量元素,含量少但作用不可替代
6.“有收无收在于水,多收少收在于肥。”这句农谚体现了水和无机盐对于农作物生长的重要性。下列分析错误的是
A.玉米秸秆经焚烧产生的灰烬就是秸秆中的无机盐
B.无机盐和有机肥均可为植物体的生长提供物质和能量
C.水可与蛋白质、多糖等物质结合形成结合水,参与生物体的构成
D.种子晒干再储存是通过减少自由水的含量来降低细胞的代谢水平
7.中国居民的“平衡膳食宝塔”中将食物分为五个层级,第一层级为谷类和薯类。下列关于糖类的叙述,正确的是
A.谷类中的淀粉和纤维素均可为人体提供能量
B.生物体中的糖类分子一般是由C、H、O、N构成的
C.谷类和薯类的甜味低,糖尿病患者可放心大量食用
D.有些饮料含糖量高,长期过量饮用会导致肥胖、龋齿等
8.鱼肝油是从深海鱼类的肝脏中提取出的油脂,富含Omega-3脂肪酸(不饱和脂肪酸)、维生素A、维生素D等多种营养成分。下列关于脂质的叙述,错误的是
A.脂质存在于所有细胞中,部分脂质可参与组成细胞结构
B.动物脂肪中含有的脂肪酸均为饱和脂肪酸,室温时呈固态
C.部分婴幼儿可适量补充鱼肝油以促进肠道对钙和磷的吸收
D.深海鱼类体内的Omega-3脂肪酸有利于维持细胞膜的流动性
9.G蛋白偶联受体(GPCR)是一类具有7次跨膜螺旋结构的膜蛋白(如下图所示),可将信号由细胞外转导到细胞内,调控机体的多种生理功能。下列说法错误的是
A.GPCR和G蛋白均为多聚体,构成它们的单体为氨基酸
B.GPCR的亲水部分位于质膜内部,疏水部分位于质膜两侧
C.与质膜上的糖蛋白类似,GPCR也具有信息传递的功能
D.1个GPCR至少含有1个游离的氨基和1个游离的羧基
10.下图表示某种化合物的局部结构,下列说法正确的是
A.该化合物可与蛋白质等物质结合构成染色体
B.该化合物作为遗传物质存在于所有的生物体中
C.图中1、2、3依次表示核糖、胞嘧啶和磷酸基团
D.图中4含4种单体,细胞中的该化合物含8种单体
11.多细胞生物体内,各个细胞都不是孤立存在的,它们之间通过信息交流保持功能的协调。下图为信息交流的三种方式,①~④表示不同的物质。下列说法错误的是
A.图中①与②、③与④的结合均具有特异性
B.激素随血液流经全身进行信息传递如图1所示
C.猴痘病毒与宿主细胞的相互识别过程如图2所示
D.胞间连丝不仅能进行信息交流,还可进行物质运输
12.在探究细胞膜结构的过程中,科学家进行了著名的人鼠细胞融合实验,具体过程如图所示。下列有关叙述错误的是
A.该实验所用的人抗体和小鼠抗体是不同的抗体,且标记荧光不同
B.最终红色和绿色两种荧光均匀分布说明细胞膜上的蛋白质均有流动性
C.若升高培养细胞的温度,则达到上述结果所用的时间可能短于40min
D.若将去壁的植物细胞进行融合,则可能会出现与动物细胞融合相同的结果
13.细胞质的流动是一种生命现象,它对于维持细胞的正常代谢和功能至关重要。下列关于“用高倍显微镜观察叶绿体和细胞质的流动”实验的叙述,正确的是
A.若要观察黑藻细胞中的叶绿体,则可直接将黑藻叶片制成临时装片
B.细胞质的流动性与物种有关,外界条件不会影响细胞质的流动速度
C.观察细胞质的流动以叶绿体运动为标志,仅叶肉细胞存在细胞质流动
D.观察叶绿体时,适当增大显微镜的放大倍数,可观察到叶绿体内的结构
14.下图①~④为细胞中的几种细胞器,下列说法错误的是
A.可利用差速离心法分离不同大小的细胞器
B.①~④均含有膜结构,④中含有光合色素
C.骨骼肌细胞中①的数量明显多于心肌细胞
D.②③之间可以通过囊泡进行膜成分的更新
15.19世纪70年代,弗莱明首次用苏木精对细胞进行染色,观察其中被染成深色的物质,提出了“染色质”的概念,并对细胞分裂过程中染色体的行为进行了详细描述。下列有关叙述错误的是
A.据题推测,染色剂苏木精是一种碱性染料
B.染色质和染色体的物质组成相同,存在状态不同
C.细胞分裂时呈丝状的染色质会在分裂结束后恢复为螺旋状
D.染色质是遗传物质的载体,肝细胞中的染色质存在于细胞核中
16.下图为细胞核的结构模式图,下列关于细胞核的叙述,正确的是
A.真核生物的所有体细胞中均含有一个细胞核
B.③为核仁,与某些DNA的合成以及核糖体的形成有关
C.④为核孔,允许大分子物质如蛋白质、DNA、RNA进出细胞核
D.细胞核为细胞代谢的控制中心,细胞代谢主要在细胞质中进行
二、非选择题:本题共5小题,共52分。
17.(11分)现利用梨匀浆、红瓢西瓜汁、土豆汁、花生子叶临时切片、豆浆等材料检测生物组中的糖类、脂肪和蛋白质。实验试剂:质量浓度为0.1g/mL的NaOH溶液、质量浓度为0.05g/mL的CuSO4溶液、苏丹Ⅲ染液、蒸馏水等。回答下列问题:
(1)检测还原糖、脂肪、蛋白质时,所选的理想实验材料依次为__________;选择实验材料所依据的标准是__________(答出2点)。
(2)检测生物组织中还原糖的实验原理是___________。请写出利用题述材料鉴定蛋白质时试剂的使用方法:__________。
(3)苏丹Ⅲ呈红色粉末状,易溶于酒精、丙酮、脂肪等有机溶剂中,苏丹Ⅲ染液的配制方法为取0.1g苏丹Ⅲ粉末,置于20mL体积分数为95%的酒精中,充分搅拌使其溶解。据此分析,苏丹Ⅲ染液检测脂肪的原理是与酒精相比,苏丹Ⅲ更__________(填“难”或“易”)溶于脂肪,当含有脂肪的生物组织与苏丹Ⅲ染液接触时,___________,使脂肪呈现__________色。已知脂肪难溶于水,可溶解于酒精等有机溶剂中,故用苏丹Ⅲ染液染色时,染色时间不能过长,防止__________,从而使颜色反应消失,影响观察结果。
18.(10分)用氨基酸自动分析仪测定几种肽类及蛋白质类化合物的氨基酸数目如下。回答下列问题:
(1)催产素、加压素和缓激肽为三种多肽类激素,根据表中信息分析,它们结构不同的原因是___________(不考虑空间结构)。从功能上来看,表中另外三种蛋白质的功能分别为__________。
(2)图1为几种化合物的结构,其中属于组成蛋白质的氨基酸的是__________(填序号),若上述氨基酸构成一条链状多肽,形成该多肽的反应称为___________,与原有氨基酸的相对分子质量相比,该多肽的相对分子质量减少了__________。
(3)角蛋白是构成头发的主要蛋白质,在湿热条件下可发生构象改变,但在冷却干燥时又能自发地恢复原状。图2为烫发过程中角蛋白发生构象变化的过程。
由图2可知,经过高温处理,角蛋白的稳定性变弱,原因是__________。除了高温外,还有___________(答出2点)等因素也会引起蛋白质变性。
19.(11分)下图为细胞膜的结构示意图,图中①②③④表示物质或结构。回答下列问题:
(1)上图属于建构模型中的__________模型,其中__________侧为细胞膜的外侧,判断理由是__________。
(2)科学家最初对细胞膜成分的认识,是通过对现象的推理分析,还是通过对膜成分的提取与检测?__________。由图可知,构成细胞膜的成分有__________,细胞膜的基本支架是[ ]__________;功能越复杂的细胞膜,其______越多。
(3)用清水清洗菠菜,水不会变绿,但用开水烫过菠菜后水会变绿,原因是__________。细胞膜保障了细胞内部环境的相对稳定,这体现了细胞膜__________的功能。
20.(9分)下图为某同学绘制的细胞中部分结构的模式图,回答下列问题:
(1)图中含有核酸的结构有___________(填序号)。
(2)该图可表示__________的细胞。若该同学要绘制完整的菠菜叶表皮细胞结构模式图,则需要删去的细胞结构是[ ]__________,需要添加的细胞结构有__________。
(3)图中的细胞器并不是漂浮于细胞质中的,支持它们的结构是___________,该结构是由__________组成的。在细胞中加入阻断该结构形成的药物——细胞松弛素,发现细胞的形态发生改变、运动能力降低,这说明该结构具有的功能有__________。
21.(11分)COP膜泡运输是内质网和高尔基体间物质转运的基础之一,当蛋白质结构异常时,可通过COPI回收入甲进行重新加工。下图为细胞内物质运输的部分过程,甲、乙、丙是三种不同的细胞结构。回答下列问题:
(1)若要追踪分泌蛋白的合成和分泌途径,可采用__________法。请写出分泌蛋白合成和分泌的路径:__________(用文字和箭头表示),该过程__________(填“需要”或“不需要”)消耗能量。
(2)图中直接相连的结构为__________,间接相连的结构为__________。据题分析,图中COPI途径存在的生理意义是__________(答出1点)。
(3)据图可知,溶酶体来源于__________,图示体现了溶酶体具有__________的功能。
2024—2025学年(上)高一年级期中考试
生物学·答案
第1~16小题,每小题3分,共48分。
1.答案B
命题透析 本题考查细胞学说的内容,旨在考查考生的理解能力,以及生命观念、科学思维的核心素养。思路点拨 细胞学说认为一切动植物都由细胞发育而来,并由细胞和细胞产物所构成,A项错误;细胞学说认为新细胞是由老细胞分裂产生的,这是细胞学说的重要内容之一,B项正确;细胞是生物体结构和功能的基本单位,但这里的生物体不包括病毒,病毒没有细胞结构,必须依赖宿主细胞才能进行生命活动,C项错误;动物细胞和植物细胞在结构上存在差异,细胞学说只是强调了动植物在细胞这一结构基础上的统一性,而非结构完全相同,D项错误。
2.答案C
命题透析 本题考查科学方法,旨在考查考生的实验探究能力,以及科学探究的核心素养。
思路点拨 归纳法分为完全归纳法和不完全归纳法,A项正确;细胞学说是采用不完全归纳法概括出来的理论,B项正确;由不完全归纳法得出的结论很可能是可信的,因此可以用来预测和判断,不过也存在例外的可能,C项错误;只观察一个具体事实,无法归纳得出一般结论,D项正确。
3.答案D
命题透析 本题考查生命系统的结构层次,旨在考查考生的理解能力,以及生命观念的核心素养。思路点拨 病毒不属于生命系统的结构层次,细胞是生命系统结构层次的基础,A项错误;植物不具有“系统”,动物有这一结构层次,因此与1只大熊猫相比,1株冷箭竹具有的生命系统结构层次较少,B项错误;群落是指在一定时间、一定空间内分布的各物种的种群集合,包括动物、植物、微生物等所有生物,仅植物和动物不能构成一个群落,C项错误;基本上每个细胞都要进行细胞呼吸消耗氧气和释放二氧化碳,而绿色植物的一些细胞和蓝细菌能进行光合作用吸收二氧化碳和释放氧气,正因为有了细胞的呼吸作用和光合作用,才能保持生物圈中的碳氧平衡,D项正确。
4.答案D
命题透析 本题以蓝细菌的结构模式图为情境,考查蓝细菌的结构,旨在考查考生的理解能力和解决问题能力,以及生命观念、科学思维的核心素养。
思路点拨 蓝细菌是原核生物,酵母菌是真核生物,A项错误;蓝细菌是原核生物,没有内质网、高尔基体等细胞器,B项错误;蓝细菌能进行光合作用,因此属于自养生物,这主要与其含有叶绿素和藻蓝素有关,结构2是核糖体,是蛋白质的合成场所,C项错误;水华的发生与河流中N、P元素含量高有关,核酸是由C、H、O、N、P元素构成的,因此N、P元素增多,有利于核酸的合成,D项正确。
5.答案C
命题透析 本题以玉米和人体细胞内的部分元素及其含量为情境,考查细胞中的元素和化合物,旨在考查考生的理解能力和解决问题能力,以及生命观念、科学思维的核心素养。
思路点拨 由表可知,构成玉米细胞的元素中,含量最多的元素为0,A项错误;组成玉米和人体细胞的化学元素的种类基本相同,但含量相差较大,推测玉米和人体细胞中不同有机物的含量可能有差别,B项错误,C项正确;表中的元素均为大量元素,不存在微量元素,D项错误。
6.答案B
命题透析 本题以农谚为情境,考查组成细胞的水和无机盐的功能,旨在考查考生的理解能力和解决问题能力,以及生命观念、科学思维的核心素养。
思路点拨 玉米秸秆经焚烧产生的灰烬就是秸秆中的无机盐,A项正确;无机盐不能为植物的生长提供能量,植物不能直接吸收有机物,B项错误;水可与蛋白质、多糖等物质结合形成结合水,参与生物体的构成,C项正确;种子晒干过程中自由水的含量会减少,使细胞的代谢水平降低,有机物的消耗减少,D项正确。
7.答案D
命题透析 本题以食物的分级为情境,考查糖类的元素组成和功能,旨在考查考生的理解能力和解决问题能力,以及生命观念、社会责任的核心素养。
思路点拨 人类很难消化纤维素,不能利用纤维素中的能量,A项错误;生物体中的糖类分子一般是由C、H、O三种元素构成的,B项错误;谷类、杂豆和薯类的甜味低,但富含淀粉,淀粉经消化分解后生成的是葡萄糖,仍会使血糖升高,因此糖尿病患者应定量摄取,C项错误;肥胖、龋齿等都直接或间接地与长期糖摄入超标有项正确。
8.答案B
命题透析 本题以鱼肝油为情境,考查脂质的种类和功能,旨在考查考生的理解能力和解决问题能力,以及生命观念、科学思维的核心素养。
思路点拨 所有细胞均具有细胞膜,磷脂是构成细胞膜的重要成分,因此脂质存在于所有细胞中,部分脂质可参与组成细胞结构,A项正确;据题可知,深海鱼类体内的Omega-3脂肪酸是不饱和脂肪酸,熔点较低,有利于在极端高压和低温环境下维持细胞膜的流动性,B项错误,D项正确;鱼肝油中富含维生素D,维生素D能有效促进人和动物肠道对钙和磷的吸收,C项正确。
9.答案B
命题透析 本题以GPCR的结构模式图为情境,考查蛋白质的结构和功能,旨在考查考生的理解能力和解决问题能力,以及生命观念、科学思维的核心素养。
思路点拨 GPCR和G蛋白均为蛋白质,蛋白质为生物大分子,属于多聚体,构成蛋白质的基本单位为氨基酸,A项正确;结合磷脂分子头部亲水、尾部疏水的特点及图示分析可知,GPCR的疏水部分位于质膜内部,埋于磷脂双分子层中,亲水部分位于质膜两侧,B项错误;据题可知,GPCR可与信号分子结合,将信号由细胞外转导到细胞内,因此GPCR具有与细胞膜上糖蛋白类似的信息传递功能,C项正确;据图可知,GPCR由1条多肽链组成,故1个GPCR至少含有1个游离的氨基和1个游离的羧基,D项正确。
10.答案A
命题透析 本题以核苷酸链为情境,考查核酸的结构和功能,旨在考查考生的理解能力和解决问题能力,以及生命观念、科学思维的核心素养。
思路点拨 图中结构含有胸腺嘧啶,因此该化合物为DNA,可与蛋白质等物质结合构成染色体,A项正确;有些病毒中只含有RNA,其遗传物质是RNA,B项错误;图中1、2、3依次为脱氧核糖、胞嘧啶和磷酸基团,C项错误;构成4的单体为脱氧核苷酸,图中4含有4种脱氧核苷酸,细胞中的该化合物也只含有4种单体,细胞中的核酸(包括DNA和RNA)共含有8种单体,D项错误。
11.答案C
命题透析 本题以信息交流的三种方式为情境,考查细胞间的信息交流,旨在考查考生的理解能力和解决问题能力,以及生命观念、科学思维的核心素养。
思路点拨 据图可知,①③为信息分子,②④为相应的受体,①与②、③与④的结合均具有特异性,A项正确;激素随血液流经全身进行信息传递如图1所示,B项正确;图2表示的是两个细胞间通过直接接触进行信息交流,猴痘病毒不属于细胞,C项错误;据图3可知,胞间连丝可运输蔗糖,有物质运输的功能,此外,高等植物还可通过胞间连丝进行信息交流,D项正确。
12.答案B
命题透析 本题以人鼠细胞融合实验为情境,考查细胞膜的结构与特点,旨在考查考生的理解能力和实验探究能力,以及科学思维、实验探究的核心素养。
思路点拨 该实验所用的人抗体和小鼠抗体种类不同,标记荧光也不同,这样才能与人细胞、小鼠细胞表面的蛋白质分别结合并对二者作出区分,A项正确;最终红色和绿色两种荧光均匀分布说明细胞膜上的蛋白质具有流动性,但不能说明膜上所有蛋白质都有流动性,B项错误;若升高培养细胞的温度,则达到实验结果所用时间可能会短于40min,但温度过高也可导致细胞死亡,不出现荧光分布均匀的情况,C项正确;若将去壁的植物细胞进行融合,则可能会出现与动物细胞融合相同的结果,D项正确。
13.答案A
命题透析 本题考查用高倍镜观察叶绿体和细胞质的流动实验,旨在考查考生的理解能力和实验探究能力,以及科学思维、科学探究的核心素养。
思路点拨 黑藻的叶片比较薄,可直接将黑藻幼嫩的小叶制成临时装片观察细胞中的叶绿体,A项正确;温度、光照强度等都会影响细胞质的流动速度,B项错误;只要是活细胞就都会存在细胞质的流动这一生命现象,C项错误;叶绿体内的结构需用电子显微镜才能观察到,D项错误。
14.答案C
命题透析 本题以细胞器亚显微结构图为情境,考查细胞器的结构和功能,旨在考查考生的理解能力,以及生命观念、科学思维的核心素养。
思路点拨 图中①~④依次为线粒体、粗面内质网、高尔基体和叶绿体。可利用差速离心法分离不同大小的细胞器,A项正确;线粒体、内质网、高尔基体和叶绿体均含有膜结构,叶绿体中含有光合色素,B项正确;①是线粒体,细胞生命活动所需的能量大约95%来自线粒体,心脏持续律动需消耗大量的能量,因此心肌细胞中线粒体的数量明显多于骨骼肌细胞,C项错误;内质网和高尔基体之间可通过囊泡进行联系,内质网形成的囊泡可与高尔基体融合,从而实现膜成分的更新,D项正确。
15.答案C
命题透析 本题考查染色质和染色体的组成与两者的关系,旨在考查考生的理解能力和解决问题能力,以生命观念、科学思维的核心素养。
思路点拨 据题可知,苏木精能将染色质染成深色,而染色质容易被碱性染料染成深色,故苏木精应是一种碱性染料,A项正确;DNA和蛋白质紧密结合形成染色体,染色质和染色体的物质组成相同,它们是同一物质在细胞不同时期的两种存在状态,B项正确;细胞分裂时呈圆柱状或杆状的染色体在分裂即将结束时会解螺旋成为丝状的染色质,C项错误;DNA是遗传物质,DNA和蛋白质紧密结合形成染色质,说明染色质是遗传物质的载体,染色质存在于细胞核中,D项正确。
16.答案D
命题透析 本题以细胞核的结构模式图为情境,考查细胞核的结构和功能,旨在考查考生的理解能力,以及生命观念、科学思维的核心素养。
思路点拨 高等植物成熟的筛管细胞和哺乳动物成熟的红细胞不含有细胞核,A项错误;③为核仁,与某些RNA的合成以及核糖体的形成有关,B项错误;④为核孔,允许大分子物质蛋白质进入细胞核,RNA出细胞核,C项错误;细胞核是细胞代谢的控制中心,细胞代谢主要在细胞质中进行,D项正确。
17.答案(共11分)
(1)梨匀浆、花生子叶临时切片、豆浆(顺序不能颠倒,2分) 实验材料中待检测物质含量高;实验材料颜色不干扰实验结果的观察(答出2点,2分)
(2)还原糖可与斐林试剂发生作用,生成砖红色沉淀(1分) 先注入质量浓度为0.1g/mL的NaOH溶液,摇匀后再注入经过蒸馏水稀释至质量浓度为0.01g/mL的CuSO4溶液(2分)
(3)易(1分) 溶解于酒精的苏丹Ⅲ转移到脂肪内(答案合理即可给分,1分) 橘黄(1分) 脂肪颗粒在酒精中溶解(1分)
命题透析 本题考查生物组织中有机物的鉴定实验,旨在考查考生的理解能力和实验探究能力,以及生命观念、科学思维和科学探究的核心素养。
思路点拨 (1)选择实验材料所依据的标准是实验材料中待检测物质含量高;实验材料颜色不干扰实验结果的观察。由于红瓤西瓜汁的红色会干扰实验结果的观察,以及土豆汁中的还原糖含量较低,因此宜选择梨匀浆作实验材料来鉴定还原糖。花生种子中脂肪含量高,可用于脂肪的鉴定。豆浆中蛋白质含量高,可作为蛋白质鉴定的材料。
(2)检测生物组织中还原糖的实验原理是还原糖可与斐林试剂发生作用,生成砖红色沉淀。鉴定蛋白质所用的试剂为双缩脲试剂(质量浓度为0.1g/mL的NaOH溶液、质量浓度为0.01g/mL的CuSO4溶液),题中给的实验材料为质量浓度为0.1g/mL的NaOH溶液、质量浓度为0.05g/mL的CuSO4溶液,故需要对CuSO4溶液进行稀释,操作步骤为先加入质量浓度为0.1g/mL的NaOH溶液,摇匀后再添加经过蒸馏水稀释至质量浓度为0.01g/mL的CuSO4溶液。
(3)已知苏丹Ⅲ易溶于酒精、丙酮、脂肪等有机溶剂中,而苏丹Ⅲ染液配制时是将苏丹Ⅲ粉末溶于体积分数为95%的酒精中,故苏丹Ⅲ染液检测脂肪的原理是与酒精相比,苏丹Ⅲ更易溶于脂肪。当含有脂肪的生物组织与苏丹Ⅲ染液接触时,溶解于酒精的苏丹Ⅲ脱离酒精而溶于脂肪,使脂肪呈现橘黄色。已知脂肪难溶于水,可溶解于酒精等有机溶剂中,故用苏丹Ⅲ染液染色时,染色时间不能过长,防止脂肪颗粒在酒精中溶解,从而使颜色反应消失,影响观察结果。
18.答案(共10分)
(1)氨基酸的种类、排列顺序不同(2分) 运输功能、免疫功能和催化功能(顺序不可颠倒,2分)
(2)①③④⑤(1分) 脱水缩合(1分) 54(1分)
(3)高温破坏了两条多肽链间的二硫键(或化学键)(2分) 强酸、强碱、酒精(答出2点且合理即可,1分)
命题透析 本题以几种蛋白质的氨基酸数目、烫发过程中角蛋白的构象变化为情境,考查蛋白质的结构、功能和影响因素,旨在考查考生的理解能力、解决问题能力和创新能力,以及生命观念、科学思维和科学探究的核心素养。
思路点拨 (1)由表可知,构成催产素、加压素和缓激肽的氨基酸数目相同,且三种化合物均为多肽,在不考虑空间结构的条件下,它们结构不同的原因是氨基酸的种类、排列顺序不同。从功能上来看,血红蛋白具输功能,抗体具有免疫功能,胃蛋白酶具有催化功能。
(2)根据氨基酸的结构通式可以判断图1中①③④⑤为组成蛋白质的氨基酸,它们形成四肽的反应为脱水缩合,此时脱去了3分子水,因此相对分子质量相对于氨基酸减少了54。
(3)由图2可知,高温破坏了两条多肽链间的二硫键,因此角蛋白的稳定性变弱,此外强酸、强碱、酒精、重金属、强紫外线等因素也可使蛋白质变性。
19.答案(共11分)
(1)物理(1分) 甲(1分) 糖被位于细胞膜外侧(1分)
(2)通过对现象的推理分析(1分) 蛋白质、磷脂分子、胆固醇和糖类(2分) [②]磷脂双分子层(1分)膜上的蛋白质种类和数量(1分)
(3)高温破坏了细胞膜结构,使其失去控制物质进出细胞的功能(2分) 将细胞与外界环境分隔开(1分)
命题透析 本题以细胞膜的结构示意图为情境,考查细胞膜的结构和功能,旨在考查考生的理解能力和解决问题能力,以及生命观念、科学思维的核心素养。
思路点拨 (1)图中模型属于物理模型,其中甲侧为细胞膜的外侧,判断理由是糖被位于细胞膜外侧。
(2)科学家最初对细胞膜成分的认识,是通过对现象的推理分析。由图可知,构成细胞膜的成分包括蛋白质、磷脂分子、胆固醇和糖类,细胞膜的基本支架是[②]磷脂双分子层,功能越复杂的细胞膜,其膜上的蛋白质种类和数量越多。
(3)用清水清洗菠菜,水不会变绿,但用开水烫过菠菜后水会变绿,原因是高温破坏了细胞膜结构,使其失去控制物质进出细胞的功能。细胞膜将细胞与外界环境分隔开,保障了细胞内部环境的相对稳定。
20.答案(共9分)
(1)③④⑤(1分)
(2)动物或低等植物(2分) [②]中心体(1分) 细胞壁、液泡、细胞膜(2分)
(3)细胞骨架(1分) 蛋白质纤维(1分) 维持细胞形态、与细胞的运动密切相关(1分)
命题透析 本题以某同学绘制的细胞中部分结构的模式图为情境,考查细胞的结构与功能的知识,旨在考查考生的理解能力和创新能力,以及生命观念、科学思维的核心素养。
思路点拨 (1)图中①~⑦依次为高尔基体、中心体、线粒体、核糖体、染色体、核膜和内质网。核酸包括DNA和RNA,图中含有核酸的结构为③④⑤。
(2)图示细胞具有中心体,中心体存在于动物细胞和低等植物细胞中,若该同学要绘制完整的菠菜叶表皮细胞结构模式图,则该细胞属于高等植物的细胞,没有中心体,且表皮细胞中不含有叶绿体,故需要添加细胞壁、液泡、细胞膜。
(3)图中的细胞器并不是漂浮于细胞质中的,支持它们的结构是细胞骨架,细胞骨架是由蛋白质纤维组成的。在细胞中加入阻断细胞骨架形成的药物细胞松弛素,结果发现细胞的形态发生改变、运动能力降低,这说明细胞骨架具有的功能有维持细胞形态、与细胞的运动密切相关。
21.答案(共11分)
(1)(放射性)同位素标记(1分) 核糖体→内质网(或甲)→(COPⅡ→)高尔基体(或乙)→(囊泡→)细胞膜→细胞外(2分) 需要(1分)
(2)核膜与内质网膜(1分) 内质网与高尔基体、高尔基体与细胞膜(2分) 确保高尔基体上加工、修饰的蛋白质结构正常,有利于细胞活动的正常进行;可避免物质的浪费;可维持内质网和高尔基体之间膜面积的平衡(答出1点且合理即可,2分)
(3)高尔基体(或乙,1分) 吞噬并杀死侵入细胞的细菌(1分)
命题透析 本题以分泌蛋白的分泌以及细菌的吞噬为情境,考查细胞器间的分工合作,旨在考查考生的理解能力和解决问题能力,以及生命观念、科学思维的核心素养。
思路点拨 (1)若要追踪分泌蛋白的合成和分泌途径,可采用同位素标记法。分泌蛋白的合成和分泌途径为核糖体→内质网→(COPⅡ→)高尔基体→(囊泡→)细胞膜→细胞外,该过程需要消耗能量。
(2)据图可知,核膜与内质网膜直接相连,间接相连的结构为内质网与高尔基体、高尔基体与细胞膜。据题可知,当蛋白质结构异常时,可通过COPI回收入甲进行重新加工,故图中COPI途径存在的生理意义是确保高尔基体上加工、修饰的蛋白质结构正常,有利于细胞活动的正常进行;可避免浪费;可维持内质网和高尔基体之间膜面积的平衡等。
(3)据图可知,溶酶体来源于高尔基体,图中表现出的溶酶体的功能为吞噬并杀死侵入细胞的细菌。
元素/%
C
H
O
N
P
Ca
S
玉米
43.57
6.24
44.43
1.46
0.20
0.23
0.17
人体
55.99
7.46
14.62
9.33
3.11
4.67
0.78
名称
催产素
加压素
缓激肽
人血红蛋白
某抗体
胃蛋白酶
氨基酸数
9个
9个
9个
574个
660个
331个
相关试卷
这是一份河南省天一大联考2024-2025学年高二上学期10月月考生物试题,共2页。
这是一份河南省天一大联考2024-2025学年高二上学期10月月考生物试题(无答案),共6页。试卷主要包含了研究人员进行了如下实验,尿崩症是指由抗利尿激素等内容,欢迎下载使用。
这是一份河南省天一大联考2024-2025学年高一上学期10月阶段性测试(一)生物试题,共2页。

