


广东省茂名市化州市2024--2025学年九年级上学期11月期中化学试题
展开
这是一份广东省茂名市化州市2024--2025学年九年级上学期11月期中化学试题,共11页。试卷主要包含了可能用到的相对原子质量, 地壳中含量最多的金属元素是, 下列化学用语表达正确的是等内容,欢迎下载使用。
说明:
1.本试卷分为第Ⅰ卷和第Ⅱ卷(8页),答题卡(4页),共12页。
2.考试时间为60分钟,全卷满分100分。
3.考试开始前先在答题卡上填上学校、姓名、准考证号等相应的内容。
4.从第Ⅰ卷各小题答案选项中选择正确的答案编号涂写在答题卡相应位置上,答在试卷上无效;第Ⅱ卷必须用黑色钢笔或签字笔答在答题卡上。考试结束,试卷不收回、答题卡收回。
5.可能用到的相对原子质量:H-1 C-12 N-14 O-16 Fe-56
第Ⅰ卷
一、选择题:本大题共15小题,每小题3分,共45分。在每小题给出的四个选项中,只有一项是符合题目要求的。
1. 为我国炼油催化剂制造技术奠定了基础的科学家是
A. 闵恩泽B. 徐寿C. 张青莲D. 屠呦呦
2. 古诗词是古人为我们留下的宝贵精神财富。下列诗句中只涉及物理变化的是( )
A. 春蚕到死丝方尽,蜡炬成灰泪始干B. 忽如一夜春风来,千树万树梨花开
C. 爆竹声中一岁除,春风送暖入屠苏D. 野火烧不尽,春风吹又生
3. 规范的实验操作是培养实验能力的基本要求。下列实验操作中正确的是
A. 读液体体积B. 点燃酒精灯
C 倾倒液体D. 过滤
4. 空气是一种宝贵的资源,下列关于空气的说法错误的是
A. 空气中含量最多的气体是氮气
B. 目前计入空气污染指数的有害气体包括二氧化硫、一氧化碳、二氧化碳等
C. 稀有气体化学性质很不活泼
D. 为改善空气质量,提倡“绿色出行”,以公共交通工具为主
5. 下列说法不正确是
A. 热胀冷缩,说明分子的大小随温度的升降而改变
B. “酒香不怕巷子深”,说明分子在不停地运动
C. 酒精和水混合后,体积小于,说明分子间有空隙
D. 湿衣服在夏天比冬天容易晾干,说明分子的运动速率随温度升高而加快
6. 生活中常接触到“加碘食盐”、“高钙牛奶”,其中的“碘”和“钙”应理解为
A. 单质B. 元素C. 原子D. 分子
7. 地壳中含量最多的金属元素是
A. 硅B. 氧C. 铁D. 铝
8. 下列化学用语表达正确的是
A. 氖气:B. 碳酸钠:
C. 2个一氧化碳分子:D. 氧化镁中镁元素的化合价:
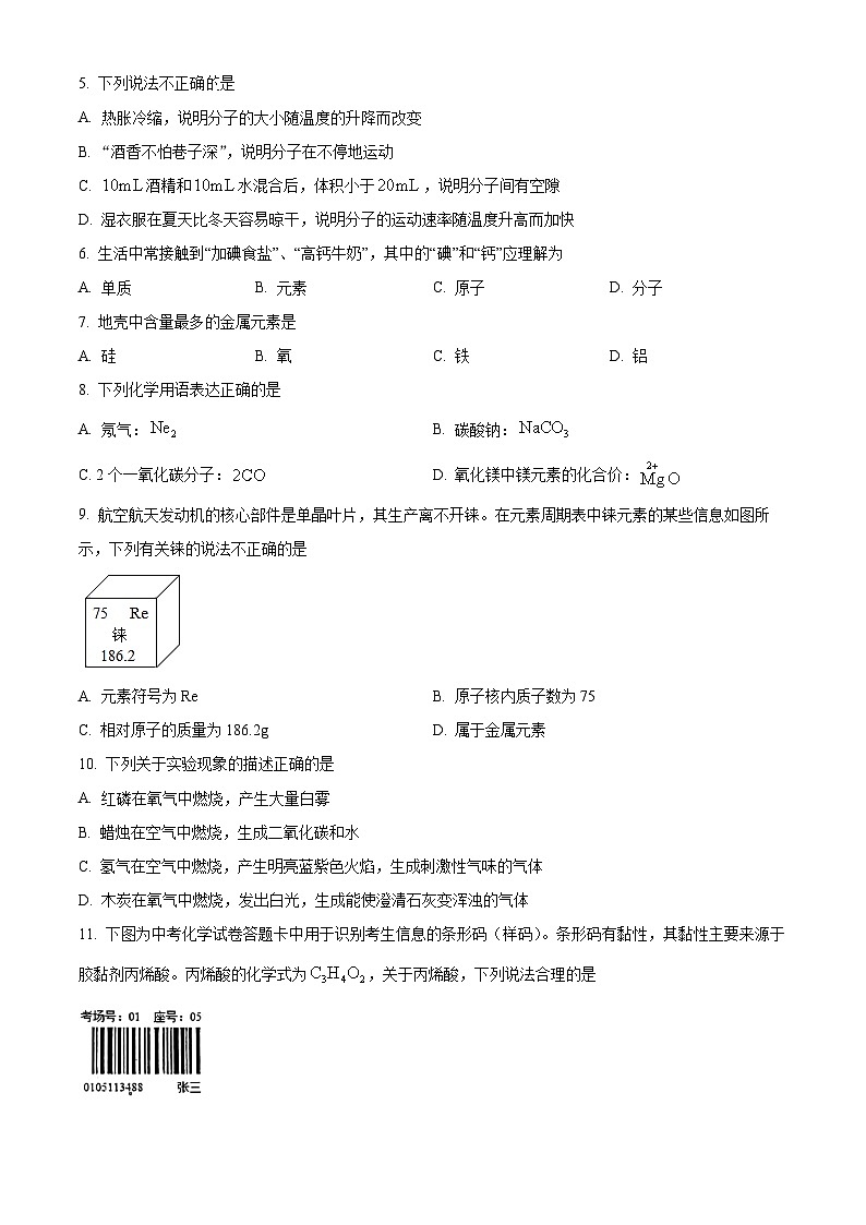
9. 航空航天发动机的核心部件是单晶叶片,其生产离不开铼。在元素周期表中铼元素的某些信息如图所示,下列有关铼的说法不正确的是
A. 元素符号为ReB. 原子核内质子数为75
C. 相对原子的质量为186.2gD. 属于金属元素
10. 下列关于实验现象的描述正确的是
A. 红磷在氧气中燃烧,产生大量白雾
B. 蜡烛在空气中燃烧,生成二氧化碳和水
C. 氢气在空气中燃烧,产生明亮蓝紫色火焰,生成刺激性气味的气体
D. 木炭在氧气中燃烧,发出白光,生成能使澄清石灰变浑浊的气体
11. 下图为中考化学试卷答题卡中用于识别考生信息的条形码(样码)。条形码有黏性,其黏性主要来源于胶黏剂丙烯酸。丙烯酸的化学式为,关于丙烯酸,下列说法合理的是
A. 丙烯酸中含有氧分子
B. 丙烯酸的相对分子质量为
C. 丙烯酸中碳元素与氧元素的质量比为
D. 丙烯酸由3个碳元素、4个氢元素和2个氧元素构成
12. 下列说法正确的是
A. 离子是带电的粒子,带电的粒子一定是离子
B. 氧化物一定含氧元素,含有氧元素的物质一定是氧化物
C. 同种分子构成的物质是纯净物,纯净物一定是由同种分子构成
D. 化合物是由不同种元素组成的纯净物,只含一种元素的物质一定不是化合物
13. 下列实验方案能达到实验目的的是
A. AB. BC. CD. D
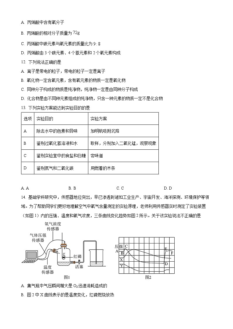
14. 基础学科研究中,传感器地位突出,早已渗透到诸如工业生产、宇宙开发、海洋探测、环境保护等领域。为了帮助同学们更好地理解空气中氧气含量测定的实验原理,老师利用传感器实时测定了实验装置(如图1)内的压强、温度和氧气浓度,三条曲线变化趋势如图2所示。关于该实验说法不正确的是
A. 集气瓶中气压瞬间增大是O2迅速消耗造成的
B. 图2中X曲线表示的是温度变化,红磷燃烧放热
C. 图2中BC段对应的变化过程可看到产生大量白烟
D. 图2中DE段对应的变化是打开活塞,水进入集气瓶
15. 学会对化学反应中有关质量变化的分析和图像描述,是一种自我学习的能力。例如向一定量过氧化氢溶液中加入3g二氧化锰,请分析反应过程中相关物质的质量变化,下列图像描述正确的是
A. B. C. D.
第Ⅱ卷
二、非选择题:本大题共6小题,第16小题8分,第17小题7分,第18∼21小题各10分,共55分。
16. “宏观辨识与微观探析”是化学学科的核心素养之一。
(一)用化学用语填空。
(1)①硫酸铁________。
②3个碳酸根离子________。
③保持二氧化碳化学性质的最小粒子________。
(二)下图是四种粒子的结构示意图,请回答
(2)属于同种元素的是________(填序号);①的粒子化学符号是________;②和③可形成化合物________(填化学式)。
(三)下图是表示气体分子的示意图,图中“●”和“○”分别表示不同的两种原子。
(3)图中表示混合物的是________(填字母,下同),表示单质的是________。
A. B. C. D.
【科普阅读】
17. 同学们,你们知道潜水用的钢瓶中装的是什么气体吗?其实,这种气体既不是氧气,也不是普通的空气,而是一种特殊的空气——人造空气。人造空气是将普通空气中的氮气除去后,把氧气和氦气按照1:4的比例混合起来制成。
这种人造空气中的氦气,极难溶于水,可以防止潜水员从深海处上升体内恢复常压时产生氮气泡造成的“气塞症”。人造空气的密度只有普通空气的1/3,呼吸起来也比普通空气轻松得多,可以减轻人呼吸的困难,因此还常用于治疗支气管哮喘等疾病。
(1)人造空气属于________。(填“纯净物”或“混合物”)。
(2)工业上通过分离液态空气获取大量氧气和氮气,这种方法是根据二者的________不同,属于________(填“物理变化”或“化学变化”)。介绍氮气的一种用途________。
(3)潜水员水下作业时携带“人造空气”,是利用其中的氧气具有________性质。
(4)下列关于人造空气的说法错误的是________。(填字母)
a.在“人造空气”中,燃着的蜡烛不会迅速熄灭
b.在“人造空气”中带火星小木条会复燃
c.氦气是一种稀有气体,可以用来制造电光源
d.氮气是一种难溶于水的气体,氮气比氦气更难溶于水
(5)自然界中能产生大量补充氧气的化学反应是________(填“光合作用”或“呼吸作用”)。
【基础实验与学科实践】
18. 气体的制取与性质实验是初中化学实验的重要内容。
Ⅰ.气体的制取实验(如图1)
(1)写出图中指定仪器名称:①_________。
(2)实验室用分解过氧化氢制取氧气;选择并组装发生和收集装置并要求该套组合装置能获得平稳的气流,控制液体流速,你的选择是:_________;实验室还能用加热高锰酸钾法制氧气,其制取的文字表达式为:_________,此反应的基本类型为_________。
(3)甲烷()在实验室里可用排水法或向下排空气法收集,请你根据甲烷的收集方法,推测该气体具有的性质是_________(写出其中一点即可)。
Ⅱ.气体的性质实验
(4)铁丝燃烧实验(如图2)。
①加热后的铁丝放入已收集满氧气的集气瓶中,能观察到_________(填实验现象),放出热量,反应的文字表达式为:_________。
②从实验安全分析,过氧化氢溶液起到的作用是_________。
【科学探究】
19. 实验课上,实验小组的同学们正在进行“水的组成”的探究,请你参与。
【提出问题】水是由什么元素组成的?
【进行实验】同学们按照教材中的装置(图甲)进行实验。
【收集证据】
(1)同学们观察到电极附近有________产生,一段时间后切断电源,打开b管顶端的活塞,在管口放置一根燃着的木条,会观察到________;经实验也发现a管收集到到气体可使燃着的木条燃烧得更旺。
【得出结论】
(2)水是由________元素组成的。
(3)电解水的文字表达式为________。
【讨论分析】
(4)与图乙装置(电解水的简易实验装置)相比,教材(图甲)装置的优点是________(写一点)。
(5)实验时,老师向水中加入了少量氢氧化钠,目的是________。
【查阅资料】
①氢氧化钠是一种强碱,具有腐蚀性;
②给含有氯化钠的水通电,会发生如下反应:氯化钠+水氢氧化钠+氢气+氯气。
(6)进行实验时,________填(“能”或“不能”)将氢氧化钠换为氯化钠。
【拓展延伸】
(7)[拓展延伸]同学们查阅资料后还知道了使水分解的另一种方法:光解水法。我国科学家已研究出太阳能和新型高效光催化剂作用下,促进水的分解制取氢气的方法。水在通过并接触催化剂表面时,分解的微观示意图如下图:(“”表示氢原子,“”表示氧原子,“_____”表示催化剂)
则水分解的微观过程正确顺序是________(填数字序号);上述变化过程的微观实质是________。
20. 生活中离不开水。某同学收集到一瓶浑浊的河水,他要模拟自来水厂的净水过程,最终制成蒸馏水。其实验过程如下所示。请回答:
(1)操作①的名称是________,其中用到的玻璃仪器有:烧杯、________、玻璃棒,玻璃棒的作用是________。
(2)操作②向液体C中加入活性炭,其作用是________。
(3)下列净水操作中,净水程度最高的是__________(填序号)。
A 静置沉降B. 用明矾沉降C. 投药消毒D. 蒸馏
(4)河水中可溶性钙镁化合物含量高,经过上述操作①得到的液体C是________(填“硬水”或“软水”),生活中将硬水软化的方法是________。
(5)水的转化:植物利用光照和叶绿素作催化剂的条件下能把水和二氧化碳转化成葡萄糖和一种支持燃烧的气体,请写出该反应的文字表达式:________。
(6)为节约水资源,我们中学生可以做到________。
21. 2023年2月24日,中国载人航天工程三十年成就展在国家博物馆正式开展。
(1)飞船发射时,选用偏二甲肼(,有毒)和四氧化二氮(,有毒)组成双元动力推进剂,二者反应可生成对环境无污染的、和,其中中氮元素的化合价为________。
(2)返回舱返回时的动力来自液氢和液氧燃烧时释放的能量,写出该反应的文字或符号表达式:________。在即将着陆前,要迅速释放剩余的燃料,这样做的目的是________。
(3)铁元素主要存在于人体血液中,是血红蛋白的成分,宇航员缺铁会引起贫血。富马酸亚铁是常用的补铁剂,某品牌补铁剂的标签如下。请回答:
①富马酸亚铁分子中C、H、O、原子个数比________。
②富马酸亚铁的相对分子质量为________。
③富马酸亚铁中氢、氧元素的质量比为________(填最简比)。
④每天服用1包该补铁剂,摄入铁元素的质量为________毫克。
⑤药疗不如食疗,动物内脏含铁量就很高,每100克猪肝中就含有高达28毫克的铁元素,如果每天改吃猪肝、要吃________克能达到该药剂的补铁效果。
2024-2025学年度第一学期期中学科素养测评
九年级化学试卷
说明:
1.本试卷分为第Ⅰ卷和第Ⅱ卷(8页),答题卡(4页),共12页。
2.考试时间为60分钟,全卷满分100分。
3.考试开始前先在答题卡上填上学校、姓名、准考证号等相应的内容。
4.从第Ⅰ卷各小题答案选项中选择正确的答案编号涂写在答题卡相应位置上,答在试卷上无效;第Ⅱ卷必须用黑色钢笔或签字笔答在答题卡上。考试结束,试卷不收回、答题卡收回。
5.可能用到的相对原子质量:H-1 C-12 N-14 O-16 Fe-56
第Ⅰ卷
一、选择题:本大题共15小题,每小题3分,共45分。在每小题给出的四个选项中,只有一项是符合题目要求的。
【1题答案】
【答案】A
【2题答案】
【答案】B
【3题答案】
【答案】B
【4题答案】
【答案】B
【5题答案】
【答案】A
【6题答案】
【答案】B
【7题答案】
【答案】D
【8题答案】
【答案】C
【9题答案】
【答案】C
【10题答案】
【答案】D
【11题答案】
【答案】C
【12题答案】
【答案】D
【13题答案】
【答案】B
【14题答案】
【答案】A
【15题答案】
【答案】B
第Ⅱ卷
二、非选择题:本大题共6小题,第16小题8分,第17小题7分,第18∼21小题各10分,共55分。
【16题答案】
【答案】(1) ①. Fe2(SO4)3 ②. ③. CO2
(2) ①. ③④ ②. ③. AlCl3
(3) ①. C ②. BD
【科普阅读】
【17题答案】
【答案】(1)混合物 (2) ①. 沸点 ②. 物理变化 ③. 充氮包装
(3)供给呼吸 (4)bd
(5)光合作用
【基础实验与学科实践】
【18题答案】
【答案】(1)锥形瓶 (2) ①. CD##CF ②. ③. 分解反应
(3)难溶于水(合理即可)
(4) ①. 铁丝剧烈燃烧,火星四射,放热,生成黑色固体 ②. ③. 防止高温生成物炸裂集气瓶底
【科学探究】
【19题答案】
【答案】(1) ①. 气泡 ②. b管管口产生淡蓝色火焰 (2)氢、氧
(3)
(4)检验产物更方便(合理即可) (5)增强水的导电性
(6)不能 (7) ①. ①④②⑤③ ②. 分子分裂成原子,原子重新组合成新的分子
【20题答案】
【答案】(1) ①. 过滤 ②. 漏斗 ③. 引流
(2)吸附水中各种有毒有颜色有气味的物质 (3)D
(4) ①. 硬水 ②. 煮沸
(5)
(6)随手关闭水龙头(合理即可)
【21题答案】
【答案】(1)+4价 (2) ①. ## ②. 防止发生爆炸、减轻重量
(3) ①. 4:2:4:1 ②. 170 ③. 1:32 ④. 56 ⑤. 200选项
实验目的
实验方案
A
除去水中的色素和异味
加明矾吸附沉降
B
鉴别过氧化氢溶液和水
取样,分别加入二氧化锰,观察现象
C
鉴别实验室中的食盐和白糖
尝味道
D
鉴别氮气和二氧化碳
用燃着的木条
富马酸亚铁颗粒
化学式:
每包含富马酸亚铁
适应症:缺铁性盆血
服用量:每天1包(成人)
相关试卷
这是一份广东省茂名市化州市2024-2025学年九年级上学期第一次月考化学试题,共7页。试卷主要包含了选择题,非选择题,实验与探究题等内容,欢迎下载使用。
这是一份广东省茂名市化州市2024-2025学年九年级上学期第一次月考化学试题,共7页。
这是一份广东省茂名市化州市2022-2023学年九年级上学期11月期中化学试题,共9页。