资料中包含下列文件,点击文件名可预览资料内容





还剩5页未读,
继续阅读
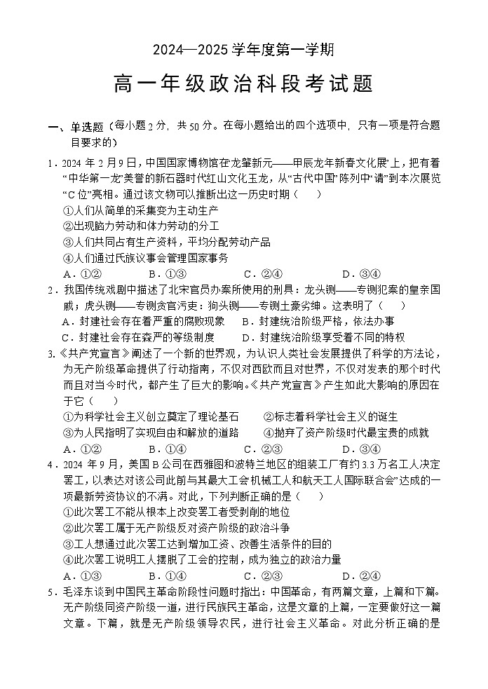
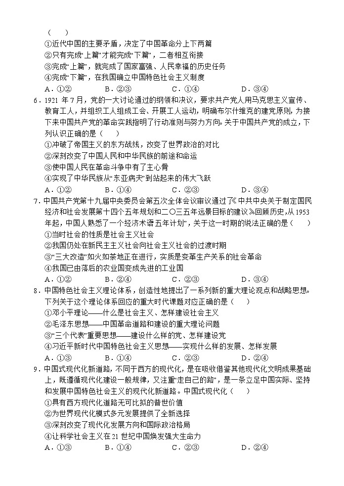
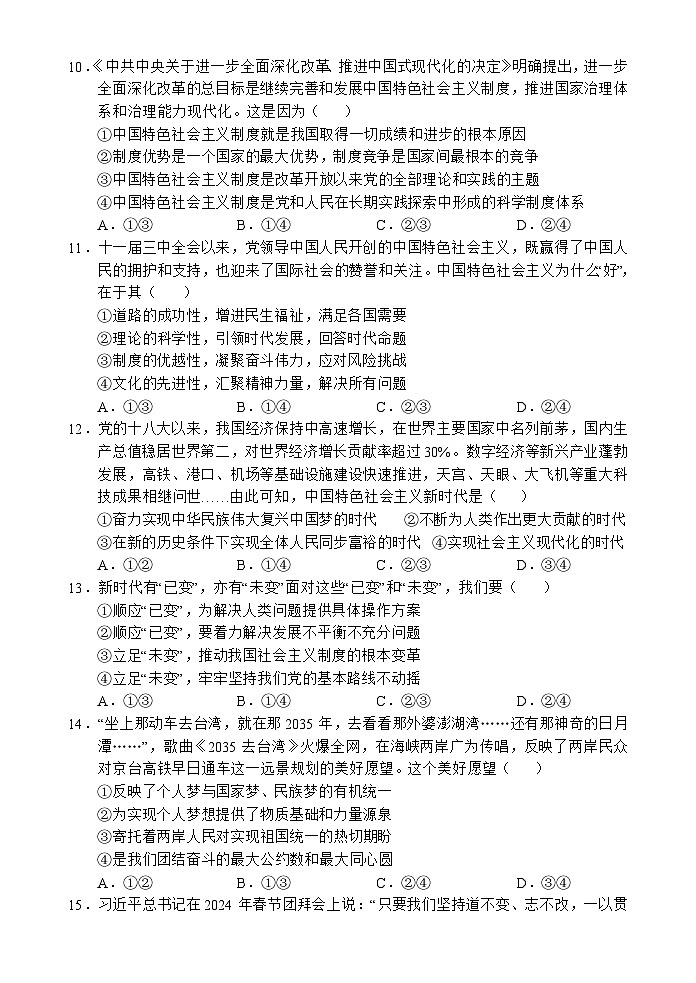
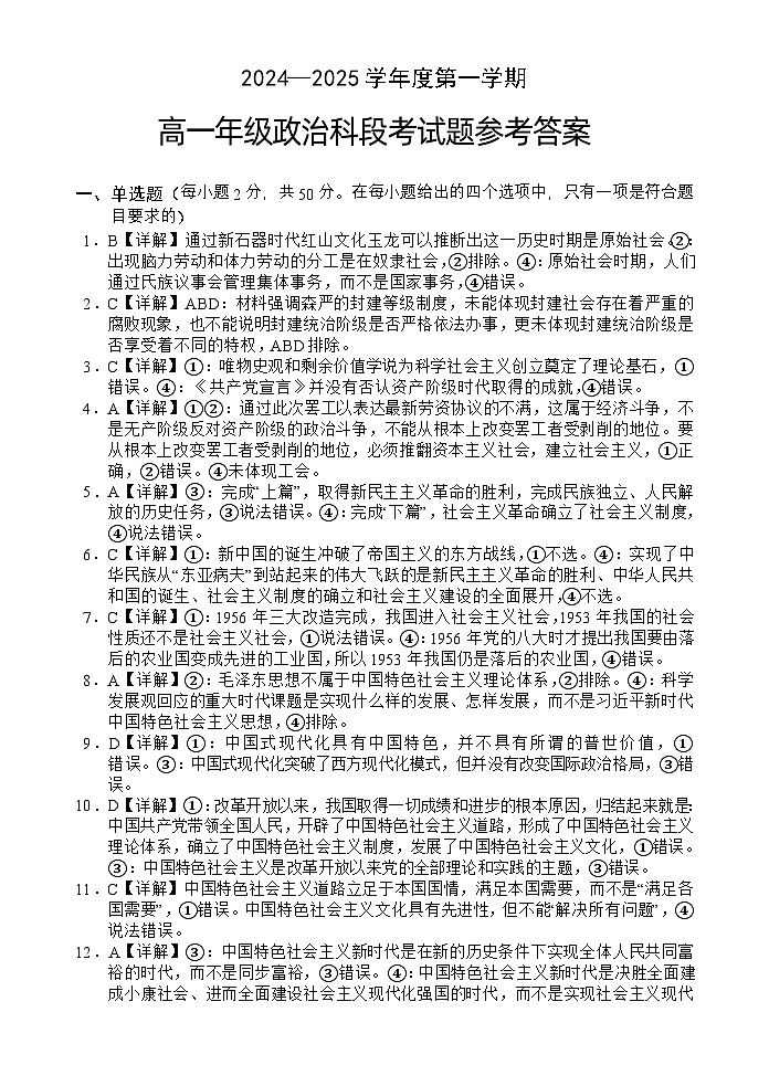
海南省文昌中学2024-2025学年高一上学期11月段考政治试题
展开
这是一份海南省文昌中学2024-2025学年高一上学期11月段考政治试题,文件包含海南省文昌中学2024-2025学年高一上学期11月段考政治试题docx、高一政治段考答案24-25第一学期docx等2份试卷配套教学资源,其中试卷共13页, 欢迎下载使用。
相关试卷
海南省文昌中学2024-2025学年高二上学期11月段考政治试题:
这是一份海南省文昌中学2024-2025学年高二上学期11月段考政治试题,文件包含海南省文昌中学2024-2025学年高二上学期11月段考政治试题docx、高二政治段考答案24-25第一学期docx等2份试卷配套教学资源,其中试卷共11页, 欢迎下载使用。
海南省文昌中学2024-2025学年高二上学期第一次月考政治试题:
这是一份海南省文昌中学2024-2025学年高二上学期第一次月考政治试题,文件包含海南省文昌中学2024-2025学年高二上学期第一次月考政治试题docx、高二政治第一次月考答案24-25第一学期docx等2份试卷配套教学资源,其中试卷共10页, 欢迎下载使用。
海南省文昌中学2024-2025学年高一上学期第一次月考政治试卷(Word版附解析):
这是一份海南省文昌中学2024-2025学年高一上学期第一次月考政治试卷(Word版附解析),共12页。试卷主要包含了单选题,非选择题等内容,欢迎下载使用。