江苏省扬州中学2024-2025学年高一上学期11月期中考试生物试卷(Word版附答案)
展开
这是一份江苏省扬州中学2024-2025学年高一上学期11月期中考试生物试卷(Word版附答案),共9页。试卷主要包含了11,蔗糖,50%等内容,欢迎下载使用。
试卷满分:100分,考试时间:75分钟
注意事项:
作答第1卷前,请考生务必将自己的姓名、考试证号等写在答题卡上并贴上条形码
将选择题答案填写在答题卡的指定位置上(使用机读卡的用2B铅笔在机读卡上填涂),非选择题一律在答题卡上作答,在试卷上答题无效。
考试结束后,请将机读卡和答题卡交监考人员。
第I卷 (选择题,共60分)
一.单项选择题:本大题共30小题,每小题2分,共60分。在每题给出的四个选项中只有一项是最符合题意的。(请将所有选择题答案填到答题卡的指定位置中。)
1.恐龙已经在地球上灭绝6600多万年了,但我们仍可推测,在组成恐龙的各种元素中含量最多的四种是( )
A.C、O、Ca、KB.C、O、H、N
C.O、C、N、PD.C、H、O、P
2.关于细胞中水和无机盐,以下叙述错误的是( )
A.人从幼年到成年体内自由水与结合水的比值,随年龄增大逐渐减小
B.细胞代谢强度随自由水与结合水比值的变化而发生变化
C.一粒新鲜的玉米种子在烘箱中被烘干的过程中,细胞中无机盐相对含量逐渐减小
D.有些无机盐在细胞中形成稳定化合物,参与细胞组成成分
3.生长在含盐量高、干旱土壤中的盐生植物,通过在液泡中贮存大量的Na+而促进细胞吸收水分,该现象说明液泡内Na+参与( )
A.调节渗透压 B.组成体内化合物 C.维持正常pH D.提供能量
4.下列关于生物大分子的叙述,错误的是( )
A.生物大分子是由单体连接成的多聚体,以碳链为基本骨架
B.核酸是由核苷酸连接而成的长链,是遗传信息的携带者
C.蛋白质分子具有与它所承担功能相适应的独特结构
D.纤维素、淀粉、麦芽糖都是以葡萄糖为单体的生物大分子
5.靶向药物是指被赋予了靶向能力的药物或其制剂,可以使药物在目标局部形成相对较高浓度,从而提高药效、减少对正常细胞的毒副作用。制备靶向药物的主要手段是将能与目标细胞特异性结合的蛋白质与药物偶联,从而实现靶向效果。推测与药物偶联的蛋白质的功能是( )
A.催化作用B.调节作用C.运输作用D.识别作用
6.下列哪项不是决定蛋白质分子多样性的原因( )
A.组成蛋白质分子的氨基酸种类不同B.形成蛋白质分子的脱水缩合方式不同
C.不同蛋白质分子的空间结构不同D.各种蛋白质分子的肽键数不同
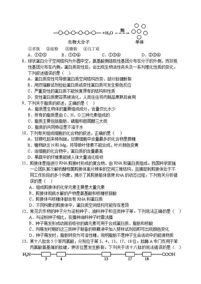
7.如图表示细胞中一种常见的水解反应,下列化合物能发生此种反应的有( )
①多肽 ②淀粉 ③脂肪 ④几丁质
A.①②③B.①②④C.①③④D.②③④
8.球状蛋白分子空间结构为外圆中空,氨基酸侧链极性基团分布在分子的外侧,而非极性基团分布在内侧。蛋白质变性后,会出现生物活性丧失及一系列理化性质的变化。下列叙述错误的是( )
A.蛋白质变性可导致蛋白质空间结构改变、部分肽键断裂
B.用双缩脲试剂检验蛋白质或变性蛋白质可发生紫色反应
C.严重变性的蛋白质不能恢复原有的结构和性质
D.变性蛋白质更容易被消化,人类往往将肉制品煮熟后食用
9.下列关于脂质的叙述,正确的是( )
A.脂质是生物体的重要组成成分,含量仅比水少
B.所有的脂质是由C、H、O三种元素组成的
C.脂质主要包括脂肪、磷脂和胆固醇三大类
D.脂质的共同特征是不溶于水
10.下列有关组成细胞的化合物的叙述,正确的是( )
A.甘蔗吃起来特别甜,甘蔗细胞中含量最多的化合物是蔗糖
B.植物缺乏N和Mg,将导致叶绿素不能合成,叶片颜色变黄
C.活细胞的化合物中,蛋白质的含量最高
D.果蔬中的纤维素能被人体大量消化吸收
11.剪接体是指进行RNA剪接时形成的复合物,由RNA和蛋白质组成。我国科学家施一公团队首次解析酵母菌剪接体高分辨率的空间三维结构,且捕捉到剪接体处于不同工作阶段的多个构象,揭示了其剪接前体信使RNA的动态过程。下列有关分析错误的是( )
A.组成剪接体的化学元素主要是大量元素
B.剪接体彻底水解的产物是氨基酸和核糖核苷酸
C.剪接体与核糖体都含有RNA和蛋白质
D.不同构象的剪接体中,蛋白质空间结构可能存在差异
12.常见农作物的种子分为淀粉种子、油料种子和豆类种子等。下列说法正确的是( )
A.与淀粉种子相比,在播种油料种子时需浅播
B.种子萌发形成幼苗后吸收的磷元素可用于合成蛋白质、脂肪和核酸
C.向萌发时期的这三类种子制备的研磨液中加入斐林试剂后即可出现颜色变化
D.种子萌发时,脂肪转变为可溶性糖,说明脂肪不是种子生命活动中的能源物质
13.某十八肽含5个苯丙氨酸,分别位于第3、4、13、17、18位。肽酶A专门作用于苯丙氨酸氨基端的肽键,使该位置发生断裂。下列关于该十八肽的说法错误的是( )
A.十八肽形成过程中共脱去17分子水
B.断裂过程中需消耗5分子水
C.肽酶A作用于该肽链后可产生3条短肽
D.N元素主要储存在肽链的氨基中
14.核酸是细胞内携带遗传信息的物质,下列相关叙述错误的是( )
A.核糖核酸是染色体的主要成分之一 B.碱基 A、T最多可以组成3种核苷酸
C.不同DNA中核苷酸的排列顺序不同 D.SARS病毒的遗传信息储存在RNA中
15.图甲为某种核苷酸示意图,图乙为某核苷酸链示意图,下列有关说法正确的是( )
A.图甲中所示物质是核糖核苷酸,人体细胞中有4种核糖核苷酸
B.通常由图乙中1条图示的核苷酸链构成一个RNA分子
C.图乙中核苷酸链各基本组成单位之间通过氢键连接
D.图乙中b可以表示为腺嘌呤核糖核苷酸或腺嘌呤脱氧核苷酸
16.生物学实验常呈现“五颜六色”的变化,可以通过颜色变化来确定某些化学成分或结构的存在从而达到实验目的。下列叙述正确的是( )
A.将糖尿病患者的尿液与斐林试剂混合,即出现砖红色沉淀
B.在氨基酸溶液中加入双缩脲试剂,混匀后会逐渐变成紫色
C.花生子叶细胞经苏丹Ⅲ染色后,显微镜下可见橘黄色颗粒
D.在小麦种子匀浆中滴加碘液,需经水浴加热才有蓝色反应
17.下列关于细胞学说及归纳法的叙述,错误的是 ( )
A.施莱登和施旺通过科学观察和归纳概括的结合提出各自相应理论
B.施莱登通过完全归纳法得出植物细胞都有细胞核这一结论
C.不完全归纳法得出的结论可能是可信的,可以用来预测和判断,但可能存在例外
D.植物和动物都由细胞构成,反映了生物界的统一性
18.发菜属于蓝细菌,细胞群体呈黑蓝色,状如发丝。发菜可食用,但因过度采挖破坏了生态,我国已将其列为国家一级重点保护生物。下列有关发菜的叙述,错误的是( )
A.糖类是发菜细胞的主要能源物质 B.发菜细胞中含有藻蓝素和核糖体等
C.发菜细胞拟核内有一个环状DNA分子 D.与大肠杆菌一样,发菜属于异养生物
19.细胞骨架与膜蛋白的流动性关系密切,用细胞松弛素抑制部分蛋白质纤维的形成后,膜蛋白的流动性大大增加。下列相关判断错误的是( )
A.某些膜蛋白可能与膜下细胞骨架相结合
B.细胞骨架对于细胞质中的细胞器具有支持作用
C.适当提高温度可促进磷脂分子和蛋白质分子的侧向自由移动
D.细胞骨架的主要成分是蛋白质和纤维素
20.支原体是导致人类呼吸道感染、尿道感染等疾病的病原体之一,是目前发现的能在无生命培养基中生长繁殖的最小细胞。如图为支原体的结构模式图。下列叙述错误的是( )
A.与病毒相比,支原体在结构上的根本区别是其具有细胞结构
B.支原体不能合成蛋白质
C.支原体的环状DNA 为其遗传物质
D.抑制细胞壁合成的抗生素不能治疗支原体感染导致的疾病
21.下图所示为细胞膜的局部结构模式图,下列叙述错误的是( )
A.②的一端为亲水性的头,一端是疏水的尾,其构成了细胞膜的基本骨架
B.①具有识别功能
C.膜上的②和③都具有一定的流动性,是细胞膜结构特点的基础
D.细胞膜的功能越复杂说明③和②的种类和数量越多
22.如图分别为两种细胞器的部分结构示意图,其中分析错误的是
A.图a表示线粒体,其有氧呼吸仅发生在线粒体基质中
B.图b表示叶绿体,其是进行光合作用的场所
C.这两种细胞器都与能量的转换有关,可共存于一个细胞中
D.这两种细胞器中都含有生物大分子蛋白质、DNA和RNA
23.哺乳动物胃黏膜上的某种细胞可以分泌胃蛋白酶原,该酶原可在胃的酸性环境中被切除一段多肽后转化为胃蛋白酶,发挥消化作用。下列叙述错误的是( )
A.细胞分泌无活性的胃蛋白酶原可以避免细胞自身被消化
B.胃蛋白酶原的合成起始于附着在内质网上的核糖体
C.高尔基体对来自内质网的分泌蛋白进行修饰和加工
D.高尔基体形成的囊泡具有单层膜,通过与细胞膜融合完成分泌
24.下列关于细胞质功能的叙述错误的是( )
A.细胞骨架是由蛋白质纤维组成的网架结构,维持着细胞的形态,锚定并支撑着许多细胞器
B.细胞质中不含有遗传物质
C.细胞质基质中进行多种化学反应
D.活细胞中细胞质是不断流动的,有利于物质运输
25.下列关于细胞的成分、结构及功能的叙述中,正确的是( )
A.细胞内核糖体的合成都与核仁有关
B.没有线粒体的细胞一定是原核细胞
C.能进行光合作用的细胞一定含有叶绿体
D.叶绿体、线粒体和核糖体中都含有RNA和蛋白质
26.下列关于细胞的结构与功能的叙述,错误的是( )
A.分离细胞中的各种细胞器时,常用的方法是差速离心法
B.植物细胞壁主要由纤维素和果胶构成,是植物细胞的边界
C.溶酶体中含有多种水解酶,能分解衰老、损伤的细胞器
D.液泡可以调节植物细胞内的环境,充盈的液泡可以使植物细胞保持坚挺
27.细胞内的大分子如蛋白质、受损的细胞器主要依赖蛋白质纤维牵引的囊泡进行运输。下列相关叙述错误的是( )
A.细胞内的囊泡运输可能与细胞骨架有关
B.若囊泡内是胰岛素,则运输过程中起交通枢纽作用的是高尔基体
C.若囊泡内是受损的细胞器,则其可能会移向溶酶体
D.囊泡可以联系中心体、内质网和高尔基体,更新这些结构的膜成分
28.协同转运是一种常见的跨膜运输方式,例如葡萄糖利用储存在Na+浓度梯度中的能量进入细胞(如图所示)。相关叙述错误的是( )
A.图中K+以协助扩散的方式进入细胞
B.Na+出细胞的过程需要消耗ATP
C.转运葡萄糖的载体也可转运Na+
D.葡萄糖可以逆浓度梯度进入细胞
29.为探究细胞吸收葡萄糖的条件,将兔的成熟红细胞和肌肉细胞分别置于含有5.0%葡萄糖的培养液中进行实验,一段时间后测定培养液中葡萄糖的含量,结果如表。
以下分析正确的是( )
A.该实验的对照组为甲组,因变量为培养液中葡萄糖的含量
B.甲组与丙组比较,可知肌肉细胞和成熟红细胞吸收葡萄糖均需要通道蛋白
C.乙组与丙组比较,可知肌肉细胞和成熟红细胞吸收葡萄糖均需要能量
D.实验结果说明肌肉细胞吸收葡萄糖的方式既有主动运输,也有协助扩散
30.下图是某同学用光学显微镜观察黑藻叶肉细胞绘制的示意图,箭头表示叶绿体的运动方向。下列叙述正确的是( )
A.叶绿体运动可作为判断细胞质流动的依据
B.观察前需用合适的染液对细胞进行染色
C.高倍镜下可观察到叶绿体由双层膜包被
D.图中细胞质流动的真实方向为顺时针
第II卷(非选择题,共40分)
二.非选择题:本大题共6小题,共40分。
31.(7分)糖类是生物体生命活动的主要能源物质,也是细胞结构的成分之一,请根据下面概念图回答问题:
(1)如果某种单糖A为果糖,则它与葡萄糖缩合失去1分子水后形成的物质①是 。
(2)如果某种单糖A经缩合反应形成的物质③作为植物细胞中储存能量的物质,则物质③是 ;如果某种单糖A经缩合反应形成的物质③作为动物细胞中储存能量的物质,则物质③是 ;如果某种单糖A经缩合反应形成的物质③作为植物细胞壁的组成成分,则物质③是 。
(3)如果某种单糖A与磷酸和碱基结合形成物质②,其中的碱基有尿嘧啶,则某种单糖A是 ;如果某种单糖A与磷酸和碱基结合形成物质④,其中的碱基有胸腺嘧啶,则某种单糖A是 ,形成的物质④是构成 的基本单位。
32.(9分)水母发光依靠GFP蛋白,蓝光及紫外线等都能激发GFP蛋白发出绿色荧光。GFP蛋白能在厌氧细胞以外的任何细胞中发荧光,是一种被广泛应用的活体报告蛋白。GFP蛋白由228个氨基酸组成多肽链,其中第65、66、67位分别为丝氨酸、酪氨酸、甘氨酸,其结构如图所示,数字代表氨基酸位点。回答下列问题:
(1)GFP蛋白的N-端和C-端分别表示 (基团名称)和 (基团名称),第65、66、67位三种氨基酸结构中的 不同。高温条件下,GFP蛋白被激发后不能发出绿色荧光,分析其原因是 。
(2)科研团队仅将第66位的酪氨酸转换成组氨酸后,获得的BFP蛋白能发蓝色荧光。和GFP蛋白比,BFP蛋白发蓝色荧光与其特定的氨基酸 有关。
(3)在GFP蛋白第157位谷氨酰胺和158位赖氨酸之间插入短肽,GFP蛋白仍能发出绿色荧光。插入短肽之前需先断裂两种氨基酸之间的 (填化学键),插入短肽的过程中发生了 反应,此过程消耗了 分子水。
(4)若氨基酸的相对平均分子质量为120,则GFP蛋白的相对分子质量为 。
33.(8分)科学家为了研究某些蛋白质是否能进入细胞核,选取了一种病毒蛋白A(该蛋白由708个氨基酸构成,能够进入到宿主细胞的细胞核内)进行了如下实验:将蛋白A上某些氨基酸删除后,检测蛋白A在细胞内的位置。实验结果如图所示。
回答下列问题。
(1)蛋白A通过 (结构名称)进入细胞核内,科学家可采用 法定位蛋白A在细胞内的位置。
(2)根据上述实验结果,科学家推测蛋白A中负责细胞核定位的序列为 。
(3)为验证上述推测,需要在上述实验结果的基础上,进一步补充下列实验中的 (多选,2分)。
A.选择一个细胞质蛋白X
B.选择一个细胞核蛋白X
C.向选取的蛋白质添加蛋白A的第127~133位氨基酸序列
D.向选取的蛋白质添加蛋白A的第1~126位氨基酸序列
E.检测蛋白X在细胞内的定位
若实验结果为 ,则推测成立。
(4)科学家进一步发现,即使不删除蛋白A中的氨基酸序列,只将蛋白A中第128位赖氨酸替换成苏氨酸,实验结果与③组相同,推测可能的原因是替换后氨基酸之间形成的氢键改变,从而使得肽链 发生改变,形成具有不同 的蛋白A。
34.(8分)高盐环境下粮食作物会大量减产。为研究植物的耐盐机理,科研人员将耐盐植物滨藜和不耐盐植物柑橘分别置于不同浓度NaCl溶液中培养,一段时间后测定并计算生长率,结果如图1。请回答问题:
(1)据图1分析,与植物A相比,植物B耐盐范围 ,可推知植物B是 。
(2)植物处于高盐环境中,细胞外高浓度的Na+ 通过图 2 中的通道蛋白以 的方式进入细胞,导致细胞质中Na+ 浓度升高。
(3)随着外界NaCl 浓度的升高,植物 A 逐渐出现萎蔫现象,这是由于外界 NaCl 浓
度 ( 填“大于”或“小于”)细胞液浓度,细胞失水。细胞中 Na+ 和 Cl- 的浓度进一步升高,蛋白质逐渐变性,酶活性降低,细胞代谢减弱,因此在高盐环境中植物 A 生长率低。
(4)据图2分析,植物B处于高盐环境中,细胞内 浓度升高,促使Na+ 进入 ;同时激活 ,将Na+ 排出细胞,从而使细胞质中Na+ 的浓度恢复正常水平,缓解蛋白质 。
35.(8分)下图为高等动、植物细胞局部亚显微结构拼接示意图,请据图回答
(1)蓝细菌与图示细胞最显著的区别是 。
(2)和高等植物相比,高等动物细胞特有的结构是[ ] 。图B中结构[ ] 和
[ ] 与植物细胞形态维持有关。
(3)图中结构7的主要成分是 。
(4)图中具有双层膜的结构有 (填序号)。
(5)图中与能量转换有关的细胞器为 (填序号)。
(6)含有核酸的结构有 (填序号)
参考答案
1-5BCADD 6-10BBADB 11-15BADAA 16-20CBDDB 21-25DABBD
26-30BDADA
31.(7分)(1)蔗糖
(2)淀粉 糖原 纤维素
(3)核糖 脱氧核糖 DNA
32.(9分)(1)氨基 羧基 R基 高温使GTP蛋白的空间结构发生改变(或高温使GTP蛋白变性)
(2)(种类)排列顺序
(3)肽键 水解 1
(4)23274
33.(8分)(1)核孔 同位素标记(荧光标记)
(2)127~133
(3)ACE(2分) 蛋白X定位到细胞核
(4)盘区折叠 空间结构
34.(8分)(1) 更广 滨藜
(2)协助扩散
(3)大于
(4)Ca2+ 液泡 (细胞膜上的)S蛋白 变性
35.(8分)(1)无核膜包被的细胞核
(2) 3 中心体 7 细胞壁 11 液泡
(3) 纤维素和果胶
(4)1、8、10
(5)1、8
(6)1、2、8、10
组别
培养条件
肌肉细胞
成熟红细胞
甲
加入葡萄糖载体抑制剂
5.00%
5.00%
乙
加入呼吸抑制剂
4.70%
3.50%
丙
不做任何处理
2.50%
3.50%
相关试卷
这是一份江苏省扬州中学2024-2025学年高三上学期10月月考生物试卷(Word版附解析),文件包含江苏省扬州市广陵区江苏省扬州中学2024-2025学年高三上学期10月月考生物试题Word版含解析docx、江苏省扬州市广陵区江苏省扬州中学2024-2025学年高三上学期10月月考生物试题Word版无答案docx等2份试卷配套教学资源,其中试卷共31页, 欢迎下载使用。
这是一份江苏省扬州中学2024-2025学年高二上学期10月月考生物试题(Word版附答案),共9页。
这是一份江苏省扬州中学2024-2025学年高三上学期10月月考生物试题(Word版附答案),共11页。试卷主要包含了某家系甲病等内容,欢迎下载使用。

