河南省三门峡市渑池县2024-2025学年八年级上学期期中学情检测物理试题
展开
这是一份河南省三门峡市渑池县2024-2025学年八年级上学期期中学情检测物理试题,文件包含8物理pdf、8物理答案docx、8物理答题卡pdf等3份试卷配套教学资源,其中试卷共10页, 欢迎下载使用。
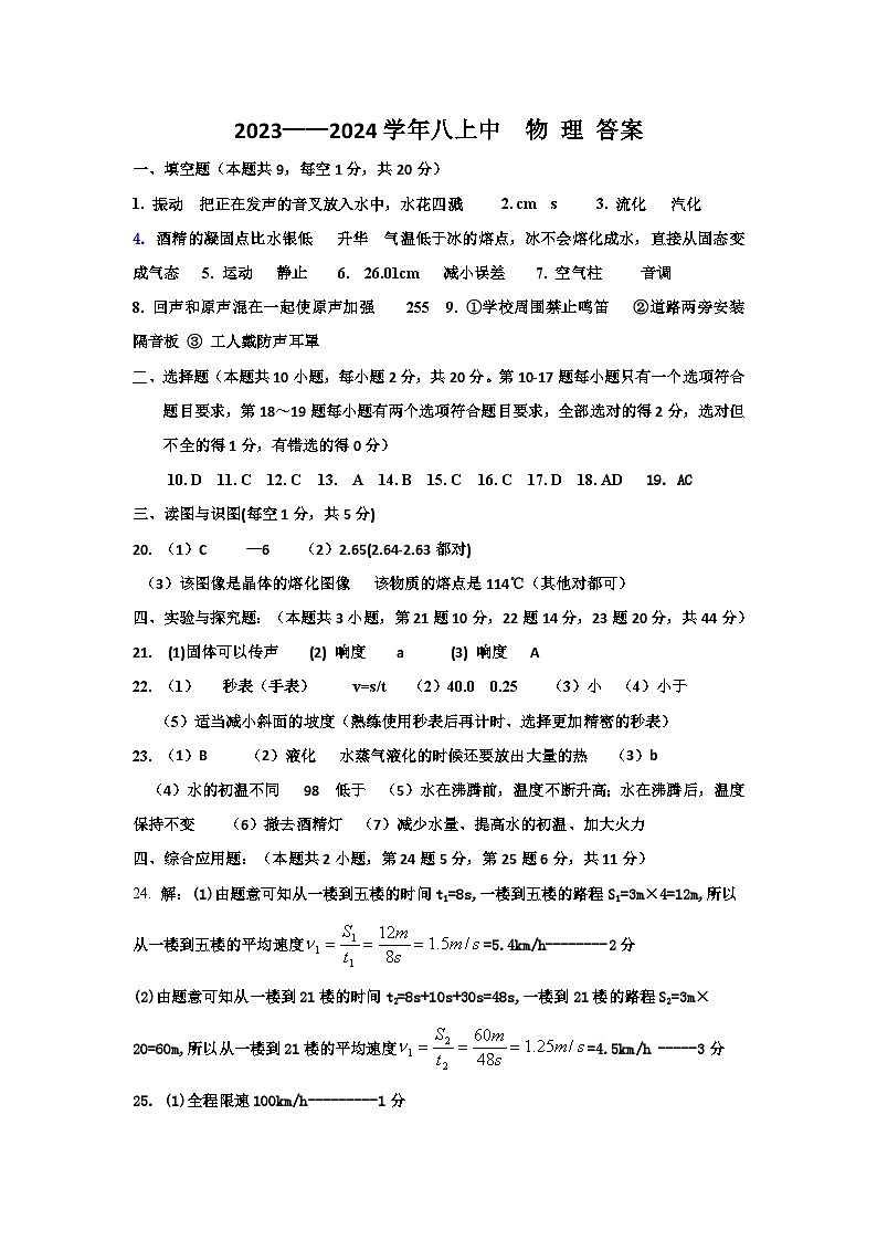
1. 振动 把正在发声的音叉放入水中,水花四溅 2. cm s 3. 流化 汽化
4. 酒精的凝固点比水银低 升华 气温低于冰的熔点,冰不会熔化成水,直接从固态变成气态 5. 运动 静止 6. 26.01cm 减小误差 7. 空气柱 音调
8. 回声和原声混在一起使原声加强 255 9. ①学校周围禁止鸣笛 ②道路两旁安装隔音板 ③ 工人戴防声耳罩
二、选择题(本题共10小题,每小题2分,共20分。第10-17题每小题只有一个选项符合题目要求,第18~19题每小题有两个选项符合题目要求,全部选对的得2分,选对但不全的得1分,有错选的得0分)
10. D 11. C 12. C 13. A 14. B 15. C 16. C 17. D 18. AD 19. AC
三、读图与识图(每空1分,共5分)
20. (1)C —6 (2)2.65(2.64-2.63都对)
(3)该图像是晶体的熔化图像 该物质的熔点是114℃(其他对都可)
四、实验与探究题:(本题共3小题,第21题10分,22题14分,23题20分,共44分)
21. (1)固体可以传声 (2) 响度 a (3) 响度 A
22. (1) 秒表(手表) v=s/t (2)40.0 0.25 (3)小 (4)小于
(5)适当减小斜面的坡度(熟练使用秒表后再计时、选择更加精密的秒表)
23. (1)B (2)液化 水蒸气液化的时候还要放出大量的热 (3)b
(4)水的初温不同 98 低于 (5)水在沸腾前,温度不断升高;水在沸腾后,温度保持不变 (6)撤去酒精灯 (7)减少水量、提高水的初温、加大火力
四、综合应用题:(本题共2小题,第24题5分,第25题6分,共11分)
24. 解:(1)由题意可知从一楼到五楼的时间t1=8s,一楼到五楼的路程S1=3m×4=12m,所以从一楼到五楼的平均速度=5.4km/h--------2分
(2)由题意可知从一楼到21楼的时间t2=8s+10s+30s=48s,一楼到21楼的路程S2=3m×20=60m,所以从一楼到21楼的平均速度=4.5km/h -----3分
25. (1)全程限速100km/h---------1分
(2)-------2分
(3)从题可知,区间测速的路程s=8km, 全段所用的时间t=4min=
所以全段的平均速度------------2分
由于120km/h﹥100km/h,所以会被判超速--------1分
相关试卷
这是一份河南省平顶山市郏县2023-2024学年八年级上学期期中学情检测物理试题,文件包含八年级物理pdf、八年级物理DApdf等2份试卷配套教学资源,其中试卷共8页, 欢迎下载使用。
这是一份河南省三门峡市渑池县2022-2023学年九年级上学期期末物理试题,共16页。试卷主要包含了填空题,单选题,多选题,作图题,实验题,计算题,综合题等内容,欢迎下载使用。
这是一份河南省三门峡市渑池县2022-2023学年八年级上学期期末物理试题(含答案),共15页。试卷主要包含了填空题,选择题,作图题,实验与探究题,综合应用题等内容,欢迎下载使用。

