河北省石家庄市高邑县2022-2023学年六年级上学期月考数学试卷(4-6单元)
展开
这是一份河北省石家庄市高邑县2022-2023学年六年级上学期月考数学试卷(4-6单元),共16页。试卷主要包含了填空题,判断题,选择题,计算题,操作题,解决问题等内容,欢迎下载使用。
1.(3分)在边长为7厘米的正方形内画一个最大的圆,此时圆规两脚间叉开的距离应是 厘米。
2.(3分)一个扇形的圆心角是270°,这个扇形的面积是它所在圆的面积的 %。
3.(3分)在17%、0.07、、13.5%、几个数中最大的是 。
4.(3分)用花生榨油,其中油的质量是油渣的,则花生的出油率是 。
5.(3分)一箱苹果卖出85%,还剩12千克,这箱苹果重 千克。
6.(3分)一个圆形纸片的周长是15.7厘米,如果将这个纸片分成两个半圆,那么每个半圆的周长是 厘米。
7.(3分)把一个圆剪拼成一个近似的长方形,长方形的周长是33.12厘米,则圆的面积是 平方厘米。
8.(3分)一个等腰三角形的周长是20分米,它的一条腰与底边长的比是3:4,腰长 分米。
9.(3分)如果把甲数的小数点向左移动一位后,就与乙数的25%相等,则甲乙的比是 。
10.(3分)红星商场一种饮料售价每瓶6元,现在开展“买五赠一”大酬宾活动,活动期间饮料单价优惠了 %。(得数保留一位小数)
二、判断题。(对的在括号里画“√”,错的画“×”)
11.(3分)用4个圆心角都是90°的扇形,一定可以拼成一个圆。
12.(3分)一杯含糖率为40%的糖水,喝掉半杯后,杯中糖水的含糖率为20%。
13.(3分)圆的半径扩大3倍,圆的周长也扩大3倍。
14.(3分)两个直径是2cm的圆的面积之和,与一个直径是4cm的圆面积相等.
15.(3分)两个圆的半径比是1:5,它们的面积比是1:25。
三、选择题。(把正确的答案的序号写在括号里)
16.(3分)在一个长10厘米、宽7厘米的长方形中画一个最大的圆,它的半径是( )
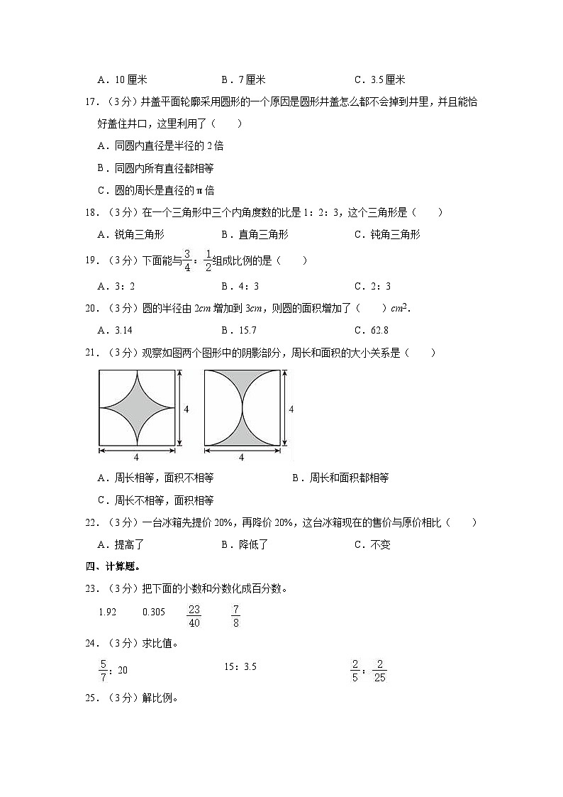
A.10厘米B.7厘米C.3.5厘米
17.(3分)井盖平面轮廓采用圆形的一个原因是圆形井盖怎么都不会掉到井里,并且能恰好盖住井口,这里利用了( )
A.同圆内直径是半径的2倍
B.同圆内所有直径都相等
C.圆的周长是直径的π倍
18.(3分)在一个三角形中三个内角度数的比是1:2:3,这个三角形是( )
A.锐角三角形B.直角三角形C.钝角三角形
19.(3分)下面能与组成比例的是( )
A.3:2B.4:3C.2:3
20.(3分)圆的半径由2cm增加到3cm,则圆的面积增加了( )cm2.
A.3.14B.15.7C.62.8
21.(3分)观察如图两个图形中的阴影部分,周长和面积的大小关系是( )
A.周长相等,面积不相等B.周长和面积都相等
C.周长不相等,面积相等
22.(3分)一台冰箱先提价20%,再降价20%,这台冰箱现在的售价与原价相比( )
A.提高了B.降低了C.不变
四、计算题。
23.(3分)把下面的小数和分数化成百分数。
24.(3分)求比值。
25.(3分)解比例。
五、操作题。
26.画一个长4厘米,宽2厘米的长方形,在这个长方形内画一个最大的半圆。求出这个半圆的面积是多少平方厘米?
27.以点O为圆心,先画一个直径为2厘米的圆,再画一个半径是2厘米的圆。将所画的两个圆组成的环形部分涂上阴影,求这个阴影部分的面积。
六、解决问题。
28.为了防止病毒传播,某小区物业要配制一种稀释消毒液,用药液和水按1:200配制而成。要配制这种稀释消毒液603千克,需要药液多少千克?(用比例知识解答)
29.一辆客车和一辆轿车从相距450千米的甲乙两地同时出发,相向而行,2.5小时后两车相遇。已知客车与轿车的速度比是4:5,客车和轿车每小时各行驶多少千米?
30.某六年级学生共120人,据统计,去年近视率是10%,今年又有3个同学戴上了近视镜,今年六年级同学的近视率是多少?
31.一辆汽车,它的轮胎的直径是10分米,如果车轮平均每分钟转300周。那么通过一座长2826米的大桥需要多少分钟?
32.用细木棍围成一个直径是5米的圆形花池,平均每10厘米插一根细木棍,需要这样的木棍多少根?若在围成的花池里种上草皮,需要多少平方米的草皮?
33.一瓶盐水,盐和水的质量比是1:24,如果再放入75克水,这时盐与水的质量比是1:27,原来瓶内盐水重多少克?
2022-2023学年河北省石家庄市高邑县六年级(上)月考数学试卷
参考答案与试题解析
一、填空题。
1.【分析】在边长为7厘米的正方形内画一个最大的圆,所画圆的直径等于正方形的边长,由于半径决定圆的大小,所以圆规两脚间的距离就是正方形边长的一半,据此解答即可。
【解答】解:7÷2=3.5(厘米)
答:圆规两脚间叉开的距离应是3.5厘米。
故答案为:3.5。
【点评】明确在正方形内画一个最大的圆,所画圆的直径等于正方形的边长。
2.【分析】周角是360°,根据求一个数是另一个数的百分之几,用除法求出扇形的圆心角是周角的百分之几,也就是这个扇形的面积是它所在圆面积的百分之几。
【解答】解:270°÷360°×100%
=0.75×100%
=75%
答:这个扇形的面积是它所在圆面积的75%。
故答案为:75。
【点评】此题考查的目的是理解掌握扇形面积的意义及应用,周角的意义及应用。
3.【分析】把百分数、分数都化成保留一定位数的小数,再根据小数的大小比较方法进行比较、排列,即可确定哪个数最大。
【解答】解:17%=0.17,=0.06,13.5%=0.135,≈0.1667
0.17>0.1667>0.135>0.07>0.06
即17%>>13.5%>0.07>
在17%、0.07、、13.5%、几个数中最大的是17%。
故答案为:17%。
【点评】小数、分数、百分数的大小比较,通常都化成保留一定位数的小数,再根据小数的大小比较方法进行比较,这样可以省去通分的麻烦。
4.【分析】由题意可知,油的质量是油渣的,油占2份,油渣3份,根据“出油率=×100%”,花生米的重量=油+油渣;代入数值,解答即可.
【解答】解:
=×100%
=40%
答:花生的出油率是40%。
故答案为:40%。
【点评】此属于百分率问题,解答时都是用一部分数量(或全部数量)除以全部数量乘百分之百即可。
5.【分析】把这箱苹果的总质量看成单位“1”,已经卖出85%,还剩下总质量的(1﹣85%),它对应的数量是12千克,由此用除法求出总质量。
【解答】解:12÷(1﹣85%)
=12÷0.15
=80(千克)
答:这箱苹果重80千克。
故答案为:80。
【点评】本题先找出单位“1”,已知一个数的几分之几是多少,求这个数用除法计算。
6.【分析】半圆的周长等于圆的周长的一半加直径,据此解答。
【解答】解:15.7÷2+15.7÷3.14
=7.85+5
=12.85(厘米)
答:每个半圆的周长是12.85厘米。
故答案为:12.85。
【点评】本题主要考查半圆的周长的计算。
7.【分析】根据圆面积公式的推导过程可知,把圆剪拼成一个近似长方形,这个长方形的长等于圆周长的一半,长方形的宽等于圆的半径,拼成的长方形的周长比圆的周长增加了两条半径的长度,设圆的半径为r厘米,根据圆的周长公式:C=2πr,据此可以求出圆的半径,然后根据圆的面积公式:S=πr2,把数据代入公式解答。
【解答】解:设圆的半径为r厘米,
2×3.14×r+2r=33.12
6.28r+2r=33.12
8.28r=33.12
8.28r÷8.28=33.12÷8.28
r=4
3.14×42
=3.14×16
=50.24(平方厘米)
答:圆的面积是50.24平方厘米。
故答案为:50.24。
【点评】此题考查的目的是理解掌握圆面积公式的推导过程及应用,长方形的周长公式、圆的周长公式及应用。
8.【分析】等腰三角形的两条腰长度相等,因此三条边的长度比是3:3:4,又知道三角形的周长是20分米,据此可分别求出腰长和底长。
【解答】解:20×=6(分米)
答:腰长6分米。
故答案为:6。
【点评】解答本题的关键是要了解等腰三角形的特征以及按比例分配的方法。
9.【分析】根据“把甲数的小数点向左移动一位,”知道得到的数是甲数的10%;也就是甲数的10%与乙数的25%相等;由此再根据比例的基本性质的逆运用,即可求出甲数与乙数的比。
【解答】解:甲数的10%与乙数的25%相等
甲数×10%=乙数×25%
甲数:乙数=25%:10%=25:10=5:2
答:甲数与乙数比是5:2。
故答案为:5:2。
【点评】解答此题的关键是根据题意得出甲的1%是乙数的25%,再灵活利用比例的基本性质即可求解。
10.【分析】根据题意可知,“买五送一”即花五瓶的钱,买到六瓶酸奶,把酸奶原价看作单位“1”,则优惠即现价比原价便宜的占原价的百分之几,先求现价比原价便宜多少:6×6﹣5×6=6(元),再去便宜的占原价的百分率:6÷(6×6)=16.7%。
【解答】解:(6×6﹣5×6)÷(6×6)
=6÷36
=16.7%
答:现在买5瓶酸奶实际优惠了16.7%。
故答案为:16.7。
【点评】本题主要考查百分数的实际应用,关键找到单位“1”,利用关系式做题。
二、判断题。(对的在括号里画“√”,错的画“×”)
11.【分析】用4个圆心角都是90°的扇形不一定可以拼成一个圆,因为扇形的半径不一定相等。据此解答。
【解答】解:4个圆心角都是90°的扇形,半径不一定相等,
所以用4个圆心角都是90°的扇形不一定可以拼成一个圆,
所以原题说法错误。
故答案为:×。
【点评】本题主要考查了半径决定圆的大小。
12.【分析】根据喝的前后,含糖率不变,即可判断。
【解答】解:一种含糖率为40%的糖水,喝掉半杯后,杯中糖水的含糖率为40%,
故原说法错误。
故答案为:×。
【点评】本题考查了含糖率的计算方法及应用。
13.【分析】根据圆的周长公式:C=2πr判断即可。
【解答】解:圆的半径扩大3倍,圆的周长也扩大3倍。原题说法正确。
故答案为:√。
【点评】本题主要考查圆的周长公式的应用。
14.【分析】根据圆的面积公式:S=πr2,把数据分别代入公式求出它们的面积后进行比较即可.
【解答】解:3.14×(2÷2)2×2
=3.14×1×2
=6.28(平方厘米)
3.14×(4÷2)2
=3.14×4
=12.56(平方厘米)
6.28平方厘米≠12.56平方厘米.
因此,两个直径是2cm的圆的面积之和,与一个直径是4cm的圆面积相等.这种说法是错误的.
故答案为:×.
【点评】此题主要考查圆面积公式的灵活运用,关键是熟记公式.
15.【分析】设小圆的半径为r,则大圆的半径为5r,分别代入圆的面积公式,表示出各自的面积,即可求解。
【解答】解:设小圆的半径为r,则大圆的半径为5r。
小圆的面积=πr2
大圆的面积=π(5r)2=25πr2
πr2:25πr2=1:25
故原题说法正确。
故答案为:√。
【点评】此题主要考查圆的面积的计算方法的灵活应用,结合比的意义解答即可。
三、选择题。(把正确的答案的序号写在括号里)
16.【分析】在长10厘米,宽7厘米的长方形中画一个最大圆的直径为7厘米,因此半径为3.5厘米。
【解答】解:在长10厘米,宽7厘米的长方形中画一个最大圆的直径为7厘米,因此半径为3.5厘米。
故选:C。
【点评】本题考查认识平面图形,理解长方形的边长与所画最大圆的直径的关系是解决问题的关键。
17.【分析】同圆内所有直径都相等,则圆形井盖覆盖井口的位置处处均衡。
【解答】解:井盖平面轮廓采用圆形的一个原因是圆形井盖怎么都不会掉到井里,并且能恰好盖住井口,这里利用了同圆内所有直径都相等。
故选:B。
【点评】本题考查了圆的特征,同一个圆内直径相等。
18.【分析】根据三角形内角和180度,利用按比例分配的方法求出最大角的度数,从而根据最大角的度数就能确定其形状。
【解答】解:180°×=90°
90°的角是直角,有一个角是直角的三角形是直角三角形。
故选:B。
【点评】本题考查按比分配问题,明确三角形的内角和和三角形的分类标准是解题的关键。
19.【分析】根据比例的意义,表示两个比相等的式子叫作比例。先求出的比值,再分别求出下面各比的比值,然后进行比较即可。
【解答】解:
=
=
=
3:2
=3÷2
=
4:3
=4÷3
=
2:3
=2÷3
=
所以能与组成比例的是3:2。
即=3:2。
故选:A。
【点评】此题考查的目的是理解掌握比例的意义及应用。
20.【分析】根据题意可知,面积增加的部分是环形,根据环形面积公式:S环形=π(R2﹣r2),把数据代入公式解答.
【解答】解:3.14×(32﹣22)
=3.14×(9﹣4)
=3.14×5
=15.7(平方厘米)
答:圆的面积增加了15.7平方厘米.
故选:B.
【点评】此题主要考查环形面积公式的灵活运用,关键是熟记公式.
21.【分析】第一个图中的4个圆刚好拼成一个直径为4的圆,第二个图中的两个半圆刚好拼成一个直径为4的圆;又因为两个图形中的阴影部分面积都是等于正方形的面积减一个圆的面积,所以两个图形的阴影部分面积是相等的;第一个图形阴影部分周长等于一个直径为4的圆的周长,第二个图形的阴影部分的周长等于一个直径为4的圆的周长再加两条正方形边长,所以这两个阴影部分图形的周长是不相等的;据此求解即可。
【解答】解:因为两个图形中的阴影部分面积都是等于正方形的面积减一个圆的面积,所以两个图形的阴影部分面积是相等的;
第一个图形阴影部分周长等于一个直径为4的圆的周长,第二个图形的阴影部分的周长等于一个直径为4的圆的周长再加两条正方形边长,所以这两个阴影部分图形的周长是不相等的。
答:两个图形中的阴影部分,周长和面积的大小关系是周长不相等,面积相等。
故选:C。
【点评】本题考查了组合图形的面积及周长,求面积时,关键是知道两个阴影部分的面积都等于正方形的面积减圆的面积,求周长时要根据周长的定义,把围成这个图形的各条边都找到,即可求解。
22.【分析】先把这种产品的原价看成单位“1”,降价后的价格是原价的(1﹣20%);再把降价后的价格看成单位“1”,现价是降价后的(1+20%),然后用乘法求出现价是原价的百分之几,然后与1比较即可。
【解答】解:(1﹣20%)×(1+20%)
=80%×120%
=96%
答:现在的售价比原价低。
故选:B。
【点评】本题关键是分清楚两个单位“1”的不同,然后根据分数乘法的意义求出现价是原价的百分之几即可判断。
四、计算题。
23.【分析】分数化百分数首先化成小数,分子除以分母,除不尽的一般保留三位小数;再化成百分数,把小数点向右移动两位同时添上百分号,据此解答即可。
【解答】解:
【点评】此题是考查分数,小数化百分数,属于基础知识,要熟练掌握。
24.【分析】用比的前项除以比的后项,即可求出比值,据此解答。
【解答】解:(1):20
=÷20
=
(2)15:3.5
=15÷3.5
=
(3):
=÷
=5
【点评】此题主要考查了求比值的方法,注意求比值的结果是一个商,可以是整数、小数或分数。
25.【分析】(1)首先根据比例的基本性质,两外项之积等于两内项之积把方程化为8x=4.8×5,再把方程的两边同时除以8即可;
(2)首先根据比例的基本性质,两外项之积等于两内项之积把方程化为 x=×15,再把方程的两边同时乘即可;
(3)首先根据比例的基本性质,两外项之积等于两内项之积把方程化为5x=4×7,再把方程的两边同时除以5即可。
【解答】解:(1)8:5=4.8:x
8x=4.8×5
8x÷8=24÷8
x=3
(2):=x:15
x=×15
x×=9×
x=
(3)=
5x=4×7
5x÷5=28÷5
x=5.6
【点评】此题主要根据等式的性质和比例的基本性质解决问题,注意等号要对齐。
五、操作题。
26.【分析】根据题意可知,所画圆的直径等于长方形的长时面积最大,根据圆的面积公式:S=πr2,把数据代入公式解答。
【解答】解:3.14×(4÷2)2
=3.14×4
=12.56(平方厘米)
答:这个圆的面积是12.56平方厘米。
【点评】此题主要考查圆的面积的计算,关键是明确:圆的直径等于长方形的长时,所画半圆的面积最大。
27.【分析】(1)先根据同圆中“半径=直径÷2”求出半径,然后根据圆的画法,进行画圆即可。(步骤:①定半径,即圆规两脚间的距离:②定圆心。③旋转一周,画圆)。
(2)根据圆环面积的计算方法:大圆的面积减去小圆的面积解答。
【解答】解:(1)2÷2=1(厘米)
(2)
3.14×22﹣3.14×12
=3.14×3
=9.42(平方厘米)
答:这个阴影部分的面积9.42平方厘米。
【点评】本题主要考查了圆的画法及圆环面积的计算方法。
六、解决问题。
28.【分析】由“用药液和水按照1:200配制而成”可以看出,农药的浓度一定,那么药液和农药的质量的比值一定,所以药液和农药的质量成正比例,设需要药液x千克,利用药液和农药的比,列出比例解答即可。
【解答】解:设需要药液x千克。
x:(603﹣x)=1:200
200x=603﹣x
201x=603
x=3
答:需要药液3千克。
【点评】解答此题的关键是,先判断题中的两种相关联的量成何比例,然后找准对应量,列式解答即可。
29.【分析】根据“速度=路程÷时间”,用甲、乙两地的距离(450千米)除以两边相遇的时间(2.5小时)就是客车、小轿车的速度和.把客车、小轿车的速度和看作单位“1”,客车的速度占两车速度和的,根据分数乘法意义,用两车的速度之和乘就是客车的速度,最后用客车的速度除以4,再乘5,计算出货车的速度。
【解答】解:450÷2.5×
=180×
=80(千米)
80÷4×5
=20×5
=100(千米)
答:客车每小时行驶80千米,货车的速度是100千米。
【点评】解答此题的关键是根据路程、速度、时间三者之间的关系求出两车的速度和,再把比转化成分数,然后再根据分数乘法的意义解答。
30.【分析】求近视率,根据公式:近视的人数÷总人数×100%=近视率,进行解答即可。
【解答】解:(120×10%+3)÷120×100%
=15÷120×100%
=12.5%
答:现在全班近视率是12.5%。
【点评】此题属于百分率问题,计算的结果最大值为100%,都是用一部分数量(或全部数量)除以全部数量乘百分之百,代入数据计算即可。
31.【分析】根据圆的周长公式:C=πd,把数据代入公式求出车轮的周长,用车轮的周长乘每分钟转的周数求出汽车每分钟行驶的速度,然后根据时间=路程÷速度,列式解答。
【解答】解:10分米=1米
2826÷(3.14×1×300)
=2826÷942
=3(分钟)
答:通过一座长2826米的大桥需要3分钟。
【点评】此题主要考查圆的周长公式的灵活运用,以及路程、速度、时间三者之间的关系及应用。
32.【分析】根据圆的周长公式:C=πd,求出这个花池的周长,再根据“包含”除法的意义,用花池的周长除以10即可求出需要木棍的根数,人获国家圆的面积公式:S=πr2,把数据代入公式解答。
【解答】解:3.14×5=15.7(米)
15.7米=1570厘米
1570÷10=157(根)
3.14×(5÷2)2
=3.14×6.25
=19.625(平方米)
答:需要这样的木棍157根,需要19.625平方米的草皮。
【点评】此题主要考查圆的周长公式、面积公式的灵活运用,关键是熟记公式。
33.【分析】放入水后,盐水质量随之变化,但是盐的质量不变,把盐的质量看作单位“1”,根据放水前后盐与水的质量比,求出前后水的质量分别是盐的质量的几倍,可求出盐的质量,再根据原来盐占盐水的几分之几,用盐的质量除以它的对应分率,即可解决问题.
【解答】解:75÷(27﹣24),
=75÷3,
=25(克);
25÷=625(克);
答:原来瓶内盐水重625克.
【点评】此题解答关键是:抓住不变量(盐的质量),根据一个数除以分数的意义,先求出盐的质量,再求出原来盐水的质量.
1.92
0.305
:20
15:3.5
8:5=4.8:x
=x:15
1.92=192%
0.305=30.5%
=0.575=57.5%
=0.875=87.5%
相关试卷
这是一份2022-2023学年河北省石家庄市高邑县冀教版三年级下册(期中)等级评价练习数学试卷,共12页。试卷主要包含了填空题,选择题,判断题,计算题,作图题,解决问题等内容,欢迎下载使用。
这是一份河北省石家庄市高邑县2023-2024学年六年级上学期期末数学试卷,共15页。试卷主要包含了填一填,判断,选一选,我是计算小能手,按要求做题,解决问题等内容,欢迎下载使用。
这是一份河北省石家庄市高邑县2023-2024学年六年级上学期期末数学试卷,共15页。试卷主要包含了填一填,判断,选一选,我是计算小能手,按要求做题,解决问题等内容,欢迎下载使用。

