还剩19页未读,
继续阅读
所属成套资源:2025南通海安高二上学期11月期中考试及答案(九科)
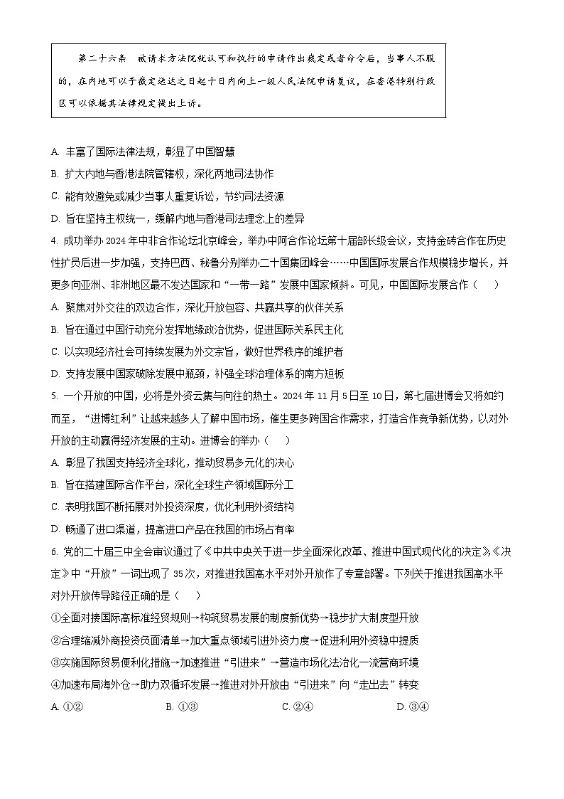
成套系列资料,整套一键下载
2025南通海安高二上学期11月期中考试政治含解析
展开
这是一份2025南通海安高二上学期11月期中考试政治含解析,共22页。试卷主要包含了 胡某等内容,欢迎下载使用。
相关试卷
江苏省南通市海安市2024-2025学年高二上学期11月期中考试政治试题(Word版附解析):
这是一份江苏省南通市海安市2024-2025学年高二上学期11月期中考试政治试题(Word版附解析),共22页。试卷主要包含了 胡某等内容,欢迎下载使用。
江苏省南通市海安市2024-2025学年高一上学期11月期中考试政治政治试卷(解析版):
这是一份江苏省南通市海安市2024-2025学年高一上学期11月期中考试政治政治试卷(解析版),共12页。
江苏省南通市海安市2024-2025学年高二上学期11月期中考试政治政治试卷(解析版):
这是一份江苏省南通市海安市2024-2025学年高二上学期11月期中考试政治政治试卷(解析版),共12页。试卷主要包含了 胡某等内容,欢迎下载使用。

