资料中包含下列文件,点击文件名可预览资料内容





还剩4页未读,
继续阅读
所属成套资源:2024-2025学年高一历史部编版中外历史纲要(上)练习题(含解析)(33份)
成套系列资料,整套一键下载
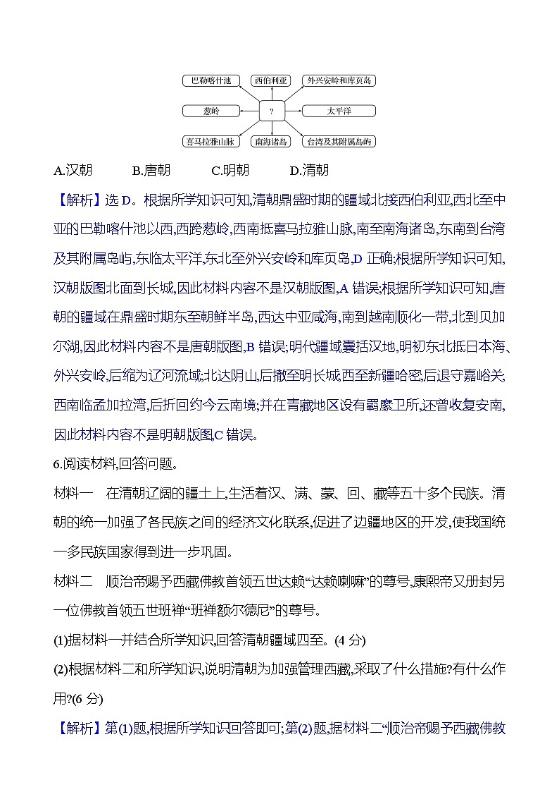
高中人教统编版第13课 清朝前中期的鼎盛与危机课时训练
展开
这是一份高中人教统编版第13课 清朝前中期的鼎盛与危机课时训练,文件包含十三清朝前中期的鼎盛与危机docx、十三清朝前中期的鼎盛与危机-学生版docx等2份试卷配套教学资源,其中试卷共11页, 欢迎下载使用。
相关试卷
高中历史第13课 清朝前中期的鼎盛与危机同步测试题:
这是一份高中历史第13课 清朝前中期的鼎盛与危机同步测试题,文件包含第13课清朝前中期的鼎盛与危机doc、第13课清朝前中期的鼎盛与危机-学生版doc等2份试卷配套教学资源,其中试卷共11页, 欢迎下载使用。
高中历史人教统编版(必修)中外历史纲要(上)第13课 清朝前中期的鼎盛与危机测试题:
这是一份高中历史人教统编版(必修)中外历史纲要(上)第13课 清朝前中期的鼎盛与危机测试题,文件包含十三清朝前中期的鼎盛与危机docx、十三清朝前中期的鼎盛与危机-学生版docx等2份试卷配套教学资源,其中试卷共23页, 欢迎下载使用。
高中历史人教统编版(必修)中外历史纲要(上)第13课 清朝前中期的鼎盛与危机一课一练:
这是一份高中历史人教统编版(必修)中外历史纲要(上)第13课 清朝前中期的鼎盛与危机一课一练,共6页。试卷主要包含了选择题,非选择题等内容,欢迎下载使用。