


还剩7页未读,
继续阅读
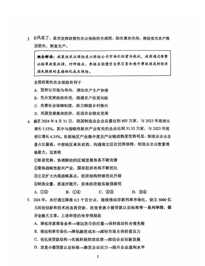
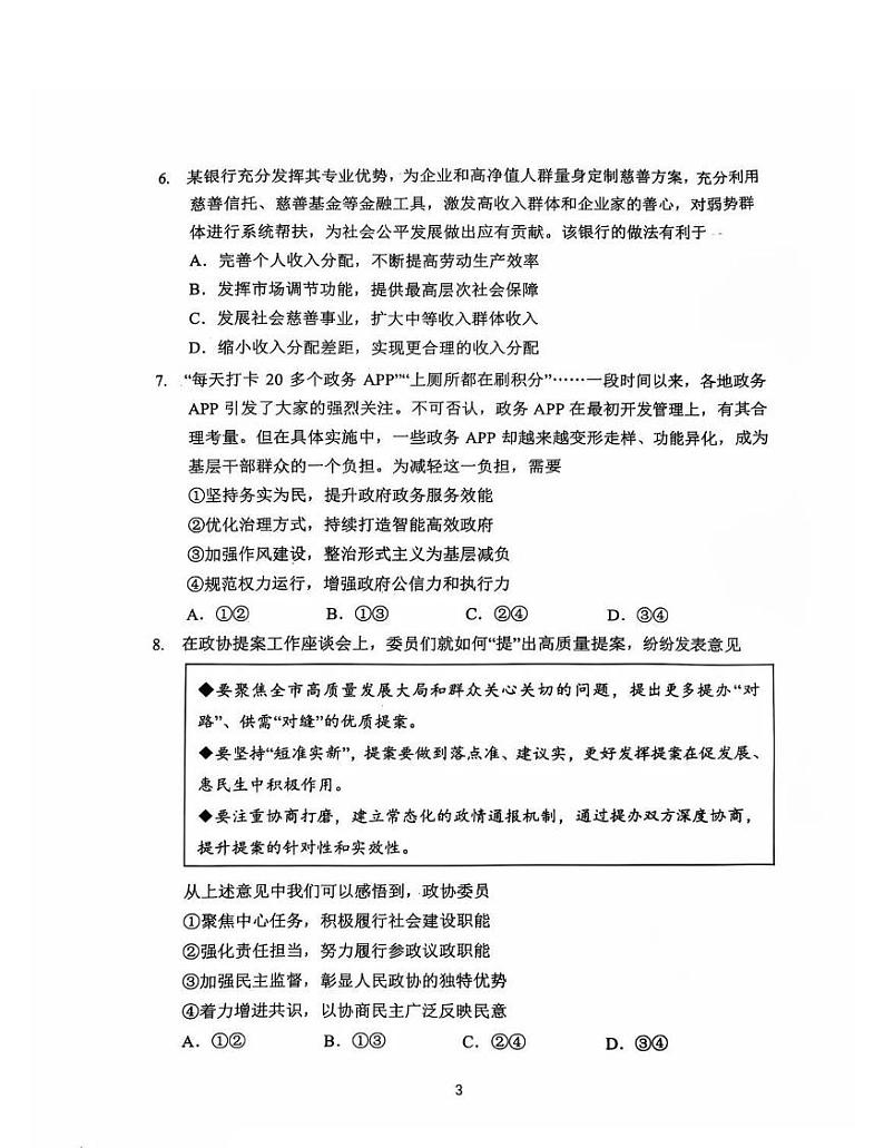
2025届江苏省常州市高三上学期11月考-政治试题+答案
展开
这是一份2025届江苏省常州市高三上学期11月考-政治试题+答案,共10页。
相关试卷
2025届河北省高三上学期11月考-政治试题+答案:
这是一份2025届河北省高三上学期11月考-政治试题+答案,共10页。
江苏省常州市2024-2025学年高三上学期期中考试政治试题:
这是一份江苏省常州市2024-2025学年高三上学期期中考试政治试题,文件包含政治试题pdf、政治答案pdf等2份试卷配套教学资源,其中试卷共10页, 欢迎下载使用。
江苏省常州市第一中学2024-2025学年高三上学期10月月考政治试题:
这是一份江苏省常州市第一中学2024-2025学年高三上学期10月月考政治试题,共11页。试卷主要包含了单项选择题,非选择题等内容,欢迎下载使用。
