





所属成套资源:2025年中考物理二轮培优压轴题练习 (2份,原卷版+解析版)
2025年中考物理二轮培优压轴题练习挑战19 实验探究题(电学综合27题)(解析版)
展开
这是一份2025年中考物理二轮培优压轴题练习挑战19 实验探究题(电学综合27题)(解析版),文件包含2025年中考物理二轮培优压轴题练习挑战19实验探究题电学综合27题原卷版docx、2025年中考物理二轮培优压轴题练习挑战19实验探究题电学综合27题解析版docx等2份试卷配套教学资源,其中试卷共77页, 欢迎下载使用。
TOC \ "1-3" \h \u
\l "_Tc31833" 【题型1 探究电流与电压、电阻的关系】1
\l "_Tc31833" 【题型2 欧姆定律的应用】23
\l "_Tc31833" 【题型3 电流表、电压表在判断电路故障中的应用】24
\l "_Tc31833" 【题型1 探究电流与电压、电阻的关系】
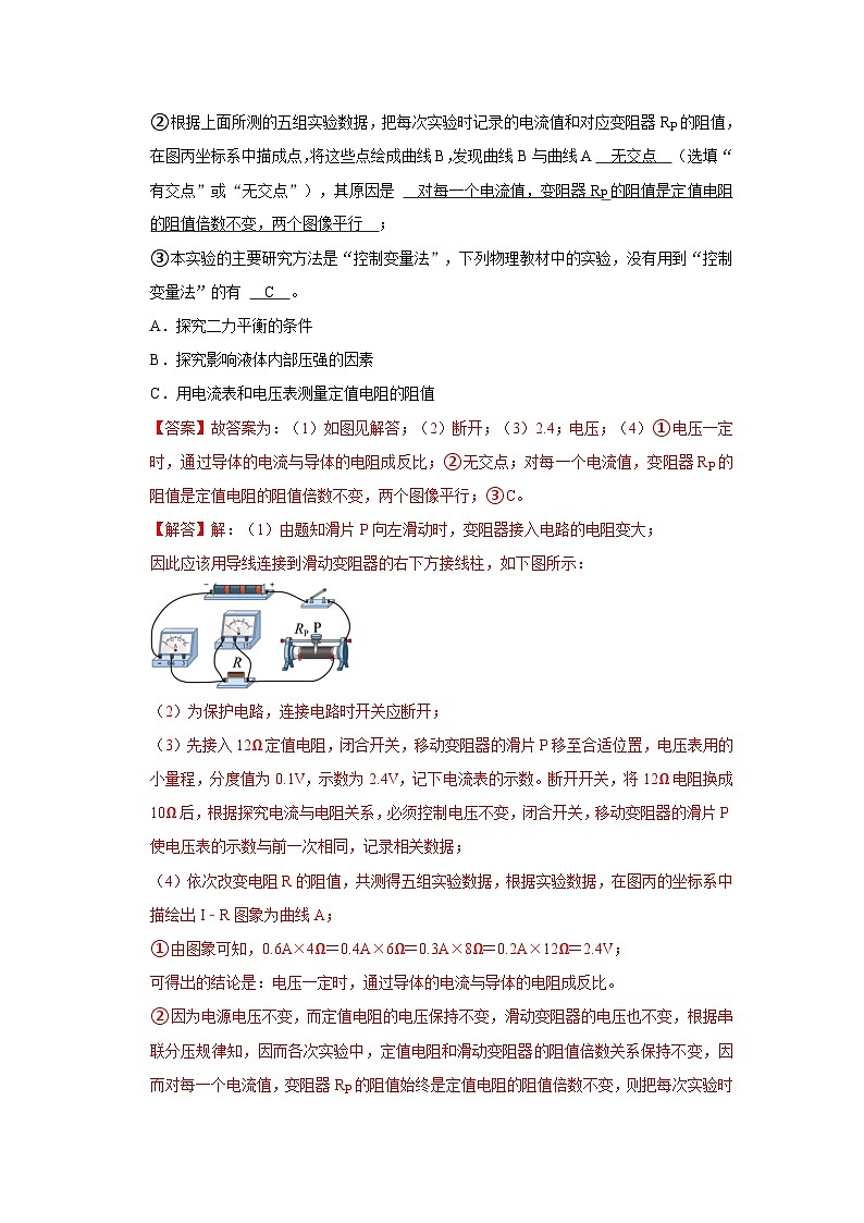
1.(2023•宿迁)用图甲所示电路“探究电流与电阻的关系”。电源电压为4.5V不变,滑动变阻器规格为“20Ω 1A”,有4Ω、6Ω、8Ω、10Ω、12Ω的定值电阻各一个。
(1)用笔画线代替导线把图甲电路连接完整,要求:当滑片P向左滑动时,变阻器接入电路的电阻变大;
(2)连接电路时,开关应该 (选填“断开”或“闭合”);
(3)先接入12Ω定值电阻,闭合开关,移动变阻器的滑片P移至合适位置,电压表的示数如图乙所示,示数为 V,记下电流表的示数。断开开关,将12Ω电阻换成10Ω后,闭合开关,移动变阻器的滑片P使 表的示数与前一次相同,记录相关数据;
(4)依次改变电阻R的阻值,共测得五组实验数据,根据实验数据,在图丙的坐标系中描绘出I﹣R图象为曲线A;
①由图象可得出的结论是: ;
②根据上面所测的五组实验数据,把每次实验时记录的电流值和对应变阻器RP的阻值,在图丙坐标系中描成点,将这些点绘成曲线B,发现曲线B与曲线A (选填“有交点”或“无交点”),其原因是 ;
③本实验的主要研究方法是“控制变量法”,下列物理教材中的实验,没有用到“控制变量法”的有 。
A.探究二力平衡的条件
B.探究影响液体内部压强的因素
C.用电流表和电压表测量定值电阻的阻值
2.(2023•日照)小明同学在参加学校物理兴趣小组探究活动中发现,很多电器产品复杂的电路都是由简单的电路组合而成,使用时它们的电流与电压、电阻总存在一定的关系。某次探究活动中,小明找到一个未知电阻R1(阻值不变),设计了如图甲所示的电路图。电源电压保持6V不变,滑动变阻器R2的规格为“50Ω 1A”。
(1)根据电路图连接实验电路时,所采用的电流表、电压表如图乙所示。闭合开关后发现电压表无示数,电流表有示数。滑动滑片,电流表示数发生变化。则电路中故障可能是: ;排除故障之后,闭合开关,滑动滑片,记录实验数据见表1:
①由表1可知电阻R1= Ω。这些数据中第 组(填写数据序号)是明显错误的。请你帮助小明分析读取数据错误的原因是: 。
②通过此实验,可以得出电流I与电压U的关系:在电阻一定的情况下,通过导体的电流与导体两端的电压 。
(2)保持其他元件不变,只将R1由10Ω更换为5Ω,要继续保持电阻R1两端电压3V不变,滑动变阻器R2需要向 (选填“左”或“右”)端滑动;将R1继续更换为15Ω、20Ω…,保持R1两端电压3V不变,记录数据见表2:
表2
①要想满足电阻R1两端电压保持3V不变,电阻R1可更换的最大电阻值为 Ω。
②分析表中的实验数据,得出电流I与电阻R的关系: 。
(3)在探究多个变量之间的关系时,两实验均利用了 法。
3.(2023•怀化)图甲是“探究电流与电压关系”的实验电路。
(1)检查发现连接的电路中有一根导线连接错误,请在图中连接错误的那根导线上打“×”,并用笔画线代替导线将电路连接正确。
(2)电路接通前,滑动变阻器的滑片P应该移至最 端(选填“左”或“右”)。
(3)闭合开关后,发现电流表示数几乎为零,电压表示数接近于电源电压,则故障可能是:待测电阻发生了 (选填“短路”或“断路”)。
(4)排除故障后,闭合开关,改变滑动变阻器滑片的位置,记录实验数据见下表。表中空白处电压如图乙所示,该示数是 V。请根据表中数据得结论:电阻一定时,通过导体的电流跟导体两端的电压成 (选填“正比”或“反比”)。
4.(2023•宜昌)如图甲为小俊和小红在探究电阻一定时电流与电压关系的实验中连接的部分实物图。
(1)用笔画线代替导线将实物图连接完整,使滑片向右滑动时电流表的示数变大。
(2)正确连接电路,闭合开关后,发现电流表无示数,电压表有示数,则电路可能出现的故障是 。
(3)排除故障后,测量出的数据如表,请在图乙的坐标纸中描点画出I﹣U图像。
(4)小俊和小红分析图像后得出了结论,为了使结论具有普遍性,小俊提出用刚才的实验器材增加实验次数,小红提出换用不同的定值电阻重复前面的实验。你觉得科学合理的是 (选填“小俊”或“小红”)的方案。
(5)他们发现另外一组的同学画出的图像(如图丙)所反映出的规律与自己的不同,请你分析该小组实验中可能存在的问题是 。
5.(2023•无锡)用图甲所示的电路探究通过导体的电流与电压、电阻的关系。器材有:干电池3节(每节电压略小于1.5V),滑动变阻器3个(铭牌上分别标有“5Ωㅤ3A”“20Ωㅤ2A”“50Ωㅤ1.5A”字样),电流表、电压表、开关各一个,阻值为5Ω、10Ω、20Ω的电阻各一个,导线若干。
(1)闭合开关前,应将滑动变阻器的滑片P移至 (选填“A”或“B”)端。
(2)闭合开关后,电流表和电压表示数为0,移动滑片P,两表指针不偏转。将与电压表“﹣”接线柱相连的导线从D端拆下,试触C点,电压表指针不偏转,试触B点,电压表指针偏转,若电路中只有一处故障,则可能是 。
(3)排除故障后,重新开始实验,探究电流与电压的关系。闭合开关,电压表示数为0.7V,电流表示数为0.07A。移动滑片P,逐步增大R两端电压,记录电压表的示数U和对应的电流表的示数I。以电流I为纵坐标、电压U为横坐标,采用描点的方式,画出I﹣U图像,如图乙所示。依据图像,得到的结论是 ,实验中选用的滑动变阻器的铭牌上标有 字样,电源电压为 V。
(4)在探究电流与电阻的关系时,为了能使用上一次的某一组实验数据,断开开关,将R换成5Ω,闭合开关,移动滑片P,电流表示数如图丙所示为 A;断开开关,换接未使用过的一个电阻,正确操作后,电流表示数应为 A。
6.(2023•威海)在探究“电流与电阻的关系”实验中,电源电压恒为9V,滑动变阻器规格为“50Ω 2A”。
(1)根据图甲所示的电路图,请用笔画线代替导线,将图乙所示的实物图连接完整(导线不允许交叉)。
(2)连接好电路,将滑动变阻器阻值调到最大,闭合开关,移动滑片,发现电流表无示数,电压表示数始终接近电源电压。导致这一现象的原因可能是 。
A.电流表损坏 B.滑动变阻器短路
C.定值电阻R接触不良 D.定值电阻R短路
(3)排除故障继续实验,更换不同的定值电阻后,都需要调节滑动变阻器,其目的是 ,实验数据如表所示,其中第6次实验中电流表示数如图丙所示,其读数为 A。
(4)在如图丁所示坐标系中已经描出所有实验数据对应的点,请绘出图象,分析并得出结论: 。
(5)实验完成后,在评估“将5Ω电阻更换成7.5Ω电阻继续实验”这一环节中,甲小组认为,更换成7.5Ω电阻后需要将滑动变阻器阻值调到最大,才能闭合开关进行实验;而乙小组认为,更换成7.5Ω电阻后不需要将滑动变阻器阻值调到最大,可直接闭合开关进行实验。你认为哪个小组的观点正确并写出理由: 。
7.(2023•烟台)在“探究电流与电压、电阻的关系”实验中:
(1)设计实验时,小明制定了探究的总体思路:保持电阻不变,探究电流与电压的关系;保持电压不变,探究电流与电阻的关系。物理上把这种科学探究的方法叫做 。
(2)在“探究电流与电压的关系”的过程中,小明连接了如图甲所示的实物电路。闭合开关前,滑动变阻器的滑片P应滑到 (选填“A”或“B”)端。闭合开关后,调节滑动变阻器滑片P至适当位置,此时电流表示数如图乙所示,则电流表示数为 A。
(3)在“探究电流与电阻的关系”的过程中,小明将5Ω的电阻换成10Ω的电阻后,闭合开关,直接读出电流值,这种做法是否正确? ;理由是什么? 。
(4)小明根据实验数据绘制了I﹣U和I﹣R的图象,如图丙、丁所示。由图象可以得到的实验结论是:在电阻一定的情况下,通过导体的电流跟这段导体两端的电压成 ;在电压一定的情况下,通过导体的电流跟导体的电阻成 。
8.(2023•西宁)小西和同学们在“探究电流与电压的关系”的实验中,实验电路如图甲所示,电源电压恒为3V,定值电阻R的阻值为5Ω。
(1)连接电路时,开关应 ,闭合开关前应将滑动变阻器滑片P调至
(选填“A”或“B”)端。
(2)连接好电路后,闭合开关,发现电压表有示数,电流表无示数,此时电路的故障可能是定值电阻 路。
(3)排除故障后,第2次实验中电流表的示数如图乙所示,为 A。
(4)将多次实验测得的数据记录在表格中,分析数据可得:在电阻一定时,通过导体的电流与导体两端的电压成 。
(5)以下实验中,与此实验中进行多次测量的目的相同的是 。
A.用刻度尺测量长度 B.探究杠杆的平衡条件
(6)完成此实验后,同学们还想探究“电流与电阻的关系”,又添加了10Ω、15Ω、20Ω、25Ω的电阻,实验中保持定值电阻两端电压为1.5V不变。将5Ω电阻换成10Ω电阻后,为保持电压表的示数仍为1.5V,应将滑动变阻器滑片P向 (选填“A”或“B”)端移动。为了完成本实验,滑动变阻器的最大阻值不得小于 Ω。
9.(2023•黑龙江)在探究“电流与电阻关系”实验时,老师给小明提供了如下器材:电源(电压恒定为4.5V),电流表,电压表,开关各一个,滑动变阻器甲“10Ω,2A”和滑动变阻器乙“20Ω,1A”各一个,定值电阻5Ω、10Ω、15Ω各一个,导线若干。
(1)注意在连接电路时,开关必须处于 状态;
(2)用笔画线代替导线,将图甲的实验电路连接完整(要求:滑动变阻器滑片P向左滑动时电流表示数变大,导线不允许交叉);
(3)正确连接电路后闭合开关,发现电流表有示数,无论怎样移动滑片P,电压表都无示数,则故障可能是 (答出一种情况即可);
(4)排除故障后,小明把5Ω的电阻接入电路中,移动滑片P到适当位置,读出电流表示数如图乙所示,正确记录后,小明又改用10Ω电阻继续实验,闭合开关后,小明应将滑片P向 (选填“左”或者“右”)移动至电压表示数为 V;
(5)小明在实验中所选用的滑动变阻器应该是 (选填“甲”或“乙”);
(6)利用老师给的器材,还能完成的电学实验有: (写出一个即可)。
10.(2023•益阳)小明同学想探究“通过灯泡的电流与灯泡两端电压的关系”,设计了如图甲所示的电路图。
(1)请用笔画线代替导线,按照图甲所示的电路图,在图乙中将实物电路连接完整(要求连线不得交叉;滑动变阻器的滑片向左移动,小灯泡变亮)。
(2)小明同学正确连接电路后,闭合开关,发现小灯泡不发光,电流表无示数,但电压表示数较大。接下来正确的操作是 。
A.检查电路是否短路 B.更换电流表
C.检查小灯泡是否接触良好或损坏 D.移动滑动变阻器滑片,观察小灯泡是否发光
(3)排除电路故障后,下表是按正确的操作测得的数据,其中第一次测得的电流如图丙所示,则电流表示数为 A。从表中数据可看出,通过灯泡的电流与灯泡两端的电压不成正比,其原因是 。
11.(2023•沈阳)在“探究电流与电压和电阻的关系”的实验中,电源两端电压3V且保持不变,滑动变阻器规格为“25Ω 1A”。
(1)探究电流与电压的关系,实验电路如图甲所示,请用笔画线代替导线,将实物图连接完整;
(2)闭合开关后,发现电压表无示数,电流表有示数,移动滑动变阻器的滑片P,电压表仍无示数,电流表示数有变化。若电路故障只有一处,则故障可能是定值电阻R发生 (填“短路”或“断路”);
(3)排除故障后,进行实验。实验数据如表所示:
其中第5次实验中电流表示数如图乙所示,为 A;
(4)分析表格中数据得出电流与电压的定量关系:在电阻一定时,通过导体的电流与导体两端的电压 ;
(5)利用这个电路继续探究电流与电阻的关系。实验中分别接入阻值为5Ω、10Ω、15Ω、20Ω、25Ω的定值电阻,且每次只接入一个定值电阻,同时移动滑动变阻器的滑片P,观察电压表和电流表的示数。实验中调节滑动变阻器的目的是 ;不改变现有器材的规格,设定的电压表示数应不低于 V,才能保证五次实验顺利进行,得出正确结论。
12.(2023•德阳)在“探究通过导体的电流与电压、电阻的关系”实验中,小明利用稳压电源(恒为4.8V)、电阻箱(阻值可调节)、滑动变阻器(“60Ω 0.6A”)、电压表、电流表、导线若干做了如下实验:
(1)请你用笔画线代替导线,将图甲的实物图连接完整,要求滑动变阻器的滑片P向右滑动时,接入电路的电阻变大。
(2)按照(1)问中你的连接方式,闭合开关前,滑动变阻器的滑片应置于 端。(选填“左”或“右”)
(3)小明控制电阻箱接入电路的阻值R=5Ω一定,调节滑动变阻器的阻值,进行了5次实验,测得了表1中的数据,其中第4次实验时,电压表指针如图乙所示,其示数为
V,通过实验数据的分析可得出:通过导体的电流与 的关系。
表1
(4)小明实验时控制电压表的示数U=3V一定,通过移动变阻器滑片P和改变电阻箱R接入电路的阻值,进行了5次实验,测得了表2中的数据,通过实验数据的分析可得出:通过导体的电流与 的关系,本实验研究物理问题所用到的方法是 。
表2
(5)小明按照(4)问的实验操作进行更多的数据探究,电阻箱接入电路的阻值不能超过 Ω。
13.(2023•鞍山)小明使用阻值为5Ω、10Ω、15Ω、20Ω的定值电阻各一个,电压为3V的电源以及规格为“10Ω,0.5A”的滑动变阻器等器材,来“探究电流与电阻的关系”。
(1)他首先将5Ω的电阻接入了图甲的电路中,检查时发现电路中有一根导线连接错误,请在错误的导线上画“×”,并用笔画线代替导线将电路连接正确;
(2)电路正确连接后,闭合开关时发现,此时电压表和电流表均无示数,他判断产生此现象的原因是 (选填“定值电阻”或“滑动变阻器”)断路。排除故障后移动滑动变阻器的滑片,电流表示数如图乙所示,则此时电压表示数为 V;
(3)当定值电阻由5Ω换为10Ω时,为达到实验要求,需向 (选填“左”或“右”)调节滑动变阻器的滑片。分别将5Ω和10Ω的电阻接入电路,在电压表示数不变的情况下,滑动变阻器消耗的电功率之比为 ;
(4)如果只利用现有器材,让四个电阻单独接入电路都可完成实验,定值电阻两端的电压应控制在2V~ V之间;
(5)小明按上述方法,更换不同阻值的电阻进行了多次实验后,得出结论:当电压一定时,导体中的电流与导体的电阻成 。
(6)完成上面实验后,小明又设计了图丙所示的电路来测量额定电压为2.5V的小灯泡正常发光时的电阻,已知电源电压为7V,R0的阻值为10Ω,请完成以下实验步骤:
①开关S和S1闭合、S2断开,移动滑动变阻器的滑片,使小灯泡正常发光;
②保持滑动变阻器滑片位置不变,将开关S和S2闭合、S1断开,此时电压表示数为3V;再将滑动变阻器的滑片移到最 (选填“左”或“右”)端,此时电压表示数为5V,电路中的电流为 A;
③小灯泡正常发光时的电阻RL= Ω。(结果保留一位小数)
14.(2023•宁夏)在“探究电流与电压的关系”实验中,实验小组用电压表测得电源电压为2.8V,并连接了如图甲所示的部分电路:
(1)观察图甲,请指出电路连接过程中的不妥之处: 。
(2)改正后,请用笔画线代替导线,在图甲上完成剩余电路的连接(要求:向右移动滑动变阻器的滑片P,其阻值增大)。
(3)闭合开关后,观察到电压表示数接近电源电压,电流表无示数,出现该故障的原因是 。
(4)排除故障后,开始测量并将实验数据记录在表中,当电压表示数为2.0V时,电流表示数如图乙所示,为 A。
(5)根据表中实验数据,得出的实验结论是: 。
(6)若要继续完成“探究电流与电阻的关系”的实验,除了现有的实验器材之外,还需增加 。
15.(2023•丹东)在“探究电流与电压的关系”实验中,小潘设计并连接了如图甲所示的电路。
(1)在闭合开关前,滑动变阻器的滑片应移到最 端。(选填“左”或“右”)
(2)闭合开关,发现电流表有示数,电压表无示数,已知导线、仪表均完好且接触良好,则故障原因可能是定值电阻 。(选填“断路”或“短路”)
(3)排除故障后,闭合开关,移动滑动变阻器的滑片,当电压表的示数为1.0V时,电流表示数如图乙所示,则电流表示数为 A。
(4)继续移动滑动变阻器的滑片,进行多次测量,记录实验数据如下表。
分析表中数据可知:在电阻一定的情况下,通过导体的电流与导体两端的电压成 。
(5)同桌的小明分别用两个阻值未知的电阻R1和R2进行实验,得到两个电阻的I﹣U图象,如图丙所示。由图象可知R1 R2。(选填“>”“<”或“=”)
(6)若将定值电阻换成小灯泡,不能达到本实验的探究目的,是因为 。
16.(2023•辽宁)小宋在探究电流与电压的关系时,所选的电源电压恒为3V,定值电阻的阻值为5Ω,连接如图甲所示电路,进行如下操作:
(1)将滑动变阻器的滑片调至最 端,闭合开关,会发现 表无示数,经检查发现电路中有一条导线连接错误,请在错误的导线上打“×”,并用笔画线代替导线,将电路连接正确。
(2)改正电路后,闭合开关,电流表示数为0.1A,电压表指针位置如图乙所示,示数为
V。滑动变阻器的最大阻值 Ω。
(3)调节滑动变阻器的滑片,再进行四次实验,读取每次电流表、电压表示数,将数据填在如下表格中。分析数据可得出:在导体的电阻一定时,通过导体的电流与导体两端电压成 。
(4)完成上述实验后,为了测量额定电流为0.25A灯泡正常发光时的电阻,小宋设计了如图丙所示的部分电路。电源电压未知且恒定,定值电阻R0的阻值为10Ω。请完成下面的实验步骤:
①补全电路:请在图中虚线框a、b两处补画出定值电阻R0和被测灯泡的元件符号,按电路图正确连接电路;
②使灯泡正常发光:只闭合开关S, (写出你的操作);
③测量灯泡的额定电压:保持滑片位置不变,闭合开关S、S1,电压表示数为5V,接着将滑片调至最 端,电压表示数为6V;
④计算灯泡正常发光时的电阻:RL= Ω。
17.(2023•荆州)在物理实验课上,同学们探究“电流与电压的关系”,如图所示。
(1)请用笔画线将图甲中所缺的一根导线补充完整;
(2)在实验进行中,得到电流表示数如图乙所示,其示数为 A;
(3)正确进行实验,得到实验数据如下表,实验中定值电阻两端电压的改变是通过 实现的;
(4)根据实验数据分析可得:电阻一定时,导体中的电流跟导体两端的电压成 。
18.(2023•武汉)小红同学用下列器材探究电流与电阻的关系:干电池4节,定值电阻R(10Ω、15Ω、20Ω和25Ω),电流表A(量程0~0.6A或0~3A),电压表V(量程0~3V或0~15V),滑动变阻器,开关,导线若干。在实验中:
(1)①如图乙所示,电压表量程为0~15V,电流表量程为0~0.6A,定值电阻R=10Ω,请根据图甲在图乙中补画2根导线,将实物电路连接完整。
②确认电路连接无误后,闭合开关,电压表示数如图丙所示,则电源电压是 V。
(2)断开开关,将电压表量程改为0~3V,并联接在图甲中的 A、B两点,检查电路无误后,闭合开关,向左移动滑片P,当电流表示数为0.24A时,记下电压表的示数,设此时滑动变阻器连入电路的阻值为RP1,接着将10Ω的定值电阻更换为15Ω的定值电阻,重做实验,当观察到电压表的示数是 V时,记下电流表的示数,设此时滑动变阻器连入电路的阻值为Rp2,则RP2﹣RP1= Ω。
(3)小红同学继续进行实验,将15Ω的定值电阻更换为20Ω的定值电阻,闭合开关,发现滑片P在最右端时,电压表示数为2.7V。为了能用20Ω和25Ω的定值电阻继续完成实验,应将实物电路中的滑动变阻器更换为 (填“25Ω 2A”“30Ω 2A”或“50Ω 1.5A”)的滑动变阻器。
19.(2023•岳阳)小聪用图甲所示电路图探究电流跟电压、电阻的关系。
(1)连接电路时,开关应 ;
(2)若定值电阻R开路,闭合开关后 (选填“电流表”或“电压表”)无示数;
(3)实验完成后记录数据的纸被同学无意撕断,只剩图乙表格。根据表格数据我们能判断小聪探究的是电流跟 (选填“电压”或“电阻”)的关系;
(4)用“2.5V,0.3A”的小灯泡替换R来完成研究小灯泡电阻的实验。闭合开关移动滑片,电压表示数如图丙,此时电压为 V,电流表示数可能是下列数据中的
(选填序号)。
A.0.18A B.0.22A C.0.26A
20.(2023•眉山)探究“电流与电阻的关系”时,实验器材有:三节新的干电池(电压为4.5V)、电流表、电压表、滑动变阻器(标有“20Ω 2A”字样)、定值电阻4个(5Ω、10Ω、15Ω、20Ω),开关一个,导线若干。小静等同学设计了如图甲所示的电路图。
(1)请用笔画线代替导线将图乙中的实物图连接完整,要求:滑片P向右移动时电流表示数变小。
(2)滑片P位于滑动变阻器阻值最大处,闭合开关,电流表有示数,电压表无示数,则电路故障原因是电阻R 。
(3)排除故障后,将定值电阻由5Ω更换为10Ω时,应向 (选填“左”或“右”)适当调节滑动变阻器的滑片P,使电压表示数保持3V不变。
(4)图丙是根据实验数据画出的定值电阻的I﹣R图象,由此可得,当电压一定时, 。
(5)小静同学继续探究,再次换接50Ω的定值电阻后,发现无论怎样移动滑片P,都不能使电压表示数达到原来的3V,为了完成这次实验,她采取的措施可行的是 。
A.调高电源电压 B.再串联一个10Ω的电阻 C.将电压表改接到滑动变阻器两端
(6)下列图象中能大致反映本实验各物理量之间关系的是 。
21.(2023•凉山州)小李利用以下器材探究“电流与电阻的关系”:学生电源、电流表(0~0.6A)、电压表(0~3V)、定值电阻(5Ω、10Ω、20Ω各一个)、开关、滑动变阻器和导线若干。
(1)请根据图甲所示的电路图,用笔画线代替导线将图乙所示的实物连接成完整电路(连线不得交叉);
(2)连接电路时,开关应 (选填“断开”或“闭合”),且应将滑动变阻器的滑片移到最 (选填“左”或“右”)端;
(3)小李把学生电源调至6V,将定值电阻依次接入电路,调节滑动变阻器的滑片,保持电压表示数不变,记下电流表的示数,得到图丙所示的电流I随电阻R变化的图像,由图像可以得出结论:电压一定时,电流与电阻成 (选填“正比”或“反比”);
(4)正确连接电路后,实验中小李发现电压表示数突然变大,电流表示数几乎为零,则可能是定值电阻出现 故障;
(5)在图丙中,定值电阻的阻值为5Ω和20Ω时,滑动变阻器的电功率分别为P1和P2,则P1:P2= 。
22.(2023•广元)同学们“探究电流与电阻的关系”时,实验室提供的器材有:电压恒为6V的电源一个,定值电阻5个(阻值分别为5Ω、10Ω、15Ω、20Ω、25Ω),规格为“40Ω 1A”的滑动变阻器一个,电流表、电压表、开关各一个,导线若干。
(1)同学们设计并连接了如图甲所示的实验电路,想用电压表的3V量程测量定值电阻R两端的电压,请你用笔画线代替导线,帮助他们把电压表正确连接在电路中(导线不能交叉)。
(2)他们先将R=5Ω的电阻接在图甲中a、b间,移动滑动变阻器的滑片,使电压表示数为U0;保持滑片不动,用10Ω的电阻替换a、b间的电阻后,需将滑动变阻器的滑片P向 (选填“左”或“右”)端移动,才能保持a、b间的电压U0不变;再依次更换a、b间电阻为15Ω、20Ω继续实验。他们根据测量数据作出了电流表示数I与a、b间电阻R阻值的关系图像,如图乙所示。由乙图可知:a、b间电压U0的值为 V;a、b间电压一定时,通过a、b间导体的电流与导体的电阻成 比。
(3)当他们用25Ω的电阻替换20Ω的电阻后,发现电压表示数始终不能调为U0,为继续完成此次探究,同学们一起设计了如下方案,下列方案不正确的一项是 。
A.将滑动变阻器更换为“50Ω 1A”的滑动变阻器,其余不变
B.将电压为6V的电源更换为电压为5.2V的电源,其余不变
C.只调节滑动变阻器,使U0为2.3V
23.(2023•齐齐哈尔)小红在“探究电流与电压和电阻关系”的实验中,使用的实验器材有:两节新干电池、滑动变阻器(满足实验要求)、电流表、电压表、开关、导线和定值电阻若干。实验过程如下:
(1)请根据小红设计的电路图(图1)将实物图(图2)连接完整(要求:导线不交叉)。
(2)小红把5Ω的定值电阻接入电路,将滑动变阻器的滑片调至最 (选填“左”或“右”)端。闭合开关,移动滑片P,发现电压表示数无变化,电流表示数有变化,其原因可能是定值电阻 。
(3)排除故障后,闭合开关,调节滑片P,当电压表的示数为0.5V时,电流表的示数如图3所示,则电流表示数为 A。继续实验,将实验数据记录在表中,分析数据可得出结论:在电阻一定时, 。
(4)小红接下来探究电流与电阻的关系。分别将5Ω、10Ω、15Ω、20Ω、25Ω的定值电阻接入电路,闭合开关,正确进行操作,并根据实验数据绘制出图像,如图4所示。根据数据分析得出结论: ,通过导体的电流与导体的电阻成反比。该过程中滑动变阻器除保护电路外,还起到 的作用。
(5)小红在得出电流与电压和电阻的定量关系后,要测量一个标记不清的定值电阻阻值(约为30Ω),利用现有器材,设计了如图5所示的电路。
①闭合开关,将滑动变阻器接入最大阻值R0时,记录电压表示数为U1;
② ,记录电压表示数为U2;
③得出了定值电阻阻值的表达式:Rx= (用U1、U2、R0表示)。
24.(2023•河北)在探究电阻一定时电流与电压关系的实验中,小明把电源、定值电阻、滑动变阻器、电压表、电流表和开关连成电路进行实验。
(1)图1是小明连接的部分电路,请你用笔画线代替导线将电路补充完整。
表一:
(2)连接好电路后,闭合开关,调节滑动变阻器的滑片,电压表和电流表的指针都不偏转。图中a为电源的正极,b、c分别为滑动变阻器上电阻丝右侧的接线柱和金属杆右端的接线柱,用一条导线的两端分别连接a和b、a和c进行检测,结果如表一所示。发生故障的元件是 。
(3)排除故障后进行实验。某次实验时,电压表的示数如图2所示,示数为 V。移动滑动变阻器的滑片,记录多组数据填入表二。
(4)小明根据表二中的数据画出图像,如图3所示。从图像可以看出,第 (选填数据序号)组数据明显是错误的,分析时需要把它剔除掉。
根据以上数据,小明得出结论:电阻两端的电压与通过电阻的电流之比为定值。
(5)小红按图4连接电路,测量并记录几组电压和电流值,如表三所示,其中R1=10Ω、R2=5Ω,U1、U2、I分别表示电压表V1、V2和电流表A的示数。
小红在与小明的交流中,发现用图像法处理数据可以更直观地看出两个量之间的变化关系,于是她也利用表三中的数据在坐标系中画出了三条直线①②③,如图5所示,其中 是由表三中的I和U2的数据画出的。小明认为小红的实验相当于探究了三个定值电阻的电流与电压的关系,证据更充分。交流评估后得出结论:在电阻一定的情况下,通过导体的电流与导体两端的电压成正比。
【拓展】某小灯泡L的额定电流是I0,但额定电压的标识模糊不清,为测定L正常发光时的电阻,小明设计了下列的电路,其中定值电阻R0和滑动变阻器的最大阻值R已知,但电源电压未知。为保证电路安全,滑动变阻器均不能调到最小阻值。实验时各电路中的小灯泡L都能调至正常发光。以下电路图中,能够达到目的的有图
。
25.(2023•锦州)小明利用4节新干电池,阻值分别为10Ω、20Ω、30Ω、40Ω、50Ω的定值电阻,铭牌上标有“20Ω 1A”的滑动变阻器等实验器材“探究电流与电阻关系”。
(1)小明连接好如图甲所示的电路,检查时发现电路中有一处连接错误,请你在错误的导线上画“×”,并用笔画线代替导线,将电路连接正确;
(2)电路改接正确后,闭合开关前,滑动变阻器的滑片应滑到最 (选填“左”或“右”)端;
(3)小明将10Ω的定值电阻接入电路中,闭合开关,调节滑动变阻器的滑片,使定值电阻两端电压为4V,读出并记录电流表示数;保持滑动变阻器的滑片位置不变,把10Ω的定值电阻换成20Ω的定值电阻后,直接闭合开关,电压表的示数将 (选填“大于”、“小于”或“等于”)4V,此时应将滑动变阻器的滑片在原来基础上向 (选填“左”或“右”)端移动,直到电压表的示数再次达到4V,记录电流表的示数;
(4)当小明将50Ω定值电阻接入电路时,无论怎样调节滑动变阻器的滑片,都无法使定值电阻两端电压为4V,则原因可能是 (写出一条即可);
(5)完成实验探究后,小明得出结论:当导体两端的电压一定时,通过导体的电流与导体的电阻成 。
(6)完成上述实验后,小明又利用原实验器材,设计了如图乙所示的电路,测出了额定电压为2.5V的小灯泡的额定功率。请帮他将实验步骤补充完整:
①闭合开关S、S1和S2,调节滑动变阻器的滑片,使电压表示数为 V时,小灯泡正常发光;
②闭合开关S、S1,断开S2,保持滑片位置不变,读出电压表示数为2.5V;
③闭合开关S、S2,断开S1,读出电压表的示数为4V;
④小灯泡的额定功率P额= W。
\l "_Tc31833" 【题型2 欧姆定律的应用】
26.(2023•常德)在今天的生活中传感器的应用越来越广泛。小明想可不可以利用压力传感器和初中所学的物理知识来设计一个可以直接测量压力大小的“压力计”呢?他找到一个压力传感器,知道它的阻值R与受压力大小F的对应关系图象如图甲所示,当0≤F≤200N时图象为直线。下面他设计了“压力计”电路图如图乙所示。已知电源电压为12V,电流表的量程为50mA。
(1)请根据电路图完善图丙的实物连接,要求闭合开关后滑动变阻器的滑片向右滑动时R1接入电路的阻值变大。
(2)闭合开关S,不施加压力,调节滑动变阻器接入电路部分的阻值,从最大值逐渐减小,当电流表读数为40mA时电压表读数为4V,可知R0= Ω。
(3)闭合开关S,不施加压力,继续调节滑动变阻器R1,电流表指针指表盘正中间位置,将此位置标记刻度为F=0。此时滑动变阻器接入电路部分的阻值为 Ω。
(4)此后小明在保持滑动变阻器阻值不变的前提下,逐渐对传感器施加压力,并将对应的压力值标记到电流表上,制成了一个简易的“压力计”。若此“压力计”测得的F=160N时,电流表对应的示数为 mA。
\l "_Tc31833" 【题型3 电流表、电压表在判断电路故障中的应用】
27.(2023•恩施州)在如图所示实验电路中,闭合开关后灯不亮。
(1)为判断电路是否正常,应首先进行的操作是 ,观察 ;
(2)如果在反复调节后灯仍不亮。若检查发现只有灯和变阻器可能出现故障,观察电表的示数,请说明一种判断方法及故障产生的原因: 。
数据序号
1
2
3
4
5
6
电压U/V
2
2.5
3
3.5
4.5
5
电流I/A
0.2
0.25
1.5
0.35
0.45
0.5
电压U=3V
数据序号
1
2
3
4
5
…
电阻R1/Ω
5
10
15
20
30
…
电流I/A
0.6
0.3
0.2
0.15
0.1
…
电压U/V
0.6
1.2
1.8
3.0
电流I/A
0.12
0.24
0.36
0.48
0.60
实验次数
1
2
3
4
5
6
电压U/V
0.4
0.8
1.2
1.6
2.0
2.4
电流I/A
0.08
0.16
0.30
0.32
0.40
0.48
实验次数
1
2
3
4
5
6
…
电阻R/Ω
5
7.5
12
15
20
25
…
电流I/A
1.2
0.8
0.48
0.4
0.32
…
实验序号
1
2
3
4
5
U/V
0.5
1.0
1.5
2.0
2.5
I/A
0.1
0.3
0.4
0.5
实验次数
1
2
3
电压U/V
2.0
3.0
3.8
电流I/A
0.38
0.40
实验次数
1
2
3
4
5
电压U/V
0.6
1
1.5
2
2.5
电流I/A
0.12
0.2
0.3
0.4
实验次数
1
2
3
4
5
U/V
0.5
1
1.5
3
I/A
0.1
0.2
0.3
0.5
0.6
实验次数
1
2
3
4
5
R/Ω
5
10
15
20
30
I/A
0.6
0.3
0.2
0.15
0.1
电压U/V
1.0
1.5
2.0
2.5
电流I/A
0.10
0.15
0.25
实验次数
1
2
3
4
电压U/V
1.0
1.6
2.2
2.8
电流I/A
0.16
0.22
0.28
实验次数
1
2
3
4
5
电压U/V
1
1.5
2
2.5
电流I/A
0.1
0.2
0.3
0.4
0.5
实验次数
1
2
3
4
5
电压U/V
1.2
1.5
1.8
2.0
2.4
电流I/A
0.24
0.30
0.36
0.40
0.48
电压U/V
0.5
1.0
1.5
2.0
2.5
3
电流I/A
0.2
0.3
0.4
0.5
0.6
导线连接点
a和b
a和c
电压表指针是否偏转
否
是
电流表指针是否偏转
否
是
数据序号
1
2
3
4
5
6
电压U/V
1.0
1.2
1.4
1.8
2.0
2.4
电流I/A
0.10
0.12
0.14
0.28
0.20
0.24
数据序号
1
2
3
4
5
电压U1/V
1.0
2.0
3.0
4.0
5.0
电压U2/V
1.5
3.0
4.5
6.0
7.5
电流I/A
0.10
0.20
0.30
0.40
0.50
相关试卷
这是一份2025年中考物理二轮培优压轴题练习挑战15 实验探究题(力学综合32题)(解析版),文件包含2025年中考物理二轮培优压轴题练习挑战15实验探究题力学综合32题原卷版docx、2025年中考物理二轮培优压轴题练习挑战15实验探究题力学综合32题解析版docx等2份试卷配套教学资源,其中试卷共60页, 欢迎下载使用。
这是一份2025年中考物理二轮培优压轴题练习挑战14 实验探究题(力学综合38题)(解析版),文件包含2025年中考物理二轮培优压轴题练习挑战14实验探究题力学综合38题原卷版docx、2025年中考物理二轮培优压轴题练习挑战14实验探究题力学综合38题解析版docx等2份试卷配套教学资源,其中试卷共76页, 欢迎下载使用。
这是一份2025年中考物理二轮培优压轴题练习挑战13 实验探究题(热学综合34题)(解析版),文件包含2025年中考物理二轮培优压轴题练习挑战13实验探究题热学综合34题原卷版docx、2025年中考物理二轮培优压轴题练习挑战13实验探究题热学综合34题解析版docx等2份试卷配套教学资源,其中试卷共56页, 欢迎下载使用。