



所属成套资源:2024-2025学年九年级上学期月考历史试题(68份)
广东省广州市执信中学2024--2025学年部编版九年级历史上学期阶段适应性练习题
展开
这是一份广东省广州市执信中学2024--2025学年部编版九年级历史上学期阶段适应性练习题,文件包含广东省广州市执信中学2024--2025学年部编版九年级历史上学期阶段适应性练习题docx、广东省广州市执信中学2024--2025学年部编版九年级历史上学期阶段适应性练习题答案docx等2份试卷配套教学资源,其中试卷共9页, 欢迎下载使用。
一、单项选择题:(本大题共30题,每小题2分,共60分。)
二、非选择题:本大题共3小题,第31题12分,第32题14分,第33题14分,共40分。)
31.(1)汉谟拉比时期奴隶地位低下,奴隶主对奴隶有生杀予夺之权,到罗马共和国时期,奴隶地位有所改变,不再是只会说话的“工具”。是迄令已知世界上第一部较为完整的成文法典;是留给人类的宝贵文化遗产;表明人类社会的法制传统源远流长。(4分)
(2)按律量刑。(2分)
对于中世纪和近代欧洲法学也有重要影响,是罗马第一部成文法。(4分)
(3)在一定程度上限制了领主的特权;(2分)
【详解】(1)变化:由材料“如果奴隶对主人说:‘你不是我的主人’,他的耳朵就要被主人割掉……杀死或伤害奴隶不算犯罪,只须向主人赔偿损失。“可知,汉谟拉比时期奴隶地位低下,奴隶主对奴隶有生杀予夺之权;由材料“奴隶不堪主人虐待的,官厅得强迫主人出卖之,无故杀戮奴隶的,按杀人罪处理……”可知,罗马共和国时期,奴隶地位有所改变,不再是只会说话的“工具”;
价值:结合所学可知,《汉谟拉比法典》是迄今已知世界上第一部较为完整的成文法典;是留给人类的宝贵文化遗产;表明人类社会的法制传统源远流长。
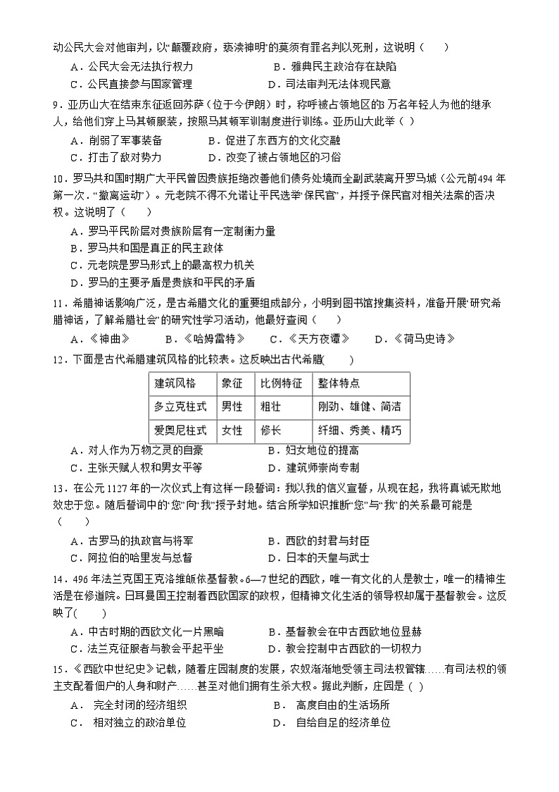
(2) 特点:由材料“十二铜表法对贵族滥用权力作了一些限制,按律量刑,贵族不能再任意解释法律,是后世罗马法的渊源,对于中世纪和近代欧洲法学也有重要影响。”可知,《十二铜表法》的特点是按律量刑;
影响:由材料“是后世罗马法的渊源,对于中世纪和近代欧洲法学也有重要影响。”“《十二铜表法》是罗马第一部成文法”可知,《十二铜表法》对于中世纪和近代欧洲法学也有重要影响,是罗马第一部成文法。
(3) 作用:由材料“所以这个农民就向庄园法庭起诉,法庭判定领主要归还该农民。”可知,庄园法庭在一定程度上限制了领主的特权;
依据:结合所学可知,庄园法庭审判的依据是习惯法、村法。
32.(1)特点:环海、多山、多岛屿。(2分)
影响:一方面,多山不便于各地区间的联系,影响了希腊的统一;另一方面,希腊海岸线曲折,港湾众多,岛屿密布,适合航海业和海外贸易的发展。(2分)
题号
1
2
3
4
5
6
7
8
9
10
11
12
13
14
15
答案
D
D
B
D
C
A
A
B
C
A
D
A
B
B
C
题号
16
17
18
19
20
21
22
23
24
25
26
27
28
29
30
答案
C
C
C
B
A
D
A
B
B
D
B
A
C
D
B
(2)①观点:简洁明确(2分)
②论述:第一层次,能列举出相关史实,如佛教传播、亚历山大东征等;第二层次,能简要论述史实与观点间的联系,逻辑清晰,解释合理(4分)
③结论:在了解重要史实和联系基础上,总结归纳,认识古代文明交往方式的多样性及作用(2分)
样例:
观点:和平交流和暴力战争是古代文明交往的重要方式。
论述:首先,丝绸之路开通后,横贯亚欧大陆,来往的商队加强了各地的联系,促进了东西方经济交流,同时在文化上也推动了佛教的传播、阿拉伯数字的运用等。另外,亚历山大通过东征,建立起地跨欧亚非的帝国,客观上促进了东西方的文化交汇,大量工商业者随军队流动,加强了东西方之间的经济联系和贸易往来;罗马也通过不断对外扩张,成为以地中海为中心横跨欧亚非三大洲的国家,将多个文明中心集中在一个帝国中,客观上促进区域内文明之间的交流与发展。
结论:综上所述,不同文明的和平交流与暴力冲突,客观上共同推动着世界文明的发展,为人类文明的进步作出杰出的贡献。
(3)世界各地的文明开始汇合交融;物产的流通促进世界各地的经济交流(或世界市场初具
雏形)。(4分)
33.(1)历史价值:①为资产阶级的产生提供了条件;②推动了世界市场的扩大;③孕育了西方自由、民主、平等的现代意识。(答到1点)(2分)
原因:经济的发展;希腊、罗马的古典著作开始在西欧传播;阿拉伯文化不断传入西欧。(答到1点)(2分)
莎士比亚身份(1分):英国文艺复兴时期的文学艺术家中的代表(2分),其代表作是《哈姆雷特》《罗密欧与朱丽叶》反映了时代风貌和社会本质,深刻批判了封建道德伦理观念和社会陋习,充分体现了人文主义者的生活理想。(3分)
哥伦布身份:意大利航海家(新航路开辟者、新大陆发现者等),在西班牙王室资助下,于1492年“发现”了美洲大陆,开辟了通往美洲的航路。新航路开辟,使世界开始连为一个整体,世界的观念也从此逐步确立起来。
(3)【示例】曙光·发展
西欧资本主义时代的曙光来临,为资本主义工商业萌芽并逐步发展奠定了基础。
租地农场、手工工场的出现标志着资本主义萌芽在西欧诞生,为文艺复兴与新航路开辟提供了经济基础;文艺复兴为新航路开辟提供了精神动力。新航路开辟后,世界贸易中心由地中海沿岸转向大西洋沿岸,促进了资本主义的发展,同时欧洲与亚洲、非洲、美洲之间建立起了直接的商业联系,往来日益密切。(意思相近即可回答2点)(4分)
相关试卷
这是一份广东省广州市执信中学2024-2025学年部编版九年级上学期历史中考适应性试卷,共8页。试卷主要包含了选择题,非选择题等内容,欢迎下载使用。
这是一份福建省漳州市龙海区2024--2025学年部编版九年级历史上学期期中适应性练习题,共8页。
这是一份广东省广州市执信中学2024-2025学年部编版九年级上学期历史开学考试(解析版),共18页。试卷主要包含了考生必须保持答题卡的整洁和平整等内容,欢迎下载使用。