





所属成套资源:2025年中考物理二轮培优难点练习专题(2份,原卷版+解析版)
2025年中考物理二轮培优重点练习专题13 电荷、电路、电流、电压和电阻(解析版)
展开
这是一份2025年中考物理二轮培优重点练习专题13 电荷、电路、电流、电压和电阻(解析版),文件包含2025年中考物理二轮培优重点练习专题13电荷电路电流电压和电阻原卷版docx、2025年中考物理二轮培优重点练习专题13电荷电路电流电压和电阻解析版docx等2份试卷配套教学资源,其中试卷共83页, 欢迎下载使用。
在中考物理中,电荷的相关知识是必考内容之一,主要涉及到电荷的种类、电荷守恒定律以及电荷在电场中的作用等。
电路是电流流动的路径,由电源、用电器和导电路径组成。在中考物理中,电路的相关知识也是重点之一,主要考查电路的基本组成、欧姆定律、电流表和电压表的使用以及电路故障的分析等。
电流是电荷在电场中定向移动形成的,其方向与电场方向相同。电流的大小可以用电流强度来表示,电流强度是描述电路中电流大小的物理量。在中考物理中,电流的相关知识也是重点之一,主要涉及到电流的定义、电流的方向、电流表的读数和使用等。
电压是电场中电位差的表现,是形成电流的原因。电压的大小可以用伏特来表示,电压表是用来测量电压的仪器。在中考物理中,电压的相关知识同样是重点之一,主要涉及到电压的定义、电压的方向、电压表的读数和使用等。
电阻是导体对电流的阻碍作用,其大小可以用欧姆定律来计算。在中考物理中,电阻的相关知识也是重点之一,主要涉及到电阻的定义、电阻的大小、电阻箱的使用以及电阻定律等。
知识点1:两种电荷
1.物体带电:物体有了能够吸引轻小物体的性质,我们就说物体带了电。
2.摩擦起电:用摩擦的方法使物体带电。能的转化:机械能→电能。
(1)实质:摩擦起电并不是创造了新电荷,而是发生了电子转移,失去电子的物体因缺少电子而带正电,得到电子的物体因有多余的电子而带等量的负电。
(2)甲乙两不同的物体互相摩擦,若甲物体带了正电,则乙物体一定带负电,且电量相等。
(3)通常情况下,原子核带的正电数与电子带的负电数相等,原子对外呈电中性,此时,物体不带电。
3.两种电荷:正电荷和负电荷。
(1)被丝绸摩擦过的玻璃棒带正电荷;实质:物质中的原子失去了电子。
(2)被毛皮摩擦过的橡胶棒带负电荷;实质:物质中的原子得到了多余的电子。
(3)同种电荷互相排斥,异种电荷互相吸引。
(4)中和:等量的异种电荷放在一起互相抵消的现象叫做中和。(中和后物体不带电)
4.电荷量(Q):
电荷的多少叫做电荷量(Q),简称电荷;电荷量的单位是库仑,简称库,符号是C。一根实验室中常用的玻璃棒或橡胶棒,摩擦后所带的电荷量大约只有10-7C。
1个电子所带的电量是:1.6×10-19库仑。
5.验电器:
(1)构造:金属球、金属杆、金属箔。
(2)作用:检验物体是否带电和物体带电多少(带电多,金属箔张开角度大)。
(3)原理:同种电荷相互排斥。
(4)验电器的工作过程:当带电体接触金属球时,一部分电荷通过金属杆转移到两片金属箔上,从而使两片金属箔带同种电荷,由于同种电荷互相排斥使金属箔张开一定角度;带电体所带电荷越多,两片金属箔张角越大。
6.检验物体是否带电:
方法一:看它能否吸引轻小物体,如能则带电;
方法二:利用验电器,用物体接触验电器的金属球,如果金属箔张开则带电。
判断物体带电性质(带什么电)的方法:
把物体靠近(不要接触)已知带正电的轻质小球或验电器金属球,如果排斥(张开)则带正电,如果吸引(张角减小)则带负电。(如果靠近带负电物体时,情况恰好相反)
7.导体与绝缘体:
(1)导体:容易导电的物体叫导体。如:金属,人体,大地,酸、碱、盐的水溶液等。
(2)绝缘体:不容易导电的物体叫绝缘体。如:橡胶,玻璃,陶瓷,塑料,油,纯水等。
(3)导体导电的原因∶有大量能够自由移动的电荷。金属内部分电子可脱离原子核的束缚自由移动,这种电子叫自由电子。金属导电,靠的就是自由电子。
(4)半导体:导电能力介于导体与半导体之间的物体,具有单向导电性。常见材料:锗、硅等。
(5)超导体:又称为超导材料,指在某一温度下电阻为零的导体。应用:输电线,电动机的线圈。
知识点2:电流和电路
1.电流:
(1)电流形成:电荷的定向移动形成电流(任何电荷的定向移动都会形成电流)。
(2)电流的方向:把正电荷定向移动的方向规定为电流方向。(而负电荷定向移动的方向和正电荷移动的方向相反,即与电流方向相反)。
(3)获得持续电流的条件:①电路中有电源、②电路为通路。
2.电路:用导线将电源、用电器、开关连接起来组成的电流路径叫电路。
(1)电源:提供电能的装置;其他形式的能转化为电能;如:干电池是把化学能转化为电能;发电机则由机械能转化为电能;太阳能电池是把太阳能(光能)转化为电能。
(2)用电器:消耗电能的装置;电能转化为其他形式的能
(3)开关:控制电路通断;
(4)导线:连接电路,输送电能。
3.电路有三种状态:
(1)通路:接通的电路叫通路;有电流通过导线和用电器,用电器可以工作。
(2)开路:断开的电路叫开路(也叫断路);没有电流通过导线和用电器,用电器不能工作。
(3)短路:直接把导线接在电源两极(或用电器两端)上的电路叫短路。有很大电流通过导线,但没有电流通过用电器,用电器不能工作。
电源短路,电路中有很大的电流,可能烧坏电源或烧坏导线的绝缘皮,很容易引起火灾。
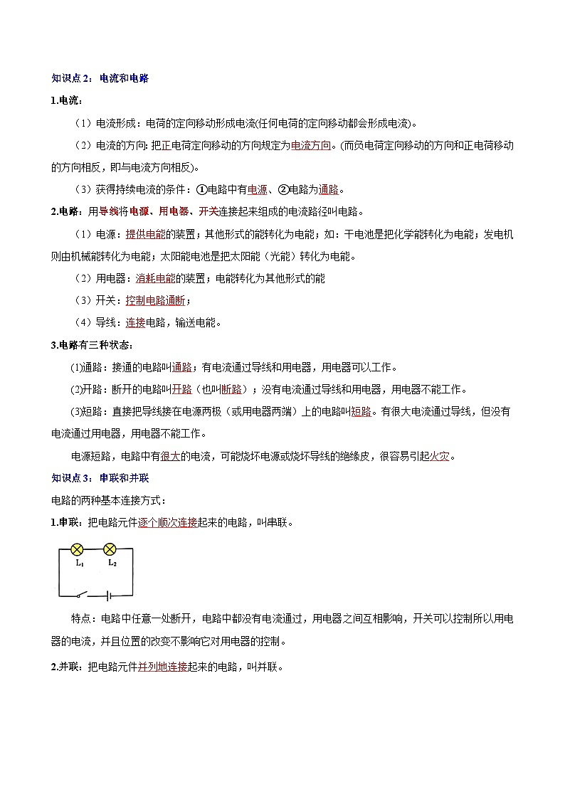
知识点3:串联和并联
电路的两种基本连接方式:
1.串联:把电路元件逐个顺次连接起来的电路,叫串联。
特点:电路中任意一处断开,电路中都没有电流通过,用电器之间互相影响,开关可以控制所以用电器的电流,并且位置的改变不影响它对用电器的控制。
2.并联:把电路元件并列地连接起来的电路,叫并联。
特点:并联电路中各个支路互不影响,干路开关可以控制所以用电器的电流,支路开关只能控制它所对应的支路用电器电流。
串联和并联的区别:
(1)串联电路特点∶电流依次经过每个电器元件;电流只有一条路径,故一处断开,各用电器都不工作。
(2)并联电路特点:电流分别经过各个支路的电器元件;电流有多条路径,故一处支路断开,其他支路用电器正常工作。
知识点4:电流的测量
1.电流的符号和单位:
(1)电流:单位时间内通过导体横截面积的电荷量叫电流,用符号I表示。
(2)单位:电流单位是安培,简称安,用符号A表示;电流常用单位还有:毫安(mA)、微安(μA);换算关系:1A=1000mA,1mA=1000μA。
(3)一些常见的电流值:家用电冰箱的电流约为1A,家用空调的电流约为5A,计算器中电流约为100μA,手电筒中的电流约为200mA等。
电流的三种效应:①电流的热效应,如白炽灯,电饭锅等;②电流的磁效应,如电铃等;③电流的化学效应,如电解、电镀等。
2.电流的测量:
电流表:用来测量电流大小的仪表叫电流表。特点:其内阻很小,可视为零,接入电路中不影响电路中电流大小。
3.电流表的使用:
(1)电流表必须和被测用电器串联;
(2)电流必须从正接线柱流入,负接线柱流出;
(3)选择合适的量程(0~0.6A; 0~3A),被测电流不要超过电流表的量程;
(4)不允许把电流表直接连接在电源的两极上。
4.实验室中常用的电流表有两个量程:
(1)0~0.6安,每小格表示的电流值是0.02安;
(2)0~3安,每小格表示的电流值是0.1安。
(3)电流表的电阻特点:本身的电阻很小,相当于一根导线。
(4)电流表异常测量原因分析
知识点5:串并联电路电流规律
1.串联电路的电流规律:
串联电路中各处电流都相等;公式:I=I1=I2。
2.并联电路的电流规律:
并联电路中总电流等于各支路中电流之和;公式:I=I1+I2。
实验1探究串联电路中各处电流的关系
①实验的设计--选择合适的测量点
②仪器的选择
选择灯泡的规格不同:比如可以选择规格为"2.5V""3V""3.8V"的三个灯泡,三次实验分别选用其中两个灯泡。
在不能预先估计电路中电流大小时,电流表量程的选择要用"试触法"。
③仪器的连接
按照电路图中电流顺序连接实物电路。
在连接电路的过程中开关必须断开,只有当电路连接完毕并检查无误后,才能闭合开关。
电流表连接的注意事项∶①电流表使用前要调零,要选择合适的量程;
②电流表与被测用电器串联;
③电流从正接线柱流入,从负接线柱流出。
实验2探究并联电路中干路电流与各支路电流的关系
①实验中的注意事项
(1)在改变电流表的位置时,必须先断开开关,再对电流表位置进行调整。
(2)读数时要注意选择合适的量程。
(3)测量完一组数据后,要更换不同规格的灯泡重新测量,更换时,可以只换一个灯泡,新换的灯泡要与未换的灯泡的规格不同。
②数据的分析
(1)对每次测得的多个实验数据进行观察,看大小是否相等,相互之间是否存在加法、乘法的等式关系。
(2)对每次的实验数据进行分析,得出一个结论,然后看每次得出的结论是否相同,从而得出普遍规律。
③错误结论得出的原因
在探究并联电路的电流规律时,可能会得出"并联电路中,流过各支路用电器的电流相等"的结论,原因是实验电路的各支路中采用了相同规格的灯泡。
知识点6:电压
1.电压(U):
(1)电压是使电路中形成电流的原因,电压是由电源提供的。有电压不一定有电流,有电流必定有电压。
(2)电压用符号“U”表示,电压的单位是伏特,符号V。电压常用单位还有:千伏(kV)、毫伏(mV)、微伏(μV)。换算关系:1kV=1000V,1V=1000mV,1mV=1000μV。
(3)常见的电压值:
2.电压的测量:
测量仪器:电压表,符号是 eq \\ac(○,V);
(1)电压表的使用:
①电压表必须与被测用电器并联;
②电压表的“+”接线柱连接靠近电源正极的一端,“-”接线柱连接靠近电源负极的一端(即:电流正进负出);
③选择合适的量程(0~3V; 0~15V),被测电压不要超过电压表的量程;
④在不超过量程的情况下,允许把电压表直接连接在电源的两极上。
实验室中常用的电压表有两个量程:
①0~3伏,每小格表示的电压值是0.1伏;
②0~15伏,每小格表示的电压值是0.5伏。
①电压表的电阻特点:本身的电阻很大,相当于断开的开关。
②如果电压表所选量程太小,使用时指针偏转角度太大,容易损坏电压表(如图甲);如果电压表所选量程太大,使用时指针偏转角度太小,读数不准确(如图乙)。指针偏转到该刻度的2/3左右时读数最准确。
③电压表指针位置相同时,选用0~15V量程的读数是0~3V量程读数的5倍,当其中一个量程的刻度或数字污损时,可据此,进行换算。
3.利用电流表、电压表判断电路故障:
(1)电流表示数正常而电压表无示数,则故障原因可能是:①电压表损坏;②电压表接触不良;③与电压表并联的用电器短路。
(2)电压表有示数而电流表无示数,则故障原因可能是:①电流表短路②和电压表并联的用电器开路。
(3)电流表电压表均无示数,除了两表同时短路外,最大的可能是主电路断路导致无电流。
知识点7:串、并联电路中电压的规律
串、并联电路电压的规律:
1.串联电路两端的总电压等于各部分电路两端的电压之和(即U串=U1+U2);
2.并联电路各支路两端的电压相等,都等于电源电压。(即U并=U1=U2)。
串联分压不分流,并联分流不分压。
实验1 探究串联电路中用电器两端的电压与电源两端电压的关系
【提出问题】如图所示,两个灯泡串联在电路中,灯泡两端的电压UAB、UBC与电源两端电压UAC有什么关系呢?
【猜想与假设】
串联电路中各用电器两端的电压之和等于电源两端的电压∶UAC=UAB+UBC。
串联电路中各用电器两端的电压分别与电源电压相等∶UAC=UAB=UBC。
【设计实验】
(1)如甲、乙、丙图所示,分别把电压表接在AB、BC、AC处,测量两个灯泡和电源两端的电压。通过比较三个位置电压大小的关系得出结论。
(2)为了保证实验结论的普遍性,需要更换不同规格的灯泡,重复(1)中操作两次。
【进行实验】
按照"先串后并"的顺序连接实物电路,连接时开关处于断开状态。
进行测量∶①把电压表接在AB两点,闭合开关,测量电压值并记录;
②把电压表接在BC两点,闭合开关,测量电压值并记录;
③把电压表接在AC两点,闭合开关,测量电压值并记录。
换用不同规格的小灯泡重复上述实验两次。
【实验数据】
【实验结论】通过对实验数据的分析可以得出结论∶串联电路中各用电器两端的电压之和等于电源两端的电压。表达式为UAC=UAB+UBC。
事实上,当电路中串联的用电器多于两个时,以上结论仍然成立,表达式为U=U1+U2+…Un,即串联电路有分压作用。其中U1、U2…Un分别为第1、2、…n个用电器两端的电压。
注意1仪器的选择
为了使实验结论更具有普遍性,在三次实验中,可使一次实验中两个小灯泡规格相同,其他两次实验中两个小灯泡规格不同。
使用电压表时,量程要根据电源电压来选择。比如电源电压是3V,电压表选择0~3V的量程。
若选择电池作电源,则应该选择新电池。
注意2仪器的连接
在连接电路过程中开关必须断开,只有当电路连接完毕并检查无误后,才能闭合开关。
电压表的连接要注意∶①电压表与被测用电器并联;
②电流从"+"接线柱流入,从"-"接线柱流出。
注意3实验中的注意事项
在更换电压表的测量对象时,必须断开开关后,对电压表进行拆开和再连接。
测完AB间电压改测BC间电压时,不能只断开A点,改接到C点,这样会使电压表正、负接线柱反接,指针反转,可能会损坏电压表。
读数时要注意电压表选择的量程。
测量完一组数据后,要更换不同规格的两个灯泡重新测量,更换时,只换一个灯泡即可,新换的灯泡要与未更换的另一个灯泡规格不同。
注意4错误结论得出的原因
若实验中均采用相同规格的灯泡进行实验,会得出"串联电路中各用电器两端电压相等"的错误结论。
实验中可能会得出"串联电路中各用电器两端的电压之和比电源总电压小"的结论,这是因为导线和电池会分得一部分电压,在误差允许范围内可认为串联电路各用电器两端的电压之和等于电源电压。
注意5电源电压的确定
串联电路中两用电器的规格型号相同时,它们两端电压相同;规格型号不同时,它们两端电压不相同。
几节干电池串联成电池组后,电池组两端总电压等于每节干电池两端电压之和。如图,3节1.5V的干电池串联后,电源电压为4.5V。
实验2探究并联电路中各支路用电器两端的电压与电源两端电压的关系
【提出问题】如图,并联电路中各支路用电器两端的电压UAB、UCD与电源两端电压UEF的大小有什么关系?
【猜想与假设】
在并联电路中,各支路用电器两端的电压可能相等,且可能等于电源电压,即UCD=UEF=UAB。
在并联电路中,各支路用电器两端的电压之和等于电源电压,即UAB+UCD=UEF。
【设计实验】
如甲、乙、丙图,我们分别把电压表接在AB、CD、EF处,测量两个灯泡和电源两端的电压。通过比较三个位置电压大小的关系得出结论。
为了保证实验结论的普遍性,需要改变电源电压,并更换不同规格的灯泡,重复(1)中操作两次。
【进行实验】
选择1节干电池作电源,根据电路图连接实物电路,连接时开关处于断开状态。
进行测量∶①把电压表接在AB两点,闭合开关,测量电压值并记录;
②把电压表接在CD两点,闭合开关,测量电压值并记录;
③把电压表接在EF两点,闭合开关,测量电压值并记录。
换用不同规格的小灯泡,并更换电池节数,重复上述实验两次。
【实验数据】
【实验结论】分析数据可以得出∶并联电路中,各支路两端的电压相等,均等于电源电压。表达式为UCD=UEF=UAB。
事实上,当电路中并联的用电器多于两个时,以上结论仍然成立,表达式为U=U1=U2=…Un。其中U1、U2…Un分别为第1、2、…n个用电器两端的电压。
注意5多次测量的目的
两个实验中,采用不同规格的小灯泡多次测量的目的都是使实验结论具有普遍性,避免结论的偶然性。
注意6电池并联
几节干电池并联起来组成电池组时,电池组两端电压等于一节干电池两端的电压。
知识点8:电阻
1.电阻(R):表示导体对电流的阻碍作用。导体如果对电流的阻碍作用越大,那么电阻就越大,而通过导体的电流就越小。
2.电阻(R)的单位:国际单位:欧姆(Ω);常用的单位有:兆欧(MΩ)、千欧(KΩ)。
1兆欧=103千欧;1千欧=103欧。
3.决定电阻大小的因素:导体的电阻是导体本身的一种性质,它的大小决定于导体的材料、长度、横截面积和温度,与加在导体两端的电压和通过的电流无关。材料、横截面积一定时,导体越长,电阻越大;材料、长度一定时,导体横截面积越小,电阻越大;大多数导体的电阻随温度的升高而增大。
实验比较灯泡的亮度探究影响导体电阻大小的因素
实验目的∶探究影响导体电阻大小的因素。
实验实物图∶如图所示。
实验步骤
导体的电阻是否跟导体的材料有关
①实验操作∶分别把长短、横截面积相同,材料不同的a、b接人电路。
②实验现象∶当把b接入电路时,灯泡较暗,通过的电流较小。
③分析∶导体的电阻跟导体的材料有关,镍铬合金丝电阻大。
导体的电阻是否跟导体的长度有关
①实验操作;分别把横截面积、材料相同,长度不同的b、c接入电路(Lb>Lc)。
②实验现象∶当把b接入电路时,灯泡较暗,通过的电流较小。
③分析∶导体的电阻跟导体的长度有关,长度长的导体电阻大。
导体的电阻是否跟导体的横截面积有关
①实验操作∶分别把长度、材料相同,横截面积不同的c、d接入电路(Sc
相关试卷
这是一份专题09 电路、电流、电压和电阻(讲练)- 中考物理大二轮复习讲义及练习,文件包含专题09电路电流电压和电阻讲练教师卷-中考物理大二轮复习讲义及练习docx、专题09电路电流电压和电阻讲练学生卷-中考物理大二轮复习讲义及练习docx等2份试卷配套教学资源,其中试卷共70页, 欢迎下载使用。
这是一份2024年中考物理二轮复习 重点 专题13 电荷、电路、电流、电压和电阻(含解析),共51页。试卷主要包含了物体带电,摩擦起电,两种电荷,电荷量,验电器,检验物体是否带电,导体与绝缘体,6安,每小格表示的电流值是0等内容,欢迎下载使用。
这是一份专题09 电路、电流、电压和电阻(讲练)- 中考物理二轮复习讲与练(全国通用),文件包含专题09电路电流电压和电阻讲练教师卷-中考物理二轮复习精讲练全国通用docx、专题09电路电流电压和电阻讲练学生卷-中考物理二轮复习精讲练全国通用docx等2份试卷配套教学资源,其中试卷共70页, 欢迎下载使用。