资料中包含下列文件,点击文件名可预览资料内容
还剩3页未读,
继续阅读
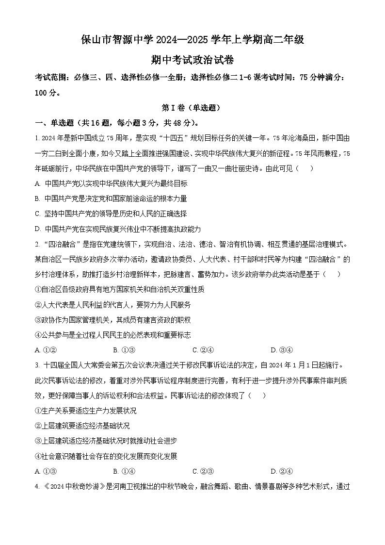
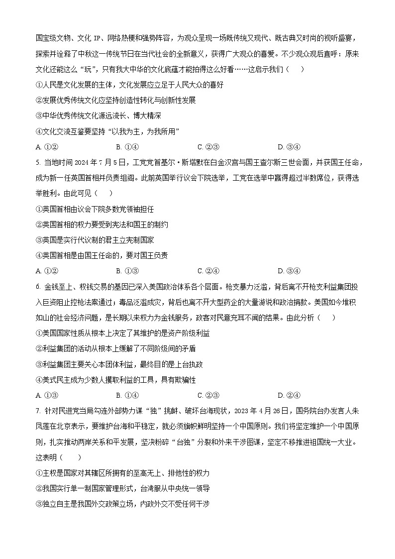
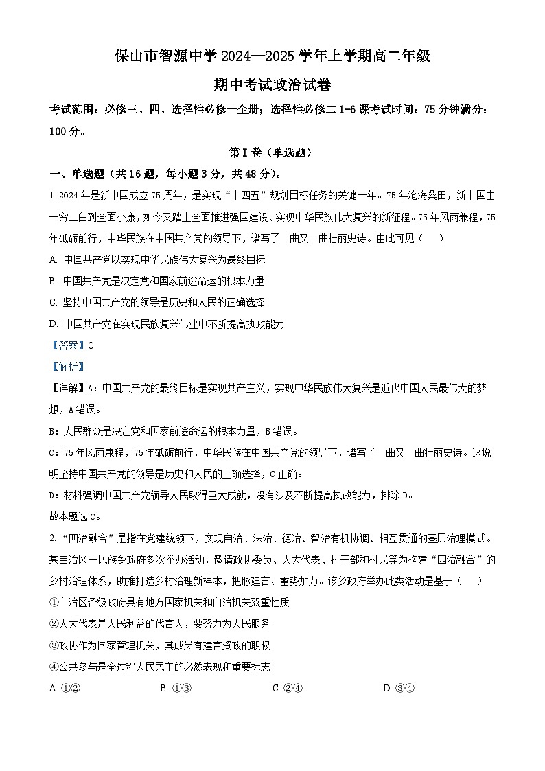
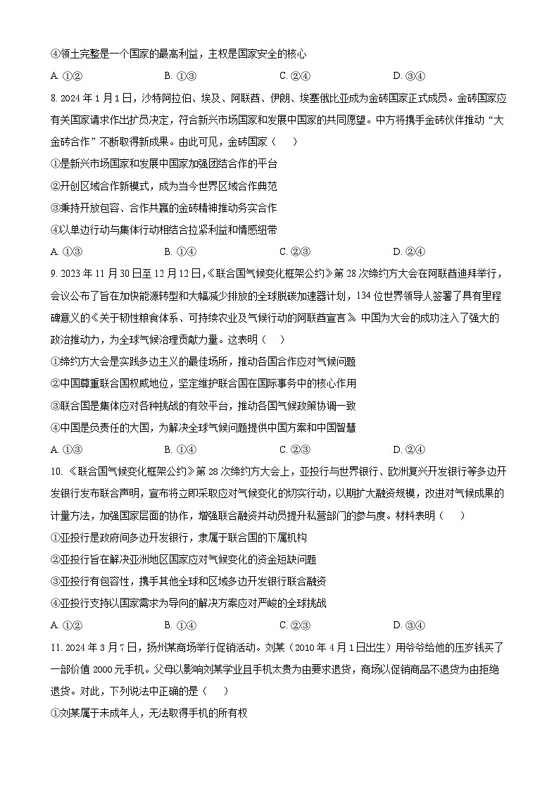
精品解析:云南省保山市智源高级中学有限公司2024-2025学年高二上学期11月期中考试政治试题
展开
这是一份精品解析:云南省保山市智源高级中学有限公司2024-2025学年高二上学期11月期中考试政治试题,文件包含精品解析云南省保山市智源高级中学有限公司2024-2025学年高二上学期11月期中考试政治试题原卷版docx、精品解析云南省保山市智源高级中学有限公司2024-2025学年高二上学期11月期中考试政治试题解析版docx等2份试卷配套教学资源,其中试卷共22页, 欢迎下载使用。
相关试卷
精品解析:云南省保山市智源高级中学有限公司2024-2025学年高一上学期11月期中考试政治试题:
这是一份精品解析:云南省保山市智源高级中学有限公司2024-2025学年高一上学期11月期中考试政治试题,文件包含精品解析云南省保山市智源高级中学有限公司2024-2025学年高一上学期11月期中考试政治试题原卷版docx、精品解析云南省保山市智源高级中学有限公司2024-2025学年高一上学期11月期中考试政治试题解析版docx等2份试卷配套教学资源,其中试卷共23页, 欢迎下载使用。
[政治]云南省保山市隆阳区保山市智源高级中学2024~2025学年高一上学期10月第一次月考思想试题(有答案):
这是一份[政治]云南省保山市隆阳区保山市智源高级中学2024~2025学年高一上学期10月第一次月考思想试题(有答案),共11页。
[政治]云南省保山市隆阳区保山市智源高级中学2024~2025学年高二上学期10月第一次月考思想试题(有答案):
这是一份[政治]云南省保山市隆阳区保山市智源高级中学2024~2025学年高二上学期10月第一次月考思想试题(有答案),共11页。

