


所属成套资源:2025成都七中高一上学期11月期中考试及答案(九科)
2025成都七中高一上学期11月期中考试生物含解析
展开
这是一份2025成都七中高一上学期11月期中考试生物含解析,共18页。试卷主要包含了单选题,简答题等内容,欢迎下载使用。
考试时间:75分钟 满分:100分
一、单选题(1~30每题1分,31~40每题2分,共50分)
1.“竹外桃花三两枝,春江水暖鸭先知。”这一千古名句生动形象地勾画出早春的秀丽景色。下列与其相关的生命系统的叙述正确的是( )
A.桃花属于生命系统的器官层次B.一片江水中的所有鱼构成一个种群
C.地球上最大的生态系统是海洋生态系统D.江水等无机环境不参与生命系统的组成
2.细胞学说的建立过程是一个经科学家探究、开拓、继承、修正和发展的过程,充满了耐人寻味的曲折。下列说法正确的是( )
A.列文虎克通过观察植物的木栓组织发现并命名了细胞
B.施莱登通过完全归纳法得出植物细胞都有细胞核这一结论
C.德国科学家魏尔肖总结出“细胞通过分裂产生新细胞”
D.细胞学说揭示了一切生物的统一性
3.下列有关生命系统的叙述,正确的是( )
A.水、阳光等环境因素不属于生命系统的一部分
B.生物圈是地球上最基本的生命系统和最大的生态系统
C.流感病毒不属于生命系统,但其生命活动离不开活细胞
D.肌细胞里的蛋白质和核酸属于生命系统的分子层次
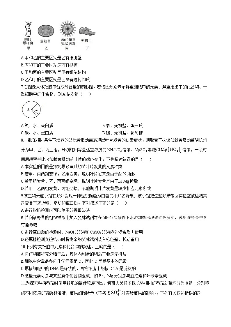
4.幽门螺杆菌是一种微需氧菌,常寄生在胃黏膜组织中,损伤胃黏膜屏障,感染后可引起慢性胃炎和消化性溃疡甚至胃癌,被世界卫生组织列为第一类生物致癌因子。下列说法正确的是( )
A.幽门螺杆菌细胞中不含线粒体,不能进行有氧呼吸
B.幽门螺杆菌细胞内有五种碱基、八种核苷酸
C.可以通过药物抑制幽门螺杆菌细胞核内有关酶的活性,抑制其繁殖
D.幽门螺杆菌必须依赖于活细胞生存,因此与被感染者一同进食,不会被传染
5.下列有关显微镜的叙述,不正确的是( )
A.若在载玻片写“9>6”,在显微镜视野观察到的图像是“9156,w>157),并且是由下图五种氨基酸组成的,那么,将该156肽彻底水解后将会得到______个赖氨酸,______个天冬氨酸(结果可含分子式中的未知数)。
(4)若血红蛋白的每条α链有5个丙氨酸,分别位于第26、71、72、99、141位(如图2所示)。肽酶E专门水解丙氨酸氨基端的肽键。肽酶E完全作用于1条α链后,产生的多肽中氢原子数比α链少______个。
图2
43.(10分,每空2分)下图为我国科研人员提出的哺乳动物有核组织细胞的细胞膜模型,A、B表示细胞膜的两侧。请回答:
(1)该模型的基本支架是[3]______,图中的1、2、4代表______分子。
(2)细胞膜具有流动性,主要表现为________________________。
(3)取早期胚胎的外胚层组织和中胚层组织,将两者细胞分散后混合培养。混合培养初期,外胚层细胞和中胚层细胞均匀分布;一段时间后,两种细胞各自识别并聚集。该现象说明细胞膜具有______的功能。
(4)哺乳动物有核组织细胞的细胞膜外侧(图中的A侧)多了一层致密的蛋白层,利于细胞间的联系和支撑,膜的整体厚度约为20纳米;而红细胞膜外侧没有致密的蛋白层,膜的整体厚度约为10纳米。请从结构与功能相适应的角度,分析红细胞膜外侧没有致密蛋白层,膜厚度低的原因:________________________。
44.(10分,除标注说明外,每空1分)图甲表示细胞的生物膜系统的部分组成在结构与功能上的联系。COPⅠ、COPⅡ是被膜小泡,可以介导蛋白质在A与B之间的运输。图乙是该细胞在抗体分泌前几种生物膜面积的示意图。请据图回答以下问题:
(1)细胞质中的细胞器并不是漂浮于细胞质中的,细胞质中有着支持它们的结构——细胞骨架,它是由____________组成的网架结构。
(2)除了图甲中所示的功能外,溶酶体还能够分解______,以保持细胞的功能稳定。
(3)图中的膜结构参与生物膜系统的组成,______、______以及细胞膜等共同构成了细胞的生物膜系统。广阔的膜面积为______,并且使各种细胞器分成小区室,保证了生命活动高效有序。
(4)图甲中B的功能是______。根据图乙“抗体分泌前几种生物膜面积的示意图”,在图乙相应位置上画出抗体分泌后几种生物膜面积变化的示意图。
45.(10分)科学家因发现了miRNA(一种RNA)及其功能荣获2024年诺贝尔生理学或医学奖,要充分领会该成果的意义,需要深入了解细胞核的结构与功能。请据图回答下列问题(在[ ]中填标号,在______上填名称):
(1)图示结构是使用______显微镜观察______细胞(填“真核”或“原核”)才能看到的。
(2)遗传信息就像细胞生命活动的“蓝图”,遗传信息的载体是______,它主要储藏在细胞核内的[ ]______中。
(3)图中①是______,图中②共含有______层磷脂分子。
(4)miRNA的生物合成起始于细胞核,前体miRNA通过[ ]______从细胞核运输到细胞质中,然后被加工成成熟的miRNA,参与调控蛋白质的合成。合成蛋白质的过程需要核糖体参与,而图中的[ ]与核糖体的形成有关。
(5)细胞核常被誉为细胞的“大脑”,对其功能较为全面的阐述是:______________________________。
2027届高一上期半期生物试题参考答案
1-5:ACCBB6-10:CADAC11-15:DDABC16-20:CDDBB
21-25:CDACA26-30:DDDDA31-35:DCCCC36-40:CADCD
1.A 解析:桃花为生殖器官,属于生命系统的器官层次,A正确;一片江水中的所有鱼不是同一个物种,不构成一个种群,B错误;地球上最大的生态系统是生物圈,C错误;江水等属于非生物物质,属于生态系统的一部分,参与生命系统的组成,D错误。
2.C 解析:英国科学家罗伯特·胡克用显微镜观察植物的木栓组织,发现这些木栓组织由许多规则的小室组成,他把观察到的图像画了下来,并把“小室”称为细胞,A错误;施莱登通过对植物花粉、胚珠、柱头组织的观察,发现这些组织都是由细胞构成的,且这些细胞都有细胞核,得出结论:植物体都是由细胞构成的,植物细胞都有细胞核,故施莱登通过不完全归纳法得出“植物细胞都有细胞核”这一结论,B错误;德国科学家魏尔肖总结出“细胞通过分裂产生新细胞”,是对细胞学说的补充,C正确;细胞学说揭示了动植物的统一性,从而阐明了生物界的统一性,没有揭示一切生物的统一性,D错误。
3.C 解析:生物群落与无机环境相互作用形成生态系统,水、阳光等环境因素参与生态系统的构成,属于生命系统的一部分,A错误;生物圈是地球上最大的生态系统,细胞是最基本的生命系统,B错误;流感病毒没有细胞结构,不属于生命系统,但其增殖必需在寄主的活细胞内完成,其生命活动离不开活细胞,C正确;蛋白质和核酸等分子不能进行生命活动,不属于生命系统的结构层次,D错误。
4.B 解析:幽门螺杆菌属于原核生物,只有唯一的细胞器核糖体,虽然不含线粒体,但含有与有氧呼吸有关的酶,能进行有氧呼吸,A错误;幽门螺杆菌属于原核生物,细胞内含有DNA和RNA,细胞内有五种碱基、八种核苷酸,B正确;幽门螺杆菌属于原核生物,没有成形的细胞核,可以通过药物抑制幽门螺杆菌拟核区DNA聚合酶的活性,抑制其繁殖,C错误;题干信息幽门螺杆菌常寄生在胃黏膜组织中,可通过消化道传播,接触被感染者污染的食物或餐具等,易被传染,可见与被感染者一同进食,会被传染,D错误。
5.B 解析:显微镜成倒立的虚像,上下左右全颠倒,若在载玻片写“9>6”,在显微镜视野观察到的图像是“9
相关试卷
这是一份2024~2025学年四川成都武侯区成都市第七中学高一(上)期中生物试卷[原题+解析],共30页。
这是一份2025成都七中高二上学期11月期中考试生物PDF版含解析(可编辑),共16页。
这是一份2025成都七中高三上学期11月期中考试生物试题PDF版含答案,文件包含四川省成都市第七中学2024-2025学年高三上学期11月期中考试生物pdf、四川省成都市第七中学2024-2025学年高三上学期11月期中考试生物答案pdf、四川省成都市第七中学2024-2025学年高三上学期11月期中考试生物答题卡doc等3份试卷配套教学资源,其中试卷共16页, 欢迎下载使用。