所属成套资源:【精品】单元复习讲义-2024-2025学年六年级数学上册(苏教版)
- 第五单元《分数四则混合运算》(核心素养-运算能力篇四大题型)单元复习讲义-2024-2025学年六年级数学上册(苏教版)(学生版+解析) 学案 0 次下载
- 第五单元《分数四则混合运算》(核心素养-选择题篇四大题型)单元复习讲义-2024-2025学年六年级数学上册(苏教版)(学生版+解析) 学案 0 次下载
- 第六单元《百分数》(核心素养-填空题篇十六大题型)单元复习讲义-2024-2025学年六年级数学上册(苏教版)(学生版+解析) 学案 0 次下载
- 第六单元《百分数》(核心素养-应用意识篇十一大题型)单元复习讲义-2024-2025学年六年级数学上册(苏教版)(学生版+解析) 学案 0 次下载
- 第六单元《百分数》(核心素养-选择题篇十一大题型)单元复习讲义-2024-2025学年六年级数学上册(苏教版)(学生版+解析) 学案 0 次下载
第六单元《百分数》(核心素养-计算篇四大题型)单元复习讲义-2024-2025学年六年级数学上册(苏教版)(学生版+解析)
展开
这是一份第六单元《百分数》(核心素养-计算篇四大题型)单元复习讲义-2024-2025学年六年级数学上册(苏教版)(学生版+解析),共44页。学案主要包含了典例精讲1,典例精讲2,典例精讲3,典例精讲4等内容,欢迎下载使用。
(导图高清,放大更清晰。)
1、核心素养目标:
(1)数学运算能力:学生能够熟练掌握百分数的运算规则,及百分数与小数、分数之间的转换。
(2)数学应用意识:学生能够将百分数的知识应用到实际生活情境中,解决与百分比相关的问题。
(3)数学逻辑思维:学生能够理解百分数的概念,掌握其表示方法,并能通过逻辑推理解决涉及百分数的数学问题。
(4)数学问题解决能力:学生能够运用百分数的知识,分析和解决实际问题,提高解决复杂问题的能力。
2、学习目标:
(1)理解百分数的意义,掌握百分数的读法和写法。
(2)能够将百分数转换为小数和分数,反之亦然。
(3)掌握百分数的基本运算。
(4)能够运用百分数解决实际问题。
(5)培养学生通过实际问题探究百分数应用的能力,增强数学学习的实践性和趣味性。
1、百分数的意义:表示一个数是另一个数的百分之几的数,百分数又叫作百分比或百分率。
2、百分数的读法:先读百分号(分母),读成“百分之”,再读百分号前面的数(分子)。
3、百分数的写法:百分数通常不写成分数形式,而在原来的分子后面加上百分号“%”来表示。
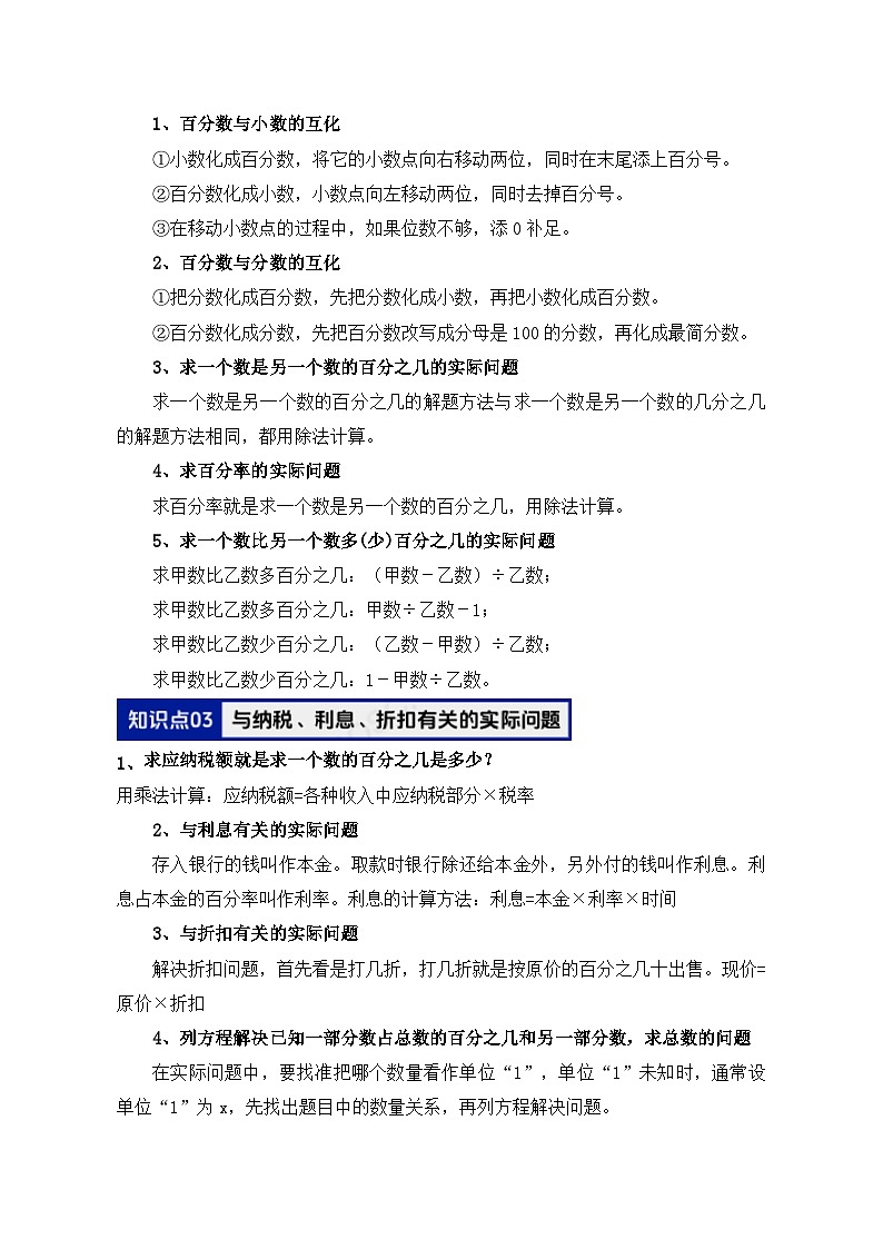
1、百分数与小数的互化
①小数化成百分数,将它的小数点向右移动两位,同时在末尾添上百分号。
②百分数化成小数,小数点向左移动两位,同时去掉百分号。
③在移动小数点的过程中,如果位数不够,添0补足。
2、百分数与分数的互化
①把分数化成百分数,先把分数化成小数,再把小数化成百分数。
②百分数化成分数,先把百分数改写成分母是100的分数,再化成最简分数。
3、求一个数是另一个数的百分之几的实际问题
求一个数是另一个数的百分之几的解题方法与求一个数是另一个数的几分之几的解题方法相同,都用除法计算。
4、求百分率的实际问题
求百分率就是求一个数是另一个数的百分之几,用除法计算。
5、求一个数比另一个数多(少)百分之几的实际问题
求甲数比乙数多百分之几:(甲数-乙数)÷乙数;
求甲数比乙数多百分之几:甲数÷乙数-1;
求甲数比乙数少百分之几:(乙数-甲数)÷乙数;
求甲数比乙数少百分之几:1-甲数÷乙数。
求应纳税额就是求一个数的百分之几是多少?
用乘法计算:应纳税额=各种收入中应纳税部分×税率
2、与利息有关的实际问题
存入银行的钱叫作本金。取款时银行除还给本金外,另外付的钱叫作利息。利息占本金的百分率叫作利率。利息的计算方法:利息=本金×利率×时间
3、与折扣有关的实际问题
解决折扣问题,首先看是打几折,打几折就是按原价的百分之几十出售。现价=原价×折扣
4、列方程解决已知一部分数占总数的百分之几和另一部分数,求总数的问题
在实际问题中,要找准把哪个数量看作单位“1”,单位“1”未知时,通常设单位“1”为x,先找出题目中的数量关系,再列方程解决问题。
5、列方程解决已知两个量的数量关系和其中一个量,求另一个量的问题
在列方程解决已知两个量的数量关系和其中一个量,求另一个量的问题时,要注意先找准单位“1”的量,通常情况下设单位“1”的量为x,再根据另一个量与单位“1”的量之间的关系,用含有x的式子表示出另一个量,最后根据它们的和或差列出方程求解。
常考易错
题型1:含百分数的运算
【典例精讲1】(23-24六年级上·江苏盐城·期末)直接写出得数。
2.4+0.9= 1×20%= 32=
0.13=
【答案】;3.3;20%;9;8;0.001;;;0;
常考易错
题型2:脱式计算
【典例精讲2】(23-24六年级上·江苏扬州·期末)下面各题,能简算的就简算。
()×42 ×30%+×70% ×[-(+)]
【答案】17;;
【分析】(-)×42,根据乘法分配律,原式化为:×42-×42,再进行计算;
×30%+×70%,根据乘法分配律,原式化为:×(30%+70%),再进行计算;
×[-(+)],根据减法性质,原式化为:×[--],先计算中括号里的减法,最后计算括号外的乘法。
【详解】(-)×42
=×42-×42
=35-18
=17
×30%+×70%
=×(30%+70%)
=×1
=
×[-(+)]
=×[--]
=×[1-]
=×
=
常考易错
题型3:解方程
【典例精讲3】(22-23六年级上·江苏盐城·期末)解方程。
【答案】;;
【分析】,根据等式的性质1和2,两边同时,再同时,最后同时即可;
,先将左边合并成0.,根据等式的性质2,两边同时÷0.7即可;
,比的前项相当于被除数,后项相当于除数,比值相当于商,根据等式的性质2,两边同时,再同时即可。
【详解】
解:
解:
解:
常考易错
题型12:看图列式计算
【典例精讲4】(22-23六年级上·江苏宿迁·期末)看图列式计算。
【答案】45千克
【分析】由上图可知的意义是,左边这一段占总体的;40%是指,中间这一段占总体的40%;所以单位“1”是总体,那么右边这一段占总体的(1--40%),又已知了右边这一段的数量是12千克,题目要求总体单位“1”,根据单位“1”=对应量÷对应分率,即12÷(1--40%),据此求解即可。
【详解】12÷(1--40%)
=12÷(1--)
=12÷
=45(千克)
学校:___________ 姓名:___________ 班级:___________
计算题
1.口算。
6÷= ×120= ×20%= ×= 1.5×30%=
1÷37.5%= = ÷2= = ÷=
2.直接写得数。
3.直接写出得数。
20÷10%= 1-99%= 0.52= 8×0.125=
4.直接写出得数。
1÷= ×= ÷= += 125×8%=
3÷10%= -= ×60= 0.23= ×5÷×5=
5.直接写出得数。
×15= 2-= ÷= += 200×5%=
×= 10÷10%= ÷3= 4÷= 0.23=
6.直接写出得数。
7.直接写出得数。
18×= ÷4= -= ×=
÷= 0.33= ×20%= 1÷10×=
8.直接写出得数。
9.解方程。
10.解方程。
11.解方程。
x+= 84%x-36%x=36 +x=
12.解方程。
13.解方程。
40%x=144 x-x= x-0.25=
14.解方程。
x= x-x= 0.4x+25%x=1.3
15.解下列方程。
4.5÷3=6 += 1+25%=10
16.解方程。
÷=6 -25%=27 +=
17.求未知数的值。
18.求未知数x。
x-75%x=12.5 1+45%x=14.5 x+x=
19.解方程。
20.解方程。
21.计算下面各题,能简算的要简算。
22.下面各题,能简算的就简算。
()×42 ×30%+×70% ×[-(+)]
23.下面各题,怎样算简便就怎样算。
24.计算下面各题,能简算的要简算。
25.计算下列各题,能简算的要简算。
26.能简算的要简算。
38× ÷[()÷]
()×7+ [-()]÷ 25%×1.6+8.4÷4
27.计算下列各题,能简算的要简算。
第六单元 《百分数》 单元复习讲义(讲义)
六年级数学上册专项精练(知识梳理+素养目标+典例精讲+专项精练)
(导图高清,放大更清晰。)
1、核心素养目标:
(1)数学运算能力:学生能够熟练掌握百分数的运算规则,及百分数与小数、分数之间的转换。
(2)数学应用意识:学生能够将百分数的知识应用到实际生活情境中,解决与百分比相关的问题。
(3)数学逻辑思维:学生能够理解百分数的概念,掌握其表示方法,并能通过逻辑推理解决涉及百分数的数学问题。
(4)数学问题解决能力:学生能够运用百分数的知识,分析和解决实际问题,提高解决复杂问题的能力。
2、学习目标:
(1)理解百分数的意义,掌握百分数的读法和写法。
(2)能够将百分数转换为小数和分数,反之亦然。
(3)掌握百分数的基本运算。
(4)能够运用百分数解决实际问题。
(5)培养学生通过实际问题探究百分数应用的能力,增强数学学习的实践性和趣味性。
1、百分数的意义:表示一个数是另一个数的百分之几的数,百分数又叫作百分比或百分率。
2、百分数的读法:先读百分号(分母),读成“百分之”,再读百分号前面的数(分子)。
3、百分数的写法:百分数通常不写成分数形式,而在原来的分子后面加上百分号“%”来表示。
1、百分数与小数的互化
①小数化成百分数,将它的小数点向右移动两位,同时在末尾添上百分号。
②百分数化成小数,小数点向左移动两位,同时去掉百分号。
③在移动小数点的过程中,如果位数不够,添0补足。
2、百分数与分数的互化
①把分数化成百分数,先把分数化成小数,再把小数化成百分数。
②百分数化成分数,先把百分数改写成分母是100的分数,再化成最简分数。
3、求一个数是另一个数的百分之几的实际问题
求一个数是另一个数的百分之几的解题方法与求一个数是另一个数的几分之几的解题方法相同,都用除法计算。
4、求百分率的实际问题
求百分率就是求一个数是另一个数的百分之几,用除法计算。
5、求一个数比另一个数多(少)百分之几的实际问题
求甲数比乙数多百分之几:(甲数-乙数)÷乙数;
求甲数比乙数多百分之几:甲数÷乙数-1;
求甲数比乙数少百分之几:(乙数-甲数)÷乙数;
求甲数比乙数少百分之几:1-甲数÷乙数。
求应纳税额就是求一个数的百分之几是多少?
用乘法计算:应纳税额=各种收入中应纳税部分×税率
2、与利息有关的实际问题
存入银行的钱叫作本金。取款时银行除还给本金外,另外付的钱叫作利息。利息占本金的百分率叫作利率。利息的计算方法:利息=本金×利率×时间
3、与折扣有关的实际问题
解决折扣问题,首先看是打几折,打几折就是按原价的百分之几十出售。现价=原价×折扣
4、列方程解决已知一部分数占总数的百分之几和另一部分数,求总数的问题
在实际问题中,要找准把哪个数量看作单位“1”,单位“1”未知时,通常设单位“1”为x,先找出题目中的数量关系,再列方程解决问题。
5、列方程解决已知两个量的数量关系和其中一个量,求另一个量的问题
在列方程解决已知两个量的数量关系和其中一个量,求另一个量的问题时,要注意先找准单位“1”的量,通常情况下设单位“1”的量为x,再根据另一个量与单位“1”的量之间的关系,用含有x的式子表示出另一个量,最后根据它们的和或差列出方程求解。
常考易错
题型1:含百分数的运算
【典例精讲1】(23-24六年级上·江苏盐城·期末)直接写出得数。
2.4+0.9= 1×20%= 32=
0.13=
【答案】;3.3;20%;9;8;0.001;;;0;
常考易错
题型2:脱式计算
【典例精讲2】(23-24六年级上·江苏扬州·期末)下面各题,能简算的就简算。
()×42 ×30%+×70% ×[-(+)]
【答案】17;;
【分析】(-)×42,根据乘法分配律,原式化为:×42-×42,再进行计算;
×30%+×70%,根据乘法分配律,原式化为:×(30%+70%),再进行计算;
×[-(+)],根据减法性质,原式化为:×[--],先计算中括号里的减法,最后计算括号外的乘法。
【详解】(-)×42
=×42-×42
=35-18
=17
×30%+×70%
=×(30%+70%)
=×1
=
×[-(+)]
=×[--]
=×[1-]
=×
=
常考易错
题型3:解方程
【典例精讲3】(22-23六年级上·江苏盐城·期末)解方程。
【答案】;;
【分析】,根据等式的性质1和2,两边同时,再同时,最后同时即可;
,先将左边合并成0.,根据等式的性质2,两边同时÷0.7即可;
,比的前项相当于被除数,后项相当于除数,比值相当于商,根据等式的性质2,两边同时,再同时即可。
【详解】
解:
解:
解:
常考易错
题型12:看图列式计算
【典例精讲4】(22-23六年级上·江苏宿迁·期末)看图列式计算。
【答案】45千克
【分析】由上图可知的意义是,左边这一段占总体的;40%是指,中间这一段占总体的40%;所以单位“1”是总体,那么右边这一段占总体的(1--40%),又已知了右边这一段的数量是12千克,题目要求总体单位“1”,根据单位“1”=对应量÷对应分率,即12÷(1--40%),据此求解即可。
【详解】12÷(1--40%)
=12÷(1--)
=12÷
=45(千克)
学校:___________ 姓名:___________ 班级:___________
计算题
1.口算。
6÷= ×120= ×20%= ×= 1.5×30%=
1÷37.5%= = ÷2= = ÷=
【答案】8;72;;;0.45;
;2;;;
【详解】略
2.直接写得数。
【答案】;;;4;0
63;0.064;;;
【详解】略
3.直接写出得数。
20÷10%= 1-99%= 0.52= 8×0.125=
【答案】200;0.01;0.25;1;
;;70;
【详解】略
4.直接写出得数。
1÷= ×= ÷= += 125×8%=
3÷10%= -= ×60= 0.23= ×5÷×5=
【答案】;;4;;10
30;;40;0.008;25
【详解】略
5.直接写出得数。
×15= 2-= ÷= += 200×5%=
×= 10÷10%= ÷3= 4÷= 0.23=
【答案】9;;;;10
;100;;9;0.008
【详解】略
6.直接写出得数。
【答案】1000;8;;;13;
0.001;2500;;13;
【详解】略
7.直接写出得数。
18×= ÷4= -= ×=
÷= 0.33= ×20%= 1÷10×=
【答案】15;;;;
;0.027;;
【详解】略
8.直接写出得数。
【答案】60;;;;
;9.6;0.16;
【详解】略
9.解方程。
【答案】;;
【分析】(1)根据等式的性质2,方程左右两边同时乘,解出方程;
(2)先计算小括号里的减法,再根据等式的性质2,方程左右两边同时除以0.6,解出方程;
(3)先合并方程左边含共同未知数的算式,再根据等式的性质2,方程左右两边同时除以,解出方程。
【详解】
解:
解:
解:
10.解方程。
【答案】x=;x=100;x=2.1
【分析】x÷=,根据等式的性质2,方程两边同时乘,再同时除以即可;
x-40%x=60,先化简方程左边含有x的算式,即求出1-40%的差,再根据等式的性质2,方程两边同时除以1-40%的差即可;
6x-4.6=8,根据等式的性质1,方程两边同时加上4.6,再根据等式的性质2,方程两边同时除以5即可。
【详解】x÷=
解:x÷×=×
x=
x÷=÷
x=×
x=
x-40%x=60
解:60%x=60
60%x÷60%=60÷60%
x=100
6x-4.6=8
解:6x-4.6+4.6=8+4.6
6x=12.6
6x÷6=12.6÷6
x=2.1
11.解方程。
x+= 84%x-36%x=36 +x=
【答案】x=;x=75;x=
【分析】(1)根据等式的性质,方程两边同时减去,再同时乘即可解答;
(2)把方程左边化简为48%x,方程两边同时除以48%即可解答;
(3)方程两边同时减去,再同时乘即可解出方程。
【详解】x+=
解:x=-
x=
x=×
x=
84%x-36%x=36
解:48%x=36
x=36÷48%
x=36÷0.48
x=75
+x=
解:x=-
x=
x=×
x=
12.解方程。
【答案】;;
【分析】,根据等式的性质1和2,将方程左右两边同时减去,再同时除以即可;
,先把百分数化为分数,然后将左边合并为,再根据等式的性质2,将方程左右两边同时除以即可;
,根据等式的性质2,将方程左右两边同时乘,再同时除以5即可。
【详解】
解:
解:
解:
13.解方程。
40%x=144 x-x= x-0.25=
【答案】x=360;x=15;x=
【分析】40%x=144,根据等式的性质1,方程两边同时除以40%即可;
x-x=,先化简方程左边含有x的算式,即求出-的差,再根据等式的性质2,方程两边同时除以-的差即可;
x-0.25=,根据等式的性质1,方程两边同时加上0.25,再根据等式的性质2,方程两边同时除以即可。
【详解】40%x=144
解:x=144÷40%
x=360
x-x=
解:x-x=
x=
x=÷
x=×20
x=15
x-0.25=
解:x=+0.25
x=+
x=1
x=1÷
x=1×
x=
14.解方程。
x= x-x= 0.4x+25%x=1.3
【答案】x=;x=;x=2
【分析】
(1)根据等式的性质,在方程两边同时除以即可;
(2)先把方程化简为x=,再根据等式的性质,在方程两边同时除以即可;
(3)先把方程化简为0.65x=1.3,再根据等式的性质,在方程两边同时除以0.65即可。
【详解】x=
解:x÷=÷
x=×
x=
x-x=
解:x=
x÷=÷
x=×
x=
0.4x+25%x=1.3
解:0.65x=1.3
0.65x÷0.65=1.3÷0.65
x=2
15.解下列方程。
4.5÷3=6 += 1+25%=10
【答案】=4;=;=36
【分析】4.5÷3=6,根据等式的性质2,两边同时×3,再同时÷4.5即可;
+=,先将左边合并成,再根据等式的性质2,两边同时×即可;
1+25%=10,根据等式的性质1和2,两边同时-1,再同时÷0.25即可。
【详解】4.5÷3=6
解:4.5÷3×3=6×3
4.5=18
4.5÷4.5=18÷4.5
=4
+=
解:=
×=×
=
1+25%=10
解:1+0.25-1=10-1
0.25=9
0.25÷0.25=9÷0.25
=36
16.解方程。
÷=6 -25%=27 +=
【答案】=14;=36;=
【分析】根据等式的性质解方程。
(1)方程两边先同时乘,再同时除以,求出方程的解;
(2)先把方程化简成=27,然后方程两边同时除以,求出方程的解;
(3)先把方程化简成=,然后方程两边同时除以,求出方程的解。
【详解】(1)÷=6
解:÷×=6×
=8
÷=8÷
=8×
=14
(2)-25%=27
解:-=27
=27
÷=27÷
=27×
=36
(3)+=
解:+=
=
÷=÷
=×
=
17.求未知数的值。
【答案】;;
【分析】(1)根据比与除法的关系,可以推导出:比的前项=比的后项×比值。据此有。
(2)根据等式的性质2,先在方程两边同时乘,再同时除以。
(3)先计算;再根据等式的性质2,在方程两边同时除以0.6。
【详解】
解:
解:
解:
18.求未知数x。
x-75%x=12.5 1+45%x=14.5 x+x=
【答案】x=50;x=30;x=
【分析】先把百分数化成小数,方程左边逆用分配律,得到(1-0.75)x=12.5,方程两边再同时除以0.25解答;
先把百分数化成小数,方程两边再同时减去1,最后方程两边同时除以0.45解答;
方程左边逆用分配律,得到x=,最后方程两边同时除以解答。
【详解】x-75%x=12.5
解:x-0.75x=12.5
(1-0.75)x=12.5
0.25x=12.5
0.25x÷0.25=12.5÷0.25
x=50
1+45%x=14.5
解:1+45%x-1=14.5-1
45%x=13.5
0.45x=13.5
0.45x÷0.45=13.5÷0.45
x=30
x+x=
解:(+)x=
x=
x÷=÷
x=×
x=
19.解方程。
【答案】;;
【分析】等式的性质1:等式两边加上或减去同一个数,左右两边仍然相等。
等式的性质2:等式两边乘同一个数,或除以同一个不为0的数,左右两边仍然相等。
根据等式的性质2,方程两边先同时乘5,再同时除以,即可解方程。
先将百分数和分数都化成小数,再化简得;最后根据等式的性质2,方程两边同时除以1.2,即可解方程。
根据等式的性质1,方程两边先同时加上,再根据等式的性质2,方程两边同时除以,即可解方程。
【详解】
解:
解:
解:
20.解方程。
【答案】;
【分析】等式的性质1:等式两边加上或减去同一个数,左右两边仍然相等。
等式的性质2:等式两边乘或除以同一个不为0的数,左右两边仍然相等。
(1)方程等号左右两边先同时乘,然后等号左右两边同时除以,即可解出方程;
(2)先化简方程得到=1,等号左右两边同时除以,即可解出方程。
【详解】(1)
解:
(2)
解:
21.计算下面各题,能简算的要简算。
【答案】;;
4;;
【分析】÷[-(-)]根据运算顺序,先算小括号里的,再算中括号里的,最后算除法即可;
×+75%×-0.75把75%和0.75都化成分数的形式,即原式变为:×+×-×1,之后再运用乘法分配律即可简便运算;
÷×根据运算顺序,先算除法,再算乘法即可;
(-)×9-根据乘法分配律打开括号,即原式变为:5-×9-,之后再运用减法的性质,即原式变为:5-(+)由此即可简便运算;
÷-÷先算除法,再算减法即可;
×4-(+)先算乘法,即原式变为:-(+),之后根据减法的性质去括号,即原式变为:--,之后用带符号搬家,即原式变为:--由此即可简便运算。
【详解】÷[-(-)]
=÷[-]
=÷
=
×+75%×-0.75
=×+×-×1
=×(+-1)
=×
=
÷×
=××
=
(-)×9-
=×9-×9-
=5--
=5-(+)
=5-1
=4
÷-÷
=-
=
×4-(+)
=-(+)
=--
=--
=3-
=
22.下面各题,能简算的就简算。
()×42 ×30%+×70% ×[-(+)]
【答案】17;;
【分析】(-)×42,根据乘法分配律,原式化为:×42-×42,再进行计算;
×30%+×70%,根据乘法分配律,原式化为:×(30%+70%),再进行计算;
×[-(+)],根据减法性质,原式化为:×[--],先计算中括号里的减法,最后计算括号外的乘法。
【详解】(-)×42
=×42-×42
=35-18
=17
×30%+×70%
=×(30%+70%)
=×1
=
×[-(+)]
=×[--]
=×[1-]
=×
=
23.下面各题,怎样算简便就怎样算。
【答案】;;23;
;1;
【分析】①先将除法改写成乘法,将原式化为,然后按照分数连乘的计算方法,先约分,再计算;
②③先计算括号里的加法,再将除法改写成乘法,然后按照分数连乘的计算方法,先约分,再计算;
④先将除法改写成乘法,然后先算分数连乘,再算减法;
⑤先将分数和百分数都化为小数,然后运用乘法分配律即可简便运算;
⑥先算小括号里的减法,再算中括号里的减法,然后算中括号外的除法。
【详解】①
②
③
④
⑤
=1
⑥
24.计算下面各题,能简算的要简算。
【答案】45;13;;
;1;
【分析】根据乘法交换、结合律进行简算;
原式化为,再根据乘法分配律进行简算;
原式化为,再根据乘法分配律进行简算;
先算小括号里面的加法,再算括号外面的除法;
中括号中应用减法的性质进行加上,最后算括号外面的除法即可;
原式化为,再根据乘法分配律进行简算;
【详解】
=(×16)×(12×)
=5×9
=45
=
=×36-×36+×36
=34-27+6
=13
=
=(+)×
=1×
=
=÷
=
=
=
=1
=
=
=1×
=
25.计算下列各题,能简算的要简算。
【答案】;45;20
【分析】+(-)÷,先计算括号里的减法,再计算除法,最后计算加法;
29×+51×+,根据乘法分配律,原式化为:×(29+51+1),再进行计算;
24×+75÷5+20%,把除法换算成乘法,百分数化成分数;20%=,原式化为:24×+75×+,再根据乘法分配律,原式化为:×(24+75+1),再进行计算。
【详解】+(-)÷
=+(-)÷
=+×4
=+
=+
=
29×+51×+
=×(29+51+1)
=×(80+1)
=×81
=45
24×+75÷5+20%
=24×+75×+
=×(24+75+1)
=×(99+1)
=×100
=20
26.能简算的要简算。
38× ÷[()÷]
()×7+ [-()]÷ 25%×1.6+8.4÷4
【答案】9;;6
4;1;
【分析】(1)把38改写成39-1,再运用乘法分配律简算;
(2)把除法改写成乘法,再运用乘法分配律简算;
(3)按照分数四则混合运算的顺序,先算减法,再算中括号里面的除法,最后算括号外面的除法;
(4)先运用乘法分配律,再运用加法结合律简算;
(5)根据减法的性质算出括号里面的得数,最后算除法;
(6)把25%改写成,把除法改写成乘法,再运用乘法分配律简算。
【详解】38×
=(39-1)×
=39×-1×
=10-
=9
=
=
=1×
=
÷[()÷]
=÷[÷]
=÷
=6
()×7+
=×7+×7+
=3+(+)
=3+1
=4
[-()]÷
=[+-]÷
=[1-]÷
=÷
=1
25%×1.6+8.4÷4
=×1.6+8.4×
=×(1.6+8.4)
=×10
=
27.计算下列各题,能简算的要简算。
【答案】;3;
;
【分析】(1)先把除法转化为乘法,再逆用乘法分配律简算。
(2)先把除法转化为乘法,再计算分数乘法,最后利用减法的性质简算。
(3)先算括号里面的除法,再算括号里面的减法,最后算括号外面的乘法。
(4)运用乘法分配律简算。
【详解】-÷5
=-
=(-)×
=1×
=
4--
=4--
=4--
=4-(+)
=4-1
=3
(-÷2)×
=(-×)×
=(-)×
=(-)×
=
=
9×(+)×7
=9××7+9××7
=28+
=
相关学案
这是一份第六单元《百分数》(核心素养-选择题篇十一大题型)单元复习讲义-2024-2025学年六年级数学上册(苏教版)(学生版+解析),共49页。学案主要包含了典例精讲1,典例精讲2,典例精讲3,典例精讲4,典例精讲5,典例精讲6,典例精讲7,典例精讲8等内容,欢迎下载使用。
这是一份第六单元《百分数》(核心素养-应用意识篇十一大题型)单元复习讲义-2024-2025学年六年级数学上册(苏教版)(学生版+解析),共45页。学案主要包含了典例精讲1,典例精讲2,典例精讲3,典例精讲4,典例精讲5,典例精讲6,典例精讲7,典例精讲8等内容,欢迎下载使用。
这是一份第六单元《百分数》(核心素养-填空题篇十六大题型)单元复习讲义-2024-2025学年六年级数学上册(苏教版)(学生版+解析),共52页。学案主要包含了典例精讲1,典例精讲2,典例精讲3,典例精讲4,典例精讲5,典例精讲6,典例精讲7,典例精讲8等内容,欢迎下载使用。

