山东省青岛市即墨区2024-2025学年高一上学期11月期中考试化学试题
展开11.CD 12.AC 13.B 14.D 15.CD
16.(12分)(1)2NaHCO3Na2CO3+CO2↑+H2O (2分)
(2)2Na2O2+2CO2=2Na2CO3+O2、2Na2O2+2H2O=4NaOH+O2↑ (2分)
(3)2∶1∶1 (2分)
(4)维生素C有还原性,防止Fe2+被氧化,更易吸收 (1分)
(5)① -1 (1分) ②. 4FeS2+11O22Fe2O3+8SO2↑ (2分)
③. 4(2分)
17.(8分)(1) 2.2 ml·L﹣1 (2 分) NaClO=Na++ClO﹣(1 分)
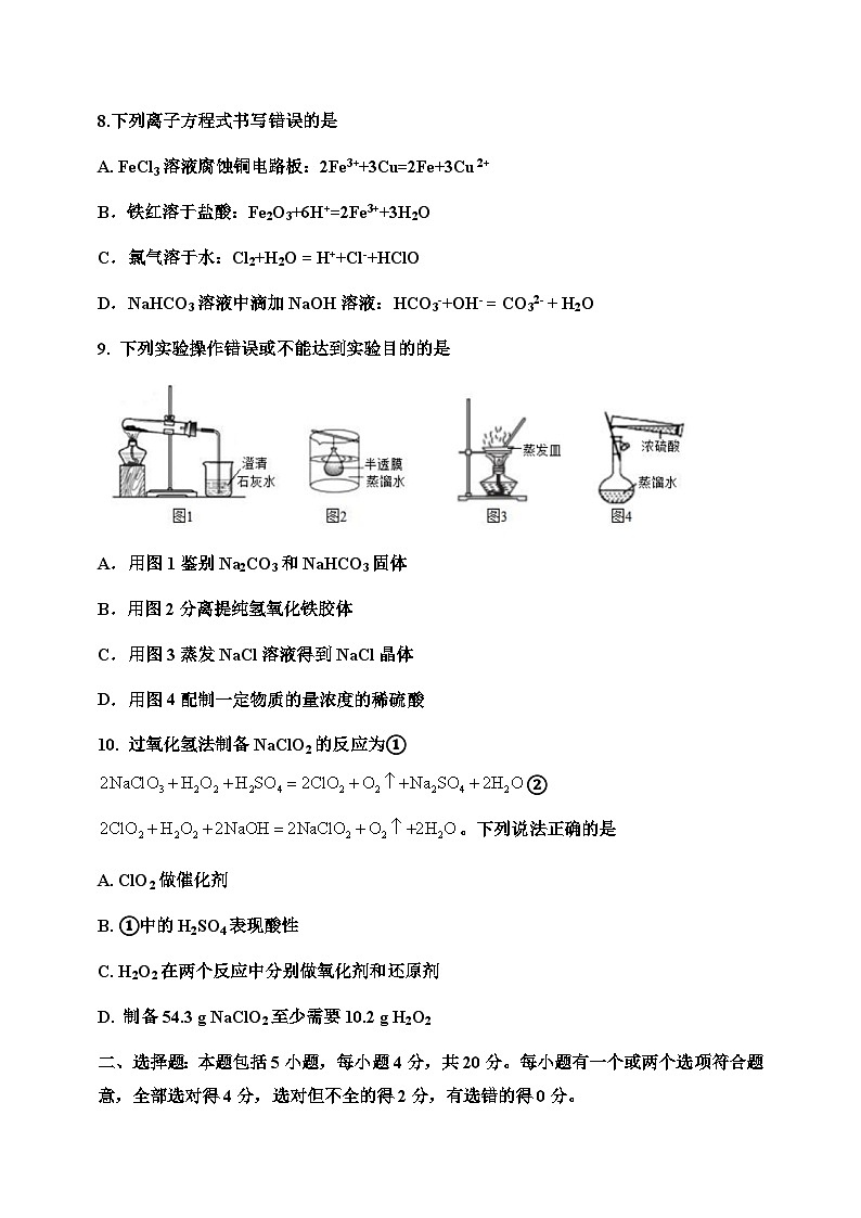
(2)氧化(1 分),2NA (2 分)
(3)①5.0 (1 分) ; ② C(1 分)
18.(12分)(1)分液漏斗(1分),MnO2+4HCl(浓) == MnCl2+Cl2↑+2H2O(2分)
(2)饱和食盐水(饱和NaCl溶液)(1分)、浓硫酸(1分);2Fe+3Cl2 == 2FeCl3(2分)
(3)D(1分);冷却,使FeCl3蒸气转变为固体(1分)
(4)防止G中水蒸气进入E中(1分);Cl2+2OH-=Cl-+ClO-+H2O(2分)
19.(10分)(1)1:1 (1分) (2)2CaO2+2H2O=2Ca2++4OH-+O2↑ (2分)
(3)过滤 (1分) (4)①. 乙醇 (1分) ②. 冰水 (1分)
(5) 偏小 (2分) (6)(2分)
20.(18分)I.(1)FeCl2、Fe(OH)2(1分)
(2)②③(2分)4Fe(OH)2+O2+2H2O=4Fe(OH)3(2分)
(3)1~100nm(1分)丁达尔现象(1分)
II.(1)① CuFeS2、O2 (1分) ② 1.2NA (2分)
(2)① Fe2O3+2A1Al2O3+2Fe (2分) ② Fe2+、Cu2+ (2分) ③ a (1分)
④ 漏斗、烧杯、玻璃棒 (1分)
(3)① 蒸发浓缩 (1分) ② 冷却结晶(1分)
山东省青岛市即墨区2023-2024学年高二上学期1月期末质量检测化学试题(Word版附解析): 这是一份山东省青岛市即墨区2023-2024学年高二上学期1月期末质量检测化学试题(Word版附解析),文件包含山东省青岛市即墨区2023-2024学年高二上学期1月教学质量检测化学试题word版含解析docx、山东省青岛市即墨区2023-2024学年高二上学期1月教学质量检测化学试题docx等2份试卷配套教学资源,其中试卷共34页, 欢迎下载使用。
山东省青岛市即墨区2023-2024学年高二上学期1月期末化学试题: 这是一份山东省青岛市即墨区2023-2024学年高二上学期1月期末化学试题,共12页。试卷主要包含了乙醇催化合成乙酸乙酯的新方法为等内容,欢迎下载使用。
山东省青岛市即墨区重点中学2023-2024学年高一上学期第二次阶段检测化学试题: 这是一份山东省青岛市即墨区重点中学2023-2024学年高一上学期第二次阶段检测化学试题,共16页。试卷主要包含了1ml/L的溶液等内容,欢迎下载使用。

