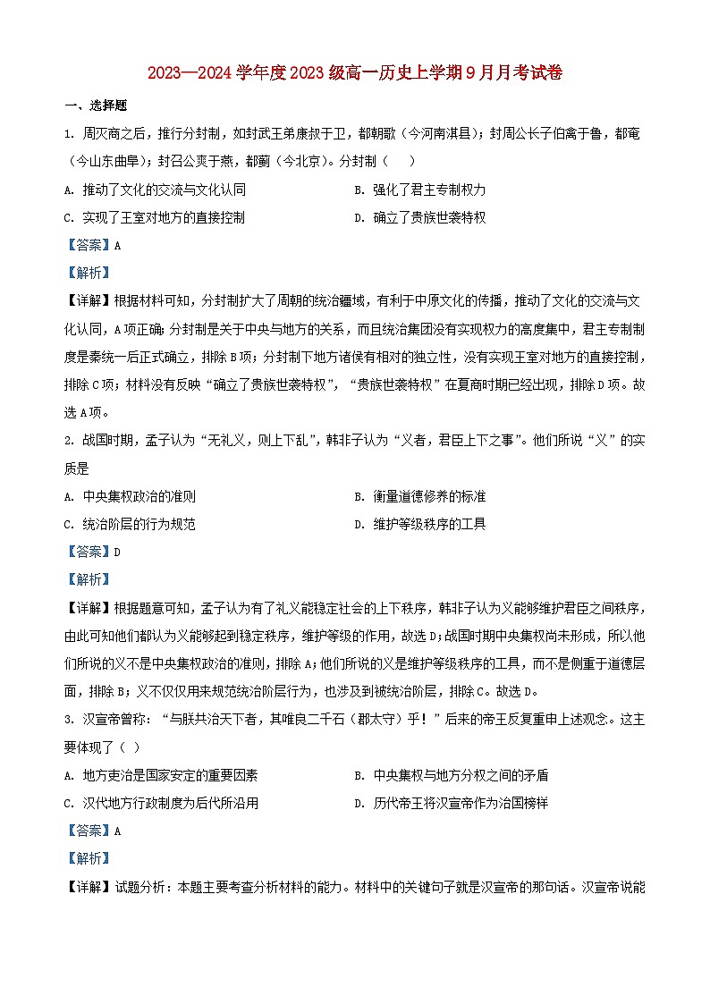
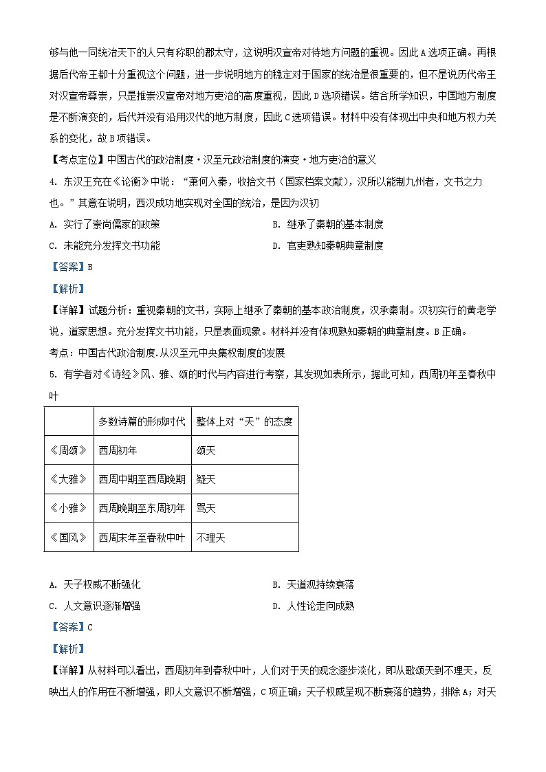
还剩8页未读,
继续阅读
湖北剩州市2023_2024学年高一历史上学期9月月考试题含解析
展开
这是一份湖北剩州市2023_2024学年高一历史上学期9月月考试题含解析,共11页。试卷主要包含了选择题,非选择题等内容,欢迎下载使用。
相关试卷
云南省大理白族自治州2023_2024学年高一历史上学期9月月考试题扫描版:
这是一份云南省大理白族自治州2023_2024学年高一历史上学期9月月考试题扫描版,共6页。
云南省红河州开远市2023_2024学年高一历史上学期9月月考试题含解析:
这是一份云南省红河州开远市2023_2024学年高一历史上学期9月月考试题含解析,共11页。试卷主要包含了选择题,非选择题等内容,欢迎下载使用。
湖北省2023_2024学年高一历史上学期10月月考试题含解析:
这是一份湖北省2023_2024学年高一历史上学期10月月考试题含解析,共8页。试卷主要包含了选择题,非选择题等内容,欢迎下载使用。

