高中物理人教版 (新课标)选修1二、电场学案
展开基 础 知 识
(一)实验目的
用描迹法画出电场中一个平面上的等势线.
(二)实验原理
利用导电纸中的恒定电流场模拟真空中的静电场,当在场中与导电纸接触的两探针尖端的电势差为零时,与探针相连的电流计中电流强度为零.从而可以通过探针找出电流场中的等势点,并依据等势点描出等势线.
(三)实验器材
学生用低压电源或电池组、灵敏电流计、开关、导电纸、白纸、复写纸、圆柱形金属电极2个、探针2个、图钉、导线若干、木板.
(四)实验步骤
(1)安装
10 cm,电压约为6 V.再从一个灵敏电流计的两个接线柱引出两个探针.
(2)选基准点
在导电纸平面两极的连线上,选取间距大致相等的5个点作为基准点,并用探针把它们的位置复印在白纸上.
(3)探测等势点
将两个探针分别拿在左、右手中,用左手中的探针跟导电纸上的某一基准点接触,然后在导电纸平面两极连线的一侧,距此基准点约1 cm处再选1个点,在此点将右手拿着的探针跟导电纸接触,这时一般会看到电流表的指针有偏转,再左右移动探针的位置,直至找到一点,使电流表指针没有偏转为止,说明这个点跟基准点的电势相等,用探针把这个点的位置复印在白纸上.照上述方法,在这个基准点的两侧,各探测出5个等势点,每个等势点大约相距1 cm.用同样的方法,探测出另外4个基准点的等势点.
(4)画等势线
取出白纸,根据5组等势点画出5条平滑的曲线,它们就是等势线(下图).
第二关:技法关解读高考
解 题 技 法
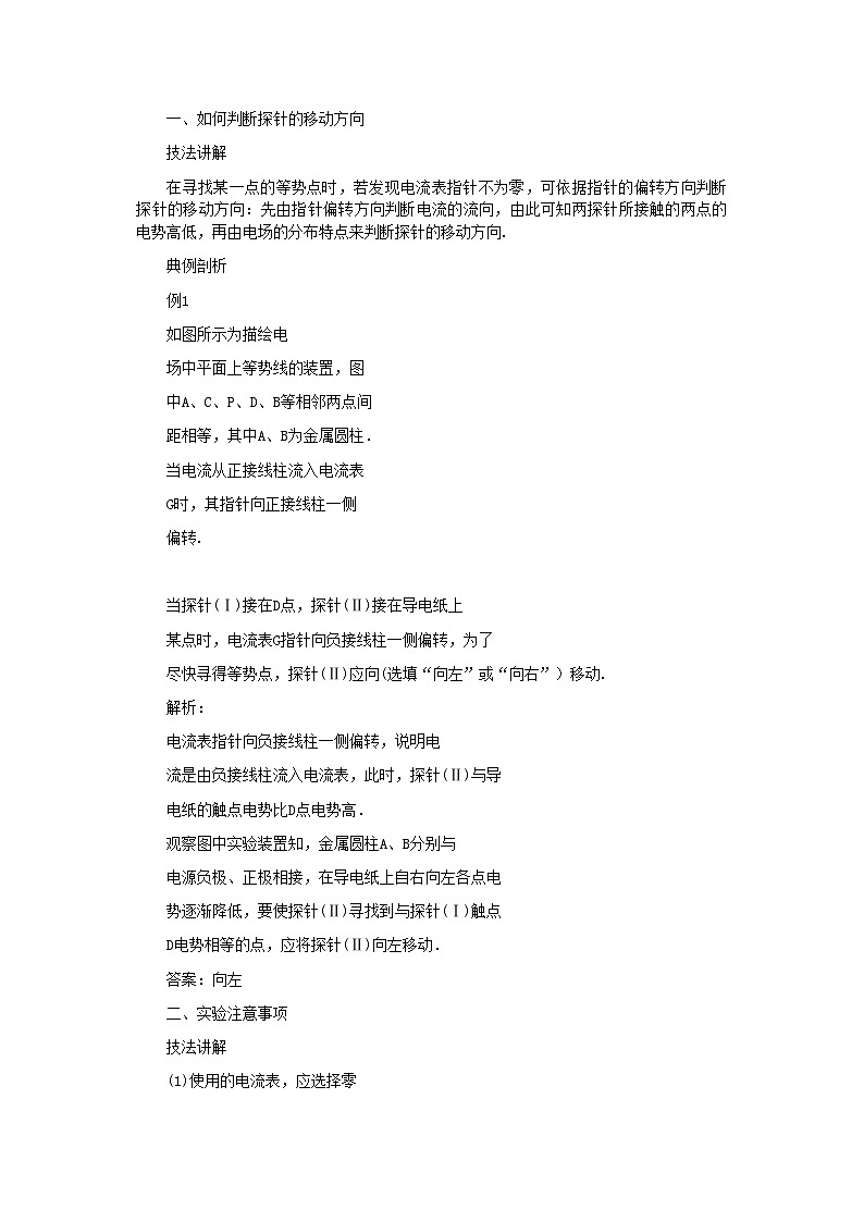
一、如何判断探针的移动方向
技法讲解
在寻找某一点的等势点时,若发现电流表指针不为零,可依据指针的偏转方向判断探针的移动方向:先由指针偏转方向判断电流的流向,由此可知两探针所接触的两点的电势高低,再由电场的分布特点来判断探针的移动方向.
典例剖析
例1
如图所示为描绘电
场中平面上等势线的装置,图
中A、C、P、D、B等相邻两点间
距相等,其中A、B为金属圆柱.
当电流从正接线柱流入电流表
G时,其指针向正接线柱一侧
偏转.
当探针(Ⅰ)接在D点,探针(Ⅱ)接在导电纸上
某点时,电流表G指针向负接线柱一侧偏转,为了
尽快寻得等势点,探针(Ⅱ)应向(选填“向左”或“向右”)移动.
解析:
电流表指针向负接线柱一侧偏转,说明电
流是由负接线柱流入电流表,此时,探针(Ⅱ)与导
电纸的触点电势比D点电势高.
观察图中实验装置知,金属圆柱A、B分别与
电源负极、正极相接,在导电纸上自右向左各点电
势逐渐降低,要使探针(Ⅱ)寻找到与探针(Ⅰ)触点
D电势相等的点,应将探针(Ⅱ)向左移动.
答案:向左
二、实验注意事项
技法讲解
(1)使用的电流表,应选择零
刻度在中间,量程不能超过几百
微安,在使用前,要判断清楚电流
表指针偏转方向与通过的电流方
向之间的关系.
(2)如果用低压学生电源做
实验,一定要注意把两电极接到
直流输出端.
(3)安放导电纸时,有导电物
质的一面应向上.
(4)安放电极时,不能太靠近
导电纸的边缘;电极与导电纸接
触要良好,且与导电纸的相对位
置不能改变.
(5)寻找等势点时,要从基准
点附近由近及远地逐渐推移,不
可贸然进行大跨度地移动,以免
电势差过大,发生电流计过载
现象.
(6)探测等势点不要太靠近
导电纸的边缘,因为实验是用电
流场模拟静电场,导电纸边缘的
电流方向与边界平行,并不与等
量异种点电荷电场的电场线分布相似.
典例剖析
例2
在“描绘电场中平面上等势线”实验中,配备了下列器材,应该选用的是(用器材前的字母表示)
()
A.电压为6 V的交流电源
B.电压为6 V的直流电源
C.电压为100 V的直流电源
D.量程为0.5 V、零刻线在刻度盘中央的电压表
E.量程为0.6 mA的电流表
F.量程为300 μA、零刻线在刻度盘中央的电流表
解析:
A选项不符合静电场的要求.C选项电压
太大,会烧坏电源和电表.D选项中的电压表分流
会影响电流场的分布.一般不采用.E选项中的量
程太大,灵敏度不高.故选BF.
答案:BF
三、实验误差分析
技法讲解
(1)所使用的电流表的精度是本实验产生误差的主要因素之一,因此,在条件允许的情况下,要尽可能使用精度较高的电流表.
(2)电极与导电纸是否接触良好也是本实验产生误差的主要因素之一,对此,安装电极时要加以注意,可以在木板上垫3~5张白纸.
(3)导电纸是否符合要求也是本实验产生误差的主要因素之一,导电纸的电阻率应远大于金属电极的电阻率才能使电极本身成为等势体;导电纸涂层要均匀,纸上导电性才能一致,否则会使测绘出的等势线产生畸变.
1cm的磨平铜柱两只.
典例剖析
例3
在“电场中平面上等势线的描绘”的实验中,为尽量减小实验误差,
(1)
若有几只满偏电流不相同的电流表供选用,应选用
()
A.100 μA
B.0.5 mA
C.10 mA
(2)
若有几种输出电压的直流电源供选用,应选用
()
A. V
B.6.0 V
C.12 V
(3)
若有两种规格的平木板,在两种情形下两个圆柱形电极间距不同,则应选两电极距离稍(选填“大”“小”)的平木板.
解析:
(1)为提高灵敏度,应选A.
(2)选直流低压电源,应为B.
(3)大.
答案:(1)A(2)B(3)大
第三关:训练关笑对高考
随 堂 训 练
1.在电场中等势线的描绘实验中所用灵敏电流表的指针偏转的方向与电流的关系是:当电流从正接线柱流入电表D时,指针偏向正接线柱一侧,某同学用这个电表探测基准点2两侧的等势点时,把接电表正接线柱的E1接触在基准点2上,把接负接线柱的E2接触在纸上某一点,如图所示,若发现电表的指针发生了偏转,该同学移动E2的方向正确的是()
A.若电表的指针偏向正接线柱一侧,E2向右移动
B.若电表的指针偏向正接线柱一侧,E2向左移动
C.若电表的指针偏向负接线柱一侧,E2向右移动
D.若电表的指针偏向负接线柱一侧,E2向左移动
解析:由题设知:当电流从正接线柱流入电表时,指针偏向正接线柱一侧,所以A、B选项中电流是从正接线柱流入电流表的,即电流从2基准点流进探针E1,流经电流表,从E2探针流出,故2基准点的电势高.又因为A电极柱接电源正极,所以探针E2应向高电势处移动才可能找到2基准点的等势点,即向左移动.C,D选项中电流是从负接线柱流入电流表的,即电流从探针E2流入电流表从E1探针经基准点2流出,故基准点2的电势低,所以探针E2应向低电势处移动才可能找到2基准点的等势点,即向右移动.
答案:BC
2.本实验中,为了确定等势点可以选用下列哪些电表()
A.量程0~3 V,零刻度在刻度盘中央的电压表
B.量程0~0.6 A,零刻度在刻度盘中央的电流表
C.量程0~300 μA,零刻度在刻度盘中央的电流表
D.量程0~300 μA,零刻度在刻度盘左边的电流表
解析:可以用电压表,但零刻度在左端,A选项错.
答案:C
3.如图所示,A\,B是两个电极,a,b,c,dⅠ接触基准点d,另一探针Ⅱ接触P点,灵敏电流计指针向负接线柱一侧偏转,为了尽快探测到d点的等势点,探针Ⅱ应由P点逐渐()
A.向上移动B.向下移动
C.向左移动D.向右移动
解析:此时说明探针Ⅱ电势低于探针Ⅰ电势,根据电流的接法及实验的要求,探针Ⅱ应由P向右移动,D选项正确.
答案:D
4.在描绘电场中等势线的实验中,有如下一些操作步骤:
在平板上先铺上白纸,再铺上复写纸,然后再铺上导电纸;
D.安好电极,接好电路;
E.在两电极a,b的连线上,等距离地取五个基准点c,d,e,f,g,并复印在白纸上如图所示;
F.电流表的一个探针接触某个基准点不动,另一个探针缓慢地移动到电流表不偏转时,复印一点,即可找出许多等电势点;
G.闭合电键.
上述步骤合理操作顺序为.
答案:CDAEGF
5.如图所示,是“用描迹法画出电场中平面上的等势线”
的实验器材,(b)图是灵敏电流表的内部结构原理图,请用实线作为导线将图(a)中器件连成实物电路图.
答案:
如下图所示
6.
某同学在做“用描迹法画出电场中平面上的等势线”
实验时进行如下操作:
A.把表面镀有一层金属薄膜、固定着两个螺杆并画有坐标格的玻璃板平铺在塑料上
B.
将两个圆柱形电极A、B分别套在螺杆上,并用螺母拧紧,
保持与金属膜的良好接触
C.取电源电压约为6 V,把电极A、B分别与电源的正负极相接,作为正、负电荷
D.在两个电极的连线上选取间距大致相等的a、b、c、d、e五个点作为基准点,
从一个灵敏电流表的两个接线柱引出
两个探针,将左手拿着的探针压在a点处,在两电极连线的某一侧距此基准点约1 cm
处再选一个点,在此点将右手中的探针跟导电膜接触,
找到需要的一个点a1,
在这个基准点的两侧,共探测出1到2个等势点.并用同样的方法,探测了另外b、c、d、e四个基准点的等势点
E.将等势点用水彩笔画在玻璃棒上
(1)指出在以上的操作中,错误或不完善的步骤,并给出正确操作或补充.
(2)实验中,为了减小实验误差,应进行的操作是()
A.应使圆锥形电极与导电纸(或导电膜)接触良好
B.如果空心圆柱电极内径较大,容易发生与连接螺栓接触不良的故障,其引出线应用接线叉而不用鳄鱼夹
C.用电压表代替灵敏电流计,实验误差更小
解析:
鳄鱼夹的接触面积小,空心圆柱电极内径变大时用接线夹,可避免发生与连接螺栓接触不良的故障.电压表的灵敏度低,用灵敏电流表,可以找到相距较近的两个等势点.
答案:(1)A.使镀有金属膜的一面朝上
B.使两个电极间距大约为10 cm
D.共探测出4到8个等势点
E.将一张白纸扣在玻璃上,使墨迹印在纸上,或将各点描在透明的白纸上
(2)AB
点评:接线叉的接触面积大于鳄鱼夹,灵敏电流表的精确度大于电压表,这是电学常识,尽管这道题的难度不大,但如果考生不重视实验,不去实验室亲自操作,是不会解答此题的.
高中物理会考水平合格考备考知识清单《第十章静电场中的能量》含解析答案: 这是一份高中物理会考水平合格考备考知识清单《第十章静电场中的能量》含解析答案,共23页。学案主要包含了单选题,解答题等内容,欢迎下载使用。
2025年高考物理一轮复习讲义学案 第九章 静电场 实验十 观察电容器的充、放电现象: 这是一份2025年高考物理一轮复习讲义学案 第九章 静电场 实验十 观察电容器的充、放电现象,共10页。
人教版 (2019)必修 第三册5 带电粒子在电场中的运动第一课时学案: 这是一份人教版 (2019)必修 第三册<a href="/wl/tb_c163121_t4/?tag_id=42" target="_blank">5 带电粒子在电场中的运动第一课时学案</a>,共4页。

