所属成套资源:2025年中考生物一轮复习精讲精练 (2份,原卷版+解析版)
2025年中考生物一轮复习精讲精练专题15 健康地生活(2份,原卷版+解析版)
展开
这是一份2025年中考生物一轮复习精讲精练专题15 健康地生活(2份,原卷版+解析版),文件包含2025年中考生物一轮复习精讲精练专题15健康地生活原卷版docx、2025年中考生物一轮复习精讲精练专题15健康地生活解析版docx等2份试卷配套教学资源,其中试卷共27页, 欢迎下载使用。
一、选择题
1.根据中国疾病预防控制中心传染病预防控制处发布的数据,2022年我国艾滋病、血吸虫病的全年累计发病数分别为11297人、5人。下列叙述中错误的一项是( )
A.艾滋病病毒没有细胞结构B.血吸虫的幼虫寄生在钉螺体内
C.艾滋病的传播要引起人们关注D.艾滋病、血吸虫病没有传染性
2.甲型流感是由甲型流感病毒引起的急性呼吸道传染病。可通过接种流感疫苗进行预防,感染后可服用下图所示处方药进行治疗。下列相关叙述错误的是( )
A.甲型流感病毒不具有细胞结构
B.甲型流感可通过空气传播
C.患者可自行购买图示药物服用
D.接种流感疫苗后机体产生相应抗体
3.结核病是由结核杆菌引起的一种传染病,主要经过呼吸道传染,也可以经消化道感染。婴幼儿接种卡介苗可以预防结核病。下列叙述正确的是( )
A.结核杆菌属于传染源
B.给结核病患者生活区域消毒,属于保护易感人群
C.卡介苗属于抗体
D.结核病患者不能与他人共用餐具
4.手足口病是一类由肠道病毒感染引起的传染病。疾控中心号召市民应注意饮食卫生,避免与患者接触,下列措施属于预防传染病中的( )
A.消灭病原体B.控制传染源
C.切断传播途径D.保护易感人群
5.下列可能导致感染蛔虫病的行为是( )
A.生水烧开后再饮用
B.生吃刚采摘下的蔬菜
C.饭前便后洗手
D.粪便经过处理杀死虫卵再做肥料
6. 2022年“世界艾滋病日”的主题是“共抗艾滋、共享健康”。下列不属于艾滋病传播“高危行为”的是( )
A.输入未经检验的血液制品
B.与艾滋病患者拥抱、握手
C.与艾滋病患者共用剃须刀等锋利的生活用品
D.感染艾滋病病毒的母亲给婴儿哺乳
7.皮肤大面积烧伤的病人更容易被病原体感染。下列有关皮肤的叙述合理的是( )
A.只针对特定病原体起作用
B.防御功能是后天形成的
C.皮肤烧伤破坏的是人体的第二道防线
D.皮肤的消毒对烧伤病人至关重要
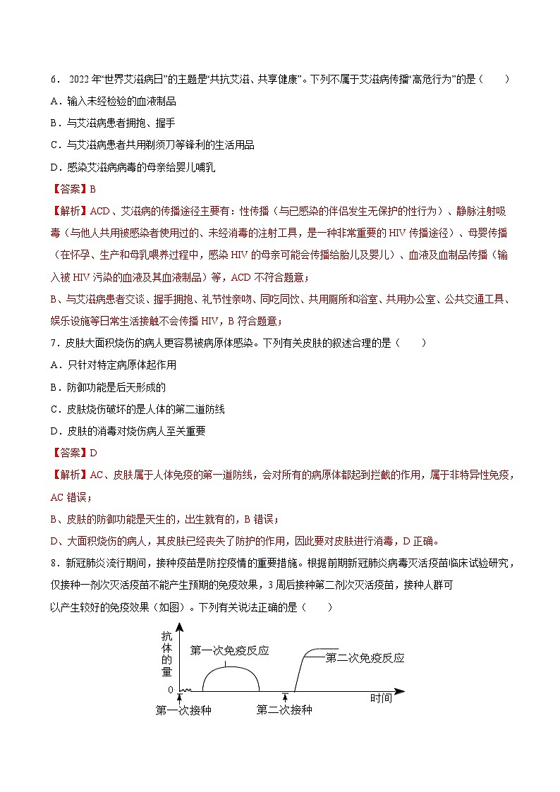
8.新冠肺炎流行期间,接种疫苗是防控疫情的重要措施。根据前期新冠肺炎病毒灭活疫苗临床试验研究,仅接种一剂次灭活疫苗不能产生预期的免疫效果,3周后接种第二剂次灭活疫苗,接种人群可
以产生较好的免疫效果(如图)。下列有关说法正确的是( )
A.新冠肺炎病毒由DNA和蛋白质组成,它属于传染源
B.第一次接种后,密切接触新冠肺炎患者,仍有可能感染新冠肺炎,原因是体内还没有产生抗体或者是产生的抗体较少
C.接种新冠疫苗能够有效预防新冠肺炎,这种免疫属于非特异性免疫
D.戴口罩也能有效预防新冠肺炎,这属于预防传染病措施中的保护易感人群
9.如图是人体某免疫过程的部分示意图。下列相关叙述错误的是( )
A.甲分泌的抗体其成分是蛋白质
B.抗原可来自外界环境,也可以是自身组织细胞
C.细胞乙为吞噬细胞,只在特异性免疫中发挥作用
D.免疫功能过强在进行器官移植时可能产生较强的排斥反应
10.下列措施中,不属于接种预防的是( )
A.婴幼儿注射百白破三针B.为幼儿口服脊灰质疫苗
C.为肝炎患者注射胎盘球蛋白D.为青少年注射乙肝疫苗
11.小阳为家人假期到郊外游玩准备家庭小药箱,其中物品与用途搭配错误的是( )
A.消炎药——预防伤风感冒B.冰袋——扭伤后进行消肿
C.纱布和绷带——出血后包扎D.碘伏棉签——轻微擦伤后消毒
12.下列关于抗生素的叙述,正确的是( )
A.抗生素只能杀死致病细菌,不会杀死其他细菌
B.抗生素能杀死细菌,因此抗生素药品不会腐败变质
C.生病时应尽早服用抗生素,以便早日康复
D.抗生素虽能治病,但使用不当也会对身体不利
13.下列有关急救知识的叙述,不正确的是( )
A.需要紧急求医时可拨打120急救电话
B.对成年人和儿童进行胸外心脏按压的手法相同
C.最常用的人工呼吸法是口对口吹气法
D.动脉出血时应用止血带等压迫止血并同时紧急呼救
14.健康和安全永远是青少年的第一课题,如遇到下列问题,你认为操作不恰当的是( )
A.甲图抢救措施为心肺复苏,其顺序为“先A后B”
B.甲图在进行急救前,应注意先使病人呼吸道畅通
C.某人b处出血时,血液鲜红色,从伤口喷出,按乙图a位置止血
D.在甲图和乙图抢救结束后,要立即打120电话呼救
15.下列有关健康、安全用药与急救的叙述,正确的是( )
A.毒品能提神,可以吸入少量的毒品
B.静脉出血时,要快速压迫伤口近心端止血
C.生活中要做到合理膳食,均衡营养
D.健康是指身体没有疾病或不虚弱,不包括心理上和社会适应方面的良好状态
16.忙碌的学习中,同学们难免有情绪紧张的时候,下列关于调节情绪的方法,错误的是( )
A.休息时,听音乐,散步,适当放松自己
B.向朋友或父母倾诉、咨询,消除烦闷
C.适当进行体育运动,转移注意力
D.和父母大吵一架,发泄情绪
17.在《中学生日常行为规范》中规定学生不准吸烟,因香烟中含有有害物质,下列不属于其有害物质的是( )
A.焦油B.尼古丁C.一氧化碳D.氧气
18.为了证实饮酒的危害,小林和爸爸一起做了“测定反应速度”的实验。其主要过程是:爸爸将拇指和食指对准长30cm的尺下端“0”刻度线,不要碰尺,小林松手,爸爸尽快夹住尺,记录夹住部位的刻度值。三种状态下的测试各重复三次,结果如下表。分析实验数据可得出的结论是( )
A.饮酒越多,反应越迟钝B.适量饮酒有利于人体健康
C.饮酒能使人的大脑兴奋D.酒精会损害人的心脏血管
19.下列关于“探究烟草浸出液对水蚤心率的影响”实验的叙述,错误的是( )
A.用于实验的水蚤其体型大小应基本一致
B.需要配制不同体积分数的烟草浸出液形成对照
C.水蚤的心率仅仅受到烟草单一因素的影响
D.需要在显微镜下观察水蚤的心率变化
20. 2012年“世界禁毒日”的主题为“抵制毒品,参与禁毒。”下列有关毒品的叙述,错误的是( )
A.吸毒损害人体的神经、呼吸、循环等多个系统
B.吸毒极易成瘾,严重危害人体身心健康,危害社会
C.毒品用量过度会引起吸食者猝死
D.吸毒能感受到强烈的快感或兴奋,可以少量使用毒品
21.青少年应选择健康的生活方式。下列属于健康生活方式的是( )
①不吸烟、不喝酒,拒绝毒品②沉迷网络、游戏人生
③劳逸结合、睡眠充足④合理营养、平衡膳食
A.①②③B.①③④C.②③④D.①②④
22.人类不健康的衣食住行都有引起癌变的可能,这种癌症就是“生活方式癌”。下列有关“生活方式癌”的分析,错误的是( )
A.熬夜可能使机体免疫功能下降而诱发癌症
B.抽烟、酗酒增加患癌的风险
C.压抑自身情绪能预防癌症
D.改变不良饮食习惯,把住“病从口入”关能有效预防癌症
23.健康是人类永恒的话题,下列有关健康的说法不正确的是( )
A.若甲图表示人体注射疫苗后,体内抗体与抗原的数量变化图,则A表示抗体
B.若甲图曲线B表示食物中的有机物在消化道内的消化情况,则只能说明该有机物不是淀粉
C.若图乙血管C处出血,则应在血管D处用丝带缠绕挤压止血
D.图丙中,若某人在血管E处用丝带缠绕挤压止血,则可能是血管F处出血
24.识别四张图(图1“溶菌酶的作用;图2“呼吸道黏膜上纤毛的清扫作用”;图3“皮肤的保护作用”;图4“吞噬细胞的作用”),下列关于人体的免疫说法不正确的是( )
A.图2和图3属于第一道防线
B.图1和图4属于第二道防线
C.人体的第三道防线主要是由免疫器官和免疫细胞组成/
D.第一道和第二道防线又称为特异性免疫,第三道防线又称非特异性免疫
25.图甲、乙、丙分别表示人体三种血管的出血状态,依次为喷出、流出和渗出。图丁为某同学在老师指导下构建的人体血液循环概念图,图中①②③表示血管,箭头表示血流方向。下列相关叙述正确的是( )
A.图甲状态应在出血右侧止血
B.图乙流出的血液呈鲜红色
C.图丙受损血管的类型相当于图丁中的③
D.若图丁表示肺循环,则血液从右心室出发
二、读图理解题
26.流行性感冒是常见传染病,是病原体侵入人体呼吸道引起的。症状一般表现为发热、头痛、咳嗽、打喷嚏、全身酸痛等。一旦出现流行性感冒病人,在人口密集的地方极易传播,在短时间内迅速蔓延。请分析回答下列问题:
(1)流行性感冒能在人群中传播,它具有 等特点。
(2)打喷嚏是鼻黏膜受刺激后人体的反应,这是人体的第 道防线在起作用,属于 免疫。
(3)下图是几种预防流感的措施。其中得了流感要尽早到医院治疗属于 ;室内经常通风和注意个人卫生属于 ;接种流感疫苗属于 。
(4)有些传染病,虽然是无症状感染者已经具有 ,一般传染病在 传染性最强。
27.下面三幅漫画寓意的是人体在进化过程中形成的对病原体的防御功能,请分析图片并回答下列问题。
(1)环境中众多的病原体不易伤害我们,首先是因为我们的皮肤具有保护功能,抵挡病原体的侵入,如图 所示,这属于第 道防线。
(2)若我们的皮肤不慎划伤,在伤口上涂抹适量唾液可暂时起到杀菌消炎作用,原因是唾液中含有 ,其杀菌机理可用图 来形象说明,这属于人体的第 道防线。
(3)为预防某些传染病(如甲型HINI流感),对易感人群进行预防接种。接种的疫苗叫做 ,能刺激人体产生 ,这属于人体的第 道防线。
(4)以上三幅图所示的免疫作用是人体生来就有的,叫做 性免疫。计划免疫属于
性免疫。
28.去年春季,我市麻疹疫情出现,有100多人患病.流行病学分析发现,所有病例均为儿童,且均未接种过麻疹疫苗.请分析回答:
(1)麻疹是由麻疹病毒引起的,麻疹病毒结构简单,仅仅由 和 构成;麻疹病毒与被感染人之间的关系是 .
(2)在免疫学上,麻疹病毒被称为 .从传染病流行环节看,未接种麻疹疫苗的儿童属于 ,患病后的儿童属于 .
(3)通过接种麻疹疫苗可以有效预防麻疹的感染,这种免疫属于 免疫.当接种过麻疹疫苗的儿童与患病儿童接触而感染麻疹病毒时,其体内会 ,以抵抗麻疹病毒.
(4)人体淸除入侵的麻疹病毒与淋巴细胞有关.研究人员为研究麻疹恢复期儿童体内淋巴细胞对麻疹病毒和结核杆菌的杀伤作用,在体外进行了相关实验,结果如图所示.分析可得出的结论是 ;由此推测,淋巴细胞属于人体防卫的第 道防线.
三、实验探究题
29.实验探究。“生命是珍贵的、健康是快乐的”,健康的生活方式尤为重要。小明爸爸是个老烟民,每天要抽2包烟,最近发现他的心跳异常,这是否与抽烟有关呢?小明与实验小组用同一品牌香烟各半支的烟丝,分别加入50mL、40mL、30mL、20mL蒸馏水浸泡一天,取其浸出液进行了“烟草浸出液对水蚤心率的影响”的探究。实验结果记录如下表,请分析回答。
(1)该探究实验提出的问题是: ?
(2)为使实验更加科学可靠,需要设置清水组进行 ,且选取的水蚤年龄、大小一致,每组实验要设置重复组计数水蚤心跳次数,并取 。这样做的目的是 。
(3)一只水蚤只能做两次实验,即在清水中和某一浓度的烟草浸出液中,每次实验时先在 中观察,再在 中观察,并记录数据。
(4)本实验的变量是 ,清水中的水蚤10秒内心跳次数是33,则实验表明,烟草浸出液对水蚤心率有 作用(选填“促进”或“抑制”),且浓度越高作用越强。
(5)小组同学通过调查周边人对吸烟的看法,有关说法正确的是____(多选)
A.吸烟可直接影响呼吸系统的功能
B.吸烟可诱发多种心脑血管疾病
C.被动吸烟同样危害人体健康
D.吸烟是青少年走向成熟的标志
四、综合应用题
30. 6月11日,中国疾控中心发布目前全国新冠感染病毒感染呈下降趋势,疫情基本得到控制,人们对新冠肺炎的研究更加深入。根据所学知识回答问题。
(1)如图甲1、2所示模拟膈肌运动的实验装置,新冠肺炎病毒主要侵害的人体器官是图1中序号3模拟的 ,造成该器官的气体交换能力下降。模拟人体吸气的是图甲中图 ,此时,膈肌 (填“收缩”或“舒张”),膈顶向 (填“上”或“下”)运动,胸廓的上下径加长。
(2)钟南山院士等专家应用莲花清瘟胶囊进行治疗新冠肺炎的临床试验。药物经人体肠道吸收进入毛细血管后,由血液中的 运输,随着 (填“体循环”或“肺循环”)首先到达图乙中心脏的 心房,最终运输到全身各处。
(3)治疗新冠肺炎时,随机将患者分为治疗组(常规治疗+莲花清瘟胶囊)和对照组(常规治疗)。据图丙分析可知,随着治疗天数的增加,两组治愈率均呈现上升趋势,且 组治愈率更高。
31.“生命只有一次 ,平安伴君一生。” 自 2020年6月1日起,全国开展“一盔一带”安全守护行动,号召摩托车和电动自行车骑乘人员佩戴安全头盔、汽车驾乘人员使用安全带。有关研究表明, 正确佩戴安全头盔、规范使用安全带能够将交通事故死亡风险降低60%~70%,对保护群众生命安全具有重要作用。
(1)“生命只有一次”,现代生活中人们越来越重视健康,健康是指一种身体上、 上和 方面的良好状态。目前,影响人类健康的主要疾病是心脑血管疾病 、 恶性肿瘤等 , 科学研究表明,这些疾病受遗传因素和环境因素的影响,还与个人的 有关。
(2)如果你发现交通事故中有人受伤出血,首先应该拨打 ,如果发现某人伤口处喷出鲜红色的血液,应采取的急救措施是在出血血管的 (填“近心端”或“远心端”) 采用指压或止血带止血。
(3)医护人员对心跳呼吸骤停者进行 操作,实施胸外心脏按压时,按压的部位应该是 约 1/3处。
饮酒量
测定次数
不饮酒
饮一杯啤酒
饮两瓶啤酒
第一次
15.6cm
28.9cm
夹不住
第二次
13.8cm
25.6cm
夹不住
第三次
14.5cm
27.3cm
夹不住
测量平均值
14.6cm
27.3cm
/
不同体积的蒸馏水配制的烟草浸出液(半支烟)
20mL
30mL
40mL
50mL
清水
10秒内心跳次数
42
39
36
35
33
相关试卷
这是一份2025年中考生物一轮复习精讲精练专题09 人的由来(2份,原卷版+解析版),文件包含2025年中考生物一轮复习精讲精练专题09人的由来原卷版docx、2025年中考生物一轮复习精讲精练专题09人的由来解析版docx等2份试卷配套教学资源,其中试卷共27页, 欢迎下载使用。
这是一份2025年中考生物一轮复习精讲精练专题01 生物和生物圈(2份,原卷版+解析版),文件包含2025年中考生物一轮复习精讲精练专题01生物和生物圈原卷版docx、2025年中考生物一轮复习精讲精练专题01生物和生物圈解析版docx等2份试卷配套教学资源,其中试卷共24页, 欢迎下载使用。
这是一份(通用版)中考生物一轮复习考点讲义专题15 健康地生活(2份,原卷版+解析版),文件包含通用版中考生物一轮复习考点讲义专题15健康地生活原卷版docx、通用版中考生物一轮复习考点讲义专题15健康地生活解析版docx等2份试卷配套教学资源,其中试卷共47页, 欢迎下载使用。

