2025年中考生物一轮复习精讲精练专题10 人体的营养(2份,原卷版+解析版)
展开一、选择题
1.将一粒花生放入火中点燃,燃烧掉的物质和剩下的物质分别是( )
A.都是有机物
B.都是无机盐
C.燃烧掉的物质是有机物,剩下的物质是无机盐
D.燃烧掉的物质是无机盐,剩下的物质是有机物
【答案】C
【解析】有机物能够燃烧释放出能量,其中绝大部分能量转化为热量;种子中的水在种子燃烧的过程中,被气化成水蒸气,剩余的灰烬就是无机盐。因此将一粒花生种子放入火中点燃,燃掉的物质和剩下的物质分别是有机物、无机物。
2.下列说法中不正确的是( )
A.咽是食物和气体的共同通道
B.心脏的四个腔中,肌肉最发达的是左心房
C.肾小球两端的血管分别为入球小动脉和出球小动脉
D.小肠内壁有环形皱襞和小肠绒毛,有利于物质吸收
【答案】B
【解析】A、咽是食物和气体的共同通道,A不符合题意;
B、心脏的四个腔中,肌肉最发达的是左心室,不是左心房。B符合题意;
C、肾小球两端的血管分别为入球小动脉和出球小动脉,里面流的都是动脉血,C不符合题意;。
D、小肠内表面有环形皱襞和小肠绒毛,大大增加了消化和吸收营养物质的面积,D不符合题意。
3. 2023年5月10日,“太空快递小哥”天舟六号货运飞船发射圆满成功。快递中包括约70公斤新鲜水果,将保障中国空间站上航天员的营养需求。下列有关叙述错误的是( )
A.水果中的维生素C能有效预防坏血病
B.水果中的部分糖类能为人体提供能量
C.水果中没有脂肪和蛋白质这两种物质
D.水果中的无机盐主要在小肠处吸收
【答案】C
【解析】 A、新鲜的蔬菜水果中含有丰富的维生素,维生素C能有效预防坏血病,A不符合题意;
B、糖类是主要的供能物质,能为人体提供能量;所以水果中的部分糖类能为人体提供能量,B不符合题意;
C、铁是合成血红蛋白的成分,因此水果中的铁可以成为血红蛋白的成分,C符合题意;
D、小肠是消化和吸收的主要场所,水果中的无机盐主要在小肠处吸收,D不符合题意。
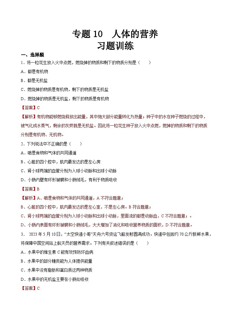
4.如图为探究“馒头在口腔中的变化”的实验,下列描述错误的是( )
A.将①②号试管置于37℃的温水中是因为37℃是酶起催化作用最适宜的温度
B.该实验是一组对照实验,变量是唾液
C.置于37℃的温水中10分钟后,滴加碘液,①号试管不变蓝,②号试管变蓝
D.该实验的结论是唾液能将淀粉分解为葡萄糖
【答案】D
【解析】A、将①②号试管置于37℃的温水中是因为37℃是酶起催化作用最适宜的温度,发
挥消化的最佳作用,A说法正确。
B、该实验是一组对照实验,变量是唾液,除唾液的有无外,其他因素都相同,B说法正确。
C、置于37℃的温水中10分钟后,滴加碘液,①号试管中淀粉被分解,滴加碘液不变蓝,②号试管中清水不能消化淀粉,滴加碘液会变蓝,C说法正确。
D、该实验的结论是唾液能将淀粉初步分解,但要分解成为葡萄糖是在小肠内完成的,D说法错误。
5.四位同学参加运动会的长跑项目,他们都自备了一些补充能量的食物:甲准备了一些糖,乙准备了一些牛肉干,丙准备了一些水果,丁准备了一些奶油蛋糕,请问哪位同学的最实用( )
A.甲B.乙C.丙D.丁
【答案】A
【解析】人体进行生理活动所需要的能量,主要由食物中的糖类供给。糖类是人体进行生理活动的主要能源,人体所需的能量70%都来自于糖类。蛋白质是构成人体细胞的基本物质,与人体的生长发育和细胞的修复以及更新有重要作用;脂肪是人体内备用的能源物质,一般储存在皮下备用;维生素既不参与构成人体细胞,也不为人体提供能量。水、无机盐是简单的无机物,不能提供能量。由题意可知,四位同学要参加运动会的长跑项目,需要大量的糖类来提供能量,牛肉含蛋白质丰富,水果含较多的维生素,奶油蛋糕含较多的脂肪等,由上可知,甲准备的一些糖比较实用,能快速的提供能量。
6.维生素是一类重要的营养物质。人体对维生素的需要量最少,但它们对维护身体健康,促进生长发育和调节生命活动具有重要作用。如果人体内缺乏维生素C,可能会( )
A.出现脚气病B.出现佝偻病C.出现夜盲症D.出现坏血病
【答案】D
【解析】A、维生素B1的作用是维持人体正常的新陈代谢和神经系统的正常生理功能,人体一旦缺乏维生素B1,就会患神经炎、食欲不振、消化不良、脚气病等维生素缺乏症,故A不符合题
意;
B、维生素D作用是促进钙、磷吸收和骨骼发育,缺乏是易患佝偻病、骨质疏松,故B不符合题意;
C、维生素A的作用是促进人体正常发育,增强抵抗力,维持人的正常视觉,缺乏时人体会患夜盲症,皮肤粗糙等症状,故C不符合题意;
D、维生素C的作用是维持正常的新陈代谢,维持骨骼、肌肉和血液的正常生理作用,增强抵抗力,缺乏时会患坏血病,皮下、牙龈出血等,故D符合题意。
7.我们每天所摄取的食物中必须含有身体所必需的各种营养物质。下列叙述错误的是( )
A.蛋白质是建造机体的重要原料但不能供能
B.糖类是机体进行生命活动的主要能源物质
C.机体内贮存的脂肪是重要的备用能源物质
D.幼年时期若机体缺钙易导致儿童患佝偻病
【答案】A
【解析】蛋白质是建造机体的重要原料,同时能分解释放能量,为人体的生命活动提供能量,A错误;
糖类是机体进行生命活动的主要能源物质,人体的一切活动,包括走路、学习、呼吸等都要消耗能量,这些能量大部分是由糖类提供的,B正确;
脂肪也是人体能量来源的重要物质,但是脂肪一般是储存在体内作为备用能源,C正确;
幼年时期若机体缺钙易导致儿童患佝偻病,D正确。
8.维生素和无机盐在人体中需要量虽然很少,却起着重要的调节人体各项生理活动的作用.下面所列物质与缺乏症,不相符的是( )
A.AB.BC.CD.D
【答案】D
【解析】A、缺乏维生素A会患夜盲症,不符合题意;
B、缺少无机盐铁,会患缺铁性贫血症,不符合题意;
C、缺乏含钙的无机盐,儿童会造成佝偻病,骨成人患骨质疏松症,不符合题意;
D、缺乏维生素B1会患脚气病和神经炎,符合题意。
9.许多古书记载了我国古代劳动人民的智慧,下列记载与食品安全无关的是(( )
A.《金匮要略》记载了杏仁生吃会伤人
B.《黄帝内经》记载了冬天运动要等太阳出来
C.《千金要方》中指出肉类应煮熟再食用
D.《礼记•丧大记》中描述直接用手抓食物前要洗手
【答案】B
【解析】杏仁生吃会伤人、肉类应煮熟再食用、直接用手抓食物前要洗手都与食品安全有关,而冬天运动要等太阳出来与食品安全无关。
10. 3岁以下幼儿咽部发育未成熟,吸食果冻易被堵住气管,果冻块进入气管的路径是( )
A.口→咽→喉→气管B.鼻→咽→喉→气管
C.口→咽→食道→气管D.鼻→口→咽→气管
【答案】A
【解析】消化道包括口腔、咽、食道、胃、小肠、大肠、肛门,呼吸道包括鼻、咽、喉、气管、支气管。咽是食物和气体的共同通道,因此幼儿吸食的果冻块进入气管的路径是:口腔→咽→喉→气管。
11.下列病症与其病因的对应关系,正确的是( )
A.脚气病——缺少维生素AB.坏血病——缺少维生素C
C.地方性甲状腺肿——缺少铁D.夜盲症——缺少维生素D
【答案】B
【解析】A、脚气病是由于缺乏维生素B1,不符合题意;
B、坏血病是由于缺乏维生素C,符合题意;
C、 缺碘会患地方性甲状腺肿,含铁的无机盐缺乏会得贫血,不符合题意;
D、夜盲症是由于缺乏维生素A造成的,不符合题意。
12.如图表示人体内营养物质消化和吸收的部分过程。下列分析正确的是( )
A.若①为肠腺,则②中含有蛋白酶
B.若②为胆汁,则①是胆囊
C.若①为胰腺,则②为胰岛素
D.若④为毛细血管,则③可能为蛋白质
【答案】A
【解析】A、若①为肠腺,能分泌肠液,则②是肠液,具有消化糖类、脂肪和蛋白质的酶,A正确;
B、胆囊是人体的一个器官,位于肝脏下方的胆囊窝内,胆囊属于一个囊性结构,主要功能是储存胆汁,若②为胆汁,则①是肝脏,B错误;
C、若①为胰岛,则②为胰岛素,胰岛素是激素,胰岛素直接分泌到毛细血管血液中,不进入小肠肠腔,进入小肠肠腔的分泌物是胰液,C错误;
D、若④为毛细血管,则③过程为营养物质的吸收,因此③不可能是蛋白质,因为蛋白质需要消化
为氨基酸才能被吸收,D错误。
13.据《燕京风俗录》记载,豆汁距今已有一千多年历史,是北京传统小吃。它是绿豆经发酵制成的,主要营养成分如下表。下列说法不正确的是( )
A.豆汁中含量最多的是水,水是构成人体细胞的主要成分
B.豆汁中的糖类是人体生命活动主要的供能物质
C.豆汁中蛋白质的含量最多,青少年发育期可以多食用
D.适量搭配主食、动物蛋白和新鲜蔬菜营养更均衡
【答案】C
【解析】A、豆汁中含量最多的是水,水是细胞的主要成分,占体重的60%-70%,是非常重要的营养成分,人体的各种生理活动都离不开水,A正确;
B、豆汁中的糖类是人体生命活动主要的供能物质,B正确;
C、豆汁含有较多的蛋白质,但是豆汁中含量最多的是水,C错误;
D、不同的食物所含的营养成分的量不同,豆汁适量搭配主食、动物蛋白和新鲜蔬菜水果营养更均,D正确。
14.医生建议小王每周要安排两到三餐食用海带、紫菜,这样的医嘱要小王补充的无机盐是( )
A.碘B.锌C.钙D.铁
【答案】A
【解析】 碘是合成甲状腺激素的重要物质,体内长期缺碘就会影响甲状腺激素的合成和甲状腺的发育,就会得地方性甲状腺肿,即大脖子病。海带、紫菜等海产品是含碘丰富的食物, 故A符合题意。
15.如今物流非常发达,内陆地区的居民很容易吃到海带、紫菜以及其他海味等富含碘的食物,市场上不再只有加碘盐,还推出了不加碘食盐。碘的摄入量过多或者不足都会导致____功能异常。( )
A.垂体B.甲状腺C.肾上腺D.胸腺
【答案】B
【解析】碘是合成甲状腺激素的主要原料,因此碘的摄入量过多或者不足都会导致甲状腺功能异常,即B正确,ACD错误。
16.下列图形中,属于人体消化系统的是( )
A.B.
C.D.
【答案】D
【解析】ABC、大脑、胃、心脏都是由神经组织、肌肉组织、上皮组织等构成的器官,不是系统,ABC不符合题意。
D、图D是人体的各种消化器官构成的消化系统,D符合题意。
17.下图模拟某营养物质在口腔的消化过程.报据图判断①②③三种物质分别是( )
A.淀粉、淀粉酶、麦芽糖B.淀粉、葡萄糖醇、葡萄糖
C.蛋白质、蛋白酶、氨基酸D.脂肪、胆汁、甘油和脂肪酸
【答案】A
【解析】A、淀粉的消化开始于口腔,在唾液淀粉酶的作用下初步分解成麦芽糖,进入小肠在肠液和胰液的作用下被分解成葡萄糖,①是淀粉,②是淀粉酶,③是麦芽糖,A符合题意。
B、淀粉在唾液淀粉酶的作用下初步分解成麦芽糖,在小肠内将麦芽糖分解为葡萄糖,B不符合题意;
C、蛋白质先在胃内初步消化,最后在小肠内被彻底消化为氨基酸,C不符合题意;
D、脂肪的消化开始于小肠,最终消化为甘油和脂肪酸,D不符合题意。
18.小肠是消化和吸收的主要场所,下列与小肠的吸收功能无关的是( )
A.小肠的长度一般为5~6米长
B.小肠内表面有环形皱襞和小肠绒毛
C.肠腺分泌的肠液中含有多种消化酶
D.小肠绒毛壁只由一层上皮细胞构成
【答案】C
【解析】A、小肠长5~6米左右,增大了吸收面积,有利于吸收营养物质,A不符合题意;
B、小肠内表面有环形皱襞和小肠绒毛,增大了吸收面积,有利于吸收营养物质,B不符合题意;
C、小肠中含有多种消化液,有利于消化食物,与吸收无关,C符合题意;
D、小肠绒毛有丰富的毛细血管和毛细淋巴管,壁很薄,只有一层上皮细胞构成,有利于吸收营养物质;D不符合题意。
19.下列四组营养物质中,均能被人体小肠直接吸收的是( )
A.葡萄糖、无机盐、维生素B.脂肪、水、维生素
C.淀粉、维生素、氨基酸D.无机盐、葡萄糖、蛋白质
【答案】A
【解析】食物中含有淀粉、蛋白质、脂肪、维生素、水和无机盐等物质,其中维生素、水和无机盐等小分子的营养物质人体可以直接吸收利用,淀粉分解成葡萄糖、蛋白质分解成氨基酸、脂肪分解甘油和脂肪酸后才能被人体所吸收。故A符合题意。
20.东东的妈妈消化不良,医生为她开了“复合多酶片”服用。在阅读药品说明书时,东东看到:每片含脂肪酶3.3mg,淀粉酶5.6mg,蛋白酶10mg。该药品的作用与哪个消化腺分泌的液体接近( )
A.唾液腺B.胃腺C.肝脏D.胰腺
【答案】D
【解析】A、唾液腺分泌唾液,唾液中含有淀粉酶,能都将淀粉消化为麦芽糖。但不能消化蛋白质和脂肪,不符合题意;
B、胃腺分泌胃液,胃液中含有蛋白酶。能够对蛋白质进行初步消化,但不能消化脂肪,不符合题意;
C、肝脏分泌胆汁,胆汁中不含有消化酶,能将脂肪乳化成脂肪微粒,这属于物理性消化,但不能消化蛋白质,不符合题意;
D、 胰腺分泌胰液,胰液中含有多种酶,能将淀粉、蛋白质和脂肪分别消化成葡萄糖、氨基酸、甘油和脂肪酸,
21.很多青少年对膳食纤维的摄入不足,这会影响身体健康。对于膳食纤维的作用,下列认识不正确的是( )
A.有利于预防糖尿病,维持正常体重
B.膳食纤维为人体生命活动提供能量
C.膳食纤维能够促进胃肠的蠕动和排空
D.有利于降低人体内过高的血脂血糖
【答案】B
【解析】A、 膳食纤维可调节血糖,利于预防糖尿病,维持正常体重,A正确;
B、膳食纤维不能为人体生命活动提供能量,B错误;
C、膳食纤维能够促进胃肠的蠕动,从而加快了排便速度,能防止便秘和降低患大肠癌的风险,C正确;
D、膳食纤维可以减少消化过程对脂肪的吸收,有利于降低人体内过高的血脂和血糖,D正确。
22.盼盼午餐吃了一份牛排,下列各项中,与牛排的主要营养物质被吸收无直接关系的是( )
A.小肠绒毛内有丰富的毛细血管
B.小肠内有肠腺,可以分泌肠液
C.小肠较长,有5~6米
D.小肠内表面有许多环形皱襞和小肠绒毛
【答案】B
【解析】A、小肠绒毛内有丰富的毛细血管,小肠绒毛壁和毛细血管壁都很薄,利于营养物质的吸收,A不符合题意;
B、小肠内有肠腺,可分泌肠液,主要与食物的消化有关,与吸收无关,B符合题意;
C、小肠较长,可增大吸收面积,利于消化,C不符合题意;
D、小肠内内表面有许多环形皱襞和小肠绒毛,利于吸收,D不符合题意;
23.如图是四种食物中营养成分相对含量示意图,小林患有贫血症,多食用以下哪种食物有利于补血?( )
A.B.
C.D.
【答案】B
【解析】 贫血是由于体内缺乏含铁的无机盐引起的,多吃含铁多的食物可以防治。分析四种食物的各种营养物质的含量可知:A中含钙较多、B中含铁较多、C中含维生素C较多、D中含维生素D较多;因此某同学患贫血症,由于体内缺乏含铁的无机盐引起的,最好多摄取B中食品。
24.图中的曲线分别表示淀粉、蛋白质、脂肪在消化道中被消化的程度,下列有关叙述不正确的是( )
A.曲线Ⅰ代表淀粉的消化
B.a、d代表的器官分别是口腔和小肠
C.蛋白质消化的起始部位是b
D.脂肪最终被消化成甘油和脂肪酸
【答案】C
【解析】A、曲线I代表的是最先消化的物质,所以,曲线I代表淀粉的消化过程。A正确。
B、a是淀粉开始消化的部位,a是口腔,d是淀粉、蛋白质和脂肪消化的主要场所,d是小肠。B正确。
C、曲线II代表蛋白质的消化过程,消化的起始部位是c胃。C错误。
D、脂肪在小肠中最终被消化成甘油和脂肪酸。D正确。
25.“每天一杯奶,强壮中国人”。喝牛奶能获得优质蛋白和钙,有利于青少年的生长发育。如图为人体消化系统局部结构示意图。下列叙述正确的是( )
A.牛奶中的蛋白质是建造和修复身体的重要原料
B.牛奶中的蛋白质在丙中被彻底分解
C.甲分泌的消化液中含有消化蛋白质的酶
D.牛奶对人体有益,可以替代水,多多益善
【答案】A
【解析】A、蛋白质是构成人体细胞的基本物质,也是人体的生长发育、组织更新等生命活动的物质基础,因此,牛奶中的蛋白质是建造和修复身体的重要原料,A正确;
B、牛奶中的蛋白质在小肠中被彻底分解为氨基酸,B错误;
C、甲分泌的胆汁不含消化酶,能够将脂肪乳化成脂肪微粒,对蛋白质没有消化功能,C错误;
D、牛奶中含有脂肪、蛋白质、糖、钙、磷等许多成分,营养成分的摄入都需要适量,并不是多多益善,D错误。
二、读图理解题
26.下图是人体消化系统的组成示意图,请据图回答问题:
(1)填出图中标号所指结构名称:② ;③ 。
(2)图中标号①口腔里面有 、舌和唾液腺导管的开口。
(3)人体最大的消化腺是 ,能够分泌的 储藏在胆囊中。然后经导管流入十二指肠。
(4)图中标号⑤的名称是 ,它里面有多种消化液,是人体吸收营养物质的主要器官。
【答案】(1)食道;胃
(2)牙齿
(3)肝脏;胆汁
(4)小肠
【解析】(1)图中②为食道;③为胃;
故答案为:食道;胃。
(2)图中标号①口腔里面有牙齿、舌和唾液腺导管的开口,与淀粉的初步消化有关;
故答案为:牙齿。
(3)人体最大的消化腺是肝脏,能够分泌胆汁,储藏在胆囊中,然后经导管流入十二指肠;
故答案为:肝脏;胆汁。
(4)图中标号⑤的名称是小肠,它里面有多种消化液,是人体消化和吸收营养物质的主要器官;
故答案为:小肠。
27.蓝蓝没吃早餐就去上学,课堂上出现头晕、乏力等现象,吃下一块糖后,情况很快好转。午餐蓝蓝吃下一个肉粽和一碗牛肉羹后,感慨地说:“再也不能不吃早餐了!”请分析:
(1)蓝蓝吃糖后情况好转,是因为葡萄糖能为蓝蓝提供 ,供生命活动需要。
(2)蓝蓝午餐吃肉粽和牛肉羹,从合理膳食的角度看,请你给她加道菜: 。
(3)肉粽富含淀粉,人体分解淀粉的起始部位是 ;牛肉富含 ,人体分解蛋白质的起始部位是 。脂肪最终分解为甘油和 才能被吸收。
(4)图示人体部分消化器官,糖、肉粽、牛肉羹最终在[ ]完成消化,参与消化的有:肠腺分泌的肠液、 分泌的胰液和[ ]分泌的胆汁。
【答案】(1)能量
(2)炒青菜
(3)口腔;蛋白质;胃;脂肪酸
(4)④;胰腺;①
【解析】(1)糖类是最主要的供能物质,人体进行各项生命活动所消耗的能量主要来自糖类的氧化分解,约占人体能量供应量的70%。可见,蓝蓝吃糖后情况好转,是因为葡萄糖能为蓝蓝提供能量,供生命活动需要。
故填:能量
(2)肉粽和牛肉羹中含有丰富的糖类、蛋白质、脂肪类等物质盐,但是缺乏的营养物质是维生素,所以从合理膳食的角度看,请你给她加道炒青菜。
故填:炒青菜
(3)糖类、蛋白质和脂肪必须经过消化才能吸收。淀粉的消化是从口腔开始的,在口腔中淀粉被初步分解为麦芽糖,再到小肠中在肠液和胰液的作用下,被彻底分解为葡萄糖;蛋白质的消化从胃开始的,在胃液的作用下被初步消化,再到小肠中在肠液和胰液的作用下,被彻底分解为氨基酸;脂肪的消化开始于小肠,先是胆汁(包含任何消化酶)将脂肪颗粒乳化为脂肪微粒,再在肠液和胰液的作用下,被彻底分解为甘油和脂肪酸。
故填:口腔;蛋白质;胃;脂肪酸
(4)结合上述分析和题图可知,④小肠是消化食物和吸收营养物质的主要场所。糖、肉粽、牛肉羹最终在1小肠完成消化。参与消化这些食物的有:肠腺分泌的肠液、③胰腺分泌的胰液和①肝脏分泌的胆汁。
故填:④;胰腺;①
28.人体生命活动所需的能量主要是由食物中的糖类提供的。图甲是某人早餐后一段时间内血糖浓度变化曲线图,图乙是人体部分结构示意图。请回答下列问题。
(1)图甲中,a到b是因为早餐中的糖类主要在图乙 (填序号)中被消化,由小肠绒毛中
的 (选填“毛细血管”或“毛细淋巴管”)吸收进入血液循环。
(2)图甲中,b点以后血糖浓度迅速下降,主要是图乙中[ ] 分泌激素调节的结果。
(3)如果血糖浓度过高,葡萄糖在 (填结构名称)中不能被全部重吸收,形成糖尿,可能使人患糖尿病。
(4)除遗传等因素外,不良生活习惯引起的肥胖也是糖尿病常见诱因。为预防糖尿病的发生,你的合理化建议是 。(写出一条即可)
【答案】(1)②;毛细血管
(2)③;胰岛
(3)肾小管
(4)合理营养,加强锻炼
【解析】(1)小肠是糖类、蛋白质、脂肪消化的主要器官,小肠是主要的吸收场所,能够吸收大部分的水、无机盐、维生素和全部的氨基酸、葡萄糖、甘油和脂肪酸。因此,小肠是消化食物和吸收营养物质的主要器官。所以,图甲中,a到b血糖浓度上升是因为早餐中的糖类主要在图乙的②小肠中被消化,由小肠绒毛中的毛细血管吸收进入血液循环。毛细血管具有适应物质交换的结构特点。
(2)胰岛散布于胰腺中,能够分泌胰岛素。胰岛素的功能是调节糖在体内的吸收、利用和转化等,如促进血糖(血液中的葡萄糖)合成糖原,加速血糖的分解,从而降低血糖的浓度,使血糖维持在正常水平。图甲中,b点以后血糖浓度迅速下降,主要是图乙中③胰岛分泌激素调节的结果。
(3)当原尿流经肾小管时,全部葡萄糖、大部分的水和部分无机盐等被肾小管重新吸收。这些被重新吸收的物质进入包绕在肾小管外面的毛细血管中,送回到血液里,而剩下的水和无机盐、尿素等就形成了尿液。如果血糖浓度过高,葡萄糖在肾小管中不能被全部重吸收,形成糖尿,可能使人患糖尿病。
(4)日常应及时改善不良习惯,减少高能量食物摄入,多吃蔬菜、水果,多运动,同时注意舒缓压力,避免熬夜,是预防糖尿病的有力举措。所以,为预防糖尿病的发生,建议是:合理营养,加强锻炼。(写出一条,合理即可)
29. 近年来,我国中小学生肥胖的情况日趋严重。如图分别是“平衡膳食宝塔”和人体食物消化示意图。请据图回答问题。
(1)身体发胖,一方面与缺少运动有关,另一方面是因为摄入的糖类和脂肪过多。图甲“平衡膳食宝塔”中的谷类富含 ,食用油富含 。
(2)钟南山院士在疫情期间分享了他的养生之道,其中一点就是从小养成喝牛奶的习惯。同学们正处于青少年生长发育阶段,每天应该多吃图甲中的 (填标号)食物,因为这些食物富含的 是建造和修复身体的原料。某学生因偏食出现牙龈出血等症状,根据所学的生物学知识,建议该学生多摄入图甲中 食物(填标号)。
(3)图乙是淀粉、蛋白质、脂肪三类营养物质的消化曲线。由曲线可以看出,三类营养物质消化的主要场所是图中[D] 。
(4)“复合多酶片”是治疗消化不良的常用药。说明书注明成分为每片含脂肪酶3.3mg和蛋白酶10mg。该药品相当于 (填“肠液”或“唾液”)的作用。
(5)某同学为自己的中考午餐设计了含有“米饭、鸡蛋、牛肉、鱼”的食谱。从合理营养的角度分析,你认为该食谱还应补充图甲中的 (填标号)类食物。
【答案】(1)糖类;脂肪
(2)③④;蛋白质;②
(3)小肠
(4)肠液
(5)②
【解析】(1)“平衡膳食宝塔”第①层的食物,是谷类、薯类等食品,主要的营养物质是淀粉等糖类;第⑤层食用油富含脂肪。
故填:糖类;脂肪
(2)青少年正处于生长发育的关键时期,因此应多食用富含蛋白质的食物,“平衡膳食宝塔”中第③层和第④层的肉蛋类、奶和奶制品类。牙龈出血是坏血病的征兆是饮食中缺乏维生素C导致的,该学生应多吃含维生素C丰富的果蔬类,“平衡膳食宝塔”中的第② 层。
故填: ③④ ;蛋白质;②
(3)由曲线可以看出,三类营养物质都在D中被彻底消化,D表示消化的主要场所小肠。
故填:小肠
(4)唾液中只含有唾液淀粉酶,能都将部分淀粉消化为麦芽糖,不含消化蛋白酶和脂肪酶;肠液中含有消化糖类、脂肪和蛋白质的酶。
故填:肠液
(5)为了做到合理营养,我们应每天按营养学家设计的“平衡膳食宝塔”均衡地吃那五类食物。人体内的六大营养素包括糖类、油脂、蛋白质、维生素、水、无机盐,米饭中主要含有糖类,鸡蛋、牛肉、鱼中主要含有蛋白质、少量油脂和无机盐,还缺少维生素,所以从合理营养的角度分析,该食谱还应补充图甲中的②果蔬类食物。
故填:②
30.以淀粉为主的食物代谢过程如下图所示,图中标号①~④代表人体器官,箭头代表有关物质的去向。回答下列问题:
(1)淀粉在①内被初步消化成 ,最终在小肠内被 (填两种消化液)中的消化酶分解为葡萄糖。
(2)小肠内壁特有的 ,增大了小肠的吸收面积。葡萄糖被小肠吸收后进入血液,最先到达心脏的 ,然后随血液进行循环。
(3)血液中的葡萄糖最终被运往人体各组织细胞,通过呼吸作用为组织细胞的生命活动提供 ,其中呼吸作用需要的氧气来自 (填标号)。
(4)部分葡萄糖进入原尿后,被肾小管 到血液中。多余的水分和无机盐除了以尿液的形式排出外,也能通过 以汗液的形式排出。
【答案】(1)麦芽糖;胰液、肠液
(2)小肠绒毛;右心房
(3)能量;③
(4)重吸收;皮肤
【解析】(1)淀粉的消化从①口腔开始,口腔中的唾液淀粉酶能够将部分淀粉分解为麦芽糖,当淀粉和麦芽糖进入小肠后,由于小肠中的胰液和肠液中含有消化糖类的酶,因此,淀粉等糖类物质在小肠内被彻底消化为葡萄糖。
(2)小肠内表面具有许多环形突起,称为皱襞。皱襞表面有许多绒毛状的突起----小肠绒毛。皱襞和小肠绒毛(大大增加了消化和吸收的面积)。葡萄糖被小肠吸收后进入血液,由下腔静脉最先到达心脏的右心房。
(3)血液中的葡萄糖最终运往组织细胞,在细胞的线粒体中氧化分解有机物,释放能量。呼吸作用的氧气来自于外界空气,通过③肺与外界的气体交换进入肺。
(4)当原尿流经肾小管时,其中大部分水、部分无机盐和全部的葡萄糖被重新吸收回血液,而剩下的如尿素、一部分无机盐和水等由肾小管流出形成尿液。水和少量的无机盐、尿素以汗液的形式由皮肤排出;二氧化碳和少量的水以气体的形式通过呼吸系统排出;绝大部分水、无机盐和尿素等废物以尿的形式通过泌尿系统排出。
31.为更好地关注青少年的营养健康,中国学生营养促进会将每年的5月20日定为“中国学生营养日”。青少年了解消化系统结构与合理营养的知识,有助于健康成长。如图甲是人体消化系统模式图,图乙是蛋白质、糖类、脂肪三大营养物质的消化曲线图,图丙是中国居民“平衡膳食宝塔”。回答下列问题:
(1)人体的消化系统由消化管和 两部分组成。图甲中 (填图中番号)所示结构是人体最大的腺体,它所分泌的 能促进脂肪的消化。
(2)图乙中的A~E,代表消化管的各部位,其中的D对应图甲中的 (填图中番号),是人体消化食物的主要场所;X、Y、Z三条曲线代表蛋白质、糖类、脂肪三大营养物质的消化,其中 曲线代表糖类的消化,判断的理由是 。
(3)合理营养,平衡膳食是健康的生活方式之一。青少年处于生长发育的旺盛时期,在保证摄入足够的图丙所示的第I、Ⅱ层食物的同时,还应多吃处于第 (填图丙中番号)层的食物,这些食物可以提供丰富的蛋白质,蛋白质对人体的作用是 。(答出一点即可)
(4)我们所吃的食物在消化管内消化后主要在 处被吸收,该结构适合吸收营养物质的特征有 。(答出一点即可)
【答案】(1)消化腺;6;胆汁
(2)7;X;曲线X代表的物质自口腔开始消化,在小肠内被消化完,此物质应为淀粉
(3)Ⅲ、Ⅳ/Ⅳ、Ⅲ;构成人体细胞的基本物质,建造和修复身体的重要原料;能被分解,为人体的生理活动提供能量(写1条,合理即可)
(4)小肠;小肠很长;小肠有环形皱襞和小肠绒毛;小肠绒毛中有丰富的毛细血管和毛细淋巴管;小肠绒毛壁和毛细血管壁都由一层上皮细胞构成(写1条,合理即可)
【解析】(1)消化系统包括消化道和消化腺。[6]肝脏是人体最大的消化腺,成人的肝重约1.5kg,位于腹腔的右上部,肝脏能够分泌胆汁,首先将胆汁储存在胆囊内,然后胆汁从胆管进入小肠,胆汁中不含消化酶,但它对脂肪有乳化作用,将大的脂肪颗粒乳化为小的脂肪微粒,对脂肪进行物理性消化,从而促进脂肪的消化。
(2) 从图乙可以看出D是消化的主要场所,所以是小肠。因此,图乙中的的D对应图甲中的7小肠。X曲线代表糖类的消化,判断的理由是:曲线X代表的物质自口腔开始消化,在小肠内被消化完,此物质应为淀粉。
(3)蛋白质是构成人体细胞的基本物质,人体的生长发育、组织的更新等都离不开蛋白质,青少年正处于生长发育的关键时期,因此应多食用图丙“平衡膳食宝塔”中Ⅲ、IV层富含蛋白质的食物。蛋白质是构成人体细胞的基本物质,建造和修复身体的重要原料,人体的生长发育、组织的修复和更新等都离不开蛋白质。此外,蛋白质还能被分解,为人体的生理活动提供能量。
(4)我们所吃的食物在消化道内消化后主要在小肠处被吸收,该结构适合吸收营养物质的特征有:小肠很长;小肠有环形皱襞和小肠绒毛;小肠绒毛中有丰富的毛细血管和毛细淋巴管;小肠绒毛壁和毛细血管壁都由一层上皮细胞构成等。营养成分
水
蛋白质
氨基酸
糖类
脂肪
维生素E
钾
钙
克/100克豆汁
95.9
0.9
1.3
1.3
0.1
0.004
0.047
0.008
2025年中考生物一轮复习精讲精练专题09 人的由来(2份,原卷版+解析版): 这是一份2025年中考生物一轮复习精讲精练专题09 人的由来(2份,原卷版+解析版),文件包含2025年中考生物一轮复习精讲精练专题09人的由来原卷版docx、2025年中考生物一轮复习精讲精练专题09人的由来解析版docx等2份试卷配套教学资源,其中试卷共27页, 欢迎下载使用。
(通用版)中考生物一轮复习考点讲义专题10 人体的营养(2份,原卷版+解析版): 这是一份(通用版)中考生物一轮复习考点讲义专题10 人体的营养(2份,原卷版+解析版),文件包含通用版中考生物一轮复习考点讲义专题10人体的营养原卷版docx、通用版中考生物一轮复习考点讲义专题10人体的营养解析版docx等2份试卷配套教学资源,其中试卷共44页, 欢迎下载使用。
中考生物一轮复习 习题精练专题10 人体的营养(含解析): 这是一份中考生物一轮复习 习题精练专题10 人体的营养(含解析),共13页。

