所属成套资源:(通用版)中考生物一轮复习考点讲义 (2份,原卷版+解析版)
(通用版)中考生物一轮复习考点讲义专题02 细胞是生命活动的基本单位(2份,原卷版+解析版)
展开
这是一份(通用版)中考生物一轮复习考点讲义专题02 细胞是生命活动的基本单位(2份,原卷版+解析版),文件包含通用版中考生物一轮复习考点讲义专题02细胞是生命活动的基本单位原卷版docx、通用版中考生物一轮复习考点讲义专题02细胞是生命活动的基本单位解析版docx等2份试卷配套教学资源,其中试卷共46页, 欢迎下载使用。
TOC \ "1-3" \n \h \u
\l "_Tc159693345" 考点一 显微镜的结构和使用
\l "_Tc159693348" 考向01 显微镜的结构和功能
\l "_Tc159693349" 考向02 显微镜的使用
\l "_Tc159693350" 考向03 显微镜的放大倍数
\l "_Tc159693351" 考向04 显微镜成像规律及应用
\l "_Tc159693352" 考点二 临时装片的制作
\l "_Tc159693355" 考向01 临时装片制作过程
\l "_Tc159693356" 考向02 临时装片制作过程中常见问题分析
\l "_Tc159693357" 考点三 细胞的基本结构和功能
\l "_Tc159693360" 考向01 细胞的结构和功能
\l "_Tc159693361" 考向02 动植物细胞的区别
\l "_Tc159693362" 考点四 细胞的生活需要物质和能量
\l "_Tc159693365" 考向01 细胞的生活需要物质
\l "_Tc159693366" 考向02 细胞中的能量转换器
考点一 显微镜的结构和使用
1、显微镜的构造和作用
(1)具有放大作用的是[1 ] 目镜 和[3] 物镜 。显微镜放大倍数= 目镜 的放大倍数× 物镜 的放大倍数。
(2)升降镜筒的是[7] 粗准焦螺旋 和[8] 细准焦螺旋 。
(3)调节光线强弱的是[5] 遮光器 和[6] 反光镜 。
(4)视野亮用 小光圈 、 平面镜 ;视野暗用 大光圈 、 凹面镜 。
(5)转换物镜用 转换器 。
2、显微镜的使用步骤:
(1) 取镜和安放
(2)对光“三转”:
①“一转”:转动 转换器 ,使低倍物镜对准通光孔。
②“二转”:转动 遮光器 ,选用较大光圈对准通光孔。
③“三转”:一只眼注视目镜,转动 反光镜 ,看到明亮的圆形视野,说明对光成功。
(3)观察
①“放”:把玻片标本放置在载物台上, 用压片夹压住,玻片标本要正对 通光孔 的中心。
②“降”:转动 粗准焦螺旋 ,下降镜筒,眼睛侧视看 物镜 ,防止物镜压碎玻片。
③“升”:一只眼注视目镜,同时逆时针转动 粗准焦螺旋 ,使镜筒缓缓上升,直到看清物像为止。再转动 细准焦螺旋 使物像更清晰。
(4)整理放回
3、低倍镜换高倍镜步骤
(1)移:移动 玻片标本 ,把要观察的物像移至视野中央。
(2)换:转动 转换器 ,换高倍物镜。
(3)亮:转动 遮光器 ,换大光圈;转反光镜, 用凹面镜。调亮视野。
(4)清:转 细准焦螺旋 ,使物像更清晰。
4、低倍镜与高倍镜观察情况的比较
显微镜的操作步骤巧识妙记
一取二放三安装
四转低倍五对光
六上玻片七下降
八升细调找物像
看完低倍找高倍
九退整理镜归箱
显微镜的使用注意事项
1、先低后高:观察时先使用低倍物镜,再使用高倍物镜
2、先下后上:观察时,先使镜筒缓缓下降,再缓缓上升
3、先大后小:对光时,先使用大光圈,再使用小光圈
4、先粗后细:观察时先使用粗准焦螺旋,再使用细准焦螺旋
显微镜成像规律及应用
1、显微镜所成的像为倒像。如:字母”P”放在显微镜下观察,那么视野中看到的图像是d。
2、 移动玻片标本,物像将移向相反的方向,偏哪儿往哪移。如:小明在显微镜视野找到一个细胞在视野右下方,他应将装片往 右下 方移动,才能将细胞调到视野中央。
3、呈环形运动的物体在显微镜下运动方向不变。如:显微镜下观察到细胞质流动方向为逆时针,则实际上细胞质运动方向是 逆时针 。
4、若要将玻片中的气泡以最短的路径从视野中移出去,则应反方向移动。
污点的判断
1、污点可能存在三个部位:目镜、物镜、玻片标本。
2、判断方法:转动目镜污点动,则污点在目镜上。移动玻片标本污点动,则污点在玻片标本上,若污点都不动,则在物镜上。
3、擦拭目镜、物镜用擦镜纸,擦载玻片和盖玻片用纱布。
考向01 显微镜的结构和功能
【例1】(2023·四川内江·中考真题)光学显微镜是生物学课堂常用的观察仪器。下列有关光学显微镜的使用叙述错误的是( )
A. 对光时,转动转换器使低倍物镜对准通光孔
B. 为了让视野更明亮,应使用大光圈和凹面镜
C. 观察时,转动细准焦螺旋可使物像更加清晰
D. 实验结束后,整理显微镜需用纱布擦拭镜头
【答案】D
【解析】A.镜筒下端的一个能转动的圆盘叫做转换器。其上可以安装几个接物镜,观察时便于调换不同倍数的镜头。对光时,转动转换器使低倍物镜对准通光孔,A正确。
B.当光线亮时,用平面镜、小光圈;当光线暗时,用凹面镜、大光圈,B正确。
C.细准焦螺旋的作用是较小幅度的升降镜筒,更重要的作用是能使焦距更准确,调出更加清晰的物像,D正确。
D.清洁镜身时应用纱布;清洁物镜和目镜的镜头时,应用擦镜纸。擦镜纸质软又不易掉毛,用擦镜纸擦拭镜头既可以清洁镜头,又可以避免损伤镜头和有少量的纤维留在镜头上,影响观察效果,D错误。
故选D。
【变式1】(2022·辽宁营口·中考真题)生物课上小华同学在用显微镜观察玻片标本时,视野有些暗,他该如何进行调节( )
A. 用平面镜 大光圈B. 用平面镜 小光圈
C. 用凹面镜 大光圈D. 用凹面镜 小光圈
【答案】C
【解析】调节光线强弱的结构有光圈和反光镜。当光线较强时,选用小光圈和平面镜,当光线较弱时,选用大光圈和凹面镜。
在显微镜的结构中,遮光器可以调节光线的强弱,上有大小光圈,当外界光线较暗时使用大光圈,当外界光线较亮时使用小光圈。反光镜能反射光线,上有平面镜和凹面镜两个面,当外界光线较强时使用平面镜,当外界光线较弱时使用凹面镜。所以在显微镜对光时,如果所看到的视野较暗,应该调节光圈和反光镜,选择大光圈和凹面镜。
故选C。
【变式2】(2023·湖南永州·中考真题)使用显微镜观察细胞时,在光线适宜条件下为了让物像更清晰,应调节的结构是( )
A. 遮光器B. 粗准焦螺旋C. 反光镜D. 细准焦螺旋
【答案】D
【解析】A.遮光器上有不同大小的光圈,小光圈通过的光线少,视野暗,大光圈通过的光线多,视野亮,故A不符合题意。
B.调节显微镜的精准焦螺旋使镜筒的升降幅度较大,故B不符合题意。
C.显微镜的反光镜是将外界的光线反射进入镜筒内,平面镜只能反射光线不能改变光线强弱,凹面镜使光线汇聚,能提高视野的亮度,用大光圈、凹面镜调节,会使视野变亮,故C不符合题意。
D.调节显微镜的细准焦螺旋能镜筒的升降幅度较小,在光线适宜条件下为了让物像更清晰,故D符合题意。
故选D。
【变式3】(2022·江西·中考真题)如图是显微镜结构模式图,下列叙述错误的是( )
A.③可以调节视野光线强弱
B.转动④使镜筒缓慢下降时,眼睛要从侧面注视物镜
C.显微镜的放大倍数是①与②的放大倍数之和
D.若将视野中左边的物像移到中央,可将玻片向左移动
【答案】C
【详解】显微镜的放大倍数=目镜放大倍数×物镜放大倍数,C错误。
【变式4】(2022·盐城·中考真题)如图中表示具有放大功能的部分是( )
A.①②B.①④C.②③D.④⑤
【答案】B
【解析】A.①是目镜,能放大物像;②是粗准焦螺旋,能使镜筒大幅度升降,A不符合题意。
B.①是目镜,能放大物像,目镜镜头越长,放大倍数越小;④是物镜,也可以放大物像,物镜镜头越长,放大倍数越大。显微镜的放大倍数是目镜和物镜放大倍数的乘积,B符合题意。
C.②是粗准焦螺旋,能使镜筒大幅度升降;③是细准焦螺旋,使镜筒缓慢升降,能使看到的物像更加清晰,C不符合题意。
D.④是物镜,可以放大物像;⑤是反光镜,能反射光线,D不符合题意。
故选B。
考向02 显微镜的使用
【例2】(2023·新疆·中考真题)如图所示,使用显微镜观察洋葱鳞片叶表皮细胞临时装片过程中,操作不规范的是( )
A.转动甲图中的①使镜筒缓缓下降时,眼睛应注视物镜
B.将乙图中的物像移到视野中央,应该向右方移动玻片
C.从丙图到丁图,可以转动甲图中的②更换物镜来实现
D.观察丁图所示物像时,可调节甲图中的③使视野变亮
【答案】B
【解析】转动甲图中的①粗准焦螺旋使镜筒缓缓下降时,眼睛应注视物镜,以免损伤镜头、压坏玻片标本,A正确。显微镜下成的是倒像,物像的移动方向和玻片的移动方向相反。乙图中物像位于视野左方,应向左移动装片,物像才会右移到视野中央,B错误。从丙图到丁图,细胞变大,且视野变暗,可以转动甲图中的②转换器更换高倍物镜来实现,C正确。丁图视野较暗,观察丁图所示物像时,可将甲图中的③反光镜调节到凹面,使视野变亮,D正确。
【变式1】(2022·山西太原·中考真题)用显微镜观察自己制作的临时装片时,当看到模糊的状态①后,要想进一步调节为清晰的状态②,一般情况下正确的操作是( )
A. 换用高倍物镜B. 调节细准焦螺旋
C. 用擦镜纸擦拭镜头D. 调节反光镜
【答案】B
【解析】高倍物镜可以放大物像,擦镜纸用来擦拭镜头,反光镜可以调节视野明暗,细准焦螺旋可以小幅度的升降镜筒,可以精细调焦,能够使物像变得更加清晰,故选B。
【变式2】(2023·四川自贡·中考真题)下列是某同学在实验操作考试时使用显微镜的相关操作,其中正确的是( )
A.捂住右眼后用左眼进行观察 B.目镜有污点时用纱布擦拭
C.收镜时用手转动物镜至一旁 D.用凹面反光镜将视野调亮
【答案】D
【解析】用显微镜进行观察时,两眼同时睁开,左眼注视目镜,寻找和观察物像,右眼睁开便于画图,A错误。目镜、物镜上有污点时要用擦镜纸擦拭,B错误。收镜时用手转动转换器使物镜偏至一旁,不能直接用手转动物镜,C错误。反光镜的凹面镜具有汇聚光线的作用,用凹面反光镜可以将视野调亮,D正确。
【变式3】(2022·四川眉山·中考真题)利用显微镜观察制作的叶片上表皮细胞临时装片,在两种不同的放大倍数下所观察到的视野分别为下图中的甲和乙所示。下列相关分析正确的是( )
A. 若装片往左移,则视野中物像也会往左移
B. 若使用相同的光圈和反光镜,则甲比乙亮
C. 甲中所观察到的细胞,在乙中均可观察到
D. 甲视野转换到乙视野时需调节粗准焦螺旋
【答案】B
【解析】显微镜的放大倍数是目镜和物镜放大倍数的乘积。观察同一玻片的同一部位:低倍镜下物镜距离玻片标本的距离远,看到的视野范围大、视野亮,细胞小、细胞数量多;高倍镜下物镜距离玻片标本的距离近,看到的视野范围小、视野暗,细胞大、细胞数量少。
【详解】A.我们在显微镜下看到的物像是上下左右均颠倒的倒像,因此若装片往左移,则视野中物像也会往右移,A错误。
B.结合分析和题图可知,若使用相同的光圈和反光镜,则甲(低倍视野)比乙(高倍视野)亮,B正确。
C.高倍镜下,看到的视野范围小。因此甲(低倍视野)中所观察到的细胞,在乙(高倍视野)中可能观察不到,C错误。
D.准焦螺旋用于升降镜筒,其中粗准焦螺旋升降镜筒的范围较大;细准焦螺旋的作用是较小幅度的升降镜筒,更重要的作用是能使焦距更准确,调出更加清晰的物像。所以,甲视野转换到乙视野时需调节细准焦螺旋,D错误。
故选B。
【变式4】(2023·四川眉山·中考真题)某同学用显微镜观察洋葱鳞片叶内表皮细胞临时装片时,发现显微镜视野中出现了一个污点。该同学欲利用下列方法来判断污点出现的地方,下列哪种方法达不到目的( )
A. 移动装片B. 调节细准焦螺旋C. 转动目镜D. 更换物镜
【答案】B
【解析】A.在显微镜使用过程中,若出现污点,可通过移动装片的方法来判断污点的存在,当移动装片时,若污点移动证明污点在装片上,若污点不动,则可能在目镜或物镜上,A正确。
B.调节细准焦螺旋可升降镜筒,使物象更为清晰,B错误。
C.当转动目镜时,若污点移动则证明污点在目镜上,反之在物镜或装片上,C正确。
D.当更换物镜时,若污点消失,则证明污点在物镜上,反之在目镜或装片上,D正确。
故选B。
【变式5】(2022·四川绵阳·中考真题)在观察洋葱表皮细胞临时装片时,某实验小组观察到显微镜视野中有以下四种现象。下列对现象解释不合理的是 ( )
A.出现污点——反光镜没有擦拭干净
B.出现气泡——盖盖玻片的方法不当
C.细胞偏右——装片中细胞位置偏左
D.细胞重叠——未用镊子将表皮展平
【答案】A
【解析】用显微镜进行观察时,视野中出现污点的位置有三种可能:目镜、物镜或玻片标本,不可能出现在反光镜上,A错误。
考向03 显微镜的放大倍数
【例3】(2023·广东·中考真题)某同学用“目镜10×、物镜10×”的镜头组合观察口腔上皮细胞,物像的放大倍数是( )
A. 10倍B. 20倍C. 100倍D. 1010倍
【答案】C
【解析】显微镜的放大倍数=目镜放大倍数×物镜放大倍数。题中显微镜的目镜是10×,物镜是10×。可见,此显微镜的放大倍数是:10×10=100倍。故C正确,ABD错误。
故选C。
【例4】(2023·河南·中考真题)萌萌用显微镜观察蚕豆叶片下表皮细胞,视野中细胞数目最多的镜头组合是( )
A.目镜5× 物镜10×
B.目镜10× 物镜10×
C.目镜10× 物镜40×
D.目镜12.5× 物镜40×
【答案】A
【解析】显微镜的放大倍数是目镜和物镜放大倍数的乘积。显微镜的放大倍数越小,视野越大,视野中的细胞数目越多。A项的放大倍数为50倍,B项的放大倍数为100倍,C项的放大倍数为400倍,D项的放大倍数为500倍,故A符合题意。
【变式1】(2023·湖北随州·中考真题)下列四组目镜与物镜的组合中,放大倍数最大的是( )
A . B. C. D.
【答案】A
【解析】显微镜A组合中,细胞被放大了16×40=640倍;显微镜B组合中,细胞被放大了5×10=50倍;显微镜C组合中,细胞被放大了16×10=160倍;显微镜D组合中,细胞被放大了5×40=200倍。
故选A。
【变式2】(2022·云南·中考真题)使用显微镜观察装片时,放大倍数最大的目镜、物镜组合是( )
A.目镜10×、物镜40×B.目镜5×、物镜10×
C.目镜10×、物镜10×D.目镜5×、物镜40×
【答案】A
【解析】A.目镜10×,物镜40×,那么细胞被放大了:10×40=400倍,A符合。
B.目镜5×,物镜10×,那么细胞被放大了:5×10=50倍,B不符合。
C.目镜10×,物镜10×,那么细胞被放大了:10×10=100倍,C不符合。
D.目镜5×,物镜40×,那么细胞被放大了:5×40=200倍,D不符合。
故选A。
考向04 显微镜成像规律及应用
【例5】(2023·云南·中考真题)用显微镜观察人的口腔上皮细胞时,要将位于视野右上方的细胞移到中央,应将玻片( )
A. 向右上方移动B. 向左上方移动C. 向右下方移动D. 向左下方移动
【答案】A
【解析】显微镜成的物像是倒像,因此像的移动方向与物体的移动方向相反。即物像偏向哪一方,装片就应向哪一方移动,物像可移动到视野中央。要将位于视野右上方的细胞移到中央,应将玻片向右上方移动。
故选A。
【例6】(2023·湖南怀化·中考真题)用显微镜观察数字“69”,看到的物像是( )
A. 69B. 96C. D.
【答案】A
【解析】显微镜成的倒立的图像,“倒立”不是相反,是旋转180度后得到的像,即图像上下颠倒,左右颠倒。用显微镜观察数字“69”,看到的物像是“69”。因此BCD错误,A正确。
故选A。
【变式1】(2022·江苏常州·中考真题)如图所示为显微镜下的视野,若将物像移至视野正中央,应将玻片标本( )
A. 向上移动B. 向下移动
C. 向左移动D. 向右移动
【答案】C
【解析】视野中装片移动的方法:由于显微镜下成的像是倒立的像(相当于将物体水平旋转180°后的图像),所以物像移动的方向与玻片标本移动的方向是相反的。可以理解为:若将物像移至视野中央,则物像位于哪一方,玻片标本就移向哪一方。
【详解】由分析可知,若将物像移至视野中央,则物像位于哪一方,玻片标本就移向哪一方,图中的物像位于左方,所以若将物像移至视野正中央,应将玻片标本向左移动,C符合题意。
故选C。
考点二 临时装片的制作
1、玻片标本的类型:
切片 :从生物体上切取薄片制成。如叶片横切。
涂片 :液体材料涂抹制成。如人血涂片。
装片 :撕取、挑取少量材料而制成的。如人的口腔上皮装片、洋葱鳞片叶表皮装片。
2、动、植物临时装片的制作
(1)植物临时装片的制作步骤: 擦、滴、撕、展、盖、染、吸 。
(2)动物临时装片的制作步骤: 擦、滴、刮、涂、盖、染、吸 。
(3)在观察人的口腔上皮细胞实验中在载玻片上滴的是 生理盐水 ,观察洋葱表皮细胞时载玻片上滴的是 清水 ,目的 保持细胞正常形态 。
(4)将材料在载玻片展平或涂抹均匀目的: 防止细胞重叠 。
(5)盖片的方法:用镊子夹起盖玻片,使其一端先接触载玻片上的水滴,然后缓缓放下,目的是避免产生 气泡 。
(6)滴加碘液染色目的:染色, 便于观察 。
比较动植物临时装片的制作过程
1、相同点: 都有擦、滴、盖、染、吸过程,且目的相同。
2、不同点:滴的液体不同:植物滴清水、动物滴生理盐水。取材方法不同:植物为撕、展,
动物为刮、涂。
临时装片制作常见问题分析
1、物像不清晰,原因:没有调节细准焦螺旋。
2、有气泡,原因:盖盖玻片的操作不正确。
3、有杂质,原因:取材带入杂质。
4、有污物,原因:没有擦片或目镜、物镜上有污物。
5、细胞重叠,原因:取材过多或材料没有展平或涂抹不均匀。
考向01 临时装片制作过程
【例1】(2023·3四川广安·中考真题)某同学在制作人体口腔上皮细胞临时装片时,进行了下列操作,正确的操作步骤应是( )
A. c→a→b→dB. a→c→b→dC. c→a→d→bD. a→c→d→b
【答案】C
【解析】A.制作口腔上皮细胞临时装片的实验步骤,简记为:擦→c滴→a漱、刮、涂→d盖→b染,应先d盖片再进行b染色以防止染色不均匀,A错误。
B.正确的步骤应是c→a→d→b,而不是a→c→b→d,应先滴加生理盐水再取材,否则操作上不便而且应先d盖片再进行b染色以防止染色不均匀,B错误。
C.本题中c滴→a漱、刮、涂→d盖→b染是正确实验操作步骤,C正确。
D.正确的步骤应是c→a→d→b,而不是a→c→d→b,先取材再滴加生理盐水在操作上不方便,D错误。
故选C。
【变式1】(2022·山东烟台·中考真题)制作洋葱表皮细胞临时装片时,正确的顺序是( )
A. ①②③④B. ③②①④C. ②①③④D. ②③④①
【答案】B
【解析】制作洋葱表皮细胞临时装片的实验步骤为:擦、滴、撕、展、盖、染。③“撕”,把洋葱鳞片叶向外折断,用用镊子从洋葱鳞片叶的内表面撕取一块薄膜。②“展”,把撕取的薄膜放在载玻片中央的水滴中,用解剖针轻轻的把水滴中的薄膜展开。①“盖",用镊子夹起盖玻片,使它的一端先接触载玻片上的液滴,然后缓缓放平。④“染”,在盖玻片的一侧滴加碘液,另一侧用吸水纸吸引,重复2~3次,使染液浸润到标本的全部。
故选B。
【变式2】(2022·江苏无锡·中考真题) 下面是制作人口腔上皮细胞的临时装片过程示意图,请据图回答:
(1)上述制作人口腔上皮细胞临时装片示意图中,正确的操作顺序是______。
(2)图B的操作是在洁净的______中央滴一滴______。
(3)图C的操作是在______一侧滴一滴碘液,目的是使细胞的部分结构______。
【答案】(1)BEAFCD
(2) ①. 载玻片 ②. 生理盐水
(3) ①. 盖玻片 ②. 染上深颜色
【解析】制作人口腔上皮细胞临时装片的制作方法步骤,为便于记忆可以简化为“擦”“滴”“刮”“涂”“盖”“染”“吸”。
(1)制作口腔上皮细胞细胞临时装片的实验步骤简单的总结为:“擦”,用干净的纱布把载玻片和盖玻片擦拭干净;“滴”,把载玻片放在实验台上,用滴管在载玻片的中央滴一滴生理盐水;“刮”,用消毒牙签在口腔内侧壁轻轻地刮几下;“涂”,把带有口腔上皮细胞的牙签放在载玻片中央的生理盐水滴中,涂抹均匀;“盖“,用镊子夹起盖玻片,使它的一端先接触载玻片上的液滴,然后缓缓放平;“染和吸”,在盖玻片的一侧滴加碘液,另一侧用吸水纸吸引,重复2~3次,使染液浸润到标本的全部。因此正确操作顺序是:B.滴、E.刮、A.涂、F.盖、C.染、D.吸。
(2)图B操作是把载玻片放在实验台上,用滴管在载玻片的中央滴一滴生理盐水,因为人的口腔上皮细胞的浓度是0.9%,故要用0.9%生理盐水,目的是维持口腔上皮细胞的原有形状,便于观察。
(3)图C操作是在盖玻片的一侧滴加碘液,另一侧用吸水纸吸引,重复2~3次,使染液浸润到标本的全部。染色时,要用碘液,目的使细胞的部分结构染上深颜色,便于观察。
【变式3】(2022·黑龙江·中考真题)下图表示的是制作人体口腔上皮细胞临时装片的操作步骤。请根据所学实验内容回答问题:
(1)请用字母和箭头将上述实验步骤排序______。
(2)制作人体口腔上皮细胞临时装片的实验中,步骤c所用的试剂为______。
(3)步骤d的操作过程中,用镊子夹起盖玻片,使它的一边先接触载玻片上的水滴,然后缓缓地放下,这样做的目的是避免盖玻片下出现______。
【答案】(1)c→a→d→b
(2)生理盐水 (3)气泡
【解析】制作口腔上皮细胞临时装片的实验步骤,简记为:擦→滴→刮→涂→盖→染。
图中:a是刮;b是染;c是滴;d是盖。
(1)制作口腔上皮细胞临时装片的实验步骤,简记为:擦→c滴→a刮→涂→d盖→b染,图中正确的实验操作步骤是:c→a→d→b。
(2)图中c往载玻片上滴的是生理盐水,目的是保持细胞正常形态结构,防止失水变形。
(3)正确的盖盖玻片的方法是:用镊子夹起盖玻片,使它的一端先接触载玻片上的液滴,然后缓缓放平,以免产生气泡。
考向02 临时装片制作过程中常见问题分析
【例2】(2022·云南·中考真题)下列关于制作人的口腔上皮细胞临时装片的叙述,不正确的是( )
A. 滴加碘液染色是为了便于观察
B. 盖盖玻片时要避免出现气泡
C. 滴生理盐水是为了维持细胞的正常形态
D. 用消毒牙签在口腔内侧壁取材时应用力刮
【答案】D
【解析】制作口腔上皮临时装片的实验步骤,简记为:擦→滴→漱→刮→涂→盖→染。
【详解】A.为了便于观察细胞结构,要对细胞进行染色。在盖玻片一侧加碘液,另一侧用吸水纸吸引,重复2~3次,使染液浸润到口腔上皮细胞标本的全部,A正确。
B.用镊子夹起盖玻片,让盖玻片一边先接触载玻片上生理盐水滴的边沿,然后慢慢放下,以免产生气泡影响观察,B正确。
C.动物细胞没有细胞壁,口腔上皮细胞如果放在清水中会吸水胀破,因此为了维持口腔上皮细胞的正常形态,需在载玻片中央滴一滴生理盐水,C正确。
D.制作人体口腔上皮细胞临时装片时,用凉开水(或纯净水)漱口后,用牙签的钝端,在口腔内侧轻刮几下(不是用力刮),获取口腔上皮细胞,D错误。
故选D。
【变式1】(2023·贵州贵阳·中考真题)某同学制作了洋葱鳞片叶内表皮细胞临时装片并观察,他通过显微镜观察到的细胞如图所示。下列叙述不正确的是( )
A.制作临时装片时需在载玻片中央滴加清水
B.撕下的内表皮需要用镊子在载玻片上展平
C.图中的细胞结构①能够控制物质进出细胞
D.图中细胞群由分生组织的细胞分裂、分化形成
【答案】C
【分析】制作洋葱表皮细胞临时装片的简要步骤:擦、 滴(清水)、撕 、展 、盖、 染 、吸。
【详解】A.制作临时装片时需在载玻片中央滴加清水,为了维持细胞的正常形态,A正确。
B.撕下的内表皮需要用镊子在载玻片上展平,防止出现重叠,影响观察,B正确。
C.图中的细胞结构细胞膜能够控制物质进出细胞,①是细胞核,C错误。
D.图中细胞群属于组织,由分生组织的细胞分裂、分化形成,D正确。
故选C。
【变式2】(2022·辽宁营口·中考真题)小丽同学在制作并观察人的口腔上皮细胞临时装片时,视野中的物像如下图所示,操作不当的步骤是( )
A. 滴加生理盐水 B. 轻刮口腔内侧壁 C. 盖盖玻片 D. 滴加稀碘液
【答案】C
【解析】制作临时装片观察人的口腔上皮细胞,实验步骤包括:擦、滴、刮、涂、盖、染。
【详解】A.在制作人的口腔上皮细胞临时装片实验中,用滴管向载玻片中央滴加的液体是生理盐水,目的是维持细胞的原有形状,便于观察,A不符合题意。
B.制作人的口腔上皮细胞临时装片实验中,先漱口除去口腔中的食物残渣,再用牙签轻刮口腔壁,取实验材料,B不符合题意。
C.盖盖玻片是,用镊子夹起盖玻片,使它的一边先接触载玻片上的水滴,然后缓缓地盖在水滴上,目的是避免盖玻片下出现气泡。视野中的物像出现了气泡,是由于盖盖玻片操作不当引起的,C符合题意。
D.细胞核里有染色体,容易被碱性染料染成深色,因此,滴加稀碘液,可以使细胞核更容易观察,D不符合题意。
故选C。
【变式3】(2023·江苏无锡·中考真题)下列是制作临时装片时加盖盖玻片的操作示意图,其中正确的是( )
A. B. C. D.
【答案】A
【解析】制作临时装片时,“盖”这一步的正确操作是用镊子夹起盖玻片,使它的一侧先接触载玻片上的液滴,然后缓缓放平。其目的是防止盖玻片下出现气泡。
【详解】在制作临时装片时,盖盖玻片一步很重要,要不然容易产生气泡,气泡与细胞重叠不易观察。其正确操作是:让盖玻片的一边先接触载玻片的水滴,利用水的表面张力,缓缓的盖下时使水充满载玻片与盖玻片之间,不留气泡,观图可知A符合题意。
故选A。
【变式4】(2022·辽宁葫芦岛·中考真题)某同学在制作人体口腔上皮细胞临时装片时,在载玻片滴一滴生理盐水,其作用是( )
A. 使细胞染上颜色B. 防止细胞干燥
C. 维持细胞正常形态D. 防止细胞重叠
【答案】C
【解析】制作人口腔上皮细胞的临时装片的步骤包括:擦片:用洁净纱布将载玻片和盖玻片擦拭干净;滴水:在载玻片中央滴一滴生理盐水;取材:用牙签在口腔内侧轻刮几下(操作前请漱口),并将之涂抹在生理盐水滴中;盖片:用镊子夹起盖玻片,轻轻盖在水滴上。盖时,让盖玻片一边先接触载玻片上水滴的边沿,然后慢慢放下,以免产生气泡;染色:在盖玻片一侧滴1至2滴碘液,在盖玻片另一侧用吸水纸吸引碘液。
【详解】在制作人的口腔上皮细胞临时装片时,由于生理盐水的渗透压与人体血浆的渗透压相等,人体细胞处在这样的液体环境中,细胞的形态、功能可以保持正常,如果处在清水中,人体细胞会吸水胀破,由此可知,某同学在制作人体口腔上皮细胞临时装片时,在载玻片滴一滴生理盐水,其作用是维持细胞正常形态,C符合题意。
故选C。
【变式5】(2022·湖南邵阳·中考真题)下列图示中,图为制作洋葱鳞片叶内表皮细胞临时装片的示意图;图二为观察该装片时看到的甲、乙两个视野。下列说法错误的是( )
A. 切洋葱鳞片叶时,有刺激性的液体流出,这些液体主要来自液泡
B. 图一中,制作临时装片的正确操作顺序是c→d→b→a
C. 将图二中的甲视野换成乙视野,应转动转换器,换用高倍物镜观察
D. 如果是制作人体口腔上皮细胞临时装片,则图一步骤c中的“滴清水”应改为“滴碘液"
【答案】D
【解析】制作植物细胞临时装片时正确的步骤概括为擦、滴、撕、展、盖、染、吸。制作植物细胞临时装片,在载玻片中央滴一滴清水;在制作人的口腔上皮细胞临时装片时,在载玻片中央滴一滴生理盐水。
【详解】A.切洋葱鳞片叶时,有刺激性的液体喷出,这些液体主要是来自细胞结构中的液泡,液泡中的细胞液溶解着多种物质,如糖类和色素等,A正确。
B.制作洋葱表皮细胞临时装片时正确的步骤概括为擦、滴、撕、展、盖、染、吸。所以题中制作临时装片的正确操作顺序为c→d→b→a,B正确。
C.从图中可以看出,图乙中的物像比图甲大,应选用放大倍数较大的物镜或目镜。我们在使用显微镜时要先用低倍镜观察后再用高倍镜观察,低倍镜换高倍镜是通过转动转换器来完成的,C正确。
D.制作植物细胞临时装片,在载玻片中央滴一滴清水;在制作人的口腔上皮细胞临时装片时,由于人的细胞液的浓度与浓度为0.9%的生理盐水的浓度一致,为了维持细胞的正常形态,不至于因吸水而膨胀,或失水而皱缩,应向载玻片中央滴生理盐水,D错误。
故选D。
考点三 细胞的基本结构和功能
1、细胞的结构和功能
①是 细胞核 ,作用是控制着生物的遗传和发育
②是 细胞膜 ,作用是保护和控制物质进出
③是 线粒体 ,作用是呼吸作用的场所
④是 细胞质 ,作用是加快与外界物质交换
⑤是 叶绿体 ,作用是光合作用的场所
⑥是 细胞壁 ,作用是保护和支持细胞
⑦是 液泡 ,内含细胞液,与细胞的颜色和味道有关
巧识动植物细胞
1、相同点:都有细胞膜、细胞质、细胞核、线粒体。
2、不同点:植物细胞有细胞壁、叶绿体、液泡,动物细胞没有。
3、判断动植物细胞方法:(1)看细胞形状:植物细胞往往呈多边形,而动物细胞如人口腔上皮细胞常呈椭圆形。(2)看细胞结构:有细胞壁、叶绿体、液泡的是植物细胞,仅有细胞膜、细胞质、细胞核的是动物细胞。
1、并不是所有的植物细胞都有叶绿体,如洋葱鳞片叶内表皮细胞、根尖细胞等非绿色部分的细胞中没有叶绿体。
2、并不是所有动物细胞内都含有细胞核。比如:成熟的红细胞、血小板。
3、所有植物细胞内都含有大液泡?比如:根尖分生区细胞。
4、只有活细胞的细胞膜才具有控制物质进出的作用,若细胞已死亡,则有用的、有害的物质均可以随意进出细胞。
考向01 细胞的结构和功能
【例1】(2022·湖北荆州·中考真题) 细胞具有极其精妙的结构,每个结构都有其对应的功能。下列相关叙述不正确的是( )
A.细胞壁具有保护和支持作用
B.细胞膜能够控制物质的进出,细胞不需要的物质一定不能通过细胞膜
C.细胞质中的叶绿体和线粒体都是细胞中的能量转换器
D.细胞核控制着生物的发育和遗传
【答案】B
【分析】植物细胞由细胞壁,细胞膜,细胞质和细胞核等组成。
【详解】A.细胞壁具有保护和支持的作用,使细胞具有一定的形态,故A正确。
B.细胞膜能控制物质的进出,既不让有害的物质进来,也不让有用的物质轻易出去,具有选择透过性,也有保护作用。但细胞膜的控制作用也不是绝对的,有时候某些细胞不需要的物质也能通过细胞膜,而进入细胞,故B错误。
C.细胞中的能量转换器是叶绿体和线粒体,植物细胞有叶绿体和线粒体,动物细胞只有线粒体,没有叶绿体,叶绿体是光合作用的场所,线粒体是呼吸作用的场所,故C正确。
D.细胞核内含有遗传物质,是遗传信息库,控制着生物的发育和遗传,是生命活动的控制中心,故D正确。
故选B。
【变式1】(2023·黑龙江齐齐哈尔·中考真题)下列细胞结构与其功能不相符的是( )
A.细胞核——细胞的控制中心B.细胞壁——控制物质进出
C.线粒体——将有机物中的能量释放出来D.叶绿体——将光能转变成化学能
【答案】B
【分析】植物细胞的结构包括:细胞壁、细胞膜、细胞质、细胞核、液泡、叶绿体等结构。
【详解】A.细胞核内含有遗传物质DNA,染色体由DNA和蛋白质组成,能传递遗传信息,是细胞的控制中心,A正确。
B.细胞壁的功能是保护和支持细胞的作用,维持细胞的正常形态,B错误。
C.线粒体是广泛存在于动物细胞和植物细胞中的细胞器,被称为能量转换器和细胞内能量供应的“动力工厂”,是细胞进行呼吸作用的场所,能为细胞的生命活动提供能量,C正确。
D.叶绿体是植物细胞进行光合作用的场所,把光能转化成化学能贮存在有机物中,D正确。
故选B。
【变式2】(2023·安徽·中考真题)下图是显微镜下的洋葱鳞片叶内表皮细胞。下列结构中,洋葱鳞片叶内表皮细胞不具有的是( )
A. 细胞壁B. 细胞质C. 叶绿体D. 细胞核
【答案】C
【解析】洋葱鳞片叶内表皮细胞属于植物细胞,有细胞壁、细胞质和细胞核等基本结构,但没有叶绿体,叶绿体存在于植物绿色部分的细胞中,C符合题意,ABD不符合题意。
故选C。
【变式3】(2023·云南·中考真题)挤压橙子可以得到橙汁,这些汁液主要来自哪一细胞结构( )
A.细胞壁B. 细胞膜C. 细胞核D. 液泡
【答案】D
【解析】A.细胞壁具有保护和支持的作用,故A不符合题意。
B.细胞膜具有保护和控制物质的进出,故B不符合题意。
C.细胞核内含有遗传物质,是生命活动的控制中心,故C不符合题意。
D.细胞质内含有液泡,液泡内含有细胞液,细胞液中溶解有糖分等物质,所以挤压橙子可以得到橙汁,这些汁液主要来自于液泡,故D符合题意。
故选D。
【变式4】(2023·山东青岛·中考真题)将黑色关西螈的体细胞核移植到白色美西螈的去核卵细胞中,形成融合细胞。在适宜的环境中,融合细胞发育成黑色美西螈个体。这说明控制美西螈皮肤颜色遗传的是( )
A.细胞壁B.细胞膜C.细胞质D.细胞核
【答案】D
【分析】细胞核是遗传的信息库,是细胞代谢和遗传的控制中心。在细胞的代谢、生长、分化中起着重要作用,是遗传物质的主要存在部位。在克隆的过程中,谁提供了细胞核,克隆出来的生物就像谁。
【详解】把黑色美西螈胚胎细胞的细胞核,移植到白色美西螈的去核卵细胞中,形成重组细胞。重组细胞发育形成的美西螈,全部都是黑色的,这说明:美西螈皮肤的颜色是由细胞核控制的。因此,D符合题意,ABC不符合题意。
故选D。
【变式5】(2023·江苏宿迁·中考真题)指纹识别是多数智能手机的标配功能,小小的指纹包含了重要的信息,控制人指纹信息的遗传物质存在于细胞的______中。
A.细胞壁B.细胞膜C.细胞核D.细胞质
【答案】C
【分析】人体细胞的基本结构是:细胞膜、细胞质、细胞核。细胞核内含有遗传物质,能够传递遗传信息。
【详解】A.细胞壁有保护和支持作用,不是人体细胞的结构,A错误。
B.细胞膜是紧贴在细胞壁内表面的一层极薄的膜,能够控制物质的进出,B错误。
C.细胞核内含有遗传物质,能够传递遗传信息,控制人指纹信息的遗传物质存在于细胞核中,C正确。
D.细胞质能不断的流动,它的流动加速了细胞与外界之间的物质交换,D错误。
故选C。
【点睛】关于细胞内各结构的作用,是考查的重点,应结合者具体的实例掌握,明确细胞核内含有遗传物质。
【变式6】(2023·湖南常德·中考真题)西瓜营养丰富,下列有关说法不正确的是( )
A.一个西瓜是果实B.吃西瓜时流出的汁液主要来自液泡
C.细胞壁维持西瓜细胞的正常形态D.西瓜果肉细胞都含叶绿体和线粒体
【答案】D
【分析】在绿色植物的细胞中,能看到许多绿色的颗粒,这就是一种细胞器,叫做叶绿体。细胞中含有大量的叶绿体,叶绿体中含有大量的叶绿素,叶绿素呈绿色,所以植物的细胞呈现绿色。
【详解】A.被子植物通常称为绿色开花植物,常见的绿色开花植物由根、茎、叶、花、果实、种子六大器官组成,一个西瓜是植物的果实,A正确。
B.液泡:内含细胞液,细胞液中溶解有多种物质,如或甜味或辣味的物质、色素以及糖类、无机盐、蛋白质等营养物质,吃西瓜时流出的汁液主要来自液泡,B正确。
C.细胞壁:在植物细胞的最外层,有保护和支持作用,能维持植物的正常形态,C正确。
D.西瓜果肉是红色,细胞里不含有叶绿体,D错误。
故选D。
考向02 动植物细胞的区别
【例2】(2023·山东临沂·中考真题)图甲、乙分别是黄瓜果肉细胞、口腔上皮细胞结构模式图,下列有关叙述错误的是( )
A. 与乙相比,甲特有的结构是①细胞壁③叶绿体⑤液泡
B. 甲的⑤内细胞液中溶解着多种物质
C. 甲的①能保护和控制物质进出
D. 甲、乙都具有的能量转换器是⑦线粒体
【答案】C
【解析】植物细胞和动物细胞的不同点是:植物细胞的细胞膜外有细胞壁,细胞质中有液泡和叶绿体等,动物细胞则没有,A正确。甲的⑤为植物细胞中的液泡,是由单层膜与其内的细胞液组成的;细胞液中贮存和积累有糖、蛋白质、磷脂、单宁、有机酸、植物碱、色素和盐类等,B正确。甲的①为细胞壁具有保护和支持细胞的作用,不能控制物质进出,C错误。⑦线粒体能进行呼吸作用,是细胞内的能量转换器,甲、乙都具有线粒体,D正确。
【变式1】(2023·湖南岳阳·中考真题)动、植物细胞既有共性又有区别,下列归纳不合理的是( )
A. 细胞的基本结构都有细胞质B. 动物细胞有线粒体,植物细胞没有
C. 细胞的生活都需要营养物质D. 植物细胞有细胞壁,动物细胞没有
【答案】B
【解析】A.动、植物细胞的基本结构有:细胞膜、细胞质、细胞核,A正确。
B.线粒体是细胞进行有氧呼吸作用的场所,能把有机物中的能量释放出来,为生命活动提供动力,被称为“动力车间”,是动植物细胞都有的一种能量转换器,B错误。
C.动、植物细胞的生活需要物质和能量,细胞中含有多种物质,可以分为两大类:有机物和无机物,其中有机物能释放能量;物质是能量的载体,能量是细胞进行生命活动的动力,C正确。
D.结合分析可知,植物细胞有细胞壁,动物细胞没有,D正确。
故选B。
【变式2】(2023·四川成都·中考真题)实验室有一张细胞临时装片,小华同学用显微镜观察后,判断其为植物细胞。他观察到的下列结构中,不能作为判断依据的是( )
A. 细胞壁B. 细胞核C. 叶绿体D. 大液泡
【答案】B
【解析】A.细胞壁是植物细胞具有结构,可以作为植物细胞判断依据,A不符合题意。
B.细胞核植物细胞和动物细胞都具有的结构,不可以作为植物细胞判断依据,B符合题意。
C.叶绿体是植物细胞具有结构,可以作为植物细胞判断依据,C不符合题意。
D.大液泡是植物细胞具有结构,可以作为植物细胞判断依据,D不符合题意。
故选B。
【变式3】(2023·四川绵阳·真题)下列四种细胞中,具有叶绿体结构的是( )
A.口腔上皮细胞B.大肠杆菌细胞
C.苦草叶片细胞D.洋葱根尖细胞
【答案】C
【分析】叶绿体是光合作用的主要场所,所以叶绿体大多存在于植物体的绿色部位,如叶肉细胞中有大量的叶绿体。
【详解】A.口腔上皮细胞属于人体的细胞(动物细胞),没有叶绿体,A不符合题意。
B.大肠杆菌是细菌,细胞结构中没有叶绿体,B不符合题意。
C.光合作用主要在植物的叶片进行,故苦草叶片细胞结构中有叶绿体,能进行光合作用,C符合题意。
D.洋葱根尖生长在土壤中,不需要进行光合作用,故没有叶绿体,D不符合题意。
故选C。
【变式4】(2023·四川自贡·统考中考真题))“西塞山前白鹭飞,桃花流水鳜鱼肥”(唐·张志和),关于诗中描写的桃花和鳜鱼,下列叙述正确的是( )
A.线粒体是桃花细胞和鳜鱼细胞共有的能量转换器
B.桃花细胞和鳜鱼细胞结构中都有细胞壁和细胞膜
C.制作桃花叶肉细胞临时装片,实验材料越大越利于观察
D.想要观察鳜鱼的血液细胞,可以制成临时切片进行观察
【答案】A
【详解】桃花属于植物,鳜鱼属于动物,动植物细胞共有的结构是细胞膜、细胞质、线粒体和细胞核;植物细胞特有的结构是细胞壁、叶绿体和液泡;线粒体是动植物细胞共有的能量转换器,A正确,B错误。制作临时装片时,实验材料较大、较厚,会导致细胞重叠不透光而不利于观察,材料要薄而透明才有利于观察,C错误。血液为液体材料,可以制成临时涂片进行观察,D错误。
考点四 细胞的生活需要物质和能量
1、细胞生活需要的物质
有机物: 糖类 、 蛋白质 、 脂肪 、核酸(DNA)等。
无机物: 水 、 无机盐 、 氧 等;
2、细胞中的能量转换器
叶绿体 :将光能转化为化学能。
线粒体 :将化学能转化为其他形式的能供细胞利用。
1、植物细胞和动物细胞都有的能量转换器是线粒体,植物细胞特有的是叶绿体。
2、线粒体相对于叶绿体来说数量多、个体小,而叶绿体个体较大。简称“大叶小线”。
考向01 细胞的生活需要物质
【例1】(2023·湖南岳阳·中考真题) 绿色植物利用简单无机物合成复杂有机物并建构自身,以下描述不合理的是( )
A. 简单无机物仅指水和无机盐B. 复杂有机物主要是糖类
C. 有机物可通过筛管运输D. 细胞膜的主要成分是蛋白质和脂质
【答案】A
【解析】绿色植物通过叶绿体利用光能,把二氧化碳和水转化成储存能量的有机物(如淀粉),并且释放出氧气的过程,叫做光合作用。可见光合作用的原料是二氧化碳和水;场所是叶绿体;条件是光;产物是有机物和氧。
【详解】A.光合作用的原料是二氧化碳和水,故简单无机物是指水、二氧化碳和无机盐,A错误。
B.结合分析可知,光合作用合成的复杂有机物主要是淀粉等糖类,B正确。
C.筛管是植物体中由上而下输导有机物的管道,故有机物可通过筛管运输,C正确。
D.细胞膜组成成分:主要是蛋白质和脂质,其次还有少量糖类,脂质中主要是磷脂,动物细胞膜中的脂质还有胆固醇,D正确。
故选A。
【变式1】(2023·湖北黄石·中考真题)人造皮肤的研制过程中需要进行细胞培养。下列叙述错误的是( )
A.培养细胞时需添加葡萄糖、氨基酸、无机盐等物质
B.所有的物质都可以自由通过细胞膜
C.皮肤细胞中为其生长提供能量的主要是线粒体
D.细胞的各种结构协调配合,共同完成细胞的生命活动
【答案】B
【分析】(1)细胞膜保护细胞内部结构,控制细胞内外物质的进出,对物质具有选择透过性——对细胞有用的物质可以进入,而对细胞有害的物质则不能进入。同时,还能把细胞内产生的废物排到细胞外。
(2)在培养瓶中培养人的皮肤细胞,要想让细胞活下去,需要提供细胞生活所需要的营养物质,以及适宜的温度和无菌的、有氧的环境等条件。营养物质可以加入葡萄糖、氨基酸、无机盐、维生素和水等。
【详解】A.培养人的皮肤细胞,要想让细胞活下去,需要提供细胞生活所需要的营养物质,可以加入葡萄糖、氨基酸、无机盐等物质,A正确。
B.细胞膜具有保护和控制物质进出的作用,能够让有用的物质进入细胞,有害的物质则不能进入,B错误。
C.线粒体是一种存在于大多数细胞中的由两层膜包被的细胞器,是细胞进行有氧呼吸的主要场所,是细胞中制造能量的结构。所以,皮肤细胞中为其生长提供能量的主要是线粒体,C正确。
D.细胞在生命活动中时刻发生着物质和能量的复杂变化,细胞的各种结构协调配合,共同完成生命活动,D正确。
故选B。
考向02 细胞中的能量转换器
【例2】(2022·四川眉山·中考真题)细胞的生活需要物质和能量。下列有关细胞的叙述,正确的是( )
A. 细胞不需要的物质一定不能通过细胞膜
B. 植物所有细胞都含有合成有机物的叶绿体
C. 线粒体是能量转换器,为细胞生命活动供能
D. 细胞所需要的物质都是由细胞自己制造的
【答案】C
【解析】A.细胞膜能让有用的物质进入细胞,有害的物质挡在外面,但是这种能力是有限的,A错误。
B.叶绿体光合作用的场所,把光能转化为化学能贮存在有机物中,是植物绿色部分的细胞特有的一种能量转换器。但不是所有植物细胞都有叶绿体,如根尖细胞,B错误。
C.线粒体呼吸作用的主要场所,能把贮存在有机物中的化学能释放出来,为细胞的生命活动提供能量,C正确。
D.植物可以通过光合作用制造有机物,但是水和无机盐需要从土壤中吸收,无法自己合成,D错误。
故选C。
【变式1】(2023·重庆·中考真题)光是生命的能量源泉,能利用光能的细胞结构是( )
A. 细胞膜B. 细胞核C. 液泡D. 叶绿体
【答案】D
【解析】A. 细胞膜可以控制物质的进出,A错误。
B. 细胞核具有遗传物质,B错误。
C.液泡含有大量细胞液,C错误。
D.叶绿体是光合作用的场所,可以将光能利用转化为化学能储存在有机物中,D正确。
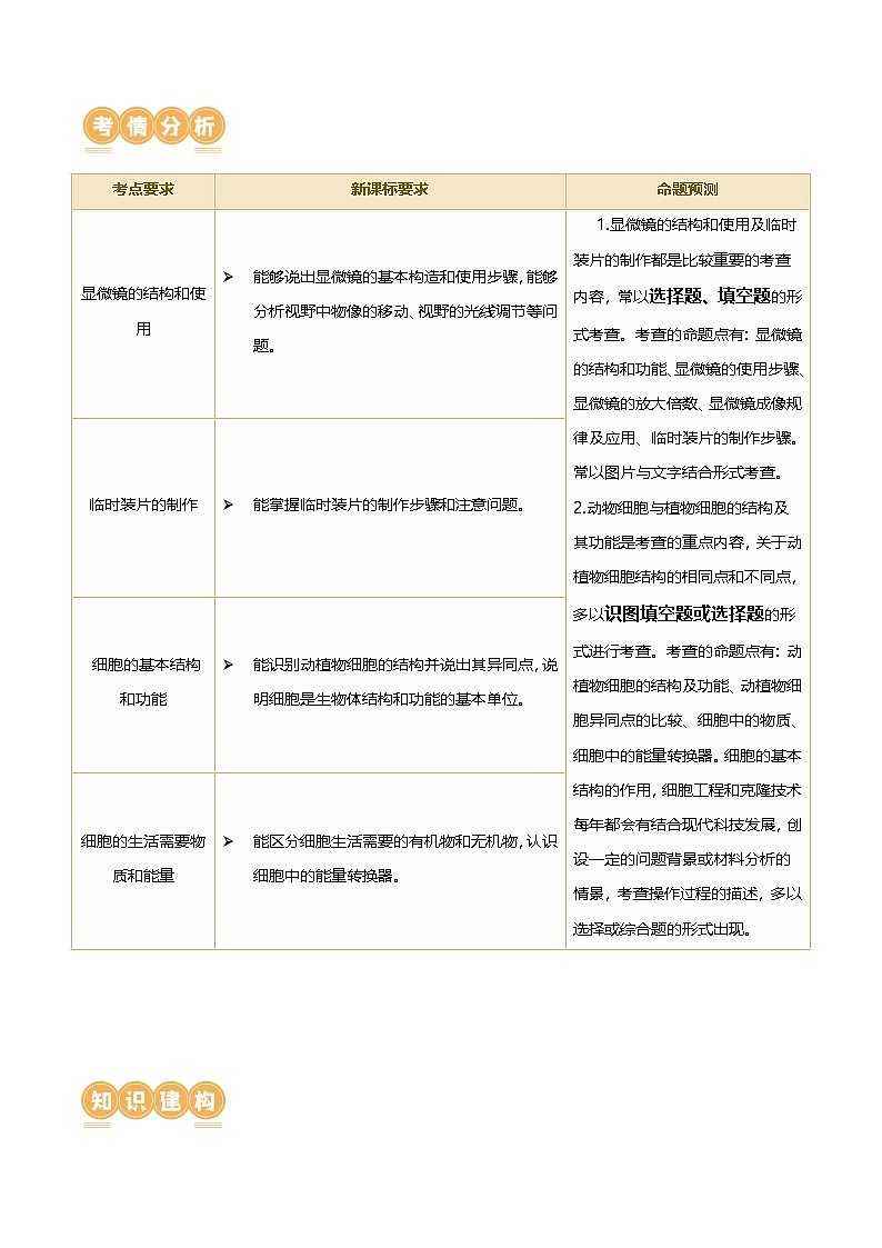
故选D。考点要求
新课标要求
命题预测
显微镜的结构和使用
能够说出显微镜的基本构造和使用步骤,能够分析视野中物像的移动、视野的光线调节等问题。
1.显微镜的结构和使用及临时装片的制作都是比较重要的考查内容,常以选择题、填空题的形式考查。考查的命题点有:显微镜的结构和功能、显微镜的使用步骤、显微镜的放大倍数、显微镜成像规律及应用、临时装片的制作步骤。常以图片与文字结合形式考查。
2.动物细胞与植物细胞的结构及其功能是考查的重点内容,关于动植物细胞结构的相同点和不同点,多以识图填空题或选择题的形式进行考查。考查的命题点有:动植物细胞的结构及功能、动植物细胞异同点的比较、细胞中的物质、细胞中的能量转换器。细胞的基本结构的作用,细胞工程和克隆技术每年都会有结合现代科技发展,创设一定的问题背景或材料分析的情景,考查操作过程的描述,多以选择或综合题的形式出现。
临时装片的制作
能掌握临时装片的制作步骤和注意问题。
细胞的基本结构和功能
能识别动植物细胞的结构并说出其异同点,说明细胞是生物体结构和功能的基本单位。
细胞的生活需要物质和能量
能区分细胞生活需要的有机物和无机物,认识细胞中的能量转换器。
目镜的长短
物镜的长短
物镜与玻片的距离
物像大小
视野范围
看到细胞数目
视野明暗
低倍镜
长
短
远
少
大
多
明
高倍镜
短
长
近
多
小
少
暗
相关试卷
这是一份(通用版)中考生物一轮复习考点练习专题09 人的由来(练习)(2份,原卷版+解析版),文件包含通用版中考生物一轮复习考点练习专题09人的由来练习原卷版docx、通用版中考生物一轮复习考点练习专题09人的由来练习解析版docx等2份试卷配套教学资源,其中试卷共30页, 欢迎下载使用。
这是一份专题02 细胞是生命活动的基本单位-备战2024年中考生物一轮复习考点帮(全国通用)(原卷版),共10页。
这是一份【2024会考】初中生物专题02 细胞是生命活动的基本单位(讲义)(原卷+解析版),文件包含专题02细胞是生命活动的基本单位讲义原卷版docx、专题02细胞是生命活动的基本单位讲义解析版docx等2份试卷配套教学资源,其中试卷共46页, 欢迎下载使用。

