所属成套资源:专题08(统计表和条形统计图)-2024-2025学年五年级数学上学期期末备考真题分类汇编(江苏专版
- 专题03(小数四则运算-口算)-2024-2025学年五年级数学上学期期末备考真题分类汇编(江苏专版)(学生版+解析) 试卷 0 次下载
- 专题04(小数四则运算-竖式计算)-2024-2025学年五年级数学上学期期末备考真题分类汇编(江苏专版)(学生版+解析) 试卷 0 次下载
- 专题05(小数四则运算-脱式计算)-2024-2025学年五年级数学上学期期末备考真题分类汇编(江苏专版)(学生版+解析) 试卷 0 次下载
- 专题06(解决问题的策略)-2024-2025学年五年级数学上学期期末备考真题分类汇编练习(江苏专版)(学生版+解析) 试卷 0 次下载
- 专题07(用字母表示数解决问题)-2024-2025学年五年级数学上学期期末备考真题分类汇编练习(江苏专版)(学生版+解析) 试卷 0 次下载
专题08(统计表和条形统计图)-2024-2025学年五年级数学上学期期末备考真题分类汇编(江苏专版)(学生版+解析)
展开
这是一份专题08(统计表和条形统计图)-2024-2025学年五年级数学上学期期末备考真题分类汇编(江苏专版)(学生版+解析),共42页。试卷主要包含了统计表和条形统计图的运用等内容,欢迎下载使用。
当前教育形式,对于小学数学核心素养能力的培养非常重要,小学生必需具有以下数学核心素养(即教师培养学生的目标和方向):
一、统计表和条形统计图的运用
1、复式统计表
复式统计表其实就是由几张单式统计表合成的,所以从复式统计表中,不仅可以横向比较、纵向比较,还可以从“合并”和“总计”中看出总体的比较情况。
2、复式条形统计图
复式条形统计图的结构比单式条形统计图更复杂,表达的信息也比单式条形统计
图更丰富,不仅便于对同一类数据进行比较,而且便于对两类相关数据进行比较。
与复式统计表相比,复式条形统计图表示的数据则更加直观、形象。
3、知识点:
(1)统计表分为单式统计表和复式统计表。复式统计表中的内容更丰富,方便各种数据的比较。
填写注意点:原始数据要准确,合计总计要细心,制表日期不忘记。
(2)条形统计图分为单式条形统计图和复式条形统计图。复式条形统计图用不同的直条表示不同的数量,更直观,更方便比较。图例是用不同的直条区分表示不同的数量。
填写注意点:直条图例要统一,数据写在直条上,制图日期不忘记。
(3)统计图比统计表更方便,更直观。
.
一、解答题
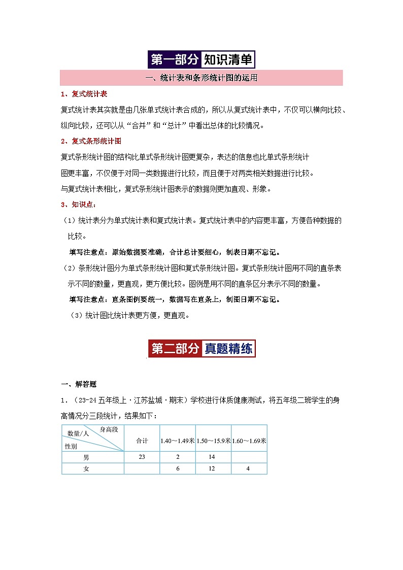
1.(23-24五年级上·江苏盐城·期末)学校进行体质健康测试,将五年级二班学生的身高情况分三段统计,结果如下:
(1)完成上面的统计表,并补全统计图。
(2)全班男生从高到矮排成一行,张杨在第20个,他的身高可能是多少?(在合适答案的括号里画“√”)
1.48米( )1.52米( )1.63米( )
(3)分析统计图中的数据信息,下面说法不正确的是( )。
A.能知道男生平均身高的范围。
B.能知道每位学生的身高。
C.可以推测这个学校五年级大多数学生的身高在1.50~1.59米之间。
2.(23-24五年级上·江苏南京·期末)学校在五年级随机抽取部分学生进行体质健康测试。已知每人参加“1分钟仰卧起坐”以及“1分钟跳绳”两个项目,每项成绩分为A、B、C、D四个等级,统计结果如下。
五年级部分学生体质健康成绩统计图
2023年12月
(1)参加测试的学生中,“1分钟仰卧起坐”人数最多的等级是( ),一共有( )人。
(2)请用直条表示这次抽测“1分钟跳绳”成绩为“D”的人数。
(3)已知全年级一共有400人,如果全部参加检测,请你预估一下“1分钟跳绳”达到A等级的大约有( )人。(填写整十数)
3.(23-24五年级上·江苏扬州·期末)看图解答。
(1)在图上填上喜欢足球的男生和女生人数。
(2)根据喜欢跳绳的男生有15人,女生有20人,在图中画出相应的直条。
(3)从图中可以看出五(1)班至少有( )人。
(4)在各项运动中,男、女生人数相差最大的是( )运动,相差最小的是( )运动。
4.(23-24五年级上·江苏苏州·期末)星光小学正在评比“书香家庭”,下表是这个学校五(3)班报名参加评比的4个家庭一年的读书情况:
五(3)班参加评比的四个家庭一年读书量统计图
(1)将统计表和统计图补充完整。
(2)这四个家庭中,孩子一年的平均读书量是_______本,父母一年的平均读书量是_______本。
(3)此次“书香家庭”评比标准:①孩子一年的读书量超过30本;②父母一年的读书量不少于孩子的一半。那么“童童”家庭( )评上“书香家庭”。(括号里填能或不能)
5.(23-24五年级上·江苏南京·期末)五(1)班喜欢各项运动的人数(每人只选择一个喜欢的项目)情况如下图。
(1)在图中填上喜欢足球的男、女生人数。
(2)根据喜欢跳绳的男生有12人,女生有18人,在图中画出相应的直条。
(3)男生喜欢( )运动和( )运动的人数同样多。
(4)各项运动中,男、女生人数相差最大的是( )运动,相差最小的是( )运动。
6.(23-24五年级上·江苏南通·期末)下图是五(3)班男、女生1分钟跳绳测试等级情况统计图:
(1)五(3)班女生共23人,全班及格等级的共14人。请将统计图补充完整。
(2)五(3)班一共有( )名学生,( )等级的男女生人数相差最小。
(3)如果将男生跳绳成绩按照从高到低排序,明明排在第14名,那么他跳绳的等级是( )。
7.(22-23五年级上·江苏镇江·期末)五年级一班男女生在语文能力考核中的合格情况如下表:
(1)根据统计图中的数据把统计表补充完整。
(2)男女生合格人数相等的项目是( );水平相差最大的项目是( )。
(3)这个班至少有( )人;全班合格人数最少的项目是( )。
8.(22-23五年级上·江苏盐城·期末)五年级(1)班同学的身高情况分三段统计,结果如下图。
根据图中的信息填写。
(1)五年级(1)班有男生( )人,女生( )人。
(2)全班男生从高到矮排成一行,张林在第5个,他的身高大约是( )。
A.1.42米B.1.52米C.1.62米
(3)全班女生从矮到高排成一行,陆丽在第16个,她的身高大约是( )。
A.1.47米B.1.57米C.1.67米
9.(22-23五年级上·江苏宿迁·期末)看图回答问题。
(1)把统计图补充完整。
(2)红星小学五年级至少有( )人。
(3)从图中可以看出男生对( )最感兴趣。
10.(22-23五年级上·江苏盐城·期末)填一填。
(1)( )年级同学植树最多,一共植树( )棵。
(2)六年级男生植树的棵数是四年级男生植树棵数的( )倍。
(3)根据上图,请你再提出一个问题,并解答。
11.(22-23五年级上·江苏徐州·期末)五年级一班同学喜欢各项运动的人数情况如图。
(1)在图中填上喜欢足球的男、女人数。
(2)根据喜欢跳绳的男生有12人,女生有18人,在图中画出相应的直条。
(3)男生喜欢哪两项运动的人数同样多?
(4)在各项运动中,男、女生人数相差最大的是( ),相差最小的是( )。
12.(22-23五年级上·江苏徐州·期末)五(1)班强强同学,收集了本班50名同学在体质健康测试中的体重数据,如下表:
(1)根据统计表,将上面的统计图补充完整。
(2)五(1)班男生有( )人,女生有( )人。
(3)从图中你还能获取哪些信息?请写出2条。
①________________________________________。
②________________________________________。
13.(22-23五年级上·江苏常州·期末)五年级同学测试一分钟跳绳,男女生成绩统计如下图。
(1)在统计图左侧的括号里填上合适的数。
(2)男生达到( )等级的人数最多,女生达到( )等级的人数最多,达到( )等级的男、女生人数相差最多。
(3)把全班男生一分钟跳绳成绩从高到低排序,小强排在第20名,他的成绩可能在什么等级?(在合适的答案后面打“√”)
优秀☐ 良好☐ 及格☐ 不及格☐
14.(23-24五年级上·江苏盐城·期末)为贯彻落实“双减”政策,实验小学延时服务开展了丰富多彩的社团活动,每个同学都至少参加了一项社团活动。下面是五(1)班同学参加社团的具体情况:
(1)参加民乐组的男生有15人,女生人数是男生的1.6倍。根据数据将统计图补充完整。
(2)参加( )组的人数最多,参加( )组男女生人数一样多。
(3)五(1)班至少有学生( )人。
15.(22-23五年级上·江苏扬州·期末)秋游之前,张老师了解五(9)班同学最喜欢玩的游乐项目(每人只能选择一项,不可以不选),收集了数据:
(1)根据统计表,将下边的统计图补充完整。
(2)五(9)班男生最喜欢玩的游乐项目是( ),女生最喜欢玩的是( )。
(3)五(9)班一共有学生( )人。
16.(22-23五年级上·江苏扬州·期末)学校进行体质健康测量,五年级(1)班学生的身高情况分三段统计,结果如图。请根据统计图,解决下面问题。
(1)这个班一共有( )名学生。
(2)全班男生从高到矮排成一行,张斌在第5个,他的身高可能是多少?(在合适答案旁的□里画“√”)
1.42米□ 1.52米 1.62米
(3)分析统计图中的数据信息,下面说法不正确的是( )。(将答案的序号填在括号里)
A.能知道每位学生的身高
B.能知道男生平均身高的范围
C.可以推测这个学校五年级大多数学生的身高在1.50~1.59米之间
17.(22-23五年级上·江苏镇江·期末)下面是东山书店第一季度售书情况统计图。
东山书店第一季度售书情况统计图
2022年4月
(1)( )月售出的成人读物最多,有( )本。
(2)这个季度平均每月售出的少儿读物的本数在( )~( )本之间。
(3)这个季度售出的少儿读物多,还是成人读物多?多多少本?
18.(22-23五年级上·江苏南京·期末)年级一班同学最喜欢的游乐项目情况如下表。
(1)请补充统计表中所缺数据。
(2)根据统计表完成统计图的制作。
五年级一班同学最喜欢的游乐项目统计图
(3)从统计图中,你能了解到什么数学信息?
19.(22-23五年级上·江苏苏州·期末)某校正在评比“书香家庭”,下面是这个学校五(3)班报名参加评比的4个家庭一年的读书情况。
五(3)班参加评比的四个家庭一年读书量统计图
①将统计表和统计图补充完整。
②这四个家庭中,孩子一年的平均读书量是( )本,父母一年的平均读书量是( )本。
③此次“书香家庭”评比要求:(1)学生一年的读书量超过30本;(2)父母一年的读书量不少于孩子的一半。你认为“真真”家庭符合评比要求吗?为什么?
20.(22-23五年级上·江苏淮安·期末)五(1)班同学对本班的清洁卫生、团结合作、文明礼貌的情况进行了调查,并将调查结果制成了下面的统计图。
(1)同学们对本班文明礼貌情况满意的有30人、不满意的有10人。画出表示本班文明礼貌情况的直条。
(2)五(1)班共有学生( )人。在调查的三个项目中,同学们对( )最满意,对( )最不满意。
数 学 核 心 素 养
会用数学眼光观察现实世界
抽象能力(包括数感、量感、符号意识)、几何直观、空间观念与创新意识。数学眼光提供了观察、探究世界的新视野,能将实际情境抽象为数学问题,能体会数学知识的实际意义。
会用数学思维思考现实世界
运算能力、推理意识或推理能力。数学为人们提供了理解、解释现实世界的思维途径,在逻辑推理中体会数学的严谨性。
会用数学语言表达现实世界
数据意识或数据观念、模型意识或模型观念、应用意识。数学建模与数据分析可以作为工具广泛应用于其他学科,体现了数学具有应用的广泛性。
四基:学生通过学习所获得的基础知识、基本技能、基本思想、基本活动经验。这些是数学学习的基础,旨在让学生不仅掌握必要的知识和技能,而且在学习过程中积累经验,形成数学思维和处理问题的方法。
四能:学生通过学习所获得的基础知识、基本技能、基本思想、基本活动经验。这些是数学学习的基础,旨在让学生不仅掌握必要的知识和技能,而且在学习过程中积累经验,形成数学思维和处理问题的方法。
家庭一年读书量/本
合计
诚诚
真真
童童
美美
孩子
134
32
26
父母
26
18
17
五年级一班男女语文能力考核合格情况统计表
年 月
性别
数据
项目
合计
基础知识
阅读
写作
课外积累
总计
( )
( )
( )
( )
( )
男生
( )
25
20
23
18
女生
( )
19
21
23
21
营养不良
体重较轻
体重正常
超重
肥胖
男生/人
2
6
12
4
2
女生/人
1
8
10
3
2
过山车
激流勇进
旋转木马
飞跃地平线
男生
4人
6人
2人
9人
女生
1人
8人
4人
6人
专题08(统计表和条形统计图的运用)-2024-2025学年五年级数学上学期
期末备考真题分类汇编(江苏专版)
当前教育形式,对于小学数学核心素养能力的培养非常重要,小学生必需具有以下数学核心素养(即教师培养学生的目标和方向):
一、统计表和条形统计图的运用
1、复式统计表
复式统计表其实就是由几张单式统计表合成的,所以从复式统计表中,不仅可以横向比较、纵向比较,还可以从“合并”和“总计”中看出总体的比较情况。
2、复式条形统计图
复式条形统计图的结构比单式条形统计图更复杂,表达的信息也比单式条形统计
图更丰富,不仅便于对同一类数据进行比较,而且便于对两类相关数据进行比较。
与复式统计表相比,复式条形统计图表示的数据则更加直观、形象。
3、知识点:
(1)统计表分为单式统计表和复式统计表。复式统计表中的内容更丰富,方便各种数据的比较。
填写注意点:原始数据要准确,合计总计要细心,制表日期不忘记。
(2)条形统计图分为单式条形统计图和复式条形统计图。复式条形统计图用不同的直条表示不同的数量,更直观,更方便比较。图例是用不同的直条区分表示不同的数量。
填写注意点:直条图例要统一,数据写在直条上,制图日期不忘记。
(3)统计图比统计表更方便,更直观。
.
一、解答题
1.(23-24五年级上·江苏盐城·期末)学校进行体质健康测试,将五年级二班学生的身高情况分三段统计,结果如下:
(1)完成上面的统计表,并补全统计图。
(2)全班男生从高到矮排成一行,张杨在第20个,他的身高可能是多少?(在合适答案的括号里画“√”)
1.48米( )1.52米( )1.63米( )
(3)分析统计图中的数据信息,下面说法不正确的是( )。
A.能知道男生平均身高的范围。
B.能知道每位学生的身高。
C.可以推测这个学校五年级大多数学生的身高在1.50~1.59米之间。
【答案】(1)见详解
(2)见详解
(3)B
【分析】(1)男生合计的人数-男生1.40~1.49米的人数-男生1.50~1.59米的人数=男生1.60~1.69米的人数;
1.40~1.49米的女生人数+1.50~1.59米的女生人数+1.60~1.69米的女生人数=女生合计的人数,据此把两个图补充完整;
(2)男生前7名的身高是1.60~1.69米,前21名的身高是1.50~1.59米,据此解答;
(3)条形统计图根据直条的长短,大约可以判断出男生平均身高的范围和推测出这个学校五年级大多数学生的身高范围,却不能知道每位学生的身高。
【详解】(1)1.60~1.69米的男生人数:23-2-14=7(人)
女生总人数:6+12+4=22(人)
(2)1.60~1.69米的男生有7人,
1.50~1.59米的男生有有14人,
14+7=21,张杨在第20个,他的身高范围是1.50~1.59米
他的身高可能是1.52米
1.48米( )1.52米(√)1.63米( )
(3)A.通过平均数的意义可知,能知道男生平均身高的范围。
B.从条形统计图中,看不出每位学生的身高。
C.从统计图中的数据可以看出,这个学校五年级大多数学生的身高在1.50~1.59米之间。
故答案为:B
2.(23-24五年级上·江苏南京·期末)学校在五年级随机抽取部分学生进行体质健康测试。已知每人参加“1分钟仰卧起坐”以及“1分钟跳绳”两个项目,每项成绩分为A、B、C、D四个等级,统计结果如下。
五年级部分学生体质健康成绩统计图
2023年12月
(1)参加测试的学生中,“1分钟仰卧起坐”人数最多的等级是( ),一共有( )人。
(2)请用直条表示这次抽测“1分钟跳绳”成绩为“D”的人数。
(3)已知全年级一共有400人,如果全部参加检测,请你预估一下“1分钟跳绳”达到A等级的大约有( )人。(填写整十数)
【答案】(1)B;18;(2)见详解;(3)160
【分析】(1)观察白色直条,找到最高的那一条对应的等级,即可知“1分钟仰卧起坐”人数最多的等级;
(2)因为总人数不变,用17+18+10+5即可求出总人数,也就是50人,再用总人数-20-16-8即可求出抽测“1分钟跳绳”成绩为“D”的人数。据此作图;
(3)每50人就有20个人1分钟跳绳”达到A等级,用400÷50即可求出400里面有几个50,再乘20即可求出400人里面“1分钟跳绳”达到A等级的大约有多少人。
【详解】(1)参加测试的学生中,“1分钟仰卧起坐”人数最多的等级是B,一共有18人。
(2)(17+18+10+5)-20-16-8
=50-20-16-8
=6(人)
如图:
(3)400÷50×20=160(人)
“1分钟跳绳”达到A等级的大约有160人。
3.(23-24五年级上·江苏扬州·期末)看图解答。
(1)在图上填上喜欢足球的男生和女生人数。
(2)根据喜欢跳绳的男生有15人,女生有20人,在图中画出相应的直条。
(3)从图中可以看出五(1)班至少有( )人。
(4)在各项运动中,男、女生人数相差最大的是( )运动,相差最小的是( )运动。
【答案】(1)(2)统计图如下:
(3)40
(4)足球;跑步
【分析】(1)(2)根据题干信息解答即可;
(3)观察统计图中的数据,将人数最多的男生人数和女生人数相加即可;
(4)分别求出每项运动的男女生人数相差多少人,再比较大小即可。
【详解】(1)(2)统计图如下:
(3)20+20=40(人)
所以,从图中可以看出五(1)班至少有40人。
(4)17-12=5(人)
20-5=15(人)
10-8=2(人)
20-13=7(人)
20-15=5(人)
15>7>5>2
所以,在各项运动中,男、女生人数相差最大的是足球运动,相差最小的是跑步运动。
4.(23-24五年级上·江苏苏州·期末)星光小学正在评比“书香家庭”,下表是这个学校五(3)班报名参加评比的4个家庭一年的读书情况:
五(3)班参加评比的四个家庭一年读书量统计图
(1)将统计表和统计图补充完整。
(2)这四个家庭中,孩子一年的平均读书量是_______本,父母一年的平均读书量是_______本。
(3)此次“书香家庭”评比标准:①孩子一年的读书量超过30本;②父母一年的读书量不少于孩子的一半。那么“童童”家庭( )评上“书香家庭”。(括号里填能或不能)
【答案】(1)见详解;(2)33.5本;22.75本;(3)能
【分析】(1)通过观察可知,诚诚读了36本,真真读了(134-36-32-26)本,美美父母读了17本,童童父母读了30本,所有父母一共读了(26+18+30+17)本,据此完整统计图表。
(2)用孩子读的总数量÷孩子的总人数,即可求出孩子一年的平均读书量;用父母读的总数量÷父母的总对数即可求出父母一年的平均读书量;
(3)根据题意可知,童童一年的读书量超过30本,且父母一年的读书量多于16本,所以“童童”家庭能评上“书香家庭”。
【详解】(1)真真:134-36-32-26=40(本)
所有父母:26+18+30+17=91(本)
五(3)班参加评比的四个家庭一年读书量统计图
(2)134÷4=33.5(本)
91÷4=22.75(本)
这四个家庭中,孩子一年的平均读书量是33.5本,父母一年的平均读书量是22.75本。
(3)32>30
32÷2=16(本)
30>16
“童童”家庭能评上“书香家庭”。
5.(23-24五年级上·江苏南京·期末)五(1)班喜欢各项运动的人数(每人只选择一个喜欢的项目)情况如下图。
(1)在图中填上喜欢足球的男、女生人数。
(2)根据喜欢跳绳的男生有12人,女生有18人,在图中画出相应的直条。
(3)男生喜欢( )运动和( )运动的人数同样多。
(4)各项运动中,男、女生人数相差最大的是( )运动,相差最小的是( )运动。
【答案】(1)见详解
(2)见详解
(3)足球;游泳
(4)足球;跑步
【分析】(1)复式条形统计图中,深色直条表示男生人数,浅色直条表示女生人数;从图中可以看出,喜欢足球运动的男生有20人,女生有5人,把人数填在图中。
(2)把喜欢跳绳的男生12人,女生18人,在图中画出相应的直条。
(3)比较男生喜欢各项运动人数的直形高度,一样高的,表示人数相同,找到对应的运动项目即可。
(4)用减法求出各项运动中男、女生人数的差值,比较大小,找出人数相差最大的运动和人数相差最小的运动。
【详解】(1)(2)如图:
(3)男生喜欢足球运动和游泳运动的人数同样多。
(4)乒乓球:17-12=5(人)
足球:20-5=15(人)
跑步:10-8=2(人)
游泳:20-13=7(人)
跳绳:18-12=6(人)
15>7>6>5>2
各项运动中,男、女生人数相差最大的是足球运动,相差最小的是跑步运动。
6.(23-24五年级上·江苏南通·期末)下图是五(3)班男、女生1分钟跳绳测试等级情况统计图:
(1)五(3)班女生共23人,全班及格等级的共14人。请将统计图补充完整。
(2)五(3)班一共有( )名学生,( )等级的男女生人数相差最小。
(3)如果将男生跳绳成绩按照从高到低排序,明明排在第14名,那么他跳绳的等级是( )。
【答案】(1)见详解
(2)45;良好
(3)及格
【分析】(1)已知全班女生共23人,用全班女生总人数减去优秀等级的女生人数、及格等级的女生人数,即可求出良好等级的女生人数;
已知全班及格等级的共14人,减去及格等级的女生人数,即是及格等级的男生人数;
据此把复式条形统计图补充完整。
(2)把各等级男生、女生人数相加,即是全班总人数;
把各等级男生、女生人数相减,求出差值,比较大小,找出差值最小的即可。
(3)从图中可知,优秀等级的男生有3人,良好等级的男生有10人,这两个等级一共有3+10=13人,而明明排在第14名,超过这两个等级的人数之和,所以他跳绳的等级是及格。
【详解】(1)女生良好等级人数:23-9-5=9(人)
男生及格等级人数:14-5=9(人)
如图:
(2)一共:3+9+10+9+9+5=45(名)
优秀等级的男女生人数相差:9-3=6(人)
良好等级的男女生人数相差:10-9=1(人)
及格等级的男女生人数相差:9-5=4(人)
1<4<6
五(3)班一共有45名学生,良好等级的男女生人数相差最小。
(3)优秀和良好等级的男生一共有:3+10=13(人)
14>13
如果将男生跳绳成绩按照从高到低排序,明明排在第14名,那么他跳绳的等级是及格。
7.(22-23五年级上·江苏镇江·期末)五年级一班男女生在语文能力考核中的合格情况如下表:
(1)根据统计图中的数据把统计表补充完整。
(2)男女生合格人数相等的项目是( );水平相差最大的项目是( )。
(3)这个班至少有( )人;全班合格人数最少的项目是( )。
【答案】(1)见详解
(2)写作;基础知识
(3)48;课外积累
【分析】(1)根据统计表提供的数据,把每组人数相加,补充完整统计表;
(2)观察统计图找出合格人数相等的项目;找出水平相差最大的项目;
(3)用男生考核人数最多的+女生考核人数最多的,就是这个班至少的人数;把各项合格人数相加,再进行比较,即可解答。
【详解】(1)
(2)基础知识:25-19=6(人)
阅读:21-20=1(人)
写作:23-23=0(人)
课外积累:21-18=3(人)
男女生合格人数相等的项目是写作;水平相差最大的项目是基础知识。
(3)25+23=48(人)
46>44>41>39
这个班至少有48人,全班合格人数最少的项目是课外累计。
【点睛】本题考查条形统计图的应用,并且考查根据条形统计图提供的信息解答问题的能力。
8.(22-23五年级上·江苏盐城·期末)五年级(1)班同学的身高情况分三段统计,结果如下图。
根据图中的信息填写。
(1)五年级(1)班有男生( )人,女生( )人。
(2)全班男生从高到矮排成一行,张林在第5个,他的身高大约是( )。
A.1.42米B.1.52米C.1.62米
(3)全班女生从矮到高排成一行,陆丽在第16个,她的身高大约是( )。
A.1.47米B.1.57米C.1.67米
【答案】(1) 21 21
(2)C
(3)B
【分析】(1)根据复式统计图中的信息,把每个身高段的人数相加即可;
(2)先根据从高到矮排列,确定张林对应的身高范围,再比较对应小数的大小确定具体的身高;
(3)先确定陆丽的身高所在的范围,再结合选项确定具体身高。
【详解】(1)男生:3+12+6=21(人)
女生:8+10+3=21(人)
(2)男生从高到矮排成一列,第5个同学身高在1.60~1.69米,
1.42<1.52<1.60<1.62<1.69。
所以张林的身高大约是1.62米。
故答案为:C
(3)女生从从矮到高排成一列第16名陆丽的身高在1.50~1.59米,
1.47<1.50<1.57<1.59<1.67。
所以陆丽的身高大约是1.57米。
故答案为:B
【点睛】读懂统计图给出的信息是解答本题的关键。
9.(22-23五年级上·江苏宿迁·期末)看图回答问题。
(1)把统计图补充完整。
(2)红星小学五年级至少有( )人。
(3)从图中可以看出男生对( )最感兴趣。
【答案】(1)见详解;
(2)331;
(3)科技
【分析】(1)观察条形统计图可知,纵轴上每格代表10人,因此从下向上由10填到80即可,另外图中阴影部分表示男生的人数,应予以说明;第三组结合平时的经验可以认为是科技组,因为男生比较喜欢科技;
(2)把每个兴趣小组的男女生人数相加即可;
(3)根据统计图可知,科技组的男生人数最多,可见男生对科技最感兴趣。
【详解】统计图补充如下:
(2)(56+48)+(23+32)+(67+34)+(18+53)
=104+55+101+71
=331(人)
答:红星小学五年级至少有331人。
(3)从图中可看出男生对科技最感兴趣。
【点睛】此题主要考查的是如何从复式条形统计图中获取信息,然后再分析、解答问题的能力。
10.(22-23五年级上·江苏盐城·期末)填一填。
(1)( )年级同学植树最多,一共植树( )棵。
(2)六年级男生植树的棵数是四年级男生植树棵数的( )倍。
(3)根据上图,请你再提出一个问题,并解答。
【答案】(1)六;330;(2)1.5;(3)见详解
【分析】(1)先用加法计算每个年级植树的总棵数,再比较即可;
(2)用六年级男生植树的棵数除以四年级男生植树棵数即可;
(3)提出的问题合理即可,例如:哪个年级同学植树最少?通过比较可得出结果。
【详解】(1)三年级:90+65=155(棵)
四年级:120+90=210(棵)
五年级:150+130=280(棵)
六年级:180+150=330(棵)
155<210<280<330
六年级同学植树最多,一共植树330棵。
(2)180÷120=1.5
六年级男生植树的棵数是四年级男生植树棵数的1.5倍。
(3)问题:哪个年级同学植树最少?
答:三年级同学植树最多。(答案不唯一)
11.(22-23五年级上·江苏徐州·期末)五年级一班同学喜欢各项运动的人数情况如图。
(1)在图中填上喜欢足球的男、女人数。
(2)根据喜欢跳绳的男生有12人,女生有18人,在图中画出相应的直条。
(3)男生喜欢哪两项运动的人数同样多?
(4)在各项运动中,男、女生人数相差最大的是( ),相差最小的是( )。
【答案】(1)(2)见详解。
(3)足球和游泳。
(4)足球;跑步
【分析】(1)根据统计图中的直条,标出人数即可;
(2)根据喜欢跳绳的男生有12人,女生有18人,在图中画出相应的直条即可;
(3)观察统计图,表示男生喜欢的运动中,哪两个直条高度相等,就表示喜欢这两项运动的人数相等。
(4)分别计算出各项运动中男生与女生的差,再比较大小解答。
【详解】(1)(2)如图:
(3)由统计图可知,男生喜欢足球和游泳运动的人数同样多;
(4)乒乓球:17-12=5(人)
足球:20-5=15(人)
跑步:10-8=2(人)
游泳:20-13=7(人)
跳绳:18-12=6(人)
15>7>6>2
在各项运动中,男、女生人数相差最大的是足球运动;相差最小的是跑步运动。
【点睛】此题主要考查的是如何观察复式条形统计图,并从图中获取信息,然后再进行解答即可。
12.(22-23五年级上·江苏徐州·期末)五(1)班强强同学,收集了本班50名同学在体质健康测试中的体重数据,如下表:
(1)根据统计表,将上面的统计图补充完整。
(2)五(1)班男生有( )人,女生有( )人。
(3)从图中你还能获取哪些信息?请写出2条。
①________________________________________。
②________________________________________。
【答案】(1)见详解;
(2)26,24;
(3)见详解。
【分析】(1)从数据表中找到体重较轻的人数数量,在统计图中画出对应的条形图;
(2)把各个项目的人数相加即可得出男女生各有有多少人;
(3)①体重正常的男生比女生多几人?用体重正常的男生数量减去女生数量即可解答;
②肥胖的的男生多还是女生多?用肥胖的男生人数和女生人数进行比较即可解答。
【详解】如图:
(2)2+6+12+4+2
=8+12+4+2
=20+4+2
=24+2
=26(人)
1+8+10+3+2
=9+10+3+2
=19+3+2
=22+2
=24(人)
男生有26人,女生有24人。
(3)①体重正常的男生比女生多几人?
12-10=2(人)
答:体重正常的男生比女生多2人。
②肥胖的的男生多还是女生多?用肥胖的男生人数和女生人数进行比较即可解答。
2=2
答:肥胖的的男生和女生一样多。
【点睛】本题考查了学生统计图表的填补以及从统计图中获取信息的能力。
13.(22-23五年级上·江苏常州·期末)五年级同学测试一分钟跳绳,男女生成绩统计如下图。
(1)在统计图左侧的括号里填上合适的数。
(2)男生达到( )等级的人数最多,女生达到( )等级的人数最多,达到( )等级的男、女生人数相差最多。
(3)把全班男生一分钟跳绳成绩从高到低排序,小强排在第20名,他的成绩可能在什么等级?(在合适的答案后面打“√”)
优秀☐ 良好☐ 及格☐ 不及格☐
【答案】(1)见详解
(2)优秀;良好;及格
(3)良好
【分析】(1)通过条形统计图可知,每格表示2人,据此在统计图左侧的括号里填上合适的数即可;
(2)通过条形统计图上的数据解答即可;
(3)由统计图可知,男生中达到优秀的人数有16人,达到良好的人数有12人,据此解答即可。
【详解】(1)如图所示:
(2)男生达到优秀等级的人数最多,女生达到良好等级的人数最多,达到及格等级的男、女生人数相差最多。
(3)因为男生中达到优秀的人数有16人,达到良好的人数有12人,所以小强的成绩可能在良好等级。优秀☐ 良好 及格☐ 不及格☐
【点睛】本题考查条形统计图,通过统计图分析出相应的数据是解题的关键。
14.(23-24五年级上·江苏盐城·期末)为贯彻落实“双减”政策,实验小学延时服务开展了丰富多彩的社团活动,每个同学都至少参加了一项社团活动。下面是五(1)班同学参加社团的具体情况:
(1)参加民乐组的男生有15人,女生人数是男生的1.6倍。根据数据将统计图补充完整。
(2)参加( )组的人数最多,参加( )组男女生人数一样多。
(3)五(1)班至少有学生( )人。
【答案】(1)见详解
(2)电脑;科技
(3)50
【分析】(1)根据男生有15人,女生人数是男生的1.6倍,先求出女生人数,然后再补充统计图;
(2)通过计算不同组的人数和,再比较得出人数最多的组和男女生人数一样多的组。
(3)由于每个学生可以参加多个小组,我们可以假设所有男生都参加了电脑组,所有女生都参加美术组,那么电脑组男生人数与美术组的女生人数的和,就是五(1)班至少有的学生人数。
【详解】(1)女生人数:15×1.6=24(人)。
根据数据将统计图补充完整,如图所示:
(2)电脑组:男生25人,女生22人,共25+22=47(人)
美术组:男生17人,女生25人,共17+25=42(人)
科技组:男生15人,女生15人,共15+15=30(人)
民乐组:男生15人,女生24人,共15+24=39(人)
47>42>39>30
所以参加电脑组的人数最多,参加科技组男女生人数一样多。
(3)25+25=50(人)
所以五(1)班至少有学生50人。(答案不唯一)
15.(22-23五年级上·江苏扬州·期末)秋游之前,张老师了解五(9)班同学最喜欢玩的游乐项目(每人只能选择一项,不可以不选),收集了数据:
(1)根据统计表,将下边的统计图补充完整。
(2)五(9)班男生最喜欢玩的游乐项目是( ),女生最喜欢玩的是( )。
(3)五(9)班一共有学生( )人。
【答案】(1)见详解
(2)飞跃地平线;激流勇进
(3)40
【分析】(1)根据统计表中补全条形统计图;
(2)男生、女生条形最高的即为最喜欢的项目,则分别是人数最多的项目;
(3)由于班级中每人只能选择一种喜好并且不可以不选,人数全部加起来即可得到答案。
【详解】(1)如图:
(2)五(9)班男生最喜欢玩的游乐项目是飞跃地平线,女生最喜欢玩的是激流勇进。
(3)4+6+2+9+1+8+4+6=40(人)
五(9)班一共有学生40人。
【点睛】本题主要考查的是统计表及条形统计图,解题的关键是熟练掌握从统计表中找出数据以及条形统计图的绘制,进而得出答案。
16.(22-23五年级上·江苏扬州·期末)学校进行体质健康测量,五年级(1)班学生的身高情况分三段统计,结果如图。请根据统计图,解决下面问题。
(1)这个班一共有( )名学生。
(2)全班男生从高到矮排成一行,张斌在第5个,他的身高可能是多少?(在合适答案旁的□里画“√”)
1.42米□ 1.52米 1.62米
(3)分析统计图中的数据信息,下面说法不正确的是( )。(将答案的序号填在括号里)
A.能知道每位学生的身高
B.能知道男生平均身高的范围
C.可以推测这个学校五年级大多数学生的身高在1.50~1.59米之间
【答案】(1)42
(2)见详解
(3)A
【分析】(1)把统计图中每个身高段的男、女生人数相加即是全班人数。
(2)从统计图中可知,全班男生最高的有6人,全班男生从高到矮排成一行,张斌在第5个,那么他的身高应该在1.60~1.69米之间。
(3)根据复式条形统计图的特点以及统计图提供的信息,逐项进行分析判断。
【详解】(1)8+3+10+12+3+6=42(名)
这个班一共有42名学生。
(2)张斌的身高应该在1.60~1.69米之间。
1.42<1.60,1.52<1.60,1.60<1.62<1.69
张斌的身高可能是1.62米。
(3)A.从统计图中不能知道每位学生的身高,原题说法不正确;
B.从统计图中能知道男生平均身高的范围,原题说法正确;
C.因为身高在1.50~1.59米之间的学生人数最多,所以可以推测这个学校五年级大多数学生的身高在1.50~1.59米之间,原题说法正确。
故答案为:A
【点睛】理解掌握条形统计图的特点及作用,并且能够根据统计图提供的信息,解决有关的实际问题。
17.(22-23五年级上·江苏镇江·期末)下面是东山书店第一季度售书情况统计图。
东山书店第一季度售书情况统计图
2022年4月
(1)( )月售出的成人读物最多,有( )本。
(2)这个季度平均每月售出的少儿读物的本数在( )~( )本之间。
(3)这个季度售出的少儿读物多,还是成人读物多?多多少本?
【答案】(1)三;300(2)220;390(3)少儿读物;50本
【分析】(1)从东山书店第一季度售出书情况统计图可直接看出售出的成人读物最多的在三月,有300本;
(2)这个季度售出的少儿读物的本数最多的是在二月,有390本;最少的是在三月,有220本,所以售出的少儿读物的本数在220~390本之间;
(3)计算出这个季度售出的少儿读物总本数和售出的成人读物总本数,所得结果相比较,用总本数多的减去总本数少的,计算出多多少本。
【详解】(1)根据东山书店第一季度售书情况统计图可知,三月售出的成人读物最多,有300本。
(2)这个季度平均每月售出的少儿读物的本数在220~390本之间。
(3)少儿读物:250+390+220=860(本)
成人读物:230+280+300=810(本)
860-810=50(本)
答:这个季度售出的少儿读物多,多50本。
【点睛】解答本题的关键是抓住统计图的信息,结合问题进行分析即可完成解答。
18.(22-23五年级上·江苏南京·期末)年级一班同学最喜欢的游乐项目情况如下表。
(1)请补充统计表中所缺数据。
(2)根据统计表完成统计图的制作。
五年级一班同学最喜欢的游乐项目统计图
(3)从统计图中,你能了解到什么数学信息?
【答案】(1)见详解
(2)见详解
(3)见详解
【分析】(1)过山车男生人数加女生人数求出玩过山车总人数;时空飞船总人数减去玩时空飞船的女生人数,求出玩时空飞船的男生人数;将玩所有项目的男生人数相加等于合计男生人数;用总人数减去男生总人数,求出女生总人数;用女生总人数减去参加其他游乐项目的女生人数求出玩旋转木马的女生人数;玩旋转木马的女生人数加上玩旋转木马的男生人数求出玩旋转木马的总人数。
(2)根据统计表中数据,按照复式条形统计图的绘制方法,完成复式条形统计图;
(3)结合统计图中的数据和生活常识作答,该题答案不唯一。
【详解】(1)过山车总计人数:12+1=13(人)
时空飞船男生人数:14-8=6(人)
男生合计人数:12+6+2+2=22(人)
女生合计人数:45-22=23(人)
旋转木马女生人数:23-1-8-4=10(人)
旋转木马总人数:2+10=12(人)
填表如下: 2024年1月
(2)画图如下:
(3)从统计图中看出,男生喜欢过山车,女生喜欢旋转木马。(答案不唯一)
19.(22-23五年级上·江苏苏州·期末)某校正在评比“书香家庭”,下面是这个学校五(3)班报名参加评比的4个家庭一年的读书情况。
五(3)班参加评比的四个家庭一年读书量统计图
①将统计表和统计图补充完整。
②这四个家庭中,孩子一年的平均读书量是( )本,父母一年的平均读书量是( )本。
③此次“书香家庭”评比要求:(1)学生一年的读书量超过30本;(2)父母一年的读书量不少于孩子的一半。你认为“真真”家庭符合评比要求吗?为什么?
【答案】(1)图见详解
(2)33.5;22.75
(3)不符合,原因见详解
【分析】(1)根据统计图可知,诚诚读了36本,再用一年孩子读书的总本书-诚诚读书的本数-童童读书的本数-美美读书的本数,求出真真读书的本数;再根据统计图提供的信息可知,童童父母一年读书的本数,再计算出父母一年读书的本数,完成统计表和统计图。
(2)分别用孩子和分母合计的读书量除以4即可;
(3)根据统计表,找出真真一年的读的本数,再除以2,求出真真一年读书量的一半是多少本,再和父母读书量比较,大于父母读书量,不符合评比,小于父母读书量,符合评比;据此解答。
【详解】
(1)诚诚读了36本;
真真:134-36-32-26
=98-32-26
=66-26
=40(本)
童童父母读了30本;
父母读书本数:26+18+30+17
=44+30+17
=74+17
=91(本)
统计表如下:
统计图如下:
(2)134÷4=33.5(本)
91÷4=22.75(本)
这四个家庭中,孩子一年的平均读书量是33.5本,父母一年的平均读书量是22.75本。
(3)真真一年读了40本,父母读了:40÷2=20(本)
18<20,“真真”家庭不符合评比要求,父母一年的读书量少于孩子的一半,所以不符合。
20.(22-23五年级上·江苏淮安·期末)五(1)班同学对本班的清洁卫生、团结合作、文明礼貌的情况进行了调查,并将调查结果制成了下面的统计图。
(1)同学们对本班文明礼貌情况满意的有30人、不满意的有10人。画出表示本班文明礼貌情况的直条。
(2)五(1)班共有学生( )人。在调查的三个项目中,同学们对( )最满意,对( )最不满意。
【答案】(1)见详解
(2)120;清洁卫生;团结合作
【分析】(1)根据数据画出长短不同的直条,将表示满意的直条图上颜色,并注明数量即可;
(2)分别将对本班的清洁卫生、团结合作、文明礼貌的满意和不满意的人数相加,即可求出总人数;观察统计图,直条越高表示人数越多,直条越矮表示人数越少。
【详解】
(1)
(2)38+2+16+24+30+10=120(人)
五(1)班共有学生120人。在调查的三个项目中,同学们对清洁卫生最满意,对团结合作最不满意。
数 学 核 心 素 养
会用数学眼光观察现实世界
抽象能力(包括数感、量感、符号意识)、几何直观、空间观念与创新意识。数学眼光提供了观察、探究世界的新视野,能将实际情境抽象为数学问题,能体会数学知识的实际意义。
会用数学思维思考现实世界
运算能力、推理意识或推理能力。数学为人们提供了理解、解释现实世界的思维途径,在逻辑推理中体会数学的严谨性。
会用数学语言表达现实世界
数据意识或数据观念、模型意识或模型观念、应用意识。数学建模与数据分析可以作为工具广泛应用于其他学科,体现了数学具有应用的广泛性。
四基:学生通过学习所获得的基础知识、基本技能、基本思想、基本活动经验。这些是数学学习的基础,旨在让学生不仅掌握必要的知识和技能,而且在学习过程中积累经验,形成数学思维和处理问题的方法。
四能:学生通过学习所获得的基础知识、基本技能、基本思想、基本活动经验。这些是数学学习的基础,旨在让学生不仅掌握必要的知识和技能,而且在学习过程中积累经验,形成数学思维和处理问题的方法。
家庭一年读书量/本
合计
诚诚
真真
童童
美美
孩子
134
32
26
父母
26
18
17
家庭一年读书量/本
合计
诚诚
真真
童童
美美
孩子
134
36
40
32
26
父母
91
26
18
30
17
五年级一班男女语文能力考核合格情况统计表
年 月
性别
数据
项目
合计
基础知识
阅读
写作
课外积累
总计
( )
( )
( )
( )
( )
男生
( )
25
20
23
18
女生
( )
19
21
23
21
五年级一班男女语文能力考核合格情况统计表
年 月
性别
数据
项目
合计
基础
知识
阅读
写作
课外
积累
总计
170
44
41
46
39
男生
86
25
20
23
18
女生
84
19
21
23
21
营养不良
体重较轻
体重正常
超重
肥胖
男生/人
2
6
12
4
2
女生/人
1
8
10
3
2
过山车
激流勇进
旋转木马
飞跃地平线
男生
4人
6人
2人
9人
女生
1人
8人
4人
6人
相关试卷
这是一份专题08(比的性质及应用)-2024-2025学年六年级数学上学期期末备考真题分类汇编(江苏专版)(学生版+解析),共32页。试卷主要包含了比的性质及应用,用比解决问题等内容,欢迎下载使用。
这是一份专题08(整数四则混合运算计算)-2024-2025学年四年级数学上学期期末备考真题分类汇编(江苏专版)(学生版+解析),共43页。试卷主要包含了不含括号的混合运算,含有小括的混合运算,含有中括号的混合运算等内容,欢迎下载使用。
这是一份专题05(统计表和条形统计图的应用)-2024-2025学年四年级数学上学期期末备考真题分类汇编(江苏专版)(学生版+解析),共72页。试卷主要包含了统计表,数据的分段整理统计,条形统计图,平均数,142等内容,欢迎下载使用。

