湖南省岳阳市2024-2025学年九年级上学期11月期中考试化学试题(解析版)
展开这是一份湖南省岳阳市2024-2025学年九年级上学期11月期中考试化学试题(解析版),共16页。试卷主要包含了选择题,填空题,实验与探究题,计算题等内容,欢迎下载使用。
可能用到的相对原子质量:H-1 C-12 O-16 N-14 S-32
一、选择题。(本题共15小题,每小题3分,共45分。每小题只有一个选项符合题意,请将正确答案填入答案栏中)
1. 下列词语包含的变化中,有一种与其他三种有本质区别,该词语是
A. 沙里淘金B. 蜡炬成灰C. 冰雪消融D. 花香四溢
【答案】B
【解析】
【详解】沙里淘金过程没有新物质生成,属于物理变化;蜡炬成灰过程有新物质生成,属于化学变化;冰雪消融过程没有新物质生成,属于物理变化;花香四溢过程没有新物质生成,属于物理变化。所以B与其他三种变化有本质区别,故选:B。
2. 下列关于几种气体的说法中,不正确的是
A. 氧气可与铁反应生成四氧化三铁
B. 二氧化硫是一种没有颜色和气味的气体
C. 稀有气体在通电时能发出不同颜色的光,可制作霓虹灯
D. 氮气的化学性质不活泼,可在食品包袋中充入氮气以防腐
【答案】B
【解析】
【详解】A、铁能与氧气在点燃的条件下反应生成四氧化三铁,故选项说法正确;
B、二氧化硫是一种没有颜色但是有刺激性气味的气体,故选项说法错误;
C、稀有气体通电时能发出不同颜色的光,可用于制作霓虹灯等,故选项说法正确;
D、氮气的化学性质不活泼,可填充于食品包装中用于防腐,故选项说法正确。
故选:B。
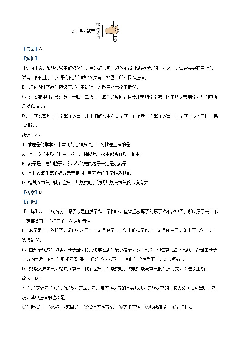
3. 下图是实验过程中的部分操作其中正确的是
A. 给液体加热B. 溶解C. 过滤D. 振荡试管
【答案】A
【解析】
【详解】A、加热试管中的液体时,用外焰加热,液体不超过试管容积的三分之一,试管夹夹在中上部,试管口斜向上,与水平方向大约成45°夹角,故图中所示操作正确;
B、溶解固体药品时应该在烧杯中进行,故图中所示操作错误;
C、过滤液体时,要注意“一贴、二低、三靠”的原则,且要用玻璃棒引流,图中缺少玻璃棒,故图中所示操作错误;
D、振荡试管时,手指拿住试管,用手腕的力量左右振荡,而不是手指拿住试管上下振荡,故图中所示操作错误。
故选:A。
4. 推理是化学学习中常用的思维方法,下列推理正确的是
A. 原子核是由质子和中子构成,所以原子核中都含有质子和中子
B. 离子是带电的粒子,所以带负电的粒子一定是阴离子
C. 水和过氧化氢的组成元素相同,则两者的化学性质相似
D. 蜡烛在氧气中比在空气中燃烧更旺,说明燃烧与氧气的浓度有关
【答案】D
【解析】
【详解】A、一般情况下原子核是由质子和中子构成,但普通氢原子的原子核不含中子,所以原子核中不一定都含有质子和中子,A选项错误;
B、离子是带电的粒子,带电的粒子不一定是离子,带负电的粒子也不一定是阴离子,如电子带负电,B选项错误;
C、由分子构成的物质,分子是保持其化学性质的最小粒子。水(H2O)和过氧化氢(H2O2)都是由分子构成的物质,它们的组成元素相同,但分子构成不同,因此化学性质不同,C选项错误;
D、燃烧需要氧气,蜡烛在氧气中比在空气中燃烧更旺,说明燃烧与氧气的浓度有关,D选项正确。
故选:D。
5. 化学实验是学习化学的基本方法,是开展实验探究的重要形式。实验探究的一般思路可归纳出以下选项,其中正确的选项是
①分析推理 ②明确探究目的 ③设计实验方案 ④实施实验 ⑤形成结论 ⑥获取证据
A. ②④⑤⑥③①B. ①②③④⑤⑥C. ②③④⑥①⑤D. ②④③①⑥⑤
【答案】C
【解析】
【详解】通常情况下,实验探究的一般思路可归纳为:明确探究目的→设计实验方案→实施实验→获取证据→分析推理→形成结论,正确的顺序为:②③④⑥①⑤。
故选:C。
6. 下列反应中属于氧化反应,但不属于化合反应的是
A.
B.
C.
D.
【答案】D
【解析】
【分析】 化合反应是指由两种或两种以上物质反应生成另外一种物质的反应;物质与氧发生的反应属于氧化反应,利用该知识分析。
【详解】化合反应是指由两种或两种以上物质反应生成另外一种物质的反应;物质与氧发生的反应属于氧化反应。
A、在反应中,反应物是一种,生成物是三种,属于分解反应,且该反应不属于氧化反应,故选项错误;
B、的反应既是氧化反应,又是化合反应,故选项错误;
C、的反应既是氧化反应,又是化合反应,故选项错误;
D、的反应是氧化反应,但是不属于化合反应,故选项正确。
故选D。
【点睛】题主要考查反应类型方面的知识,解答时要分析反应物和生成物的种类,然后再根据各种反应类型的概念进行分析、判断,从而得出正确的结论。
7. 某同学利用图甲所示装置测定空气中氧气的含量,其中燃烧匙内的白磷用电加热装置点燃,瓶内气压用气体压强传感器测定,其变化如图乙所示。则下列分析合理的是( )
A. t1时刻后的一段时间能观察到白磷燃烧产生大量白色烟雾
B. 从瓶内气压达到最高点直至t2时刻,瓶内温度始终保持不变
C. 根据t2时刻瓶内的气压值,可以计算出氧气占空气体积的百分比
D. t3时刻后的一段时间内瓶内气压又显著增加,其原因是温度又升高了
【答案】C
【解析】
【分析】A、根据白磷燃烧产物的状态来分析;
B、根据白磷燃烧放热来分析;
C、根据空气的组成来分析;
D、根据实验温度冷却后打开止水夹,水进入瓶内来分析。
【详解】A、白磷燃烧生成五氧化二磷固体小颗粒,产生大量的白烟,选项A不正确;
B、从瓶内气压达到最高点直至t2时刻,瓶内温度由低到高,然后慢慢降低至室温,选项B不正确;
C、通过t2时刻瓶内的气压值,可以计算得出氧气约占空气体积的×100%=20%,选项C正确;
D、t3时刻后的一段时间内瓶内气压又显著增加,其原因是液体进入瓶内后,瓶内气体体积减小,导致气压显著增大,而不是由温度升高造成的,选项D不正确。
故选C。
【点睛】合理设计实验,科学地进行实验、分析实验,是得出正确实验结论前提,因此要学会设计实验、进行实验、分析实验,为学好化学知识奠定基础。
8. 下列物质中非金属元素的化合价有显正价的是
A. B. C. D.
【答案】B
【解析】
【详解】A、CaH2中非金属元素为氢元素,其中金属元素钙显正价,根据在化合物中正负化合价代数和为零,氢元素显负价,选项错误;
B、KIO3中非金属元素为碘元素和氧元素,其中钾元素显+1价,氧元素显-2价,设碘元素的化合价是x,根据在化合物中正负化合价代数和为零,可得:(+1)+x+(-2)×3=0,则x=+5价,选项正确;
C、NaAlO2中非金属元素为氧元素,其中钠元素显+1价,铝元素显+3价,设氧元素的化合价是x,根据在化合物中正负化合价代数和为零,可得:(+1)+(+3)+2x=0,则x=-2价,选项错误;
D、FeS2中硫元素为非金属元素,其中铁元素显正价,所以硫元素显负价,选项错误;
故选B。
9. 如图是镁和氯两种元素的有关信息,下列说法正确的是
A. 镁的相对原子质量是24.31gB. 镁原子结构图中X=10.
C. 镁、氯都是非金属元素D. 氯元素的原子序数为17
【答案】D
【解析】
【详解】A、根据图中元素周期表可以获得的信息可知镁氯原子的相对原子质量是24.31,单位不是g,故选项说法错误;
B、原子中质子数=核外电子数,镁原子结构图中X=12-2-2=8,故选项说法错误;
C、镁是金属元素,氯是非金属元素,故选项说法错误;
D、根据元素周期表中的一格中获取的信息,氯元素的原子序数为17,故选项说法正确。
故选:D
10. 下列符号所表示的粒子能保持氢气的化学性质的是
A. 2HB. H2C. H2OD. 2H+
【答案】B
【解析】
【详解】氢气是由氢分子构成的,由分子构成的物质中分子是保持物质化学性质的最小粒子,故保持氢气化学性质的最小粒子是氢分子。
A、2H表示2个氢原子,选项错误;
B、H2是氢气的化学式可以表示氢分子,选项正确;
C、H2O是水的化学式,可以表示水分子,选项错误;
D、2H+表示2个氢离子,选项错误;
故选B。
11. 如图是我们学过的蒸馏装置,关于蒸馏实验说法不正确的是
A. 加热蒸馏烧瓶必须垫石棉网B. 图中冷凝水的流动方向是A→B
C. 温度计应该放在蒸馏烧瓶的支管口,测气体温度D. 烧瓶中碎瓷片的作用是防止液体暴沸
【答案】B
【解析】
【详解】A、蒸馏烧瓶不能直接加热,因此加热蒸馏烧瓶必须垫石棉网 ,故A正确;
B、实验时,以保证水充满冷凝管,起到充分冷凝,冷凝管应适当倾斜,冷凝管应从下口进水,上口出水,故其进、出水的方向是B进A出,即图中冷凝水的流动方向是B→A,故B不正确;
C、温度计在实验中经常使用,图中位置错误,水银球不能插入液态水中温度计水银球在蒸馏烧瓶支管口处,故C正确;
D、在蒸馏烧瓶中加碎瓷片的作用是防止暴沸,故D正确;
故选B。
12. 实验室用加热高锰酸钾制取氧气,并用排水法收集时,装药品试管破裂了,其可能原因是( )
①装药品前忘了检查气密性 ②试管口没有略向下倾斜 ③试管没有均匀预热 ④收集完氧气,先熄灭酒精灯,后取出水中导管 ⑤试管外壁潮湿 ⑥夹试管的铁夹夹得太紧
A ①③④B. ②③④C. ②④⑤D. ②③④⑤⑥
【答案】D
【解析】
【详解】①装药品前忘了检查气密性,可能导致收集不到氧气,不会造成试管破裂;
②试管口没有略向下倾斜,冷凝水会回流到热的试管底部,炸裂试管;
③试管没有均匀预热,会造成试管受热不均匀而破裂;
④收集完氧气,先熄灭酒精灯,后取出水中导管,水槽内的水可能倒吸入试管,使试管因骤然冷却而炸裂;
⑤试管外壁潮湿,加热过程中会造成试管受热不均匀而破裂;
⑥夹试管的铁夹夹得太紧,会造成试管破裂;
则②③④⑤⑥中的原因会造成试管破裂,故选D。
13. 以下测量数据合理的是
A. 用托盘天平称取150kg的食盐
B. 用25mL的量筒量取21.5mL的碳粉
C. 用普通温度计测得室温34.68℃
D. 用10mL的量筒量取7.5mL的水
【答案】D
【解析】
【详解】A、托盘天平最多只能称取几千克,不能用托盘天平称取150kg的食盐,故测量数据不合理;
B、量筒用于量取液体体积,不用于量取粉末,故测量数据不合理;
C.普通温度计能准确到0.1℃,用普通温度计无法显示室温为34.68℃,故C测量数据不合理。
D.选取量筒时,尽量选用能一次量取的最小规格的量筒,应使用10mL的量筒;且10mL量筒的精确度为0.1mL,可用10mL量筒量取7.5mL水,故D测量数据合理。
故选D。
14. 中秋节是中华民族重要的传统节日,民间有吃月饼的习俗。吃月饼中含有丰富的糖类物质,其中蔗糖的化学式为C12H22O11。下列关于蔗糖的说法正确的是
A. 由碳、氢、氧三种元素组成B. 蔗糖中氢元素的质量分数最大
C. 相对分子质量为340D. 蔗糖中含有45个原子
【答案】A
【解析】
【详解】A、蔗糖的化学式为C12H22O11,由碳、氢、氧三种元素组成,故选项说法正确;
B、蔗糖中碳、氢、氧元素的质量比为(12×12):(1×22):(16×11)=72:11:88,则蔗糖中氧元素的质量分数最大,故选项说法错误;
C、蔗糖的相对分子质量为12×12+1×22+16×11=342,故选项说法错误;
D、蔗糖是由蔗糖分子构成的,1个蔗糖分子中含有45个原子,故选项说法错误。
故选:A。
15. 室温下某气体可能是SO2、CO、N2中的一种或几种组成,测得该气体中氧元素的质量分数为50%,则该气体可能为下列组成中的
①SO2 ②SO2、CO ③SO2、N2 ④CO、N2 ⑤SO2、CO、N2
A. ①③④B. ②③⑤C. ①④⑤D. ②④⑤
【答案】C
【解析】
【详解】因为SO2中氧元素质量分数为;CO氧元素质量分数为;N2中氧元素的质量分数为0。题中50%为混合气体中氧元素质量分数的平均值;所以该气体可能为:可能是纯净的SO2; 也可以一种大于50%一种小于50%, 即CO与N2;也可以是三种气体的混合物;不可能出现SO2与CO、SO2与N2的组合。
故选:C。
二、填空题(本题共5小题,每空2分,共30分)
16. “围炉读书”和“旅游赏花”都是人们喜欢的休闲交友方式。
(1)“围炉读书”时常用木炭作燃料,木炭燃烧生成物的化学式是______。
(2)“旅游赏花”时闻到了花的清香,说明分子具有的性质是______。
【答案】(1)CO2 (2)分子很小,并在不断运动
【解析】
【小问1详解】
木炭主要成分碳,碳燃烧反应生成二氧化碳,其化学式为:CO2;
【小问2详解】
“月下赏梅”时闻到了梅花的清香,是因为梅花中含有的香味分子很小,在不停地运动,向四周扩散,使人们闻到梅花的香味。
17. 如图是教材中元素周期表的一部分,表中的数字编号①和②各表示一种元素。
请回答:
(1)①所表示元素的质子数为______。
(2)②表示硅元素,晶体硅广泛应用于芯片、太阳能光伏板的生产中,给人类的生活带来了便利,请画出硅元素的原子结构示意图______;写出二氧化硅的化学式______。
(3)元素F和Cl化学性质相似,原因是_______。
【答案】(1)8 (2) ①. ②. SiO2 (3)最外层电子数相同
【解析】
【小问1详解】
由图可知,①是第8号元素氧元素,原子序数为8,核内质子数=原子序数=8;
【小问2详解】
由图可知,②是第14号元素,其原子核内有14个质子,核外由14个电子,分三层排布,由内至外分别为2、8、4,故硅的原子结构示意图为:;
二氧化硅中氧元素的化合价为-2,硅元素的化合价为+4,其化学式为:SiO2;
【小问3详解】
元素F和Cl位于同一个族,其最外层电子数相同,所以化学性质相似。
18. 2023年5月30日,我国神舟十六号载人航天飞船成功发射。为保证航天员正常的生命活动,空间站内的空气应与我们周围的空气组成相近,主要采用以下循环系统。
(1)空间站内空气中含量最多的气体是_____(填化学式)。
(2)补充氧气的化学反应有_______ (填序号)。
(3)此系统中循环利用的物质有______(填化学式)。
【答案】(1)N2 (2)①③
(3)H2、H2O、CO2、O2
【解析】
【小问1详解】
空间站内的空气需与我们周围的空气组成相近,所以空间站内空气中含量最多的气体是氮气,化学式为:N2;
【小问2详解】
根据图示可知,①水电解生成氢气和氧气,③二氧化碳和超氧化物反应生成氧气,以此来补充空间站内的氧气;
【小问3详解】
反应①中水被消耗,反应④中水生成,所以水属于循环利用物质;反应①中氢气生成,反应④中氢气消耗,所以氢气属于循环利用物质;反应①中氧气生成,反应②中氧气消耗,所以氧气属于循环利用物质;反应②中二氧化碳生成,反应③中二氧化碳消耗,所以二氧化碳属于循环利用物质,此系统中循环利用的物质有:H2O、O2、H2、CO2。
19. 跨学科实践活动中微型空气质量“检测站”的组装如下:
a.所需仪器和材料:传感器(如二氧化硫传感器、二氧化氮传感器、颗粒物传感器等)、数据采集器、计算机、电源,连接导线等。
b.组装步骤:首先将传感器与数据采集器连接,然后将数据采集器与计算机连接,接通电源,确保各部分连接正常。
检测不同污染物的原理和方法
a.二氧化硫检测:通常采用化学发光法或分光光度法。化学发光法是基于二氧化硫与特定化学试剂反应产生发光现象,通过检测发光强度来确定二氧化硫的浓度。分光光度法是利用二氧化硫与特定试剂反应生成有色物质,通过测量吸光度来计算浓度。
b.二氧化氨检测:常用的方法有盐酸萘乙二胺分光光度法和化学发光法。
c.颗粒物检测:利用光散射原理,当颗粒物通过检测区域时,会散射光线,通过测量散射光的强度来确定颗粒物的浓度。
根据材料填空:
(1)目前计入空气污染指数的项目中除了可吸入颗粒物、臭氧外,还包括下列的_____(填序号)。
①一氧化碳 ②二氧化碳 ③二氧化硫 ④二氧化氮
(2)PM2.5检测仪通常采用____来测量空气中细颗粒物的浓度。
(3)PM2.5是指大气中直径小于或等于2.5微米的颗粒物,主要来自化石燃料的燃烧和飘尘。下列措施能减少PM2.5污染的是______(填字母)。
A. 焚烧秸秆B. 用太阳能发电C. 大量烧煤取暖D. 植树造林
【答案】(1)①③④ (2)测量散射光的强度 (3)BD
【解析】
【小问1详解】
空气污染物包括:一氧化碳、二氧化氮、二氧化硫、可吸入颗粒物、细颗粒物和臭氧。二氧化碳是空气中的组成成分,不是污染物。故填:①③④;
【小问2详解】
由题中信息:颗粒物检测:利用光散射原理,当颗粒物通过检测区域时,会散射光线,通过测量散射光的强度来确定颗粒物的浓度。故填:测量散射光的强度;
【小问3详解】
A、焚烧秸秆会产生PM2.5,不符合题意;
B、用太阳能发电,减少火力发电,减少煤炭燃烧,能减少PM2.5污染,符合题意;
C、大量烧煤取暖会产生PM2.5,不符合题意;
D、植树造林,能净化空气,减少PM2.5污染,符合题意;
故选BD。
20. 劳动创造美好生活,请感受家务劳动中蕴含的科学知识
(1)刷碗筷:利用洗洁精的_____作用去除碗筷上的油污。
(2)清灶具:使用炉具清洁剂(主要成分为NaOH)时要戴上橡胶手套,以防清洁剂与皮肤直接接触,其原因是_____。
(3)扔垃圾:下列垃圾应该投放到可回收物垃圾箱的是_______(选填字母)。
A. 大骨头B. 塑料瓶C. 废电池D. 旧纸箱
【答案】(1)乳化 (2)氢氧化钠具有强烈的腐蚀性 (3)BCD
【解析】
【小问1详解】
洗洁精能去油污,利用洗洁精的乳化作用,能将大的油滴分散成细小的油滴随水冲走,故填:乳化;
【小问2详解】
炉灶清洁剂的有效成分是氢氧化钠,氢氧化钠具有强烈的腐蚀性,所以清洗炉灶时戴上橡胶手套,以防清洁剂与皮肤直接接触,故填:氢氧化钠具有强烈的腐蚀性;
【小问3详解】
A、大骨头属于厨余垃圾,不能放到可回收垃圾桶,故选项不符合题意;
B、塑料瓶属于可回收物,放到可回收垃圾桶,故选项符合题意;
C、废电池属于有害垃圾但可回收,能放到可回收垃圾桶,故选项符合题意;
D、旧纸箱属于可回收物,放到可回收垃圾桶,故选项符合题意;
故选BCD。
三、实验与探究题(本题共2小题,每空2分,共20分)
21. 我们利用下列装置可以制取某些气体,请回答下列问题。
(1)写出图中指定仪器的名称:a_____。
(2)若选择装置CD组合并制取氧气(装置不做任何改动),该反应的文字表达式为____。
(3)收集完气体后,测得氧气的纯度明显偏低,原因可能是_____。
a.未待导管口气泡连续均匀冒出时就开始收
b.收集前,集气瓶中未注满水
c.收集完成时,集气瓶中仍有少量水
(4)若要测量生成O2的体积,可以选择下面的装置_____。
A. B. C. D.
(5)实验室用块状固体硫化亚铁与稀硫酸常温反应制取硫化氢气体,硫化氢气体能溶于水。实验室制取并收集硫化氢气体,可以选择的装置组是____ (填装置序号)。
【答案】(1)锥形瓶 (2)
(3)ab (4)b
(5)BE##CE
【解析】
【小问1详解】
仪器a的名称是锥形瓶;
【小问2详解】
选择装置CD组合并制取氧气,C装置是固液不加热型装置,采用过氧化氢和二氧化锰制取氧气,该反应的文字表达式为:;
【小问3详解】
a.未待导管口气泡连续均匀冒出时就开始收集,则此时气体混入受热逸出的空气,造成收集气体纯度降低,正确;
b.收集前,集气瓶中未注满水,残留有空气,影响气体纯度,正确;
c.收集完成时,集气瓶中仍有少量水,会导致收集到的氧气偏少,但不会造成纯度偏低,错误;
故选:ab;
【小问4详解】
测量生成氧气的体积,应测量排出水的体积,排水法测量气体体积时,根据氧气不易溶于水,利用气体压强将同体积的水排入量筒,从而测得气体的体积,要从短管进气,长管出水,更利于水的排出,故选:b;
【小问5详解】
实验室用块状固体硫化亚铁与稀硫酸常温反应制取硫化氢气体,根据反应物的状态和反应条件,发生装置选用固液常温型发生装置B或C;根据硫化氢气体的密度比空气大,能溶于水,选用向上排空气法,装置是E。
22. 骗子往往披着科学外表,而科学又是我们明辨是非的眼睛。例如:有人提出使用“高科技的添加剂”可以使水变成汽油?小明同学在学习过物质构成的奥秘后,认为可以用物质组成的观点解开这个骗局?
【提出问题】根据水的组成和汽油的组成判断,水是否可以变成汽油?
【猜想与验证】
确定水的组成,实验装置示意图如下:
(1)通电一段时间后,对两管中的气体分别进行检验,检验b管中的气体是__;a管中的气体移近火焰时,气体燃烧并产生淡蓝色火焰,说明是氢气。
【实验结论】
(2)水是由_____元素组成的。
(3)确定汽油的成分操作如下:
【实验结论】
(4)水_____(填“不能”或“能”)变成汽油?
【答案】(1)氧气##O2
(2)氢、氧 (3) ①. 澄清石灰水 ②. 烧杯内壁澄清石灰水变浑浊
(4)不能
【解析】
【小问1详解】
电解水正氧负氢,氢二氧一,b管与电源正极相连,是氧气;
【小问2详解】
电解水生成氢气和氧气,氢气是由氢元素组成的,氧气是由氧元素组成的,说明水是由氢元素和氧元素组成的;
【小问3详解】
根据结论:证明汽油中含有碳元素,根据反应前后元素种类不变,可知汽油燃烧会成二氧化碳,检验二氧化碳用澄清石灰水,故实验操作为将内壁蘸有澄清石灰水的烧杯罩在油灯火焰上方,现象为:澄清石灰水变浑浊;
【小问4详解】
汽油一定含有碳氢元素,水中含有氢氧元素,不含碳元素,水不能变成汽油。
四、计算题(本题共1小题,共5分)
23. 现有一份碳酸氢铵(NH4HCO3)样品,其中的杂质不含氮元素,经检测分析样品中氮元素的质量分数为14%,则:
(1)NH4HCO3中C、N、O、H原子个数比是______。
(2)该碳酸氢铵样品中碳酸氢铵的质量分数是多少?
【答案】(1)1:1:3:5
(2)设样品的质量为100g,则氮元素质量为100g×14%=14g,氮元素来源于碳酸氢铵,故碳酸氢铵的质量为:
碳酸氢铵在样品中的质量分数为。
答:碳酸氢铵样品中碳酸氢铵的质量分数是79%。
【解析】
【小问1详解】
由碳酸氢铵的化学式可知其中C、N、O、H原子个数比1:1:3:5;
【小问2详解】
见答案。实验步骤
实验现象
结论
①点燃使用汽油作燃料的油灯
②将光洁干冷的烧杯罩在油灯火焰上方
现象:烧杯内壁有水雾
证明汽油中含有氢元素
③将内壁蘸有______的烧杯罩在油灯火焰上方
现象:______
证明汽油中含有碳元素
④取水和汽油各混合震荡
分层
证明汽油中无水
相关试卷
这是一份湖南省岳阳市2024-2025学年九年级上学期11月期中考试化学试题(原卷版),共7页。试卷主要包含了选择题,填空题,实验与探究题,计算题等内容,欢迎下载使用。
这是一份解析:湖南省岳阳市2024-2025学年九年级上学期11月期中考试化学试题(原卷版),共7页。试卷主要包含了选择题,填空题,实验与探究题,计算题等内容,欢迎下载使用。
这是一份解析:湖南省岳阳市2024-2025学年九年级上学期11月期中考试化学试题(解析版),共16页。试卷主要包含了选择题,填空题,实验与探究题,计算题等内容,欢迎下载使用。

