资料中包含下列文件,点击文件名可预览资料内容





还剩3页未读,
继续阅读
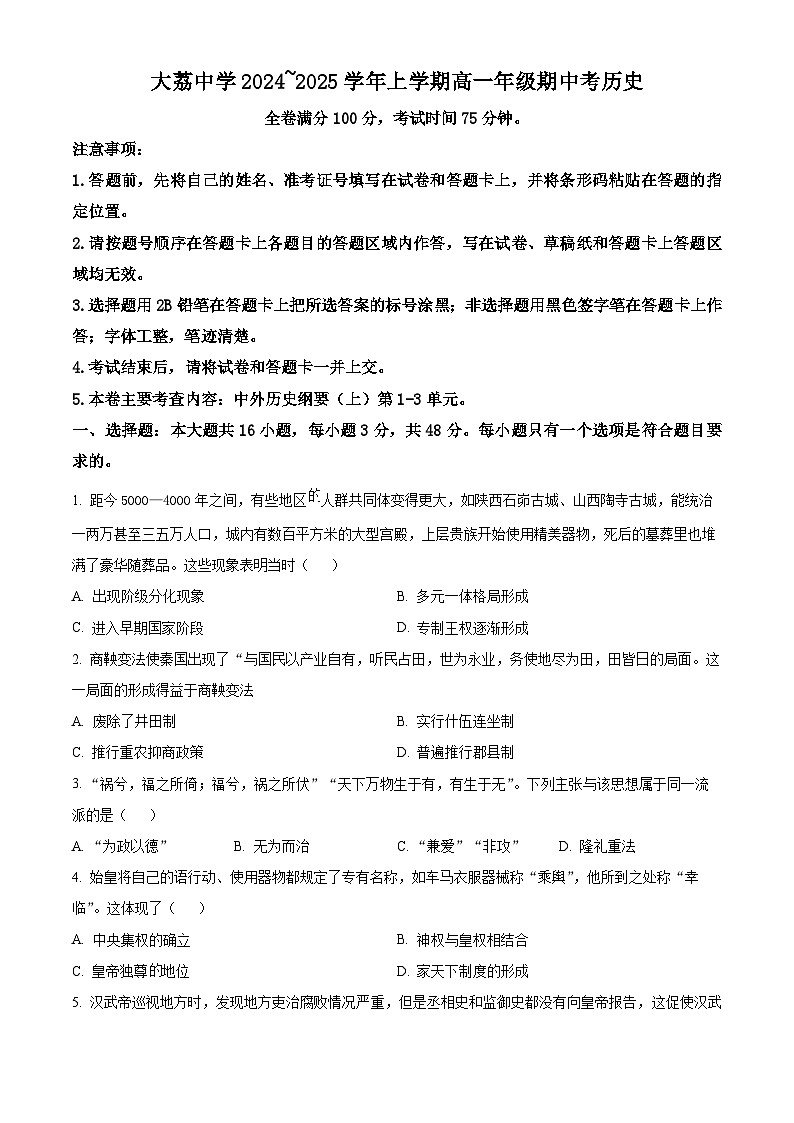
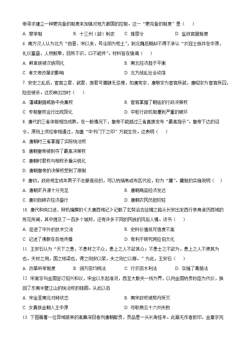
陕西省渭南市大荔县大荔中学2024-2025学年高一上学期期中考试历史试题
展开相关试卷
陕西省渭南市大荔县城郊中学2024-2025学年高二上学期期中考试历史试卷:
这是一份陕西省渭南市大荔县城郊中学2024-2025学年高二上学期期中考试历史试卷,文件包含陕西省渭南市大荔县城郊中学2024-2025学年高二上学期期中考试历史试卷docx、高二答案docx、高二答题卡docx等3份试卷配套教学资源,其中试卷共10页, 欢迎下载使用。
陕西省渭南市大荔县城郊中学2024-2025学年高一上学期期中考试历史试卷:
这是一份陕西省渭南市大荔县城郊中学2024-2025学年高一上学期期中考试历史试卷,共7页。试卷主要包含了选择题,非选择题等内容,欢迎下载使用。
陕西省渭南市大荔县城郊中学2024-2025学年高一上学期期中考试历史试卷:
这是一份陕西省渭南市大荔县城郊中学2024-2025学年高一上学期期中考试历史试卷,文件包含陕西省渭南市大荔县城郊中学2024-2025学年高一上学期期中考试历史试卷docx、答案docx、答题卡docx等3份试卷配套教学资源,其中试卷共10页, 欢迎下载使用。