


2025届化学高考一轮复习 自然资源的开发与利用 作业
展开
这是一份2025届化学高考一轮复习 自然资源的开发与利用 作业,共14页。试卷主要包含了单选题,非选择题等内容,欢迎下载使用。
一、单选题(共15题)
1.金属的冶炼体现了人类文明的发展历程,下列关于工业冶炼金属说法正确的是
A.制钠:高温分解制备
B.制镁:电解溶液制备
C.制铁:在高温下还原铁矿石中铁的氧化物
D.制铜:“曾青得铁,则化为铜”,原理为:
2.“空气吹出法”海水提溴的工艺流程如图。下列说法错误的是
A.“吹出塔”利用了的易挥发性
B.该流程中一共进行了两次氧化还原反应
C.B可选用,反应中体现了的还原性
D.A和C可能是同一物质
3.某学习小组按如下实验流程从海带浸取液中提取碘。
已知:HI、HIO3均为强酸。下列说法不正确的是
A.NaOH的作用是将I2转化成离子进入水层,应控制NaOH溶液的浓度和体积
B.加NaOH溶液后分液时,先将下层液体放出后,再从下口将上层液体放出
C.加入H2SO4溶液,反应的离子方程式为
D.坩埚中灼烧干海带可制得海带灰
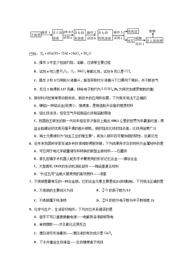
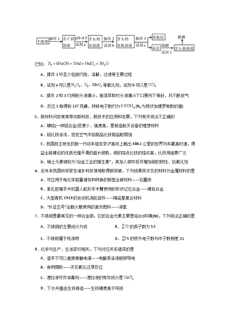
4.某同学取干海带经下列加工流程,从中提取。下列说法错误的是
已知:
A.操作1中至少包括灼烧、溶解、过滤等主要过程
B.试剂a可以是等氧化剂,试剂b可以是
C.操作2和3均用到分液漏斗,振荡萃取时分液漏斗下口要向下倾斜,并不断放气
D.反应1每得到127克碘,转移电子数约为(NA为阿伏加德罗常数的值)
5.新材料问世常常带动新科技、新技术的应用和发展,下列有关说法不正确的
A.硬铝(一种铝合金)密度小、强度高,是制造航天设备的理想材料
B.铝比铁活泼,但在空气中铝制品比铁制品耐腐蚀
C.我国自主研发的新一代动车组在京沪高铁上跑出486.1公里的世界列车最高时速,得益全路铺设的优质无缝平滑的超长钢轨,钢的熔点比铁的熔点高,比铁用途更广泛
D.稀土元素被称为“冶金工业的维生素”,其加入钢中后可增加钢的韧性、抗氧化性
6.近年来我国科学家在诸多科技领域取得新突破,下列成果所涉及的材料为金属材料的是
A.可应用于电化学能量储存和转换的新型全碳材料——石墨炔
B.单孔腔镜手术机器人蛇形手术臂使用的形状记忆合金——镍钛合金
C.大型客机C919的发动机涡轮部件——陶瓷基复合材料
D.“长征五号”运载火箭使用的高效燃料——液氢
7.不锈钢是最常见的一种合金钢,它的合金元素主要是铬(Cr)和镍(Ni),下列说法正确的是
A.不锈钢的主要成分为铁B.的质子数为52
C.不锈钢属于纯净物D.的核外电子数与中子数相差21
8.化学与生产、生活密切相关。下列对应关系错误的是
A.湿手不可以直接接触电源——电解质溶液能够导电
B.食物腐败——涉及氧化还原反应
C.漂白液可作消毒剂——漂白液的有效成分是
D.下水井盖由生铁铸造——生铁硬度高于纯铁
9.宏观辨识与微观探析是化学核心素养之一,下列有关方程式与所述事实相符合的是
A.电解熔融制取Mg:
B.实验室制氨气:
C.工业制漂白粉:
D.过量的铁粉在中燃烧:
10.2023年10月26日搭载神舟十七号载人飞船的长征二号F发射升空,宇航员们预计会在空间站驻留约6个月,开展空间科学与应用载荷在轨实验。下列说法中不正确的是
A.“长征二号F”的推进剂液氢、液氧和,它们均为非电解质
B.光束通过火箭中隔热保温材料纳米气凝胶时,可观察到丁达尔效应
C.神舟号表面防热材料的组成成分含有金属合金,其熔点比纯金属低
D.“神舟十七号”中表面结构的主要材料是铝合金,其耐腐蚀性能强
11. 钠元素在自然界中分布很广,储量极为丰富。金属钠的性质活泼,可与、等物质反应,钠的化合物、、、NaCl等在生产、生活中应用广泛。以NaCl为原料,制备下列有关化工产品的方法中,不合理的是
A.电解熔融的NaCl,可以获得金属Na和
B.工业上常用金属Na与水反应获得NaOH
C.为获得、等化工产品,常以NaCl、氨水和为原料
D.金属Na是用来制备高纯度的主要原料
12.化学与社会、生活、科技密切相关。下列说法正确的是
A.铝制品表面的氧化膜可以起到保护作用,因此铝制餐具可以用来存放酸性或碱性食物
B.Ti-Fe合金室温下可吸收氢气形成金属氢化物,可作储氢材料
C.半导体器件的研制始于硅,后来发展到周期表中位于金属和非金属分界线位置的元素
D.FeO是一种黑色粉末,不稳定,在空气里受热,能迅速被氧化成Fe2O3
13.若将海水淡化作饮用水使用,下列方法在原理上完全不可行的是
A.加明矾使海水中的盐分沉淀而淡化
B.利用太阳能使海水蒸馏淡化
C.将海水缓慢凝固以获取淡化的饮用水
D.将海水通过离子交换树脂,以除去所含杂质离子
14.从淡化海水后的浓海水中提取溴的流程如图所示,下列有关说法错误的是
A.X为SO2气体,也可将SO2换成Na2SO3
B.设备Y为蒸馏塔
C.在提取溴的过程中一定有Br-被氧化
D.工业上每获得1 ml Br2,需要消耗Cl2的体积最多为22.4 L(标准状况下)
15.下列有关海水资源综合利用的说法错误的是
A.蒸馏海水可获得淡水
B.在制溴工业中,涉及氧化还原反应
C.在制镁工业中,可用贝壳为原料生产石灰乳以沉淀
D.为除去粗盐中的、、,可依次加入足量的、、溶液
二、非选择题(共3题)
16.人类的生产和生活都离不开金属。金属材料的使用作为一个时代的标志,见证了人类文明发展的过程。历史上人类冶炼不同金属的大致年代如图所示:
(1)由上图可知,人类冶炼金属的年代远近主要和 有关;通过敲打可将金属材料打制成不同的形状,是利用了金属的 性。
(2)下列叙述中,描述的原子一定是金属原子的是_______。
A.可以失去电子
B.最外层上只有2个电子
C.其构成的单质具有金属光泽
D.第3周期元素原子中,最外层上只有2个电子
(3)下列有关金属冶炼的叙述中,错误的是_______。
A.工业上常用电解饱和食盐水来制备金属钠
B.加热分解氧化汞可制取金属汞
C.湿法炼铜可以用钠与硫酸铜溶液反应
D.工业上冶炼铜、铁时主要采用热还原法
17.回答下列问题:
(1)从海水中得到的粗盐中常含、、等杂质离子,可依次加入 、 、 、稀盐酸来进行提纯。加入适量盐酸的目的是 。
(2)用上述方法得到氯化钠,配制氯化钠饱和溶液进行如下图所示电解实验。
①写出该电解反应的化学方程式 。
②简述检测Y极附近产生的气体的实验方案:
(3)下列方法可用于海水淡化的是 (填字母)。
A.蒸馏法 B.萃取法 C.过滤法
(4)①“84”消毒液是生活中常见的消毒剂,与溶液反应制取“84”消毒液的化学方程式为 。
②“84”消毒液的稀溶液在浸泡餐具过程中,因吸收空气中使消毒杀菌能力增强,产物中有小苏打,请用化学方程式说明原因: 。
(5)目前很多自来水厂使用来消毒、杀菌。工业制取的反应:,请用双线桥表示反应中电子转移情况 。
(6)物质的制备是化学学科的基本研究方向。
①室温下,将氨水和溶液混合,可制得溶液。离子方程式为 。
②软锰矿(主要成分)的水悬浊液可吸收烟气中的并同时制备。制备反应的化学方程式为 。
18.中国有广阔的海岸线,建设发展海洋经济、海水的综合利用大有可为。
Ⅰ.海洋植物中富含一种人体必需的微量元素——碘。实验室模拟从海带中提取碘单质的流程图如下:
(1)把有机碘化物转化为碘离子往往需要灼烧操作,灼烧海带需要在 中进行。
(2)操作Ⅰ中具体实验步骤:
(3)为寻找氯水的替代品,某同学设计了用代替氯水。请写出此反应的离子方程式: 。
Ⅱ.空气吹出法工艺,是目前“海水提溴”的最主要方法之一,其流程如图所示,试回答下列问题:
(4)以上步骤Ⅰ中已获得游离态的溴,步骤Ⅱ又将之转变成化合态的溴,其目的是 。
(5)步骤Ⅱ中涉及的离子方程式如下,请在下面横线上填入适当的化学计量数 。
___________________________________
(6)上述流程中吹出的溴蒸气,也可先用二氧化硫水溶液吸收,再用氯气氧化后蒸馏。写出溴与二氧化硫水溶液反应的离子方程式: 。
Ⅲ.镁及其合金是一种用途很广的金属材料,目前60%的镁是从海水中提取的。主要步骤如下:
(7)为了使转化为,试剂①工业上选用 (填化学式)。
(8)熔融状态的无水通电后会产生Mg和,试写出该反应的化学方程式: 。
参考答案:
1.C
A.钠的性质活泼,工业上采用电解熔融氯化钠的方法制钠,故A错误;
B.工业上采用电解熔融氯化镁的方法冶炼镁,电解氯化镁溶液时,阴极氢离子放电生成氢气,故B错误;
C.工业上采用热还原法冶炼铁,即CO在高温下还原铁矿石中铁的氧化物,故C正确;
D.“曾青(CuSO4)得铁,则化为铜”,原理为:Fe+CuSO4=Cu+FeSO4,故D错误;
2.B
A.易挥发性,因此“吹出塔”将吹出到吸收塔中,故A正确;
B.该流程中一共进行了三次氧化还原反应,A和溴离子反应生成溴单质,溴单质和B反应生成溴离子,溴离子和C反应生成溴单质,故B错误;
C.B可选用,溴单质和二氧化硫、水反应生成硫酸和氢溴酸,则反应中体现了还原性,故C正确;
D.A和C都是氧化溴离子,可能是同一物质,比如氯气,故D正确。
3.B
A.I2在水中溶解度不大,加入氢氧化钠与碘反应生成碘化钠与碘酸钠都溶于水不溶于有机溶剂,可以将碘转移到水层,氢氧化钠过多,会造成浪费,同时下一步酸化会消耗更多的酸,过少不能把碘全部反应,因此要控制氢氧化钠溶液的浓度和体积,故A正确;
B.分液时,下层液体从下口放出,上层液体从上口倒出,故B错误;
C.加入硫酸后,I-和在酸性条件下发生氧化还原反应生成I2,离子方程式为,故C正确;
D.固体灼烧应该在坩埚中进行,故D正确;
4.C
A.操作1为灼烧、溶解、过滤等操作后得到含碘离子溶液的过程,A正确;
B.酸化后加入的氧化剂氧化得到含碘单质的水溶液;加入四氯化碳等有机催化剂振荡、静置分层、分液得到碘单质的有机层溶液;故试剂a可以是等氧化剂,试剂b可以是,B正确;
C.操作2为萃取分液操作、3为反萃取分液操作,均用到分液漏斗,振荡萃取时用左手握住分液漏斗活塞,右手压住分液漏斗口部,把分液漏斗倒转过来振荡,使两种液体充分接触,振荡后打开活塞,将漏斗内气体放出,C错误;
D.反应1为:,电子转移为,每得到127克碘(为0.5ml碘单质),转移电子,电子数约为 (NA为阿伏加德罗常数的值),D正确;
5.C
A.硬铝是一种铝合金,具有密度小、强度高的优点,因此是制造航天设备的理想材料,A正确;
B.铝比铁活泼,在空气中其表面易被氧化生成一层致密氧化膜,因此在空气中铝制品比铁制品耐腐蚀,B正确;
C.钢属于合金,钢的熔点比铁的熔点低,比铁用途更广泛,C错误;
D.稀土元素被称为“冶金工业的维生素”,其加入钢中后可增加钢的塑性、韧性、耐磨性、耐热性、耐腐蚀性和抗氧化性等,D正确;
6.B
A.石墨是非金属,不是金属材料,故A不符合题意;
B.合金和纯金属均为金属材料,镍钛合金为金属材料,故B符合题意;
C.陶瓷基复合材料为无机非金属材料,故C不符合题意;
D.氢气是非金属,不是金属材料,故D不符合题意;
7.A
A.世界上使用最广泛的金属材料是铁合金,不锈钢是合金钢的一种,不锈钢的主要成分为铁,A正确;
B.的质量数为52,的质子数为24,B错误;
C.不锈钢属于混合物,C错误;
D.的中子数与核外电子数相差59-28-28=3, D错误;
8.C
A.湿手上会含有盐溶液,盐属于电解质,电解质溶液能够导电,不可以直接接触电源,故A不符合题意;
B.食物腐败是食物被氧化,涉及氧化还原反应,故B不符合题意;
C.漂白液的有效成分为NaClO,NaClO具有强氧化性,可以作消毒剂,故C符合题意;
D.一般合金的硬度大于其组成中纯金属的硬度,生铁为铁合金,因此生铁的硬度比铁大,可以铸造下水井盖,故D不符合题意。
9.A
A.电解熔融氯化镁生成镁和氯气,反应的化学方程式为:,故A正确;
B.实验室制备氨气的反应为氯化铵与氢氧化钙共热反应生成氯化钙和氨气、水,反应的化学方程式为,故B错误;
C.工业上制取漂白粉的反应为氯气与石灰乳反应生成氯化钙、次氯酸钙和水,反应的化学方程式为,故C错误;
D.过量的铁粉在氯气中燃烧生成氯化铁,反应的方程式为,故D错误;
10.A
A.液氢、液氧都是单质,既不是电解质又不是非电解质,故A错误;
B.胶体能产生丁达尔效应,故B正确;
C.合金得熔点比纯金属低,故C正确;
D.铝合金是一种拥有优异抗腐蚀性能的合金材料,故D正确;
11.B
A.Na是活泼金属,电解熔融NaCl可以获得金属钠和氯气,故A正确;
B.工业上常电解饱和食盐水获得NaOH,故B错误;
C.为获得、等化工产品,可采取侯德榜制碱法,以NaCl、氨水和为原料,故C正确;
D.金属Na和氧气在加热条件下反应可制备高纯度,故D正确;
12.B
A.铝在空气中容易氧化,会在铝的表面形成一层致密的氧化膜,可以保护铝不会进一步氧化,氧化铝是两性氧化物,能与酸和碱反应,所以如果长时间存放酸性、碱性的食物会破坏已经形成的氧化膜,因此铝制餐具不可以用来长时间存放酸性、碱性的食物,故A错误;
B.Ti-Fe合金能大量吸收H2形成金属氢化物,将这些金属氢化物加热,它们又会分解,将储存在其中的氢释放出来,可作储氢材料,故B正确;
C.在金属元素与非金属元素的分界线附近的元素,通常既具有金属性又具有非金属性,但半导体器件的研制开始于锗,后来发展到研制与它同族的硅,故C错误;
D.FeO是一种黑色粉末,不稳定,在空气里受热,能被迅速氧化成Fe3O4,故D错误;
13.A
A.明矾净水是利用Al3+水解生成的Al(OH)3胶体的吸附作用而除去水中的一些悬浮物,并不能除去海水中的阴、阳离子而使海水淡化,故A错误;
B.太阳能提供水蒸发需要的能量,则利用太阳能使海水蒸馏淡化,故B正确;
C.将海水缓慢凝固,使盐与水分离,则可以获取淡化的饮用水,故C正确;
D.通过离子交换树脂,使某些离子选择性的通过,则可除去海水中所含杂质离子,故D正确;
14.D
A.溴与X反应可生成溴化物,故X为具有还原性的物质,X可为,也可为,A正确;
B.经过设备Y得到溴蒸气,故设备Y为蒸馏塔,B正确;
C.氯气氧化海水中的溴离子得到溴单质,溴化物与氯气反应生成溴单质,这两步都是被氧化,C正确;
D.提取过程中发生反应,根据离子方程式可知,每生成,需消耗氯气,故两次氧化共需氯气,即(标准状况),但这是理论值,在工业上,两次氧化时,氯气都应过量,且被氧化生成的溴最终不能完全得到,故工业上每获得,需要消耗的体积大于(标准状况),D错误;
15.D
A.蒸馏海水可获得淡水蒸馏水,A 正确;
B.在制溴工业中,通过氧化、还原、再氧化的步骤实现了将海水中溴的富集,B正确;
C.氢氧化钙和镁离子可以生成氢氧化镁沉淀,C正确;
D.操作中碳酸钠应该在氯化钡之后,碳酸钠可除去钙离子和过量的钡离子,D错误;
16.(1) 活动性 延展性
(2)D
(3)AC
(1)由图可知,人类冶炼金属的年代远近主要和金属的活动性有关;通过敲打可将金属材料打制成不同的形状,是利用了金属的延展性;
(2)A.非金属元素也可失去电子,如氢原子,A错误;
B.氦原子最外层只要2两个电子,故B错误;
C.金刚石也有一定的金属光泽,故C错误;
D.第3周期元素原子中,最外层上只有2个电子的元素是镁元素,故D正确;
(3)A.工业上制取金属钠的方法是电解熔融氯化钠,故A错误;
B.加热氧化汞可以得到单质汞,同时生成氧气,故B正确;
C.湿法炼铜是铁、硫酸铜之间的反应,钠与硫酸铜溶液反应生成的是氢氧化铜,故C错误;
D.铜、铁属于活泼性一般的金属,工业上主要采用热还原法冶炼铜、铁,故D正确;
17.(1) NaOH BaCl2 Na2CO3 除去过量的Na2CO3
(2) 2NaCl+2H2O2NaOH+H2↑+Cl2↑ 观察生成的气体为黄绿色,将生成的气体接触湿润的淀粉-KI试纸,观察到试纸立即变蓝
(3)A
(4) Cl2+2NaOH=NaCl+NaClO+H2O NaClO+CO2+H2O=NaHCO3+HClO
(5)
(6) NH3·H2O+HCO=NH+CO H2O++SO2=
(1)根据除去用碳酸根离子进行沉淀;除去用氢氧根离子进行沉淀;除去离子用钡离子沉淀;过量的钡离子需要用碳酸根离子除去,加入Na2CO3的顺序必须在加入钡离子的后面即可,可依次加入NaOH、BaCl2、Na2CO3、稀盐酸,加入适量盐酸的目的是除去过量的Na2CO3。
(2)①电解饱和NaCl溶液,反应产生NaOH、H2、Cl2,反应的化学方程式为:2NaCl+2H2O2NaOH+H2↑+Cl2↑;
②Cl-在阳极失去电子生成Cl2,Cl2是黄绿色的具有氧化性的气体,检验Cl2的方案为:观察生成的气体为黄绿色,将生成的气体接触湿润的淀粉-KI试纸,观察到试纸立即变蓝。
(3)A.蒸馏法是把水从水的混合物中分离出来,得到纯净的水,故A正确;
B.萃取用于分离在不同溶剂中的溶解度不同的物质,海水中存在大量的盐,不能用萃取的方法淡化,故B错误;
C.过滤只能除去水中的不溶性杂质,不能淡化海水,故C错误;
故选A。
(4)①Cl2与NaOH溶液反应制取“84”消毒液的化学方程式为:Cl2+2NaOH=NaCl+NaClO+H2O;
②NaClO溶液和空气中的CO2反应生成次氯酸和碳酸氢钠,化学方程式为:NaClO+CO2+H2O=NaHCO3+HClO。
(5)反应中Cl元素由+5价下降到+4价,又由-1价上升到0价,用双线桥表示反应中电子转移情况为:。
(6)①室温下,将氨水和溶液混合,可制得溶液,离子方程式为:NH3·H2O+HCO=NH+CO;
②与SO2在水溶液中反应生成,化学方程式为:H2O++SO2=。
18.(1)坩埚
(2)检验分液漏斗旋塞和上口的瓶塞是否漏液,把20mL碘水跟5mL四氯化碳加入分液漏斗中,并盖好玻璃塞,倒转漏斗振荡,并不时旋开活塞放气,最后关闭活塞,把分液漏斗放正,把盛有溶液的分液漏斗放在铁架台的铁圈中,静止、分层,将分液漏斗上口的玻璃塞打开或使塞上的凹槽对准分液漏斗口上的小孔,旋开活塞,用烧杯接收下层溶液,从分液漏斗上口倒出上层溶液
(3)H2O2+2I-+2H+=I2+2H2O
(4)富集溴元素
(5)3Br2+3= +5Br−+3CO2↑
(6)SO2+Br2+2H2O=4H++2Br−+
(7)Ca(OH)2
(8)MgCl2Mg+Cl2↑
(1)把有机碘化物转化为碘离子往往需要灼烧操作,灼烧海带需要在坩埚中进行。
(2)由分析可知,操作Ⅰ为萃取,具体实验步骤为:检验分液漏斗旋塞和上口的瓶塞是否漏液,把20mL碘水跟5mL四氯化碳加入分液漏斗中,并盖好玻璃塞,倒转漏斗振荡,并不时旋开活塞放气,最后关闭活塞,把分液漏斗放正,把盛有溶液的分液漏斗放在铁架台的铁圈中,静止、分层,将分液漏斗上口的玻璃塞打开或使塞上的凹槽对准分液漏斗口上的小孔,旋开活塞,用烧杯接收下层溶液,从分液漏斗上口倒出上层溶液。
(3)将H2O2作为氧化剂滴加入溶液A中,取少量反应后的溶液于试管中,滴加淀粉溶液,若溶液变蓝或者加入CCl4振荡,若下层呈紫色,则证明H2O2能代替氯水,双氧水与碘离子发生的反应:H2O2+2I-+2H+=I2+2H2O。
(4)“步骤Ⅰ中已获得游离态的溴,步骤Ⅱ又将之转变成化合态的溴”的过程实际上是一个溴的浓缩过程,其目的是富集溴元素。
(5)Br2被纯碱溶液吸收反应生成溴酸钠、溴化钠,溴元素化合价由0升高为+5、溴元素化合价由0降低为-1,根据得失电子守恒,反应方程式为3Br2+3= +5Br−+3CO2↑。
(6)溴与二氧化硫水溶液反应生成硫酸和氢溴酸,反应的离子方程式为SO2+Br2+2H2O=4H++2Br−+。
(7)使MgSO4完全转化为Mg(OH)2,应选择碱如Ca(OH)2、NaOH、KOH等,但从材料的价格、来源等来看最好选用Ca(OH)2,且碱要过量,使Mg2+全部转化为沉淀。
(8)电解熔融的氯化镁生成金属镁和氯气,化学方程式为MgCl2Mg+Cl2↑。
相关试卷
这是一份2025届高考化学人教版一轮复习特训 自然资源的开发利用(含解析),共19页。
这是一份2024届高三化学一轮复习培优--自然资源的开发利用训练,共13页。试卷主要包含了单选题,实验题等内容,欢迎下载使用。
这是一份2024届高三化学一轮复习(小题训练)--自然资源的开发利用,共19页。试卷主要包含了单选题,填空题等内容,欢迎下载使用。