2024-2025学年江苏省常州市联盟校高三(上)月考生物试卷(10月份)(含答案)
展开
这是一份2024-2025学年江苏省常州市联盟校高三(上)月考生物试卷(10月份)(含答案),共11页。试卷主要包含了单选题,多选题,识图作答题等内容,欢迎下载使用。
1.下列关于细胞中元素的叙述,正确的是( )
A. 脂肪酸、性激素、淀粉的组成元素都是C、H、O B. 碳作为生命的核心元素占人体细胞鲜重比例最大
C. 常用放射性同位素14C、15N、32P进行生物学研究 D. 细胞中的血红蛋白由于含大量元素铁而呈现红色
2.下列有关细胞中化合物的叙述,正确的是( )
A. 肝糖原彻底氧化分解的产物是葡萄糖 B. 耐极端低温细菌的膜脂富含饱和脂肪酸
C. RNA具有传递信息、催化反应、转运物质等功能 D. 还原性辅酶的化学本质是蛋白质,能催化C3的还原
3.下列关于物质鉴定实验,说法正确的是( )
A. 鉴定还原性糖、蛋白质需要进行水浴加热
B. 二苯胺试剂和用于配制斐林试剂的NaOH溶液都呈无色
C. 在新鲜的梨汁中加入斐林试剂,混匀后在加热条件下由无色变成砖红色
D. 在厌氧发酵的果汁中加入酸性重铬酸钾溶液,混匀后由蓝色变成灰绿色
4.细胞的结构与功能是相适应的。下列叙述错误的是( )
A. 巨噬细胞中含有较多的溶酶体,有利于消化分解侵入的病毒和细菌
B. 线粒体内膜凹陷折叠形成崤,增大膜面积,有利于葡萄糖分解酶的附着
C. 叶绿体在细胞内的流动受光照强度的影响,在弱光下会汇集到细胞顶面
D. 载体蛋白只容许与自身结合部位适应的分子或离子通过,转运时构象改变
5.真核细胞的质膜、细胞器膜和核膜等共同构成生物膜系统。下列叙述正确的是( )
A. 液泡膜上的一种载体蛋白只能主动转运一种分子或离子
B. 水分子主要通过质膜上的水通道蛋白进出肾小管上皮细胞
C. 根尖分生区细胞的核膜在分裂间期解体,在分裂末期重建
D. [H]与氧结合生成水并形成ATP的过程发生在线粒体基质和内膜上
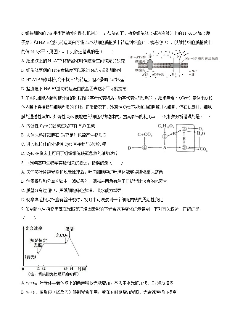
6.维持细胞的Na+平衡是植物的耐盐机制之一。盐胁迫下,植物细胞膜(或液泡膜)上的H+-ATP酶(质子泵)和Na+-H+逆向转运蛋白可将Na+从细胞质基质中转运到细胞外(或液泡中),以维持细胞质基质中的低Na+水平(见图)。下列叙述错误的是( )
A. 细胞膜上的H+-ATP酶磷酸化时伴随着空间构象的改变
B. 细胞膜两侧的H+浓度梯度可以驱动Na+转运到细胞外
C. H+-ATP酶抑制剂会干扰H+的转运,但不影响Na+转运
D. 盐胁迫下Na+-H+逆向转运蛋白的基因表达水平可能提高
7.如图为细胞内葡萄糖分解的过程图(字母代表物质,数字代表生理过程),细胞色素c(Cytc)是位于线粒体内膜上直接参与细胞呼吸的多肽。正常情况下,外源性Cytc不能通过细胞膜进入细胞,但在缺氧时,细胞膜的通透性增加,外源性Cytc便能进入细胞及线粒体内,提高氧气的利用率。下列相关分析错误的是( )
A. 内源性Cytc的合成过程中有H2O生成
B. 人体成熟红细胞在O2充足时也能产生物质D
C. 进入线粒体的外源性Cytc直接参与②③过程
D. Cytc在临床上可用于组织细胞缺氧急救的辅助治疗
8.下列与高中生物学实验相关的叙述,错误的是( )
A. 天竺葵叶片经光照和脱绿处理后,叶肉细胞中的叶绿体能够被碘液染成蓝色
B. 色素提取和分离实验中,滤纸条的一端减去两角有利于层析出比较直的色素带
C. 质壁分离过程中,黑藻细胞绿色加深、吸水能力增强
D. 观察洋葱根尖细胞有丝分裂时,视野中可观察到一个细胞内核的周期性变化
9.如图是水生植物黑藻在光照等环境因素影响下光合速率变化的示意图。下列有关叙述,正确的是( )
A. t1→t2,叶绿体类囊体膜上的色素吸收光能增加,基质中水光解加快、O2 释放增多
B. t2→t3,暗反应(碳反应)限制光合作用。若在 t2 时刻增加光照,光合速率将再提高
C. t3→t4,光照强度不变,光合速率的提高是由于光反应速率不变、暗反应增强的结果
D. t4 后短暂时间内,叶绿体中 ADP 和 Pi 含量升高,C3化合物还原后的直接产物含量降低
10.在多细胞生物体的发育过程中,细胞的分化及其方向是由细胞内外信号分子共同决定的,某信号分子诱导细胞分化的部分应答通路如图。下列叙述正确的是( )
A. 细胞对该信号分子的特异应答,依赖于细胞内的相应受体
B. 酶联受体是质膜上的蛋白质,具有识别、运输和催化作用
C. ATP水解释放的磷酸基团与靶蛋白结合,使其去磷酸化而有活性
D. 活化的应答蛋白通过影响基因的表达,最终引起细胞定向分化
11.下列关于细胞生命历程的叙述错误的是( )
A. 细胞分裂和凋亡共同维持多细胞生物体的细胞数量
B. 抑制细胞端粒酶的活性有助于延缓细胞衰老
C. 细胞自噬降解细胞内自身物质,维持细胞内环境稳态
D. DNA甲基化抑制抑癌基因的表达可诱发细胞癌变
12.下列关于遗传规律研究的叙述正确的是( )
A. 自然状态下豌豆自花传粉进行自交,玉米等异花传粉植物可进行自由交配
B. 两种玉米杂交产生的F1出现两种性状且分离比为3:1,则可验证分离定律
C. 基因型为YyRr的豌豆产生的雌雄配子随机结合,体现自由组合定律的实质
D. 豌豆杂交时对父本的操作程序为去雄→套袋→人工授粉→套袋
13.如图是某单基因遗传病的家系图,下列相关分析错误的是( )
A. 12号带有致病基因的概率是12
B. 该病的遗传方式为常染色体隐性遗传
C. 7号与8号再生一个患病男孩的概率是112
D. 11号的基因型有两种可能,杂合的可能性大于纯合
14.下列关于孟德尔两对相对性状的杂交实验的叙述中,错误的是()
A. 若将F2中绿色圆粒豌豆单独种植,子代中表现型及比例为绿色圆粒:绿色皱粒=5:1
B. F1产生的配子受精时,雌雄配子的结合方式有16种,F2的性状表现有4种
C. “F1产生配子时,每对遗传因子彼此分离,不同对的遗传因子可以自由组合”是孟德尔假说的内容
D. 若从F2中取一粒黄色皱粒豌豆和一粒绿色圆粒豌豆杂交,后代有四种表现型且比例为1: 1: 1: 1,则说明两对基因遵循自由组合定律
15.下列关于生物科学研究方法和相关实验的叙述中,正确的是( )
A. 密度梯度离心法:分离细胞核、线粒体等细胞结构
B. 同位素标记法:分泌蛋白合成和分泌的过程
C. 性状分离比的模拟实验:两桶内小球总数可不同,抓取小球统计后需放入新桶
D. 模拟减数分裂中染色体变化:颜色不同的两条染色体代表同源染色体
二、多选题:本大题共4小题,共12分。
16.细胞周期受到一系列功能蛋白的调控。如p53蛋白是一种由抑癌基因控制的蛋白质,可以判断DNA损伤的程度。若损伤小,该蛋白能促使DNA自我修复;若DNA损伤大,则诱导细胞凋亡。蛋白激酶CDK2被周期蛋白CyclinE激活后促进细胞由G1期进入S期;蛋白激酶CDK1被周期蛋白CyclinB激活后促进细胞由G2期进入M期。下列有关叙述错误的是( )
A. 抑制p53蛋白基因的表达,则细胞不能分裂
B. p53蛋白可使DNA受损的细胞分裂间期缩短
C. 抑制CyclinB基因的表达可使细胞周期停滞在G2/M交界处
D. CyclinE可能与细胞内染色质螺旋化和纺锤体的形成密切相关
17.编号①~⑤的图像是显微镜下拍到的某二倍体(2n=24)的减数分裂不同时期的图像。下列叙述正确的是( )
A. 细胞图像的分裂时序为①→③→②→⑤→④
B. 将捣碎的花粉置于载玻片上,滴加碱性染料染色制成临时装片
C. 编号③中的细胞最多有48个DNA分子,24条染色体
D. 编号②③中的细胞有2个染色体组,且可以发生基因重组
18.某种蝗虫正常二倍体雌性个体染色体组成为22+XX,雄性个体染色体组成为22+XO(只有一条性染色体)。下列相关叙述错误的是( )
A. 雄蝗虫精巢细胞中的X染色体数可能是0条、1条、2条
B. 有丝分裂后期雄蝗虫体细胞中的染色体数比雌蝗虫少一条
C. 雄蝗虫在形成精原细胞的过程中会出现11个四分体
D. 蝗虫的基因组测序应测定13条染色体上的DNA序列
19.某同学进行下列实验时,相关操作不合理的是( )
A. 检测酒精时,适当延长酵母菌培养时间,以耗尽培养液中葡萄糖再鉴定
B. 观察黑藻的细胞质流动时,在高倍镜下先调粗准焦螺旋,再调细准焦螺旋
C. 探究温度对酶活性的影响时,先将酶与底物混合,然后在不同温度下水浴处理
D. 鉴定脂肪时,子叶临时切片先用体积分数为50%的乙醇浸泡,再用苏丹Ⅲ染液染色
三、识图作答题:本大题共5小题,共58分。
20.菠菜叶肉细胞类囊体膜上发生的部分生理过程如图所示,其中甲~丁表示物质,反应中心PSⅡ、PSⅠ中含有特殊状态的叶绿素a——P680或P700(可分别吸收680nm或700nm的光)。水光解产生的电子(e⁻)沿电子传递链传递给甲的过程中形成膜两侧H+浓度梯度。若物质甲不足,电子会传递给O2生成ROS,ROS会损伤生物膜形成光抑制。物质X通过与PQ竞争PSⅡ上的结合位点而阻碍电子传递,物质Y则可以阻断甲和电子的结合。
(1)用 ______ 法分离叶绿体色素,得到四条色素带,P680和P700应包含在距离滤液细线的第 ______ 条色素带中。物质甲是 ______ ,物质乙在暗反应中的作用是 ______ 。光反应的产物可用于卡尔文循环的 ______ 阶段,此过程发生的区域位于蓝细菌的 ______ 中。
(2)若给适宜光照条件下的菠菜叶片喷施适量物质X水溶液,X会与PQ竞争PSⅡ上的结合位点而阻碍电子传递,进而抑制H+向 ______ 运输,抑制水的光解,影响类囊体膜两侧H+浓度梯度,导致光反应产生的物质丁 ______ ,参与该过程的ATP合酶具有的功能是 ______ 。
(3)若给强光条件下的菠菜叶片喷施适量物质Y水溶液,叶片的光抑制将 ______,据图分析原因是 ______。
21.据图回答下列与植物生理有关问题:
(1)某高等植物叶肉细胞中部分光合产物的合成及转运过程如图1所示。光反应产物M包括 _____,叶肉细胞中淀粉和蔗糖的合成场所分别为 ______、 ______。已知白天合成淀粉活跃,据图分析其机理是 ______。
(2)据图1分析,细胞质基质中低Pi含量会 ______ (填“增强”或“减弱”)对ADPG焦磷酸化酶的抑制,从而使淀粉合成 ______ (填“增加”或“减少”)。
(3)科研人员研究了淹水胁迫对某植物根系呼吸酶活性的影响,如图2所示。
分析可知,NAD+的再生可来自 ______ (填字母)。淹水胁迫时,该植物根细胞以 ______ (填字母)途径为主。(A.酒精发酵 B.乳酸发酵)
(4)干旱条件下植物会合成更多的脱落酸(ABA)以抵御逆境,ABA在植物体内合成的部位是 ______ 等。研究发现气孔的开闭与保卫细胞中的K+浓度有关,图3表示ABA对细胞K+浓度的调节过程,据图分析干旱条件下ABA引起气孔关闭的机理是 ______ 。
22.面肩肱型肌营养不良(FSHD)是一种遗传病,患者表现为运动能力进行性丧失,40岁之后通常生活不能自理。FSHD有Ⅰ型和Ⅱ型两种类型。某FSHD患者一精原细胞(2N=46)减数分裂的过程如图1所示。研究发现,Ⅱ型FSHD与4号染色体上的D基因、18号染色体上S基因的表达水平相关,如图2所示。请回答下列问题:
(1)据图1分析:细胞①→②核内发生的分子水平的变化主要为 ______ ;存在同源染色体的细胞编号为 ______ ;细胞②含有 ______ 个染色体组;细胞③存在 ______ 条Y染色体。
(2)研究发现:Ⅱ型FSHD的致病条件是D基因表达。则据图2分析:表型 ______ 个体是正常个体,其体内的基因表达状况是 ______ (假定该个体是纯合子,请用诸如G+G+的形式表示相关基因的表达状况,其中G代表相关基因,“+”表示表达,“-”表示不表达或表达量不足)。
(3)研究发现18号染色体上还存在与Pitt-Hpkins综合征相关的T基因。基因S/s和T/t遗传时 ______ (填“遵循”或“不遵循”)基因自由组合定律,理由是 ______ 。
(4)在细胞分裂过程中,染色体因失去端粒而不稳定,其姐妹染色单体可能会连接在一起,着丝粒分裂后向两极移动时出现“染色体桥”结构,如图3所示。上述Pitt-Hpkins综合征患者(基因型为Tt)的某细胞有丝分裂时,T基因所在的染色体出现“染色体桥”并在两着丝粒间任一位置发生断裂,形成的两条子染色体移到两极,不考虑其它变异和性染色体的情况下,该细胞产生的子细胞基因型(只考虑T/t基因)可能是 ______ 。
23.小鼠是遗传学常用的实验材料,性别决定方式为XY型。回答下列问题:
(1)某品系成年小鼠的体重受独立遗传的三对等位基因A与a、D与d、F与f控制,这三对基因的遗传效应相同,且具有累加效应(基因型为AADDFF的成年鼠最重,基因型为aaddff的成年鼠最轻)。在该小鼠的种群中,控制体重的基因型有 ______ 种,表现型有 ______ 种。让基因型为AADDFF的雌鼠与基因型为aaddff的雄鼠杂交获得F1,F1雌雄个体相互交配获得F2,则F2中成年鼠体重介于亲本之间的个体占比例为 ______ 。
(2)小鼠的毛色由一对等位基因(B、b)控制,尾形由另一对等位基因(T、t)控制。一只黄毛弯曲尾雌鼠与灰毛正常尾雄鼠杂交,子代雌雄小鼠均表现为黄毛弯曲尾:灰毛弯曲尾=1:1,取F1中黄毛弯曲尾小鼠相互杂交,得到F2的表现型及比例如下表:
①雌性亲本黄毛弯曲尾的基因型为 ______ ,在毛色遗传中,基因型为 ______ 的胚胎不能发育。弯曲尾的遗传方式为 ______ 。
②若只考虑尾形遗传,让F2中的弯曲尾雌雄小鼠随机交配,理论上后代中弯曲尾:正常尾= ______ 。若同时考虑两对性状遗传,让F2中黄毛弯曲尾小鼠随机交配,子代出现黄毛弯曲尾个体的概率为 ______ ,灰毛正常尾个体的概率为 ______ 。
24.2月29日为国际罕见病日。甲基丙二酸血症(MMA)是一种有机酸血症,主要是由于甲基丙二酰辅酶A变位酶(MCM)自身缺陷导致旁路代谢增强、有机酸积累引起,由等位基因A、a控制,发病率约为1250000。图1为MCM在正常机体细胞内所发生的部分代谢过程。XLI是人类另一种较罕见的鱼鳞病分型,由等位基因T、t控制。图2是某家系的遗传系谱,其中Ⅰ2不携带MMA和XLI相关的致病基因。请回答下列问题:
(1)分析图1,引起MMA的原因除了MCM自身缺陷外,还包括 ______ 。MCM参与的三羧酸循环发生在机体细胞的 ______ (填具体场所)。
(2)分析图2,XLI的遗传方式为 ______ ,MMA的遗传方式为 ______ ,相比XLI,MMA的遗传特点是 ______ 。
(3)Ⅰ1的基因型为 ______ ,Ⅰ1是Aa的概率为 ______ 。Ⅰ2的基因型为 ______ 。Ⅱ2与Ⅱ3再生育一个女孩,患病概率为 ______ 。
(4)MMA临床表型及基因型复杂,至今已发现7种致病变异基因,其中由MUT基因突变致病称为单纯型MMA。图3为部分成员体细胞MUT基因测序结果,其中Ⅰ2是正常基因的测序结果。据图3判断,造成Ⅱ5、Ⅱ6的MUT基因突变的原因分别是碱基对的 ______ 。
(5)MMA在各年龄段均可发病,多数见于新生儿期,常引起肝、肾、脑等多脏器损伤。结合以上分析,提出临床治疗的思路: ______ 。
参考答案
1.A
2.C
3.B
4.B
5.B
6.C
7.C
8.D
9.D
10.D
11.B
12.A
13.A
14.D
15.B
16.ABD
17.AD
18.BCD
19.BCD
20.纸层析 2 NADP+ 作为还原剂和提供能量 C3的还原 细胞质基质 类囊体腔(类囊体内侧) 减少 运输和催化 增强 物质Y可阻断甲(NADP+)和电子的结合,电子传递给O2,生成更多的ROS,使类囊体薄膜受到更大的损伤,光抑制增强
21.ATP和NADPH 叶绿体基质 细胞质基质 白天光合作用强,产生的3-磷酸甘油酸和磷酸丙糖较多,ADPG焦磷酸化酶激活后,导致淀粉合成活跃 减弱 增加 AB A 根冠、萎蔫的叶片 ABA通过促进Ca2+吸收和液泡中Ca2+释放,提高保卫细胞内Ca2+浓度,从而促进K+运出并抑制K+内流,导致细胞内K+浓度降低,气孔关闭
22.DNA的复制和蛋白质的合成 ①② 2 0或1或2 1 D-D-S+S+ 不遵循 S/s和T/t基因位于同一对同源染色体上 TTt和t或Tt
23.27 7 3132 BbXTXT BB 伴X染色体显性遗传 7:1 712 124
24.维生素B12缺乏 线粒体基质 伴X染色体隐性遗传 常染色体隐性遗传 男女发病率相等 AAXTXt或AaXTXt 2501 AAXTY 13006 增添、替换 确定病因,以减少甲基丙二酸累积,加快清除速率为基本原则 黄毛弯曲尾
黄毛正常尾
灰毛弯曲尾
灰毛正常尾
雄鼠
212
212
112
112
雌鼠
412
0
212
0
相关试卷
这是一份江苏省常州市2024-2025学年高三上学期期中质量调研生物试卷(PDF版附答案),共10页。
这是一份江苏省常州市2024-2025学年高三上学期期中考试生物,文件包含生物试题pdf、生物答案pdf等2份试卷配套教学资源,其中试卷共10页, 欢迎下载使用。
这是一份江苏省常州市2024-2025学年高三上学期期中考试生物试题,文件包含生物试题pdf、生物答案pdf等2份试卷配套教学资源,其中试卷共10页, 欢迎下载使用。

