资料中包含下列文件,点击文件名可预览资料内容




还剩5页未读,
继续阅读
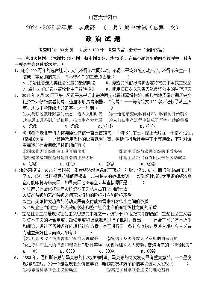
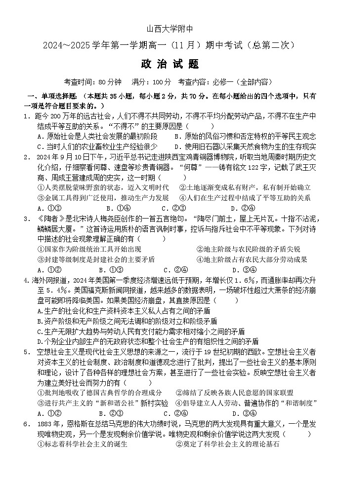
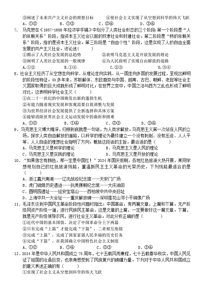
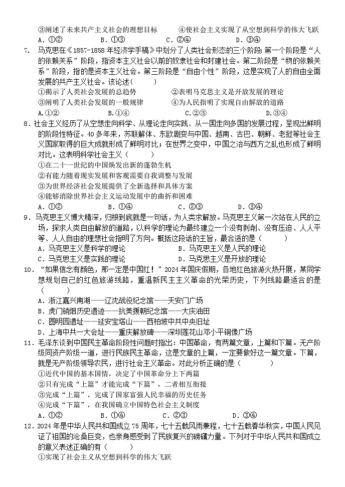
山西大学附属中学校2024-2025学年高一上学期期中考试政治试题
展开
这是一份山西大学附属中学校2024-2025学年高一上学期期中考试政治试题,文件包含山西大学附属中学2024-2025学年高一上学期期中考试政治试题docx、2024年11月期中政治评分细则docx等2份试卷配套教学资源,其中试卷共10页, 欢迎下载使用。
相关试卷
浙江省台金七校2024-2025学年高一上学期期中考试政治试题:
这是一份浙江省台金七校2024-2025学年高一上学期期中考试政治试题,文件包含浙江省台金七校2024-2025学年高一上学期期中考试政治试题pdf、高一政治答案pdf等2份试卷配套教学资源,其中试卷共10页, 欢迎下载使用。
天津市南开大学附属中学2024-2025学年高一上学期期中考试政治试题:
这是一份天津市南开大学附属中学2024-2025学年高一上学期期中考试政治试题,共10页。试卷主要包含了选择题,解答题等内容,欢迎下载使用。
天津市南开大学附属中学2024-2025学年高一上学期期中考试政治试题:
这是一份天津市南开大学附属中学2024-2025学年高一上学期期中考试政治试题,共10页。试卷主要包含了选择题,解答题等内容,欢迎下载使用。
