所属成套资源:2025年中考数学一轮复习题型分类练习 (2份,原卷版+解析版)
- 2025年中考数学一轮复习题型分类练习专题13 一次函数的应用【十大题型】(2份,原卷版+解析版) 试卷 2 次下载
- 2025年中考数学一轮复习题型分类练习专题14 反比例函数的图像、性质及应用【十二大题型】(2份,原卷版+解析版) 试卷 2 次下载
- 2025年中考数学一轮复习题型分类练习专题16 二次函数的应用【十大题型】(2份,原卷版+解析版) 试卷 2 次下载
- 2025年中考数学一轮复习题型分类练习专题20 全等三角形【十六大题型】(2份,原卷版+解析版) 试卷 2 次下载
- 2025年中考数学一轮复习题型分类练习专题21 等腰三角形【十六大题型】(2份,原卷版+解析版) 试卷 2 次下载
2025年中考数学一轮复习题型分类练习专题15 二次函数的图像与性质【十大题型】(2份,原卷版+解析版)
展开
这是一份2025年中考数学一轮复习题型分类练习专题15 二次函数的图像与性质【十大题型】(2份,原卷版+解析版),文件包含2025年中考数学一轮复习题型分类练习专题15二次函数的图像与性质十大题型原卷版docx、2025年中考数学一轮复习题型分类练习专题15二次函数的图像与性质十大题型解析版docx等2份试卷配套教学资源,其中试卷共58页, 欢迎下载使用。
TOC \ "1-3" \h \u
\l "_Tc9716" 【题型1 根据二次函数解析式判断其性质】 PAGEREF _Tc9716 \h 3
\l "_Tc6564" 【题型2 二次函数y=ax2+bx+c的图象和性质】 PAGEREF _Tc6564 \h 6
\l "_Tc23440" 【题型3 二次函数平移变换问题】 PAGEREF _Tc23440 \h 12
\l "_Tc14664" 【题型4 根据二次函数的对称性求字母的取值范围】 PAGEREF _Tc14664 \h 15
\l "_Tc1625" 【题型5 根据二次函数的性质求最值】 PAGEREF _Tc1625 \h 18
\l "_Tc14949" 【题型6 根据二次函数的最值求字母的取值范围】 PAGEREF _Tc14949 \h 21
\l "_Tc8882" 【题型7 根据二次函数自变量的情况求函数值的取值范围】 PAGEREF _Tc8882 \h 24
\l "_Tc6633" 【题型8 根据二次函数的增减性求字母的取值范围】 PAGEREF _Tc6633 \h 27
\l "_Tc11163" 【题型9 二次函数图象与各项系数符号】 PAGEREF _Tc11163 \h 29
\l "_Tc14709" 【题型10 二次函数与三角形相结合的应用方法】 PAGEREF _Tc14709 \h 34
【知识点 二次函数的图像与性质】
1.定义:一般的,形如y=ax2+bx+c(a.b.c是常数,a≠0)的函数叫做二次函数。其中x是自变量,a.b.c分别是函数解析式的二次项系数.一次项系数.常数项。
二次函数解析式的表示方法
(1)一般式:y=ax2+bx+c(其中a,b,c是常数,a≠0);
(2)顶点式:y=a(x-h)2+k(a≠0),
它直接显示二次函数的顶点坐标是(h,k);
(3)交点式:y=a(x-x1)(x-x2)(a≠0),
其中x1,x2是图象与x轴交点的横坐标 .
注意:任何二次函数的解析式都可以化成一般式或顶点式,但并非所有的二次函数都可以写成交点式,只有抛物线与轴有交点,即时,抛物线的解析式才可以用交点式表示.二次函数解析式的这三种形式可以互化.
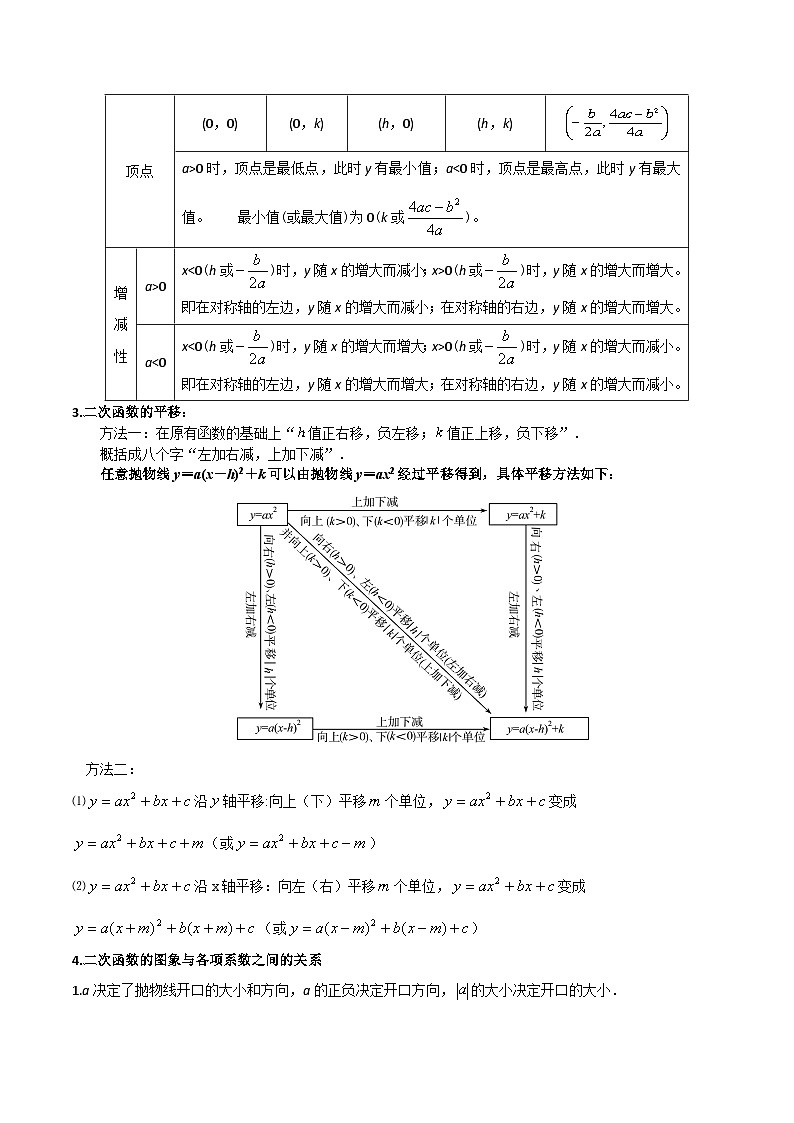
2.二次函数的图象是一条抛物线。当a>0时,抛物线开口向上;当a<0时,抛物线开口向下。|a|越大,抛物线的开口越小;|a|越小,抛物线的开口越大。
3.二次函数的平移:
方法一:在原有函数的基础上“值正右移,负左移;值正上移,负下移”.
概括成八个字“左加右减,上加下减”.
任意抛物线y=a(x-h)2+k可以由抛物线y=ax2经过平移得到,具体平移方法如下:
方法二:
⑴沿轴平移:向上(下)平移个单位,变成
(或)
⑵沿x轴平移:向左(右)平移个单位,变成(或)
4.二次函数的图象与各项系数之间的关系
1.a决定了抛物线开口的大小和方向,a的正负决定开口方向,的大小决定开口的大小.
2.b的符号的判定:对称轴在轴左边则,在轴的右侧则,概括的说就是“左同右异”
3.c决定了抛物线与轴交点的位置
5.二次函数与一元二次方程之间的关系
当b2-4ac<0时
当时,图象落在轴的上方,无论为任何实数,都有;
当时,图象落在轴的下方,无论为任何实数,都有.
【题型1 根据二次函数解析式判断其性质】
【例1】(2023·四川甘孜·统考中考真题)下列关于二次函数y=(x-2)2-3的说法正确的是( )
A.图象是一条开口向下的抛物线B.图象与x轴没有交点
C.当x0,图象的开口向上,故此选项不符合题意;
B、∵ y=(x-2)2-3=x2-4x+1,
∴ Δ=(-4)2-4×1×1=12>0,
即图象与x轴有两个交点,
故此选项不符合题意;
C、∵抛物线开口向上,对称轴为直线x=2,
∴当xy2;④若y1=y2,则x1+x2=-2其中,正确结论的个数为( )
A.1个B.2个C.3个D.4个
【答案】B
【分析】根据对称轴公式x=-b2a=-4a2a=-2可判断①;当x=0时,y=3,可判断②;根据抛物线的增减性,分两种情况计算可判断③;利用对称点的坐标得到x1+x22=-2,可以判断④.
【详解】解:∵抛物线y=ax2+4ax+3(a是常数,a≠0,
∴x=-b2a=-4a2a=-2,
故①正确;
当x=0时,y=3,
∴点0,3在抛物线上,
故②正确;
当a>0时,y1>y2,
当a92时,y1-y2x1-x20,y1-y2>0,即可判断②;根据y=mx2-6mx-5=mx-32-5-9m,然后进行分类讨论:当m>0时,当m0且n≤x≤3时,得出y随x的增大而减小,根据x=3时,y=-5-9m=-14,求出m=1,则当x=n时,y=n2-6n-5=n2+1,求出n的值,即可判断④.
【详解】解:①∵二次函数y=mx2-6mx-5m≠0,
∴该函数的对称轴为直线x=--6m2m=3,
∵x1=3+a,x2=3-a,
∴x1+x22=3,即x1,y1和x2,y2关于直线x=3对称,
∴x1=3+a对应的函数值与x2=3-a对应的函数值相等,故①正确,符合题意;
②把C2,-13代入y=mx2-6mx-5m≠0得: -13=4m-12m-5,
解得:m=1,
∴二次函数表达式为y=x2-6x-5,
∵a=1>0,该函数的对称轴为直线x=3,
∴当x>3时,y随x的增大而增大,
∵x1>x2>92,
∴y1>y2,
∴x1-x2>0,y1-y2>0,
∴y1-y2x1-x2>0,故②不正确,不符合题意;
③∵y=mx2-6mx-5=mx-32-5-9m,
∴当x=3时,y=-5-9m,当x=6时,y=-5,
当m>0时,
∵3≤x≤6,
∴y随x的增大而增大,
∵3≤x≤6,对应的y的整数值有4个,
∴四个整数解为:-5,-6,-7,-8,
∴-90可知,开口向上,图中函数图象是由原函数下方部分沿x轴向上翻折而成,
∴c=-3,故②错误;
∵y=ax2+bx+ca>0,b2-4ac>0中a>0,-b2a=1,
∴b<0,
又∵c=-3<0,
∴abc>0,故③正确;
设抛物线y=ax2+bx+c的解析式为y=ax+1x-3,
代入(0,3)得:3=-3a,
解得:a=-1,
∴y=-x+1x-3=-x2+2x+3=-x-12+4,
∴顶点坐标为(1,4),
∵点(1,4)向上平移1个单位后的坐标为(1,5),
∴将图象向上平移1个单位后与直线y=5有3个交点,故④正确;
故选:D.
【点睛】本题考查了二次函数的图象和性质,掌握二次函数的对称轴公式,顶点坐标的求法是解题的关键.
【题型4 根据二次函数的对称性求字母的取值范围】
【例4】(2023·浙江杭州·一模)点Ax1,y1,Bx2,y2在抛物线y=ax2-2ax-3a≠0上,存在正数m,使得-2
相关试卷
这是一份2025年中考数学一轮复习题型分类练习专题16 二次函数的应用【十大题型】(2份,原卷版+解析版),文件包含2025年中考数学一轮复习题型分类练习专题16二次函数的应用十大题型原卷版docx、2025年中考数学一轮复习题型分类练习专题16二次函数的应用十大题型解析版docx等2份试卷配套教学资源,其中试卷共85页, 欢迎下载使用。
这是一份2025年中考数学一轮复习题型分类练习专题13 一次函数的应用【十大题型】(2份,原卷版+解析版),文件包含2025年中考数学一轮复习题型分类练习专题13一次函数的应用十大题型原卷版docx、2025年中考数学一轮复习题型分类练习专题13一次函数的应用十大题型解析版docx等2份试卷配套教学资源,其中试卷共72页, 欢迎下载使用。
这是一份2025年中考数学一轮复习题型分类练习专题12 一次函数的图像与性质【十大题型】(2份,原卷版+解析版),文件包含2025年中考数学一轮复习题型分类练习专题12一次函数的图像与性质十大题型原卷版docx、2025年中考数学一轮复习题型分类练习专题12一次函数的图像与性质十大题型解析版docx等2份试卷配套教学资源,其中试卷共51页, 欢迎下载使用。

