





所属成套资源:2025年中考数学一轮复习讲与 考点精析+真题精讲+题型突破+专题精练(2份,原卷版+解析版)
- 2025年中考数学一轮复习讲与练第四章第二讲 一般三角形及其性质(考点精析+真题精讲)(2份,原卷版+解析版) 试卷 0 次下载
- 2025年中考数学一轮复习讲与练第四章第二讲 一般三角形及其性质(题型突破+专题精练)(2份,原卷版+解析版) 试卷 0 次下载
- 2025年中考数学一轮复习讲与练第四章第三讲 特殊三角形及其性质(含解直角三角形)(题型突破+专题精练)(2份,原卷版+解析版) 试卷 0 次下载
- 2025年中考数学一轮复习讲与练第四章第四讲 全等、相似三角形(考点精析+真题精讲)(2份,原卷版+解析版) 试卷 0 次下载
- 2025年中考数学一轮复习讲与练第四章第四讲 全等、相似三角形(题型突破+专题精练)(2份,原卷版+解析版) 试卷 0 次下载
2025年中考数学一轮复习讲与练第四章第三讲 特殊三角形及其性质(含解直角三角形)(考点精析+真题精讲)(2份,原卷版+解析版)
展开
这是一份2025年中考数学一轮复习讲与练第四章第三讲 特殊三角形及其性质(含解直角三角形)(考点精析+真题精讲)(2份,原卷版+解析版),文件包含2025年中考数学一轮复习讲与练第4章第三讲特殊三角形及其性质含解直角三角形考点精析+真题精讲原卷版docx、2025年中考数学一轮复习讲与练第4章第三讲特殊三角形及其性质含解直角三角形考点精析+真题精讲解析版docx等2份试卷配套教学资源,其中试卷共42页, 欢迎下载使用。
第3讲特殊三角形及其性质
→➊考点精析←
→➋真题精讲←
考向一直角三角形
考向二等腰三角形
第3讲特殊三角形及其性质
→➊考点精析←
一、等腰三角形
1.等腰三角形的性质
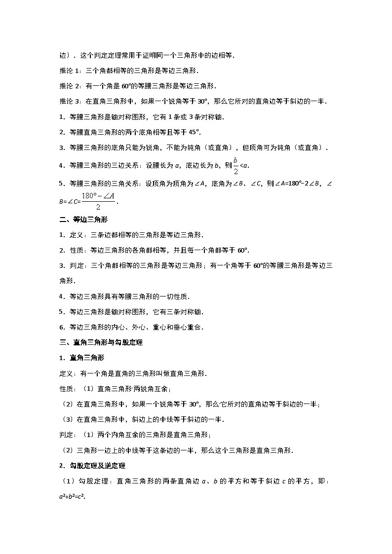
定理:等腰三角形的两个底角相等(简称:等边对等角).
推论1:等腰三角形顶角平分线平分底边并且垂直于底边,即等腰三角形的顶角平分线、底边上的中线、底边上的高重合.
推论2:等边三角形的各个角都相等,并且每个角都等于60°.
2.等腰三角形的判定
定理:如果一个三角形有两个角相等,那么这两个角所对的边也相等(简称:等角对等边).这个判定定理常用于证明同一个三角形中的边相等.
推论1:三个角都相等的三角形是等边三角形.
推论2:有一个角是60°的等腰三角形是等边三角形.
推论3:在直角三角形中,如果一个锐角等于30°,那么它所对的直角边等于斜边的一半.
1.等腰三角形是轴对称图形,它有1条或3条对称轴.
2.等腰直角三角形的两个底角相等且等于45°.
3.等腰三角形的底角只能为锐角,不能为钝角(或直角),但顶角可为钝角(或直角).
4.等腰三角形的三边关系:设腰长为a,底边长为b,则
相关试卷
这是一份2025年中考数学一轮复习讲与练第四章第六讲 尺规作图(考点精析+真题精讲)(2份,原卷版+解析版),文件包含2025年中考数学一轮复习讲与练第4章第六讲尺规作图考点精析+真题精讲原卷版docx、2025年中考数学一轮复习讲与练第4章第六讲尺规作图考点精析+真题精讲解析版docx等2份试卷配套教学资源,其中试卷共38页, 欢迎下载使用。
这是一份2025年中考数学一轮复习讲与练第四章第五讲 几何测量问题(考点精析+真题精讲)(2份,原卷版+解析版),文件包含2025年中考数学一轮复习讲与练第4章第五讲几何测量问题考点精析+真题精讲原卷版docx、2025年中考数学一轮复习讲与练第4章第五讲几何测量问题考点精析+真题精讲解析版docx等2份试卷配套教学资源,其中试卷共34页, 欢迎下载使用。
这是一份2025年中考数学一轮复习讲与练第四章第二讲 一般三角形及其性质(考点精析+真题精讲)(2份,原卷版+解析版),文件包含2025年中考数学一轮复习讲与练第4章第二讲一般三角形及其性质考点精析+真题精讲原卷版docx、2025年中考数学一轮复习讲与练第4章第二讲一般三角形及其性质考点精析+真题精讲解析版docx等2份试卷配套教学资源,其中试卷共17页, 欢迎下载使用。