还剩12页未读,
继续阅读
所属成套资源:2024-2025学年高二上学期期中考试历史试题(72分)
成套系列资料,整套一键下载
吉林省集安市第一中学2024-2025学年高二上学期期中考试历史试题(解析版)
展开
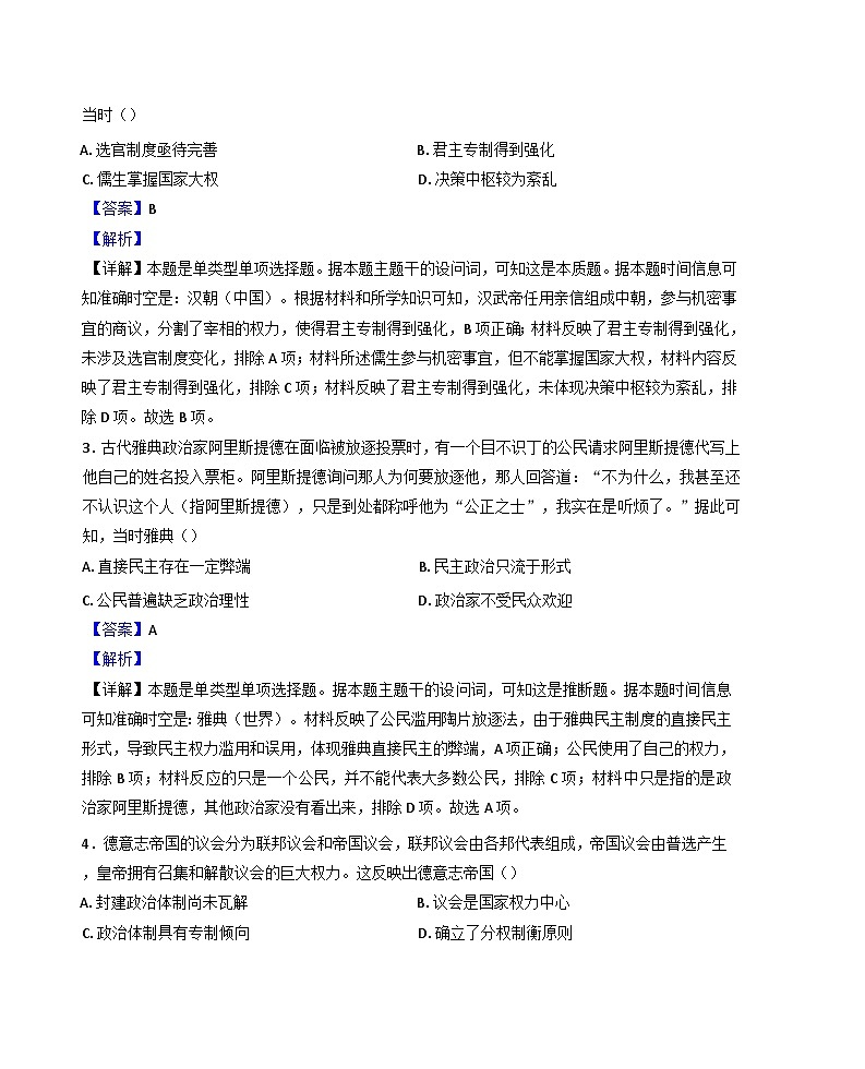
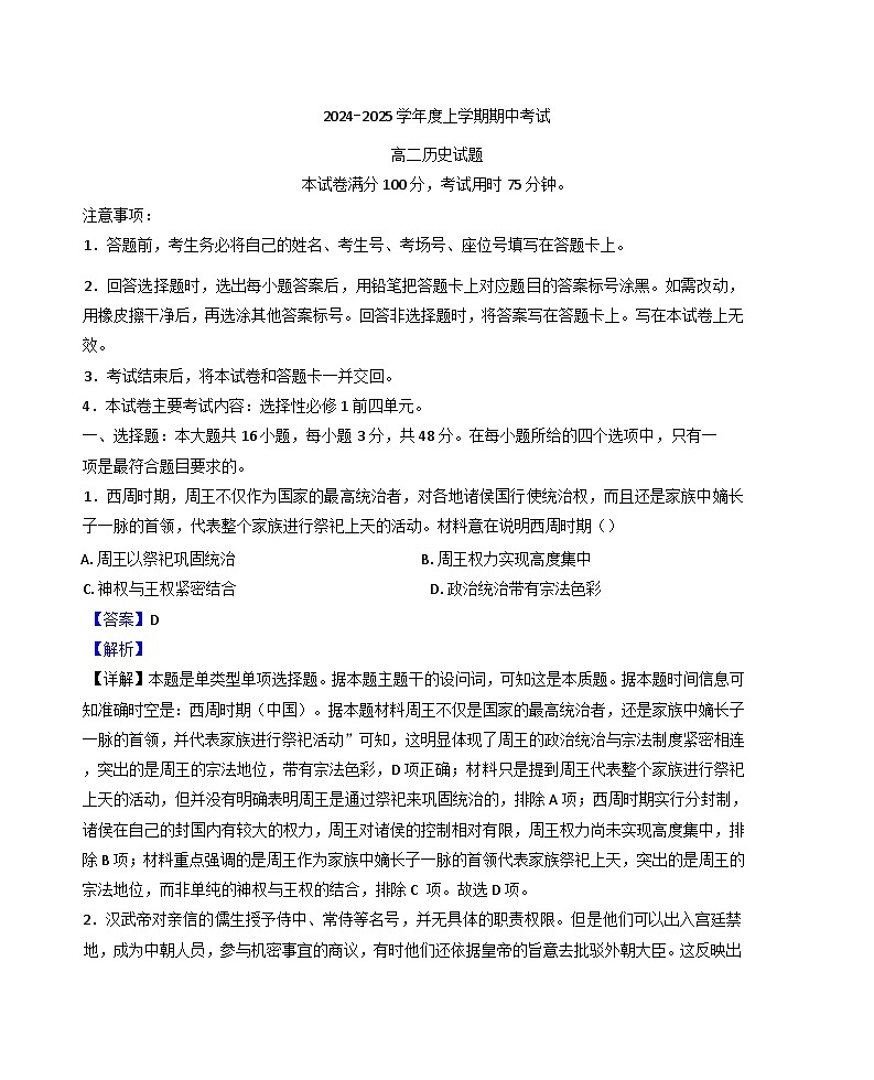
这是一份吉林省集安市第一中学2024-2025学年高二上学期期中考试历史试题(解析版),共15页。试卷主要包含了本试卷主要考试内容,咸丰年间,阅读材料,完成下列要求等内容,欢迎下载使用。
相关试卷
吉林省长春市第一五一中学2024-2025学年高二上学期期中历史试题(解析版):
这是一份吉林省长春市第一五一中学2024-2025学年高二上学期期中历史试题(解析版),共15页。试卷主要包含了单选题,材料分析题等内容,欢迎下载使用。
2024~2025学年吉林通化集安市集安市第一中学高二上学期期中历史试卷[原题+解析版]:
这是一份2024~2025学年吉林通化集安市集安市第一中学高二上学期期中历史试卷[原题+解析版],共11页。
吉林省长春市第一五一中学2024-2025学年高二上学期期中考试历史试题:
这是一份吉林省长春市第一五一中学2024-2025学年高二上学期期中考试历史试题,共10页。试卷主要包含了单选题,材料分析题等内容,欢迎下载使用。

